医疗器械临床试验项目检查要点及判定原则(2025年第22号)
来源:医疗器械注册代办 发布日期:2025-03-12 阅读量:次
国家药监局关于发布医疗器械临床试验项目检查要点及判定原则的公告(2025年第22号)
发布时间:2025-03-12
为规范医疗器械临床试验检查工作,统一检查范围和判定标准,提高医疗器械临床试验项目检查质量,根据《医疗器械监督管理条例》(国务院令第739号)、《医疗器械注册与备案管理办法》(市场监管总局令第47号)、《体外诊断试剂注册与备案管理办法》(市场监管总局令第48号)和《医疗器械临床试验质量管理规范》(2022年第28号)等,国家药监局组织修订《医疗器械临床试验项目检查要点及判定原则》。现将有关事项公告如下:
一、药品监管部门根据《医疗器械监督管理条例》《医疗器械注册与备案管理办法》《体外诊断试剂注册与备案管理办法》《医疗器械临床试验质量管理规范》等规定,开展医疗器械临床试验项目检查。
二、对于在审注册申请,检查结果判定为存在真实性问题的,按照《医疗器械注册与备案管理办法》第五十九条第三项或《体外诊断试剂注册与备案管理办法》第五十八条第三项,对申报产品不予注册,并按照《中华人民共和国行政许可法》第七十八条处理。
三、对于在审注册申请,检查结果判定为严重不符合要求问题的,按照《医疗器械注册与备案管理办法》第五十九条第五项或《体外诊断试剂注册与备案管理办法》第五十八条第五项,对申报产品不予注册。
四、对于在审注册申请,检查结果判定为规范性问题的,药品监管部门继续开展审评审批工作。
五、对于已经取得行政许可的,检查结果判定为存在真实性问题的,按照《医疗器械监督管理条例》第八十三条第一款处理。
六、对于已经取得行政许可的,检查结果判定为严重不符合要求问题的,药品监管部门组织对已注册医疗器械的安全性、有效性进行研判;必要时,采取相应风险控制措施。
七、对于检查中发现其他涉及违法违规行为的,按照《医疗器械监督管理条例》《医疗器械注册与备案管理办法》《体外诊断试剂注册与备案管理办法》《医疗器械临床试验机构监督检查办法(试行)》等规定处理。
八、本公告自2025年5月1日施行,《食品药品监管总局关于开展医疗器械临床试验监督抽查工作的通告》(2016年第98号)和《国家药监局综合司关于印发医疗器械临床试验检查要点及判定原则的通知》(药监综械注〔2018〕45号)同时废止。
特此公告。
附件:医疗器械临床试验项目检查要点及判定原则(2025年第22号).doc
国家药监局
2025年2月28日
附件
医疗器械临床试验项目检查要点
及判定原则
为统一检查范围和判定标准,保证医疗器械(含体外诊断试剂,下同)临床试验检查质量,根据《医疗器械监督管理条例》《医疗器械注册与备案管理办法》《体外诊断试剂注册与备案管理办法》《医疗器械临床试验质量管理规范》(以下简称GCP)等,制定《医疗器械临床试验项目检查要点及判定原则》。
一、检查目的
医疗器械临床试验项目检查目的主要是通过对注册申报资料与临床试验原始记录和基本文件的核对和/或实地确证,评价试验实施、数据记录和结果报告是否符合试验方案和医疗器械临床试验相关要求,确认医疗器械临床试验实施过程的规范性,核实相关申报资料的真实性、完整性、准确性和可溯源性,同时关注受试者权益和安全。
二、适用范围
本检查要点适用于由国家药监局启动、由国家药监局医疗器械检查机构组织实施的医疗器械临床试验现场检查。各省、自治区、直辖市药品监督管理部门对本行政区域内的临床试验现场检查参照本检查要点执行。
三、检查要点内容
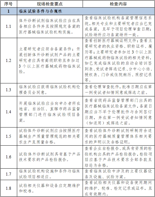
《医疗器械临床试验项目检查要点》共分为临床试验条件与合规性、受试者权益保障、临床试验方案、临床试验实施过程、临床试验数据记录溯源与报告、试验医疗器械管理六个部分,其中将临床试验实施过程细分为受试者筛选入组、临床试验方案执行、安全性信息处理与报告等三个部分。医疗器械临床试验项目检查要点共计72条,详见附表1。
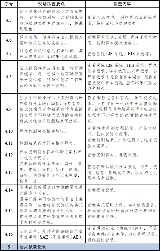
《体外诊断试剂临床试验项目检查要点》共分为临床试验条件与合规性、受试者权益保障、临床试验方案、临床试验实施过程、临床试验记录、临床试验报告、试验用体外诊断试剂及相关试剂和仪器管理七个部分。体外诊断试剂临床试验项目检查要点共计54条,详见附表2。
四、检查结果判定原则
对临床试验过程中原始记录和数据进行核实确认,根据检查发现的问题,检查结果按以下原则综合判定:
(一)真实性问题
1.编造受试者信息、样本及试验医疗器械信息、主要试验过程记录、研究数据及检测数据等临床试验数据;
2.以对照医疗器械替代试验医疗器械、以试验医疗器械替代对照医疗器械,以及以其他方式使用虚假试验医疗器械;
3.瞒报临床试验数据,选择性使用临床试验数据,严重影响安全性有效性评价;
4.瞒报临床试验方案禁用的合并药物、医疗器械或其他治疗手段,严重影响安全性有效性评价;
5.瞒报与试验医疗器械相关的严重不良事件和可能导致严重不良事件的医疗器械缺陷;
6.故意损毁、隐匿临床试验数据或者数据存储介质。
(二)严重不符合要求问题
1.修改受试者信息、样本及试验医疗器械信息、主要试验过程记录、研究数据及检测数据等临床试验数据,严重影响安全性有效性评价;
2.入选排除标准、主要评价指标、重要的安全性指标等关键临床试验活动、临床试验数据或者样本不能溯源;
3.试验数据不完整、不准确、不一致,严重影响安全性有效性评价;
4.拒绝、不配合检查,导致无法继续进行现场检查;
5.其他严重不符合要求的问题。
(三)规范性问题
未发现真实性问题和严重不符合要求问题,但临床试验过程不符合医疗器械临床试验相关规定要求,对产品安全性、有效性无实质性影响的,判定为规范性问题。
(四)符合要求
未发现上述问题的,判定为符合要求。
附表:1.医疗器械临床试验项目检查要点
2.体外诊断试剂临床试验项目检查要点
附表1
医疗器械临床试验项目检查要点










附表2
体外诊断试剂临床试验项目检查要点







站点声明
本网站所提供的信息仅供参考之用,并不代表本网赞同其观点,也不代表本网对其真实性负责。图片版权归原作者所有,如有侵权请联系我们,我们立刻删除。如有关于作品内容、版权或其它问题请于作品发表后的30日内与本站联系,本网将迅速给您回应并做相关处理。
郑州思途医疗科技有限公司专注于医疗器械产品政策与法规规事务服务,提供产品注册备案申报代理、临床试验、体系建立辅导、分类界定、申请创新办理服务。
行业资讯
知识分享







豫公网安备 41010202003160号