浙江办理出口医疗器械销售证明书的流程和要求
来源:医疗器械注册代办 发布日期:2023-10-10 阅读量:次
引言:《国家食品药品监督管理总局关于发布医疗器械产品出口销售证明管理规定的通告》(2015年第18号),医疗器械自由销售证明的审批权限在各省市,各地操作方式稍有差异。一起了解一下浙江省医疗器械生产企业办理出口医疗器械销售证明书的流程和要求。

一、办理医疗器械自由销售证明的条件:
受理条件:
在我国已取得医疗器械产品注册证书及生产许可证书,或已办理医疗器械产品备案及生产备案的医疗器械生产企业;在我国未取得医疗器械产品注册证及生产许可,但是通过第三方认证机构认证的生产企业,并已在市局办理出口销售备案。
二、办理理器械自由销售证明的材料:
需要的材料如下图:

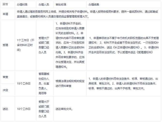
三、办理医疗器械自由销售证明的流程:

四、浙江省医疗器械自由销售证明办理的联系方式:
网址:http://www.zjzwfw.gov.cn/zjservice/item/detail/index.do?localInnerCode=3aa4c29d-f1a9-4aed-aaab-73e9fe43f9e6&jurisCode=330000
具体地址:浙江省/杭州市莫干山路文北巷27号一楼受理大厅
办理时间:工作日周一~周五:夏季:上午8:30-12:00,下午14:30-17:30;冬季:上午8:30-12:00,下午14:00-17:00。(周五下午为内部办公时间,不接受资料现场受理)
联系电话:0571-88903246

站点声明
本网站所提供的信息仅供参考之用,并不代表本网赞同其观点,也不代表本网对其真实性负责。图片版权归原作者所有,如有侵权请联系我们,我们立刻删除。如有关于作品内容、版权或其它问题请于作品发表后的30日内与本站联系,本网将迅速给您回应并做相关处理。
郑州思途医疗科技有限公司专注于医疗器械产品政策与法规规事务服务,提供产品注册备案申报代理、临床试验、体系建立辅导、分类界定、申请创新办理服务。
行业资讯
知识分享






豫公网安备 41010202003160号