重组胶原蛋白创面敷料注册审查指导原则(2023年第16号)
来源:医疗器械注册代办 发布日期:2023-05-23 阅读量:次
附件:重组胶原蛋白创面敷料注册审查指导原则(2023年第16号).doc
重组胶原蛋白创面敷料注册审查指导原则
本指导原则旨在指导注册申请人准备及撰写重组胶原蛋白创面敷料注册申报资料,同时也为技术审评部门审查注册申报资料提供参考。
本指导原则是对重组胶原蛋白创面敷料产品的一般要求,注册申请人应依据产品的具体特性确定其中内容是否适用,若不适用,需具体阐述理由及相应的科学依据,并依据产品的具体特性对注册申报资料的内容进行充实和细化。
本指导原则是供注册申请人和技术审评人员使用的指导性文件,但不包括注册审批所涉及的行政事项,亦不作为法规强制执行。如果有能够满足相关法规要求的其他方法,也可以采用,但需要提供详细的研究资料和验证资料。需在遵循相关法规和强制性标准的前提下使用本指导原则。
本指导原则是在现行法规、标准体系以及当前认知水平下制定的,随着法规和标准的不断完善,以及科学技术的不断发展,本指导原则相关内容也将适时进行调整。
一、适用范围
本指导原则适用于按第二类医疗器械管理的重组胶原蛋白创面敷料,其结构组成中含有重组胶原蛋白成分(不包括动物组织提取的胶原蛋白成分),用于非慢性创面及其周围皮肤的护理。产品通常为凝胶、液体、敷贴、膏状等型式,包括一次性使用的产品和开封后多次使用的产品,以无菌形式或非无菌形式提供。产品中所含成分不具有药理学作用,不可被人体吸收。对产品分类和属性不明确的,需申请产品的分类和属性界定。
二、注册审查要点
(一)监管信息
注册申请人应提供申请表、既往沟通记录(如不适用,应当明确声明申报产品没有既往申报和/或申报前沟通)、关联文件(如主文档授权信)及其他管理信息等。
1.申请表
1.1产品名称
产品名称应符合《医疗器械通用名称命名规则》等相关法规、规范性文件的要求。产品名称的材料部分统一为“重组胶原蛋白”,如重组胶原蛋白凝胶敷料、重组胶原蛋白创面敷贴等。除非有充分资料证明重组胶原蛋白原材料的结构特征等能够给申报产品功能带来额外获益,产品名称不区分具体材料特征。
1.2管理类别、分类编码
申报产品中所含的重组胶原蛋白(不包括动物组织提取的胶原蛋白成分)等成分不具有药理学作用,不可被人体吸收时,按第二类医疗器械管理,参考《医疗器械分类目录》中分类编码为14注输、护理和防护器械-10创面敷料的第二类医疗器械相关描述。根据不同的产品型式,二级产品类别可为-01创面敷贴、-04凝胶敷料、-08液体、膏状敷料等。
1.3注册单元划分的原则和实例
申报产品的注册单元原则上以产品的技术原理、主要结构组成、性能指标和适用范围为划分依据,同时应满足《医疗器械注册单元划分指导原则》相关要求。例如:
1.3.1凝胶型、液体型、敷贴型等产品,主要组成成分相同但配比不同,性能指标存在差异而影响产品安全有效性时,建议划分为不同的注册单元。
1.3.2凝胶型、液体型等产品,主要组成成分和配比相同,包装材质不同(包装对产品性能无影响)时,如低硼硅西林瓶和聚对苯二甲酸乙二醇酯(PET)喷瓶,建议划分为同一个注册单元。
1.4型号规格
应明确申报产品的型号规格。
1.5结构及组成
结构及组成中组分名称应规范。产品所含成分可能涉及很多种类,但所含成分不应具有药理学作用,不可被人体吸收。产品结构及组成原则上不体现重组胶原蛋白原材料的结构特征、氨基酸序列等相关信息(除非有充分资料证明重组胶原蛋白原材料的结构特征等能够给申报产品功能带来额外获益)。
2.产品列表
应明确列出拟申报产品的型号、规格、结构及组成、附件,以及每个规格型号的标识和描述说明。
(二)综述资料
1.产品描述
1.1工作原理
应描述申报产品的工作原理。如通过在创面表面形成保护层,起物理屏障作用。用于非慢性创面及其周围皮肤的护理。
1.2结构组成
申报产品含重组胶原蛋白成分、成膜成分或高分子增稠成分、保湿润滑成分、调节剂、乳化剂、防腐成分、缓冲剂、溶剂、基质载体等。产品中除重组胶原蛋白外,其他常见的组成成分有:聚乙烯醇、聚乙二醇、卡波姆、黄原胶、海藻酸钠、羧甲基纤维素钠、甘油、丙二醇、海藻糖、聚乙烯吡咯烷酮、三乙醇胺、油酸山梨坦(司盘80) 、鲸蜡硬脂醇、尼泊金甲酯钠、尼泊金丙酯钠、苯氧乙醇、羟苯甲酯、醋酸盐缓冲剂、磷酸盐缓冲剂、注射用水、纯化水、无纺布贴等。产品通常为凝胶、液体、敷贴、膏状等型式,一次性使用或开封后多次使用,无菌形式或非无菌形式提供。
1.3型号规格
对于存在多种型号规格的申报产品,应当明确各型号规格的区别。应当采用对比表或带有说明性文字的图片、图表,描述各种型号规格的结构组成、功能、产品特征和技术参数等内容。应清晰、准确表述产品的全部型号/规格,型号/规格可以以装量或尺寸等形式表述,例如:5mL、10g、15mL/瓶、20g/支、25g/贴等,不得出现“依据客户需求可提供定制型号”。不得出现误导或超出申报产品描述以及预期用途范畴的表述内容。
1.4包装说明
说明申报产品组成的包装信息,以无菌形式提供的医疗器械,应当说明其无菌屏障系统的信息;以非无菌形式提供的医疗器械,应当说明保持其微生物指标的包装信息。说明如何确保最终使用者可清晰地辨识包装的完整性。
1.5研发历程
阐述申报产品的研发背景和目的。如有参考的同类产品或前代产品(如有),应当提供同类产品或前代产品的信息,并说明选择其作为研发参考的原因。
1.6与同类和/或前代产品的参考和比较
列表比较说明申报产品与同类产品和/或前代产品(如有)在工作原理、结构组成、制造材料、性能指标、作用方式、适用范围等方面的异同。
2.适用范围和禁忌证
2.1适用范围
2.1.1应当描述申报产品的适用范围,明确预期用途。如通过在创面表面形成保护层,起物理屏障作用。用于非慢性创面及其周围皮肤的护理。如产品宣称其他的适用范围,应与临床评价结论一致,应有充分的临床数据支持。
2.1.2明确目标用户及其操作或使用申报产品应当具备的技能/知识/培训。明确申报产品为一次性使用或开封后多次使用。如适用,明确与申报产品联合使用实现预期用途的其他产品的详细信息。
对于已获得批准的部件或配合使用的附件,应当提供注册证编号和国家药监局官方网站公布的注册证信息。
2.2预期使用环境
应明确申报产品使用场所要求,如医疗机构、家庭等,明确使用环境要求,如需要无菌/非无菌操作的非慢性创面护理等。
2.3适用人群
应详述申报产品的适用人群。
2.4禁忌证
应说明申报产品临床应用的禁忌证,应当明确说明申报产品不适宜应用的特定的人群或特定情况等信息,如:对原材料过敏者禁用,对不明确过敏者慎用等。如适用,通过风险/受益评估后,针对某些疾病、情况或特定的人群(如儿童、老年人、孕妇及哺乳期妇女、过敏体质人群),认为不推荐使用该产品,应当明确说明。
3.申报产品上市历史
如适用,应当提交申报产品的上市情况、不良事件和召回、销售不良事件及召回率。
(三)非临床资料
1.产品风险管理资料
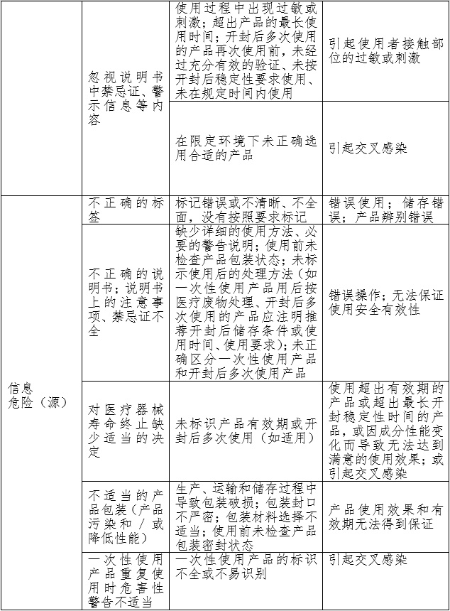
应依据GB/T 42062提供产品风险管理报告。注册申请人应重点说明:申报产品的研制阶段已对有关可能的危害及产生的风险进行了估计和评价,针对性地实施了降低风险的技术和管理方面的措施。产品性能测试对上述措施的有效性进行了部分验证,达到了通用和专用标准的要求。注册申请人对所有剩余风险进行了评价,全部达到可接受的水平。产品风险分析资料应为注册申请人关于产品安全性的承诺提供支持。应对申报产品的可能危害进行判定并列出清单(见附件表1)。
2.医疗器械安全和性能基本原则清单
说明申报产品符合《医疗器械安全和性能基本原则清单》各项适用要求所采用的方法,以及证明其符合性的文件。对于《医疗器械安全和性能基本原则清单》中不适用的各项要求,应当说明理由。
3.产品技术要求及检验报告
3.1产品技术要求
产品技术要求的制定应符合《医疗器械产品技术要求编写指导原则》的相关法规要求。本条款给出需要考虑的产品主要技术指标,如有其他指标,建议注册申请人结合YY/T 1627等适用标准、产品设计特点及临床应用进行制定。注册申请人如不采用的条款(包括国家标准、行业标准要求),应当说明理由。
3.1.1产品型号/规格及其划分说明
应说明申报产品的型号/规格,明确产品型号/规格的划分说明。
3.1.2性能指标
申报产品的性能指标建议包含以下几点(包括但不限于此):外观、装量(或尺寸、质量)、重组胶原蛋白的鉴别、重组胶原蛋白的含量、粘度/黏度(如适用)、化学性能(如酸碱度、重金属等)、无菌(或微生物指标),如有配合使用的附件(如喷瓶、滴管等)应制定相应要求等。
注册申请人如宣称其他技术参数和功能,应在产品技术要求中予以规定,符合《医疗器械产品技术要求编写指导原则》的相关法规要求。
3.1.3检验方法
申报产品的检验方法应根据性能指标制定,优先采用已颁布的标准或公认的检验方法。
考虑到产品的成分、配比可能对检验结果产生影响,因此产品技术要求中采用的具体检验方法应经过验证,以保证检验结果的可靠性。比如重组胶原蛋白的鉴别和含量的检验方法,应结合产品实际情况,采用适宜的方法。
3.2产品检验报告
可提交注册申请人出具的自检报告或委托有资质的医疗器械检验机构出具的检验报告。若提交自检报告,应按照《医疗器械自检管理规定》的要求提供相关资料。
3.3同一注册单元内注册检验典型性产品确定原则及示例
同一注册单元中所检验产品应能够代表注册单元内其他产品安全性和有效性。代表产品的确定可以通过比较同一注册单元内所有产品的主要原材料、生产工艺、技术结构、性能指标和预期用途等资料,说明其能够代表注册单元内其他产品的安全性和有效性。必要时提交不同型号规格产品的差异性检测报告。
4.研究资料
根据申报产品适用范围和技术特征,提供非临床研究综述,逐项描述所开展的研究,概述研究方法和研究结论。根据非临床研究综述,提供相应的研究资料,各项研究可通过实验室研究、模型研究、文献研究等方式开展,一般应当包含研究方案、研究报告。采用建模研究的,应当提供产品建模研究资料。
4.1性能研究
应当提供产品化学/材料表征、物理、性能指标及检验方法的确定依据、设计输入来源以及临床意义,所采用的标准或方法、采用的原因及理论基础。
申报资料中应明确各种原材料的名称、重组胶原蛋白原材料的生产工艺(如适用)、质量控制指标及要求等,说明原材料的功能特点或选择依据。
对于首次用于医疗器械方面的新材料,应提供该材料适合用于符合预期用途的相关研究资料。
如有配合使用的附件(如喷瓶、滴管等)应制定相应要求,考虑附件与产品的适宜性等。
4.2生物学特性研究
申报产品接触使用者的非慢性创面及其周围皮肤,属于表面接触器械,接触时间结合产品的使用方法确定。
申请人如进行生物学试验,应按GB/T 16886.1选择适用的试验项目,试验项目的选择应结合产品预期接触的部位以及产品累积使用的接触时间,根据现行版GB/T 16886.1,考虑细胞毒性、致敏反应、皮内反应项目等。
申请人如开展申报产品与市售产品的等同性比较的生物相容性评价,应按照《医疗器械生物学评价和审查指南》,提供资料证明申报产品与已上市产品具有等同性。
4.3灭菌(除菌)工艺研究
以无菌形式提供的产品,应提交产品包装及灭菌(除菌)方法选择的依据,经过确认并进行常规控制。应考虑选用的灭菌(除菌)工艺是否会对重组胶原蛋白产生影响。注册申请人应开展以下方面的研究:
4.3.1产品与灭菌(除菌)过程的适应性:应考察灭菌(除菌)方法等工艺过程对于产品的影响。
4.3.2包装与灭菌(除菌)过程的适应性。
4.3.3如适用,应明确灭菌工艺(方法和参数)和无菌保证水平(SAL),无菌保证水平(SAL)应达到10-6,提供灭菌确认报告。可根据适用情况选择灭菌方式:
如采用湿热灭菌,参照GB 18278.1标准的要求开展研究;
如采用辐射灭菌,参照GB 18280.1、GB 18280.2、GB/T 18280.3等标准的要求开展研究。
4.3.4若申报产品不能耐受终端灭菌工艺,需提供依据及不能耐受的验证资料。
如适用,应明确采用的除菌工艺,如过滤除菌等。应明确除菌工艺(方法和参数)和保证水平,提供确认报告。
4.4稳定性研究
4.4.1货架有效期
应提供货架有效期研究资料,证明在货架有效期内,产品可以保持性能功能满足使用要求。注册申请人需在试验方案中设定检测项目、检测方法及判定标准。检测项目包括产品自身性能检测和包装系统性能检测两方面。实时稳定性试验结果是验证产品货架有效期的直接证据。当加速稳定性试验结果与其不一致时,应以实时稳定性试验结果为准。
对于非无菌形式提供的产品,开封后可以多次使用时,应对其开封后稳定性进行研究。为确认产品开封后,在实际使用环境下,经过一段时期仍然能够满足使用要求的最长存放时间,建议通过分析评价后选择合适的检测项目(如微生物指标等),提供研究报告。
产品以无菌和非无菌两种形式提供时,应分别进行有效期的研究。
4.4.2包装研究
应提供包装研究资料,证明在生产企业规定的运输贮存条件下,运输和贮存过程中的环境条件(例如:震动、振动、温度、湿度、光线的波动)不会对产品的性能造成不利影响。
注册申请人应提交最终成品包装的初始完整性和维持完整性的验证资料。对于在加速稳定性试验中可能导致产品变性而不适于选择加速稳定性试验研究其包装的情况,应以实时稳定性试验进行验证。
包装研究资料应包括封口试验以及包装材料对灭菌的适应性研究。可依据GB/T 19633系列标准对包装进行分析研究和评价。
4.5证明产品安全性、有效性的其他研究资料
应提供申报产品不可被人体吸收的相关研究资料。如选择或设计可以模拟临床使用方式的试验。
应提供申报产品中重组胶原蛋白成分的质量控制相关资料。建议参照YY/T 1849标准及其他相关标准的要求(如今后有适用的其他标准发布,应参照执行),提供原材料相关质控资料。
申报产品如宣称形成物理阻隔的保护层或具有成膜效果,应提供适用于申报产品的成膜性研究测试资料。
4.6其他资料
对于符合《免于临床评价医疗器械目录》的产品, 注册申请人可根据产品型式选择对应的目录产品免于进行临床评价。
如无菌形式提供的重组胶原蛋白凝胶、液体、敷贴、膏状型产品等,符合《免于临床评价医疗器械目录》中相应产品的描述时,申报产品可按照《列入免于临床评价医疗器械目录产品对比说明技术指导原则》提供相应资料,从基本原理、结构组成、性能、安全性、适用范围等方面,证明产品的安全有效性。
(四)临床评价资料
对于不符合《免于临床评价医疗器械目录》的产品,应按照《医疗器械注册与备案管理办法》《医疗器械临床评价技术指导原则》《医疗器械临床试验质量管理规范》等要求提交临床评价资料。
1.同品种临床评价路径
在满足注册法规要求的前提下,可按照《医疗器械临床评价等同性论证技术指导原则》进行境内已上市同品种产品的对比、分析、评价,并按照《医疗器械注册申报临床评价报告技术指导原则》要求的项目和格式出具评价报告。
2.临床试验路径
临床试验需按照《医疗器械临床试验质量管理规范》开展,提交完整的临床试验资料。临床试验的设计可参考《医疗器械临床试验设计指导原则》,根据注册申请人宣称的申报产品适用范围开展。
(五)产品说明书和标签样稿
产品说明书和标签的编写应符合《医疗器械说明书和标签管理规定》、YY/T 0466.1、YY/T 1627和相关法规、规章、规范性文件、强制性标准的要求。说明书中关于产品性能特征的描述不应超过注册申请人提交的研究资料及产品技术要求,不得含有未经验证的夸大宣传的相关描述。申报产品的说明书和标签原则上不体现重组胶原蛋白原材料的结构特征、氨基酸序列等相关信息(除非有充分资料证明重组胶原蛋白原材料的结构特征等能够给申报产品功能带来额外获益)。应注意以下内容:
1.产品的结构组成及性能指标应与产品技术要求内容一致。
2.无菌形式提供的产品应当注明灭菌方式或除菌工艺、“无菌”等字样或符号;非无菌形式提供的产品应当注明微生物指标、“不适用于无菌操作的非慢性创面护理 ”、“非无菌”字样或符号,防止临床误操作。
3.注明产品主要原材料,应有对材料过敏者禁止使用的提示。
4.使用前检查包装是否完好,如有破损,禁止使用。
5.应标明产品的货架有效期,严禁使用超过货架有效期的产品。
6.产品应注明建议使用时间和使用方法。如产品可多次使用,应当明确提示使用者该产品开封后应如何保存以及限定时间内使用完毕。
7.使用中若有红肿、疼痛或瘙痒等不适症状,请立即停止使用并清洗干净,必要时向医生咨询或及时就医。
8.明确针对产品特点的特殊注意事项、警示信息、可能的不良事件及处理措施等。如创面感染的患者不宜使用等。
三、参考文献
[1]中华人民共和国国务院.医疗器械监督管理条例:中华人民共和国国务院令第739号[Z].
[2]国家市场监督管理总局.医疗器械注册与备案管理办法:国家市场监督管理总局令第47号[Z].
[3]国家药品监督管理局.医疗器械注册申报资料要求和批准证明文件格式:国家药监局公告2021年第121号[Z].
[4]国家食品药品监督管理局.医疗器械注册单元划分指导原则:总局通告2017年第187号[Z].
[5]国家食品药品监督管理局.医疗器械分类目录:国家食品药品监督管理总局公告2017年第104号[Z].
[6]国家药品监督管理局.重组胶原蛋白类医疗产品分类界定原则:国家药监局通告2021年第27号[Z].
[7]国家药品监督管理局.医疗器械安全和性能基本原则清单:国家药监局公告2021年第121号[Z].
[8]国家药品监督管理局.医疗器械产品技术要求编写指导原则:国家药监局公告2022年第8号[Z].
[9]国家药品监督管理局.医医疗器械注册自检管理规定:国家药监局公告2021年第126号[Z].
[10]国家食品药品监督管理局.医疗器械生物学评价和审查指南:国家食品药品监督管理局通知2007年345号[Z].
[11]国家药品监督管理局.列入免于临床评价医疗器械目录产品对比说明技术指导原则:国家药监局通告2021年第73号 [Z].
[12]国家药品监督管理局.免于临床评价医疗器械目录:国家药监局通告2021年第71号[Z].
[13]国家药品监督管理局.医疗器械临床评价技术指导原则:国家药监局通告2021年第73号[Z].
[14]国家食品药品监督管理局.医疗器械说明书和标签管理规定:国家食品药品监督管理总局令第6号[Z].
[15]GB 15979,一次性使用卫生用品卫生标准[S].
[16]GB 18278.1,医疗保健产品灭菌 湿热 第1部分 医疗器械灭菌过程的开发、确认和常规控制要求[S].
[17]GB 18280.1,医疗保健产品灭菌 辐射 第1部分医疗器械灭菌过程的开发、确认和常规控制要求[S].
[18]GB 18280.2,医疗保健产品灭菌 辐射 第2部分:建立灭菌剂量[S].
[19]GB/T 14233.1,医用输液、输血、注射器具检验方法 第1部分:化学分析方法[S].
[20]GB/T 14233.2,医用输液、输血、注射器具检验方法 第2部分:生物学试验方法[S].
[21]GB/T 16886.1,医疗器械生物学评价 第1部分:风险管理过程中的评价与试验[S].
[22]GB/T 16886.5,医疗器械生物学评价 第5部分:体外细胞毒性试验[S].
[23]GB/T 16886.10,医疗器械生物学评价 第10部分:刺激与皮肤致敏试验[S].
[24] GB/T 18280.3,医疗保健产品灭菌 辐射 第3部分:剂量测量指南[S].
[25]GB/T 19633.1,最终灭菌医疗器械包装 第1部分:材料、无菌屏障系统和包装系统的要求[S].
[26]GB/T 19633.2,最终灭菌医疗器械包装 第2部分:成形、密封和装配过程的确认的要求[S].
[27]GB/T 42062,医疗器械风险管理对医疗器械的应用[S].
[28]GB/T 42061,医疗器械质量管理体系用于法规的要求[S].
[29]YY/T 0466.1,医疗器械用于医疗器械标签、标记和提供信息的符号 第1部分: 通用要求[S].
[30]YY/T 0681.1,无菌医疗器械包装试验方法第1部分:加速老化试验指南[S].
[31]YY/T 0698.2,最终灭菌医疗器械包装材料 第2部分:灭菌包裹材料要求和试验方法[S].
[32]YY/T 1627,急性创面用敷贴、创贴通用要求[S].
[33]YY/T 1849,重组胶原蛋白[S].
[34]中华人民共和国药典(2020版)[S].
附表
产品主要危险(源)




站点声明
本网站所提供的信息仅供参考之用,并不代表本网赞同其观点,也不代表本网对其真实性负责。图片版权归原作者所有,如有侵权请联系我们,我们立刻删除。如有关于作品内容、版权或其它问题请于作品发表后的30日内与本站联系,本网将迅速给您回应并做相关处理。
郑州思途医疗科技有限公司专注于医疗器械产品政策与法规规事务服务,提供产品注册备案申报代理、临床试验、体系建立辅导、分类界定、申请创新办理服务。
行业资讯
知识分享






豫公网安备 41010202003160号