强脉冲光治疗设备注册审查指导原则(2023年修订版)(2023年第12号)
来源:医疗器械注册代办 发布日期:2023-04-28 阅读量:次

国家药监局器审中心关于发布强脉冲光治疗设备注册审查指导原则(2023年修订版)的通告(2023年第12号)
发布时间:2023-04-28
为进一步规范强脉冲光治疗设备的管理,国家药监局器审中心组织修订了《强脉冲光治疗设备注册审查指导原则》(2023年修订版),现予发布。
特此通告。
附件:强脉冲光治疗设备注册审查指导原则(2023年修订版).doc
国家药品监督管理局
医疗器械技术审评中心
2023年4月20日
附件
强脉冲光治疗设备注册审查指导原则
(2022年修订版)
本指导原则旨在指导注册申请人规范强脉冲光治疗设备研制过程、准备及撰写医疗器械注册申报资料,同时也为技术审评部门审评注册申报资料提供参考。
本指导原则是对强脉冲光治疗设备的一般要求,申请人应依据产品的具体特性确定其中内容是否适用。若不适用,需具体阐述理由及相应的科学依据,并依据产品的具体特性对注册申报资料的内容进行充实和细化。
本指导原则是供申请人和技术审评人员使用的指导文件,不涉及审评审批所涉及的行政事项,亦不作为法规强制执行,应在遵循相关法规的前提下使用本指导原则。如有能够满足法规要求的其他方法,也可以采用,但应提供详细的研究资料和验证资料。
本指导原则是在现行法规、标准体系及当前认知水平下制定的,随着法规、标准体系的不断完善和科学技术的不断发展,本指导原则相关内容也将适时进行调整。
一、适用范围
本指导原则适用于以氙灯作为光源,输出波长范围通常在400 nm~1200 nm的非相干性的高强度脉冲光设备。该类设备通过在导光晶体上镀膜或插入滤光片的方式获得所需的光谱输出,按照YY 9706.257中规定分类规则,类别应高于豁免类。
光源光谱范围相似的其他宽光谱非相干脉冲光设备,亦可参考本指导原则。
二、注册审查要点
(一)监管信息
1.产品名称
产品名称为“强脉冲光治疗机(仪)”。
2.分类编码和管理类别
2.1常规强脉冲光产品按第二类医疗器械管理,分类编码为09-03-04。
2.2根据《国家药品监督管理局办公室关于强脉冲光脱毛类产品分类界定的通知》,便携手持式强脉冲光脱毛类产品,可由个人按照说明书自行使用,按第二类医疗器械管理,分类编码为09-03-04。
2.3根据《2019年第一批医疗器械产品分类界定结果汇总》,强脉冲光治疗设备用于“提高睑板腺的功能,用于辅助治疗并改善干眼症状”时,按第三类医疗器械管理,分类编码为16-05。若产品主要以皮肤的应用为主,同时具有干眼的应用,则按第三类医疗器械管理,分类编码为09-03-04。
3.注册单元划分
注册单元划分原则上以技术结构、性能指标和预期用途为划分依据。
治疗头为可插拔滤光片的设备与治疗头为固定波长范围的设备应划分为不同注册单元。
不同波长范围的设备应划分为不同注册单元,例如,波长为400 nm~1200nm的设备与波长为500 nm~950nm的设备应为不同注册单元。
台式设备(通常在医疗机构使用)与手持式设备(通常在家庭环境使用)应划分为不同注册单元。
4.上市证明文件(进口产品)
进口产品应证明治疗头或滤光片已在境外上市。例如在EC符合性声明、CFG等批件中体现治疗头或者滤光片的具体信息。
(二)综述资料
1.概述
强脉冲光治疗设备,进口产品常用英文名称为Intense Pulsed Light,简称IPL。申请人应结合产品的适用范围、预期使用场景等确定产品的管理类别和分类编码。如适用,还应描述有关申报产品的背景信息概述或特别细节,如:申报产品的历史概述、历次提交的信息,与其他经批准上市产品的关系等。
2.产品描述
申请人应描述产品的工作原理、作用机理、结构及组成、主要功能及其组成部件(如导光晶体、滤光片、触发开关等)的功能、产品图示,以及区别于其他同类产品的特征等内容。含有多个组成部分的,应说明其连接或组装关系。每个型号均应提供外观图。
2.1工作原理
强脉冲光(IPL)是一种非激光的光源,它是由单个或多脉冲序列组成的非相干光,具有频谱范围宽、能量密度高的特点。可利用滤光片或采用镀膜的方式滤除不期望出射的光谱。
申请人应说明设备的光源种类、形成光脉冲的原理,以及滤除光谱采用的方法。
例如,强脉冲光设备的光源是氙灯,其基本工作原理是触发器对氙气施加高电压触发氙气电离,通过储能电容在相对较长时间的充电后,在极短的时间内放电,引起灯管内氙气雪崩式电离,氙气以高强度光辐射的形式将所充电能转化并释放,这个放电过程即是一个光脉冲。采用导光晶体上镀膜的方法滤除光谱,560治疗头导光晶体上所镀膜层可滤除短于560nm的波段,保留波长范围在560nm~1200nm之间的光谱。
2.2作用机理
强脉冲光用于皮肤治疗的理论基础主要是选择性光热作用原理。由于IPL是宽光谱,因而可覆盖多种靶色基,如黑色素、氧合血红蛋白、水等,临床用途广泛。
强脉冲光用于治疗睑板腺功能障碍相关性干眼的原理尚不完全清楚,主要是基于光热作用及减少眼表炎性介质。
申请人应根据申报的适应证详述每个适应证对应的作用机理。
作用机理的描述可参考附件1。
2.3结构及组成
强脉冲光治疗设备通常由主机、治疗头(或治疗头及滤光片)和脚踏开关(若有)、防护眼镜(若有)组成。其中主机通常含有电源装置、控制装置、冷却装置。治疗头含有反射聚光器件、氙灯光源、导光晶体、皮肤制冷装置。有些产品还含有能量校准装置。
申请人应提供产品结构组成的图片,例如,每个型号均应有外观图、治疗头的外观图及内部示意图、滤光片的实物图。对于多种型号规格的产品应列表说明各型号之间的异同。如果设备含有多个治疗头,应明确治疗头的名称或者型号。如果是插拔滤光片的,则应明确滤光片的规格型号。
结构组成及功能描述可参考以下内容:
2.3.1电源装置
用于为主机和治疗头提供设备运行所必需的电能。
申请人应提供电源装置的总体电路框图及各单元模块的电路框图,简述各模块的主要功能及相互关系,说明光源充放电过程。
2.3.2控制装置
用于控制和调节光能量的输出强度、脉冲宽度和治疗时间等参数。
申请人应详细说明脉冲光的输出及调控的原理:包括光输出波形调控、脉冲宽度、脉冲个数调控及能量调节的方式。提供显示器的类型,例如,是否为触屏。
2.3.3冷却装置
用于对氙灯光源进行冷却。
申请人应说明冷却的方式,详述制冷的原理、制冷效果对输出光的影响并提供冷却装置的结构图。若为水冷方式,还应说明对光源的绝缘方式及方法。
2.3.4反射聚光器件
反射光源发出的光,使其向导光晶体汇聚。
申请人应提供图示详述反射聚光器件的结构、形状及材质,说明聚光的原理。
2.3.5光源
通常为氙灯,为光能的来源。
申请人应说明光源的关键性能指标,如光谱范围、发光次数、最大照度(或输出光能量),并提供光谱图。
2.3.6导光晶体
传导光源能量并使之均匀照射至治疗部位。
申请人应说明导光晶体的材质、尺寸。若在导光晶体上镀膜,还应说明所镀膜层与终端输出光谱之间的关系。若采用插拔滤光片的方式滤光,还应说明滤光片与终端输出光谱之间的关系。
2.3.7皮肤制冷装置
对接触患者皮肤的部件进行冷却。
申请人应说明皮肤制冷的方式(例如,风冷或接触式制冷)、方法(采用半导体制冷器对导光晶体制冷或其他),温度控制范围。精确控温或调温功能(若有)实现的原理框图及主要电子元器件的信息。

2.3.8防护眼镜及眼罩(若有)
对操作者和患者进行有效的防护。
若产品组成含有防护眼镜、眼罩,申请人应提供其相关技术参数。
2.3.9能量校准装置(若有)
对输出的光脉冲能量进行校准。
若产品具有能量校准功能,申请人应提供能量校准的原理框图及计量器件的精度。
2.3.10皮肤检测装置(若有)
皮肤检测装置用于检测治疗头是否与人体皮肤接触良好。
如果产品具有皮肤检测装置,那么应说明其结构及用途、工作原理、以及传感器的位置分布。
2.4产品的种类
治疗头的滤光方式可分为:短波截止方式和带通滤光方式。短波截止是指仅对短波方向的波长进行截止,长波通过。带通滤光是指对短波及长波方向的波长均进行截止,中间波段通过。
根据外观结构可分为台式设备和手持式设备。
图3中每个治疗头输出光的波长范围是固定的。图4中的治疗头可插入不同滤光片。图5是手持式的设备。


2.5研发历程、与同类和/或前代产品的参考和比较
综述同类产品的现状及发展趋势,描述本次申报产品与已上市同类产品的创新点、相似点和不同点,建议以列表的方式表述,比较的项目应至少包括产品名称、型号规格、工作原理、作用机理、治疗头滤光方式、终端输出脉冲光波长范围、脉冲能量及能量密度、脉冲宽度、关键组件、预期用途等。包括申请人已经上市同类产品或其他企业已经上市的同类产品。
3.适用范围和禁忌证
3.1适用范围
强脉冲光治疗设备通常可用于治疗皮肤浅表色素增加性病变、浅表性皮肤血管性病变,减少人体多余毛发,减轻皱纹。
另外, 波长范围在560nm~1200nm或590nm~1200nm的治疗头还可用于治疗睑板腺功能障碍相关性干眼。
3.2预期使用环境
应明确产品的预期使用场景和操作人员。
强脉冲光治疗设备通常在医疗机构使用。较低功率密度的手持式脱毛产品,也可用于家庭环境。预期在医疗机构使用的应由专业医务人员使用,预期在家庭环境使用的可由用户在医生指导后自行使用。
对于在家庭环境下使用的产品,需要根据产品的结构特征、使用时长、周边环境、非使用人员等因素考虑在该环境下使用的风险,开展可用性相关研究。结合可预见的误操作、非常规使用、超范围使用等情形考虑产品的使用风险,设计必要的安全性机制(如:使用时长限制、接触质量监测等功能)。
3.3禁忌证
应说明产品不适宜应用的某些疾病、情况或特定的人群。
例如:
炎症性皮肤状况;开放性撕裂伤或擦伤;病毒、真菌或细菌性皮肤疾病;皮肤癌或癌前病变;治疗前 3-4 周过度暴晒或人工晒黑。
干眼的应用,其禁忌证还包括:
佩戴角膜接触镜时不可操作;眼部有急性感染、过敏、外伤者;治疗区域眼周皮肤存在癌前病变、皮肤癌、皮肤光敏感者;患有眼周及眼部疱疹性疾病者;近期头颈部放疗史或计划在强脉冲光治疗后8周内进行放疗者不可接受强脉冲光治疗。
(三)非临床资料
1.产品风险管理资料
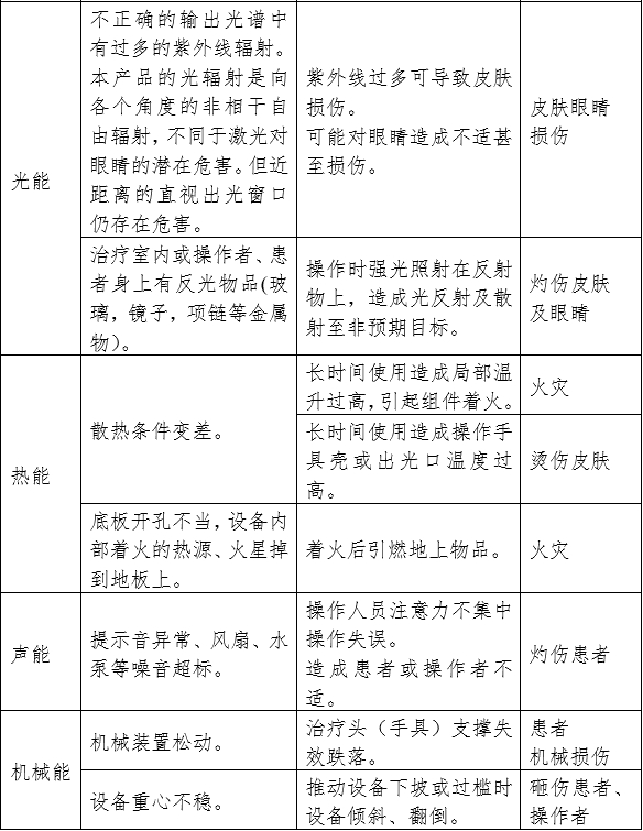
强脉冲光治疗设备主要的风险包括能量危害、生物学危害、环境危害、与使用有关的危害、功能失效及老化有关的危害等,可参考GB/T 42062的条款对每种可能涉及的危害识别评估,形成风险分析管理报告。风险要素及其示例见附件2。
由于强脉冲光治疗设备的工作原理、功能和结构的差异,本章给出的风险要素及其示例是常见的而不是全部的。所述部分只是风险管理过程的组成部分,不是风险管理的全部。制造商应按照GB/T 42062中规定的过程和方法,在产品整个生命周期内建立、形成文件并保持一个持续的过程,用以判定与医疗器械有关的危害、估计和评价相关的风险、控制这些风险并监视上述控制的有效性,以充分保证产品的安全和有效。
2.医疗器械安全和性能基本原则清单
应根据产品特征提交医疗器械安全和性能基本原则清单。
3.产品技术要求及检验报告
3.1产品技术要求
强脉冲光设备应符合YY 9706.257《医用电气设备 第2-57部分:治疗、诊断、监测和整形/医疗美容使用的非激光光源设备的基本安全和基本性能的专用要求》标准的要求。申请人可根据产品自身的技术特点在技术要求中引用相关标准的要求。本指导原则列出了强脉冲光产品可能涉及的主要性能参数,包括但不限于以下内容:
3.1.1输出光波长范围
明确各治疗头或滤光片的短波及长波的截止波长。
3.1.2脉冲参数
脉冲输出方式:单脉冲、重复脉冲、单脉冲串、重复脉冲串。
单脉冲:脉冲宽度、脉冲功率和脉冲能量。
重复脉冲:脉冲宽度、脉冲重复频率或脉冲间隔、脉冲功率和脉冲能量。
单脉冲串:脉冲串宽度、子脉冲宽度、子脉冲间隔或子脉冲个数、脉冲串能量、子脉冲能量和功率。
重复脉冲串:脉冲串宽度、脉冲串重复频率或脉冲串间隔、子脉冲宽度、子脉冲间隔或子脉冲个数、脉冲串能量、子脉冲能量和功率。(都是峰值功率)
在技术要求附件中给出各脉冲输出方式的波形示意图及其中任意单个脉冲的实测图。
3.1.3治疗面的能量密度
3.1.4治疗面光斑尺寸
3.1.5最大能量及所对应的脉冲宽度(或脉冲串、子脉冲宽度)
3.1.6终端能量输出的均匀性
3.1.7能量输出稳定性及复现性
3.1.8明确皮肤制冷温度的范围
3.1.9工作数据的准确性
应给出在治疗面上测得的实际输出值与设定值的偏差,该数值建议不大于±20%。
3.1.10出光控制方式
若含有脚踏开关,原则上脚踏开关应与主机一同申报,应符合YY/T 1057《医用脚踏开关通用技术条件》的要求。
3.1.11防护眼镜和眼罩(若有),其要求可参考相关标准制定。
3.1.12冷却装置的要求,应明确治疗仪冷却的方式,及对光源进行冷却的要求。
3.1.13其他要求
若产品含有其他功能、组件或新的特性,如肤色识别装置、皮肤检测装置等,还应根据产品实际情况增加相应要求。配合皮肤检测装置使用的,至少应考虑杂散光辐射要求。
3.1.14安全要求:医用电气设备应符合GB 9706.1、YY 0505或YY 9706.102、YY 9706.257的要求。
家庭环境使用的产品应符合GB 9706.1、YY 0505或YY 9706.102、GB 9706.283、YY 9706.111的要求。
3.1.15试验条件
试验条件应列在试验方法的第一条。建议至少包含以下内容:
环境条件(包括环境温度、相对湿度、大气压力)。
电源电压(或电源电压适用范围)和频率。
3.2产品检验报告
3.2.1电磁兼容检测需注意以下问题:
3.2.1.1预期家用的产品应为B类。
3.2.1.2基本性能和基本安全
制造商应在随机文件中说明治疗仪的基本性能和基本安全,建议包含但不限于以下内容:
3.2.1.2.1终端输出能量(能量密度)。建议关注能量的变化。抗干扰测试期间,如果设备检测到干扰并转到安全状态(例如:关闭输出或切换到安全模式),则是被允许的。
3.2.1.2.2无非预期的输出。主要从安全角度考虑,例如:不能有设置模式的改变或待机下有能量输出的现象发生等。
家庭环境使用产品的基本性能按GB 9706.283的要求执行。但应考虑皮肤检测装置是否受到干扰失效的问题。
3.2.1.3电磁兼容性试验要求
提供测试模式选择依据,基本性能选择依据,检品典型性的选择依据。
治疗头按其结构酌情分析;设备只含有一个治疗头但配有不同的滤光片,若滤光片为非电磁敏感元器件,则可选择一个代表性的滤光片进行试验。
3.2.2同一注册单元中注册检验典型产品的确定原则:
3.2.2.1典型产品应是同一注册单元内能够代表本单元内其他产品安全性和有效性的产品。
3.2.2.2考虑功能最齐全、结构最复杂、风险最高的产品。
3.2.2.3应选择涵盖安全指标、性能指标和功能最多的产品作为典型产品。注册单元内各种产品的主要安全指标、性能指标或功能不能被某一产品全部涵盖时,则应选择多个型号作为典型产品。
例如,应选择治疗头个数最多的设备作为典型产品。若一个型号所含的治疗头个数无法涵盖注册单元内所有治疗头类型时,可选择多个型号作为典型产品,相同的治疗头无需重复检测。
4.研究资料
4.1物理和化学性能研究
应结合产品的作用机理详述性能指标(如能量、脉宽、重复频率等)确定的依据,并提供强脉冲光输出各模式(脉冲、脉冲串等)的波形图。详述产品调节能量的方式,是调节脉宽还是提高功率。提供光源的输出光谱图。指标的确定依据应明确、具体,并应描述其所考虑的实际临床应用出发点,以及相关指标和临床使用的关联性。还应考虑设计输入来源以及临床意义,所采用的标准或方法、采用的原因及理论基础。
4.2电气系统安全性研究
应提供电气安全性及电磁兼容性的研究资料。
目前与强脉冲光治疗设备相关的常用标准见附件3。附件3中标准包括了研究资料中经常涉及到的标准,申请人还可根据产品自身特点引用其他相关的标准(国际标准、行业标准等)。家庭环境使用的产品应符合GB 9706.283《医用电气设备 第2-83部分:家用光治疗设备的基本安全和基本性能专用要求》的要求。若适用的强制性标准中有不适用的条款,还应说明不适用理由。
4.3联合使用
如申报产品预期与其他医疗器械、药品、非医疗器械产品联合使用实现同一预期用途,应当提供证明联合使用安全有效的研究资料,包括互联基本信息(连接类型、接口、协议、最低性能)、联合使用风险及控制措施、联合使用上的限制,兼容性研究等。
例如,与肤色识别装置配合使用的,应提供肤色识别装置准确性研究资料,并给出肤色等级数与相应输出能量(能量密度)范围的对应关系。
需联合耦合剂使用的,应当提供相容性研究资料,证明耦合剂与治疗仪联合使用的性能符合其适应证和预期用途。
4.4量效关系和能量安全
申请人应当提供量效关系和热损伤研究资料,证明治疗参数设置的安全性、有效性、合理性,以及除预期靶组织外,能量不会对正常组织造成不可接受的伤害的研究资料。可为模型试验、台架试验、离体或在体的动物试验、临床文献等一项或多项研究所获得数据的分析和总结。
由于该类设备通常有多个输出光谱,多种临床用途,应分析设备在各种工作模式(单脉冲、重复脉冲)、不同光谱范围下对临床使用(应包括各种适应证或各种类型的组织)产生的影响,并提交研究报告。
量效关系研究是用于说明设备不同输出模式下,能量与临床应用效果间的相互印证关系,该部分资料也可作为性能参数确定依据以及适应证的支持性资料。该部分研究资料重点关注最大剂量的安全性。研究内容应涵盖常用及最大能量,可选择典型性剂量,并说明典型剂量选择的合理性。家庭环境使用的产品还应说明产生临床效果的最低输出剂量。
热损伤研究侧重不同输出模式下对正常组织的损伤,建议提供热扩散等方面的研究。含有皮肤制冷装置或采用其他温度控制、调节措施的应综合考虑其对热扩散的影响。例如分析温度随时间、空间的变化(温度梯度研究),和/或提供组织病理学检查数据。
光辐射安全研究,可参考国家标准、国际标准、文献资料等提交。强脉冲光设备应符合YY 9706.257要求,并明确其类别。家庭环境使用产品应符合GB 9706.283 要求,提供光辐射防护相应的研究资料。
并注意,家庭环境使用产品的能量应有所限定,类别不高于GB 9706.283 规定的风险2类(中风险类)。并鼓励结合不良事件或同类产品临床文献数据对可能产生的非预期的生物刺激效应进行研究。
4.5软件研究
参照《医疗器械软件注册技术审查指导原则》提交相关软件资料。强脉冲光设备软件通常为软件组件,软件安全性级别通常为中等。
4.6网络安全
强脉冲光设备通常不具有网络连接功能,但可能具有用户访问界面,或含有设备数据或患者治疗参数的导出功能,如适用,可参考《医疗器械网络安全注册审查指导原则》提供网络安全相关研究资料。
4.7生物学特性研究
强脉冲光在临床使用中通常会在患者的皮肤上涂上一层耦合剂,但治疗头仍存在接触患者的可能性,因而需对接触患者的部件进行生物学评价。生物相容性评价资料应明确接触部件名称、患者接触类型、患者接触时间、患者接触材料名称。应对成品中与患者直接接触或间接接触的材料进行生物学评价。按照GB/T 16886.1标准要求,至少考虑以下方面的要求:细胞毒性、致敏性、皮肤刺激。
4.8清洗、消毒研究
强脉冲光设备通常作用于完整皮肤,无需灭菌。但在使用过程中,存在耦合剂或沉积物残留于瑕疵和缝隙中的可能,需要进行清洁或低水平消毒。由于强脉冲光设备的疗效与出射光谱密切相关,瞬时高能输出还存在易燃风险,因而在选择清洁剂或消毒剂时建议考虑清洁/消毒剂残留不会影响出射光谱的范围、不会增加易燃风险等因素,需说明推荐使用的清洁剂或消毒剂的确定依据及并提供有效性验证资料。采用低水平消毒的,应在说明书中注明提示“仅能用于完整皮肤,不能接触破损皮肤及粘膜”。家庭环境使用的产品若采用擦拭进行清洁,应明确仅限单人使用。
4.9动物试验研究
强脉冲光常规用途的基础研究与临床应用已多年,一般不需要提供动物试验研究资料。但是,如果出现下列情况需要评估是否开展动物试验:
4.9.1申报设备采用了新光源或新的光谱范围。例如,常规产品的光谱范围为500 nm-1200 nm的连续谱,而申报产品为非连续的光谱。
4.9.2申报设备的能量或能量密度较以往有提升,现有资料不能说明最高能量或能量密度状态下申报功能使用的安全性。
4.9.3新的作用机理或适应证。
申请人应根据作用机理、适用范围及适应证等因素进行综合考量,结合已有的研究或证据,开展适当的风险分析评估后,决策是否需要开展动物试验。可参考《医疗器械动物试验研究技术审查指导原则第一部分:决策原则》。
性能评估,着重考虑对组织热损伤范围的影响,通常可选择台架试验或离体组织试验。当体外试验不能充分评估设备在临床应用中的安全有效性的风险时,需要开展体内动物试验。可参考《医疗器械动物试验研究注册审查指导原则第二部分:试验设计、实施质量保证》。
5稳定性研究
5.1使用稳定性
应当提供使用稳定性/可靠性研究资料,证明在规定的使用期限/使用次数内,在正常使用、维护和校准情况下,产品的性能功能满足使用要求。
使用期限的资料可参考《有源医疗器械使用期限指导原则》。建议在老化/疲劳试验后对电气安全、关键性能功能进行验证,例如能量密度、光斑均匀性等。
由于强脉冲光光源的曝光次数有限,还应提供光源曝光次数的验证资料。
对于手持式设备,若采用可充电内部电源供电方式工作,还应提供电池使用寿命的验证资料。
5.2运输稳定性
申请人应结合声称的运输存储条件开展包装和环境试验研究。着重考虑包装运输对光源的影响。可参考相关标准进行论述,例如环境试验可参考标准GB/T 14710,试验后需对关键性能进行验证,例如能量密度、光斑均匀性等。
(四)临床评价资料
强脉冲光设备不属于《免于进行临床评价目录》中的产品,应开展临床评价。临床评价资料可参考09子目录临床评价推荐路径通告的内容进行提交。
(五)产品说明书和标签样稿
产品说明书和标签应当符合《医疗器械说明书和标签管理规定》和GB 9706.1、YY 0505-2012/YY 9706.102-2021、YY 9706.257、YY 9706.111(若适用)中关于说明书和标签的相关要求。家庭环境使用的产品应符合GB9706.283中的相关内容。
说明书中应明确适应证,且适应证应与临床评价资料结果相符;必须告知用户的信息和注意事项应准确、完整,外部标识应符合相关的要求。
强脉冲光治疗设备说明书应包含以下说明:
1.所有治疗头的能量密度。
注:这项信息应以表格或图表的形式提供,任何一种形式都必须提供充分的信息以便能够对光辐射危害进行定量评估。
2.给出不同适应证的推荐治疗参数。
3.对能量进行校准的周期或频次(若适用)。
4.应有警告,例如:“如果存在易燃的材料、溶液或气体,或在富氧环境中使用强光源设备,有发生火灾的危险”。有些材料如深色衣服或棉毛物,在氧气充足的环境下,可能会被强脉冲光设备正常使用时所产生的高温点燃。“用于清洗和消毒的溶剂和可燃溶液应该在使用强脉冲光设备前使其挥发”。
5.如果设备需要在低温环境下贮存和运输,是否需要排空冷却水的说明。
6.产品有效期以及治疗头的曝光次数。
对于在家庭环境使用的手持式设备,说明书中相关信息和说明应易于理解和使用,建议多采用图示方式予以说明。注意事项还应包含以下内容:
1.明确给出判断设备是否正常的验证方法(包括使用过程和放置状态),对不能正常运行或出现故障时发出的警告作出说明。
2.明确使用前的必要准备工作(如:皮肤清洁、处理等),明确使用时需配合的其他物品。
3.明确应将产品置于儿童无法触及的位置。应避免在水源附近或浴室内使用和放置。
4.明确应使用指定的充电装置为设备充电,使用前应检查电池状态是否正常(充电设备应考虑)。
5.说明不适宜使用该产品的人群(如过敏体质、敏感性肌肤等)和不适宜使用的部位(破溃、创伤、炎症等)。提示误用于不适宜使用的部位时,建议采取的处理方法。有皮肤相关疾病的患者应首先咨询专业医生后确定是否可使用该产品。
6.如果使用后出现异常或不适,应立刻停止使用并就医治疗。
7.给出完整的设备操作方法和操作流程,以及在预期环境下使用的常见风险和相关注意事项。
8.还应说明各指示挡位对应的能量密度值;若治疗仪配置肤色识别装置,应说明各肤色等级适用的能量密度范围;若治疗仪采用内部电源供电,应在说明书中给出最低工作电压。
三、参考文献
[1]中华人民共和国国务院.医疗器械监督管理条例:国务院令第739号[Z].
[2]国家市场监督管理总局.医疗器械注册与备案管理办法:国家市场监督管理总局令第47号[Z].
[3]国家食品药品监督管理总局.医疗器械说明书和标签管理规定:国家食品药品监督管理总局令第6号[Z].
[4]《关于公布医疗器械注册申报资料要求和批准证明文件格式的公告》(2021年第121号)[Z].
[5]医疗器械临床评价技术指导原则(国家药品监督管理总局通告2021第73号)[Z].
[6]医疗器械软件注册审查指导原则(2022年修订版)(2022年第9号)[Z].
[7]医疗器械网络安全注册审查指导原则(2022年修订版)(2022年第7号)[Z].
[8]医疗器械产品技术要求编写指导原则(国家药品监督管理局通告2022年第8号)[Z].
[9]医疗器械安全和性能基本原则符合性技术指南(国家药监局器审中心关于发布医疗器械安全和性能基本原则符合性技术指南的通告2022年第29号)
[10]决策是否开展医疗器械临床试验技术指导原则(国家药监局关于发布医疗器械临床评价技术指导原则等5项技术指导原则的通告2021年第73号)[Z].
[11]《医疗器械分类目录》子目录01、04、07、08、09、10、19、21相关产品临床评价推荐路径的通告[Z].
[12]中国医师协会皮肤科医师分会皮肤激光与理疗亚专业委员会.强脉冲光临床应用专家共识(2017)[J],.中华皮肤科杂志.2017,50(10).
[13]干眼强脉冲光临床应用专家共识专家组.强脉冲光治疗睑板腺功能障碍及其相关干眼专家共识(2022)[J] ,中华实验眼科杂志.2022,40(2):97-102.
[14]亚洲干眼协会中国分会.我国蠕形螨睑缘炎诊断和治疗专家共识(2018年)[J],中华眼科杂志. 2018,54(7):491-495.
附件1
作用机理
强脉冲光常见应用的作用机理如下:
一、色素增加性病变
皮肤中黑色素作为靶组织对整个可见光区的光谱都有吸收,吸收率随光波波长的增加而逐渐减少。通常而言,在800 nm以下,黑色素对光谱有较强吸收,而近红外光谱段对黑色素的吸收逐渐减少。所吸收的光能,根据脉宽的不同,组织效应特点会发生差异性变化。普通色素颗粒,其热弛豫时间通常在几十到几百纳秒,若作用光波的脉宽较窄,组织效应主要表现为光机械反应,即产生所谓的“微爆”,发生选择性光裂解效应;若脉宽较宽,但与热弛豫时间基本适配,则产生“选择性光热效应”;若脉宽明显长于色素颗粒的热弛豫时间,就会产生非选择性热效应,此时,色素连同周边组织同时会产生热凝固与坏死。能量掌控合适,三种效应都可产生色基的破坏、分解、清除,但对色基周边组织的损伤以及强脉冲光的使用条件是不同的。目前的IPL设备,多属于第三种情况。
在治疗色素性病变时,黑色素可选择吸收IPL光谱,产生选择性光吸收,但由于IPL的脉冲宽度通常较宽,根据色素颗粒的大小,以及脉宽与颗粒热弛豫时间的关系,多产生非选择性热凝固。凝固组织被吞噬细胞排除体外。
二、血管性病变
血管壁的主要结构是上皮与蛋白,呈白色,对光吸收较少。但其内流动的血液,即血红蛋白具有颜色。血红蛋白在480 nm有最大吸收峰,在540 nm和577 nm有两个次高峰,在940 nm附近还存在一个更低的吸收峰。特定波段的IPL,可以被血红蛋白强吸收。当光波脉宽与治疗血管的热弛豫时间适配时,就会通过能量转化、聚集,产生温升,并使热能主要集中在血管内及其邻近组织。当温度升高达到一定程度,就可造成毛细血管内皮与管壁蛋白收缩、变性、凝固甚至坏死,毛细血管腔闭锁,并逐渐被纤维组织替代,最终实现治疗病变血管的目的。
三、毛增多症和多毛症
毛发具有生长周期,可粗略分为潜伏期、生长期与衰退期,生长期毛发具有毛囊、毛干等完整结构。黄种人毛囊含有色素,多呈黑色。而潜伏期与衰退期毛发多不具有毛囊结构。去除多余毛发,就是利用了这一毛发解剖结构的特点,采用具有一定穿透深度,能够在黑色素具有良好吸收能力的波长的强脉冲光,使经过光辐照的毛球、毛干大量吸收光能量,经能量转化产生热量,并通过毛发内蛋白传导到毛球末端,使整个毛发受热,热传导至毛囊,使其蛋白与细胞产生凝固性坏死,最终因生长细胞的坏死,造成整个毛发的脱落。IPL照射毛发临床多采用577 nm,590 nm滤光片的治疗头进行治疗。
四、睑板腺功能障碍相关性干眼
眼部、全身因素、药物、环境、饮食等多重因素均可导致睑板腺终末导管阻塞和(或)睑酯分泌异常,从而引起泪膜稳定性下降和眼表炎性反应、眼部刺激症状和损伤,并导致干眼恶性循环。
IPL通过选择性光热作用封闭睑缘异常扩张的毛细血管,可减少炎性介质的分泌。热效应可以融解睑板腺睑脂、疏通睑板腺导管,恢复并改善睑脂排出能力;可减少蠕形螨,阻止炎症的级联反应,减少眼睑皮肤痤疮丙酸杆菌等微生物负荷等。同时,IPL还可上调抗炎因子在局部组织的表达、下调促炎因子在组织的表达,抑制基质金属蛋白酶的活化,促进睑缘微环境的平衡。从而达到治疗睑板腺功能障碍相关性干眼的目的。
附件2
强脉冲光治疗设备产品风险要素及示例




附件3
参考标准列表


站点声明
本网站所提供的信息仅供参考之用,并不代表本网赞同其观点,也不代表本网对其真实性负责。图片版权归原作者所有,如有侵权请联系我们,我们立刻删除。如有关于作品内容、版权或其它问题请于作品发表后的30日内与本站联系,本网将迅速给您回应并做相关处理。
郑州思途医疗科技有限公司专注于医疗器械产品政策与法规规事务服务,提供产品注册备案申报代理、临床试验、体系建立辅导、分类界定、申请创新办理服务。
行业资讯
知识分享






豫公网安备 41010202003160号