药物涂层球囊扩张导管注册审查指导原则(2023年第9号)
来源:医疗器械注册代办 发布日期:2023-04-13 阅读量:次
附件:药物涂层球囊扩张导管注册审查指导原则(2023年第9号).doc
药物涂层球囊扩张导管注册审查指导原则
本指导原则旨在指导注册申请人对药物涂层球囊扩张导管注册申报资料的准备及撰写,同时也为技术审评部门对药物涂层球囊扩张导管注册申报资料的技术审评提供参考。
本指导原则是对药物涂层球囊扩张导管的一般要求,申请人应依据产品的具体特性确定其中内容是否适用。若不适用,需具体阐述理由及相应的科学依据,并依据产品的具体特性对注册申报资料的内容进行充实和细化。
本指导原则是供注册申请人和技术审评人员使用的指导性文件,但不包括审评审批所涉及的行政事项,亦不作为法规强制执行,应在遵循相关法规的前提下使用本指导原则。如果有能够满足相关法规要求的其他方法,也可以采用,但是需要提供详细的研究资料和验证资料。
本指导原则是在现行法规和标准体系以及当前认知水平下制定,随着法规和标准的不断完善,以及科学技术的不断发展,相关内容也将适时进行调整。
一、适用范围
本指导原则所涉及的药物涂层球囊扩张导管是指在《医疗器械分类目录》中分类编码为03-13-06下的带药球囊扩张导管,该产品的管理类别为Ⅲ类。03-13-06下不属于本指导原则范围的其它产品、或者有特殊设计、或者分类编码未归类于03-13-06的带药球囊扩张导管,注册申请人可参考本指导原则中适用的内容。
二、注册审查要点
注册申报资料宜符合国家药品监督管理局《关于公布医疗器械注册申报资料要求和批准证明文件格式的公告》中对注册申报资料的要求,同时宜符合以下要求:
(一) 监管信息
1.产品名称
提供申报产品名称的确定依据。建议使用“球囊扩张导管”作为产品名称核心词,以药物成分、使用部位等作为特征词,例如,紫杉醇涂层冠脉球囊扩张导管。产品名称宜使用中文。
2.注册单元划分
药物涂层球囊扩张导管注册单元划分建议依据《医疗器械注册单元划分指导原则》进行,并着重考虑产品的技术原理、结构组成、性能指标及适用范围等因素,如:
(1)冠脉药物涂层球囊扩张导管、外周血管药物涂层球囊扩张导管、神经血管药物涂层球囊扩张导管宜划分为不同的注册单元。
(2)“标称压力下球囊直径×球囊长度”相同但球囊设计不同(如球囊本体制造材料不同、有无微孔处理等)的球囊扩张导管宜划分为不同的注册单元。
(3)药物涂层配方(包括所含药物/载药基质成分、药物剂量密度、药物/载药基质的配方比例等)及药物加载至球囊的工艺方式不同的产品宜划分为不同的注册单元。
(4)整体交换型球囊扩张导管与快速交换型球囊扩张导管宜划分为不同的注册单元。
(二) 综述资料
1.器械及操作原理描述
(1)产品结构及组成
明确产品的结构及组成,包括附件,并提供相应的结构图示。在图示中标识各部件的名称、重要尺寸信息及测量位置。建议申请人进一步提供导管轴向剖面图及球囊折叠结构图(如不同直径球囊折叠方式不同,宜分别提供)。针对导管的关键位置(如球囊、管身、管身至球囊过渡段等)提供横截面图。
(2)组成材料
明确产品所有部件组成材料的通用名称/化学名称、商品名/牌号、符合的材料标准(如适用)及材料供应商等基本信息,包括制造过程中使用的焊接剂、粘合剂、着色剂等。建议产品组成材料以列表的形式提供,并与产品结构图示中标识的部件名称一一对应。如产品组成材料为混合物,还需明确混合材料的组分及其含量信息。对于部件结构采用分层/分段结构设计的,如导管管身采用多层结构设计且不同节段材料不同,需逐层/逐段分别进行描述。
申请人需详细描述药物涂层相关信息,如涂层成分(包括药物、载药基质和/或辅料,其中载药基质是指任何不涉及活性细胞的有机或无机材料,预期用于药物涂层球囊扩张导管并设计用于药物储存,器械表面局部形成药物活性和/或促进、阻止、延迟或修改药物释放特性的目的,可能是永久或暂时的,包括表面处理如用作底涂层,用作含或不含药物活性成分的涂层,或有多种辅料和/或药物活性成分组成;辅料是指除药物活性成分之外额外添加的物质,为药物涂层球囊扩张导管产品含药部分的预期添加的成分,如填充剂、增亮剂、稀释剂、润湿剂、溶剂、着色剂、稳定剂、抗氧化剂、防腐剂、pH保持剂、聚合物、粘着剂等)、药物加载方式及机理等,具体可参照以下内容提供。对于药物,需明确产品中药物的名称、结构与组成相关信息(如化学结构式、分子式、分子量、纯度等)、理化性质参数(如外观、色泽、物理状态、pH值、解离常数(pKa)、粒度、晶型、比旋度、光学异构体、熔点或沸点、水分、溶解度、分配系数等)、稳定性信息(如对光、湿、热的稳定性,固、液态下的稳定性和相互作用的稳定性)及药物已有的吸收、分布、代谢、消除等信息。如已上市药物发生相关不良事件或召回事件,建议提供相关信息。如药物已获得我国或生产国(地区)批准上市销售的,应提供上市销售证明性文件。如已有我国或生产国(地区)批准上市销售的药物,建议优先采用,未采用宜说明理由。如原料药已在某种或某些药物上市时通过关联审评或进行了主文档备案,建议提交关联/备案信息说明。如药物未获得我国或生产国(地区)批准上市销售的,药物部分请按照药品注册相关要求提交资料。同时,明确该药物在终产品中的含量、剂量密度(如μg/mm2)并简述选择依据。
对于药物涂层中载药基质(如适用)需明确载药基质的类型、尺寸、理化特性及其他参数(如孔隙、质量、密度、分布、玻璃化转变温度、熔融温度等)、在涂层中作用机理、材料的鉴别,混合物应明确各成分的重量百分比;还应提供药物与载药基质的配比信息及配比选择依据;提供载药基质的相关安全性资料。
对于其它辅料(如适用),应明确辅料的名称(如中英文通用名、化学名、曾用名)、结构与组成(如结构式、分子式、分子量,高分子辅料应明确分子量范围、聚合度等;有立体结构和多晶型现象应特别说明)、理化特性以及基本特性(如外观,颜色,物理状态、熔点或沸点、比旋度、溶解性、溶液pH、粒度以及功能相关性指标等)、境内外批准信息及用途、国内外药典收载情况等信息。此外,还应详细描述涂层加载至球囊表面的工艺以及药物涂层与球囊表面结合或附着的方式。
2.型号规格
对于存在多种型号、规格的产品,应当明确各型号、规格的区别。应当采用对比表及带有说明性文字的图片、图表,对于各种型号、规格的结构组成(或配置)、功能、产品特征和运行模式、性能指标等方面加以描述。
3.包装说明
说明所有产品组成的包装信息。宜结合影响药物涂层材料稳定性的因素,确认药物涂层是否对包装有特殊要求,说明与灭菌方法相适应的无菌屏障系统信息,以及无菌屏障系统形式是否对药物涂层产生不利影响。
4.研发历程及与同类和/或前代产品的参考和比较
阐述申请注册产品的研发背景和目的。如有参考的同类产品或前代产品,应当提供同类产品或前代产品的信息,如对药物成分及含量、剂量密度、载药基质、药物配比、药物涂层工艺、药物与球囊结合及药物释放机理等异同点进行描述,并说明选择其作为研发参考的原因。
5.适用范围和禁忌证
(1)适用人群:宜明确目标患者人群信息、患者选择标准信息以及明确使用过程中需要考虑的因素,如动脉粥样硬化病变人群、透析患者人群等。
(2)适用病变:宜结合临床证据对适用病变情况进行进一步具体描述,如小血管原发病变、分叉病变、支架内再狭窄等。
(三) 非临床资料
1.产品性能研究
产品性能研究包括产品性能验证和产品技术要求研究两部分。申请人应依据产品的具体特性开展适宜的性能研究,具体性能验证项目选择可参见附表1,其中不适用的项目,申请人需详细说明理由并提供支持性资料。
对于药物涂层球囊扩张导管的一般性能研究项目,可参考《球囊扩张导管注册技术审查指导原则》进行制定,如外观/外表面、尺寸、与导丝的兼容性、与导引导管/导引鞘的兼容性、耐腐蚀性(如适用)、射线可探测性、座、水合性、无泄漏、峰值拉力、末端头端、球囊再折叠形态、扭转结合强度(如适用)、球囊疲劳或充起时无泄漏或损坏、球囊直径与充盈压力关系、球囊额定爆破压、球囊卸压时间、流量(如适用)、模拟使用等。
对于药物涂层球囊扩张导管,还需提供以下研究资料:
1.1药物部分研究
药物的鉴别和纯度、载药量、药物降解产物/杂质类型及含量、药物体外释放研究、溶剂残留等;
1.2可降解基质的降解特性及降解产物安全性(如适用);
1.3药物剂量密度选择依据;
1.4载药基质的选择依据(如适用);
1.5医疗器械与药物的相互作用;
1.6药物涂层分布研究
1.6.1药物涂层完整性
药物涂层完整性表征是对球囊上药物涂层外观的定性评估。需在各种放大倍率下直观地表征涂层属性和覆盖异常(建议选择20X-200X放大倍率,在低倍率下粗略目视检查球囊涂层表面,对其中观察到的表面异常在高倍率下进一步检查)。表征需在代表整个涂层球囊表面的区域上进行,针对刻痕球囊等具有不同应力区域的产品需评估高应力/应变和低应力/应变的两个区域。需提供评估时球囊构型情况(如球囊充起、部分充起或未充起状态,但不宜为折叠状态)及构型选择理由。在球囊充起期间可以使用模拟的生理条件(例如体温、模拟血管)。
1.6.2药物涂层厚度
药物涂层厚度应采用定量表征,测量沿球囊表面多个代表点的局部药物涂层厚度。需选择适当的测量位置(如沿球囊有效长度方向和沿球囊圆周方向)和测试次数,测试段数量的选择可参考药物涂层完整性和药物涂层均匀性的结果。对球囊特定特征或标志处(褶皱、刻痕球囊的金属结构处等)也应当评估。提供测量时球囊构型情况(如球囊充起、部分充起或非充起状态)并提供球囊构型选择理由。在球囊充起期间可以使用模拟的生理条件(例如体温、模拟血管)。厚度测量方法包括使用直接测量或轮廓测量的横截面成像法。
1.6.3药物涂层均匀性
药物涂层均匀性宜采用定量表征,将实际区域药物含量与预期片段药物含量进行比较。应表征药物涂层沿球囊有效长度(纵向)和圆周(周向)的均匀性。需提供测试时球囊构型情况(如球囊充起、部分充起或非充起状态)并提供构型选择理由。测试段的尺寸(如长度、面积或质量)和被测球囊分段数量的选择应有合适的理由,纵向均匀性一般推荐测试节段长度在10-30mm之间,如球囊长度允许应至少选择三个节段,周向均匀性建议至少选择两个段。
1.7与术中液体的相容性(如适用);
1.8磁导航环境下的安全有效性研究(如适用);
1.9药物涂层牢固度;
1.10剩余药量(如适用);
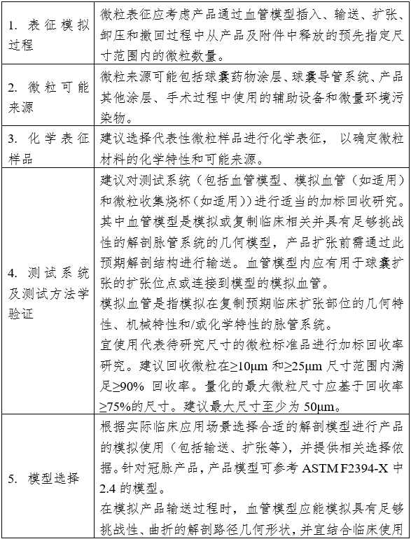
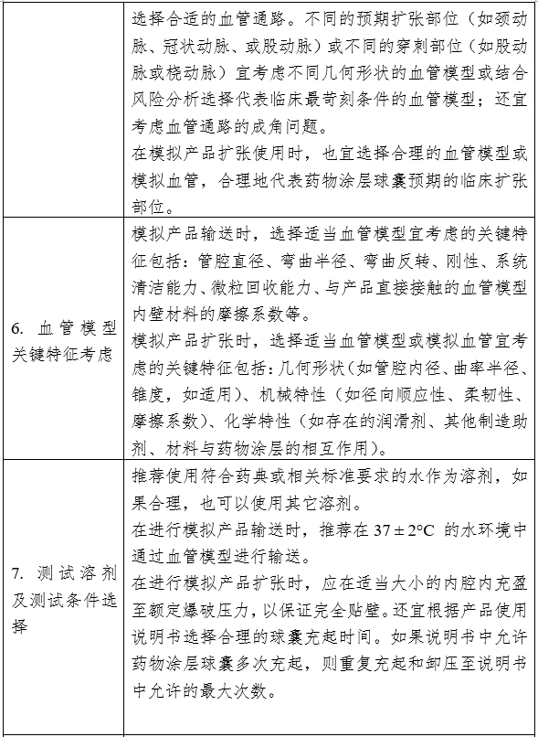
1.11微粒表征
对于药物涂层球囊扩张导管,微粒计数研究一方面用于说明制造工艺稳定性,另一方面可为体内安全性提供相关信息,因此需关注微粒的产生情况,宜根据合适的尺寸范围(如≥10μm、≥25μm、≥50μm等)对微粒进行计数及分类,并建议对微粒进一步进行化学表征和结晶度表征。表征微粒时,应结合附表2中的相关考虑因素建立合适的方法进行表征。
注册申请人应根据产品设计输入要求进一步确认研究项目的充分性,如产品宣称有特定设计,注册申请人还应根据产品设计特点设定相应的研究项目。对于药物涂层球囊扩张导管可进行客观判定的成品功能性、安全性指标,应将其列入产品技术要求。
注册申请人需说明各项性能指标的设定依据、所采用的标准或方法、采用的原因及理论基础。对于自建方法,注册申请人还需提供相应的依据及方法学验证资料。
对于性能验证方案中的每项测试,取样计划应能保证每个参数的测量数据具有足够的代表意义。取样计划应能代表产品相关参数的最恶劣情况(如药物含量、药物相关杂质等),且能够充分代表所有的器械设计。取样应充分代表产品制造的正常波动。对于药物相关部分,应至少对3个批次产品的含药部分进行分析。对于指定置信度和可靠性参数的测试,样本量的大小应有统计学基础;对于所有的测试,应说明测试样品数量的合理性。
注册申请人需提供产品性能验证报告,验证报告至少包含以下内容:
(1)验证目的。
(2)验证样品的规格型号及选择依据。
(3)验证样本数量及其确定依据。
(4)验证项目及其接受标准、试验方法。
(5)验证结果及数据分析。
(6)偏差分析(如有)。
(7)验证结论。
2.生物相容性评价研究
该产品宜参考GB/T 16886系列标准开展生物学评价,必要时开展生物学试验,其中药物涂层部分对机体的影响一般大于30天,因此,带有药物涂层的球囊宜参考持久性血液接触的植入器械(>30天)进行评价,无药物涂层的基础导管或除药物涂层球囊以外的管体部分宜考虑按照与循环血液接触时间有限(<24小时)的外部接入器械进行评价,宜重点关注药物涂层相关长期风险并进行生物相容性评估,如需要进行生物学试验的,部分项目(如亚慢性毒性、植入、遗传毒性)可考虑在动物试验中结合局部给药的毒理学数据合并评估;也可进行适当的化学表征和毒理学风险评估以豁免某些生物相容性试验(例如亚急性毒性、亚慢性毒性、慢性毒性、遗传毒性、致癌性)。
对于产品所含药物可能影响生物学试验结果的,申请人可结合药物的作用方式、临床获益论证药物引入的生物学风险是否可接受。
当产品含有某种已经获得批准用于其他用途的药品时,申请人可结合药品安全性资料评价产品的安全性,但需考虑新的组合方式是否会使已经确定的或已经了解的安全性、有效性发生改变。
如产品使局部或系统的药物暴露大于已经批准的药品剂量范围,则可能还需要进行附加的安全性研究。
可能需开展其他必要的试验以评估药物自身特殊的生物学风险(毒理学风险),如局部毒性评估、致突变风险或其他毒理学试验。不需额外开展试验的,需说明理由。对应用于神经血管系统的产品,还需进行神经系统毒性评估。
3.生物安全性研究
对于含有同种异体材料、动物源性材料(例如虫胶)或生物活性物质等具有生物安全风险的产品,应当参考《动物源性医疗器械注册技术审查指导原则(2017年修订版)》提供相应生物安全性研究资料。
4.灭菌工艺研究
描述用于保证产品无菌的质量保证体系,明确灭菌工艺(方法和参数)和无菌保证水平(SAL)。药物涂层球囊扩张导管的无菌保证水平(SAL)需达到10-6。若灭菌使用的方法容易出现残留,应当明确残留物信息及采取的处理具体方法和条件,并提供研究资料。
需要注意的是,应评价灭菌工艺对药物涂层的影响,灭菌后药物涂层应满足预期设计要求。
5.产品货架有效期和包装研究
适当时,申请人可参考《无源植入性医疗器械稳定性研究指导原则》提供产品的稳定性研究资料,对于药物相关的稳定性,建议参考药品相关指导原则进行稳定性研究,如对放置条件的选择等。
6.临床前动物试验
可依据《医疗器械动物试验研究注册审查指导原则 第一部分:决策原则》决策是否需开展动物试验研究。开展动物试验研究时宜符合《医疗器械动物试验研究注册审查指导原则 第二部分:试验设计、实施质量保证》中的相关建议。
对于药物涂层球囊扩张导管,在药物成分及含量、剂量密度、载药基质、药物配比的选择、产品安全性研究以及所含药物的药代动力学研究中,可考虑进行动物试验。
药物涂层球囊的药物成分及含量、剂量密度、载药基质、药物配比如已有相关文献信息、数据库信息等资料支持的,参考动物试验相关指导原则进行论证性分析;如为全新设计的,应充分评估新设计引入的风险,必要时通过动物试验进行评估。
药物涂层球囊扩张导管的安全性研究应充分评估、确认治疗靶血管部位的药物输送、组织反应及安全性。主要观察指标为器械的操作性能、输送性能(输送到目标治疗部位的成功率等)、药物输送性能(如药物球囊扩张前的药物损失率)、临床安全性能(如死亡、动脉穿孔、急性血栓形成、严重限流夹层等严重的操作/器械相关并发症的发生率)、血管造影性能、血管治疗部位/下游非靶组织的组织形态学分析、组织病理学分析等。试验周期应观察到靶血管部位组织的药物浓度低于定量限,机体对药物的应答反应基本达到稳定状态、治疗部位的组织修复完成。
为评估药物的治疗剂量与中毒剂量的范围,充分保证动物试验的药物安全性结果能外推到各种临床条件下的安全使用,通常还建议进行安全边际(Safety Margin)剂量研究,安全边际剂量常采用数倍于药物涂层球囊的治疗剂量,一般推荐选择3-5倍于治疗剂量。安全边际剂量研究可单独进行,也可以在安全性研究或药代动力学研究中合并进行。
同时,还宜对药物涂层球囊扩张导管(终产品)中的药物开展药代动力学研究。虽然通常药械组合医疗器械中的血药浓度远远低于单独作为药品使用后的浓度,但局部组织浓度可能会远远高于药品的血药浓度,宜特别关注局部组织药物浓度变化情况。一般建议选取多个时间观察点,测量血浆、治疗部位血管组织、下游肌肉/组织的药物浓度,以动态观察上述部位药物浓度的出现、达到峰值水平、低于定量限的变化趋势。体内的药代动力学研究需考虑多个药物涂层球囊重叠使用的情形,宜评估最高药物暴露剂量水平下的药代动力学,如未考虑重叠使用的,应在说明书中警示不能重叠使用。
(四) 临床评价资料
宜按照《医疗器械临床评价技术指导原则》及相关文件要求提交临床评价资料。注册申请人可参照《决策是否开展医疗器械临床试验技术指导原则》明确需要开展临床试验的主要考虑因素,若开展临床试验,则需严格按照《医疗器械临床试验质量管理规范》进行临床试验,并提交完整的临床试验资料。临床试验的设计可参考《医疗器械临床试验设计指导原则》。注册申请人如有境外临床试验数据,可参照《接受医疗器械境外临床试验数据技术指导原则》的要求提交相关资料。
(五) 产品说明书与标签样稿
产品说明书中应明确所含药物,并增加药物过敏等风险提示。如产品进行了磁导航环境下的安全有效性研究,应在说明书中明确与研究资料相一致的相关信息;否则,需注明不能用于磁导航技术。
三、参考资料
[1]中华人民共和国国务院.医疗器械监督管理条例:中华人民共和国国务院令第739号[Z].
[2]国家市场监督管理总局.医疗器械注册与备案管理办法:国家市场监督管理总局令第47号[Z].
[3]国家药品监督管理局.医疗器械说明书和标签管理规定:原国家食品药品监督管理总局令第6号[Z].
[4]国家药品监督管理局.医疗器械通用名称命名规则:原国家食品药品监督管理总局令第19号[Z].
[5]国家药品监督管理局.医疗器械分类目录:原国家食品药品监督管理总局公告2017年第104号[Z].
[6]国家药品监督管理局.医疗器械注册单元划分指导原则:原国家食品药品监督管理总局公告2017年第187号[Z].
[7]国家药品监督管理局.医疗器械注册申报资料要求及说明:国家药品监督管理局公告2021年第121号附件5[Z].
[8]YY0285.1-2017,血管内导管 一次性使用无菌导管 第1部分 通用要求[S].
[9]YY0285.4-2017,血管内导管 一次性使用无菌导管 第4部分 球囊扩张导管[S].
[10]GB/T 16886,医疗器械生物学评价系列标准[S].
[11]国家药品监督管理局.动物源性医疗器械注册技术审查指导原则(2017年修订版):原国家食品药品监督管理总局通告2017年第224号[Z].
[12]国家药品监督管理局医疗器械技术审评中心.无源植入性医疗器械稳定性研究指导原则(2022年修订版):国家药品监督管理局医疗器械技术审评中心通告2022年第12号[Z].
[13]国家药品监督管理局.医疗器械动物试验研究注册审查指导原则 第一部分:决策原则(2021年修订版):国家药品监督管理局通告2021年第75号[Z].
[14]国家药品监督管理局.医疗器械动物试验研究注册审查指导原则 第二部分:试验设计、实施质量保证:国家药品监督管理局通告2021年第75号[Z].
[15]国家药品监督管理局.医疗器械临床评价技术指导原则:国家药品监督管理局通告2021年第73号[Z].
[16]国家药品监督管理局.医疗器械注册申报临床评价报告技术指导原则:国家药品监督管理局通告2021年第73号[Z].
[17]国家药品监督管理局、国家卫生健康委.医疗器械临床试验质量管理规范:国家药品监督管理局 国家卫生健康委2022年第28号公告[Z].
[18]GB/T 42062-2022,医疗器械 风险管理对医疗器械应用[S].
[19]国家药品监督管理局.医疗器械产品技术要求编写指导原则:国家药品监督管理局通告2022年第8号[Z].
[20]国家药品监督管理局、国家卫生健康委.中华人民共和国药典:国家药品监督管理局 国家卫生健康委2020年第78号公告[S].
[21]国家药品监督管理局.以医疗器械作用为主的药械组合产品注册审查指导原则:国家药品监督管理局通告2022年第3号[Z].
[22]国家药品监督管理局.以医疗器械作用为主的药械组合产品中药物定性定量及体外释放研究注册审查指导原则:国家药品监督管理局通告2022年第3号[Z].
[23]GB/T 39381.1-2020,心血管植入物 血管药械组合产品第1部分:通用要求[S].
[24]ASTM F3320-18, Standard Guide for Coating Characterization of Drug Coated Balloons[S].
[25]国家药品监督管理局.球囊扩张导管注册技术审查指导原则:国家药品监督管理局通告2020年第62号[Z].
附表1
具体性能验证项目







附表2
微粒表征宜考虑的相关因素




站点声明
本网站所提供的信息仅供参考之用,并不代表本网赞同其观点,也不代表本网对其真实性负责。图片版权归原作者所有,如有侵权请联系我们,我们立刻删除。如有关于作品内容、版权或其它问题请于作品发表后的30日内与本站联系,本网将迅速给您回应并做相关处理。
郑州思途医疗科技有限公司专注于医疗器械产品政策与法规规事务服务,提供产品注册备案申报代理、临床试验、体系建立辅导、分类界定、申请创新办理服务。
行业资讯
知识分享






豫公网安备 41010202003160号