射频美容设备注册审查指导原则(2023年第8号)
来源:医疗器械注册代办 发布日期:2023-04-12 阅读量:次

国家药监局器审中心关于发布射频美容设备注册审查指导原则的通告(2023年第8号)
发布时间:2023-04-12
为进一步规范射频美容设备的管理,国家药监局器审中心组织制定了《射频美容设备注册审查指导原则》,现予发布。
特此通告。
国家药品监督管理局
医疗器械技术审评中心
2023年4月10日
附件
射频美容设备注册审查指导原则
本指导原则旨在指导注册申请人对射频美容设备注册申报资料的准备及撰写,同时也为技术审评部门审查注册申报资料提供参考。
本指导原则是对射频美容设备的一般要求,申请人应依据产品的具体特性确定其中内容是否适用。若不适用,需具体阐述理由及相应的科学依据,并依据产品的具体特性对注册申报资料的内容进行充实和细化。
本指导原则是供注册申请人和技术审评人员使用的指导性文件,但不包括审评审批所涉及的行政事项,亦不作为法规强制执行,应在遵循相关法规的前提下使用本指导原则。如果有能够满足相关法规要求的其他方法,也可以采用,但是需要提供详细的研究资料和验证资料。
本指导原则是在现行法规和标准体系以及当前认知水平下制定,随着法规和标准的不断完善,以及科学技术的不断发展,相关内容也将适时进行调整。
一、适用范围
本指导原则中所述的射频美容设备是指利用特定频率的射频电流(通常为200kHz以上)或电场(通常为13.56或40.68MHz)等电能作用于人体组织产生热效应,以实现治疗皮肤松弛、减轻皮肤皱纹、收缩毛孔、紧致/提升皮肤组织,或者治疗痤疮、瘢痕,或者减少脂肪(脂肪软化或分解)等作用的产品。本指导原则中所述的射频美容设备既包括立式/台式(大型)设备(通常以网电源供电方式运行),也包括手持式(小型)设备(通常以内部电源方式运行)。
对于既包含射频能量、也包含其他能量(声、光等)的产品,其中射频能量部分应按照本指导原则的要求执行。如果射频能量和其他能量可以同时输出,还应结合其他能量的相关作用整体考虑产品的安全有效性,相关研究均应在能量同时输出的状态下进行验证。
本指导原则不适用于在整形美容领域使用的高频手术设备。该类产品虽然同样是利用高频电流作用于人体,但实现的是切割凝血效果,与本指导原则所述射频美容设备作用机理不同。
二、注册审查要点
(一) 监管信息
1.产品名称
产品的名称应符合《医疗器械通用名称命名规则》和国家标准、行业标准、规范性文件中的通用名称要求。
产品名称可以体现预期应用部位(如:皮肤)和治疗方式(如:点阵、微针)。
建议使用通用名称:射频治疗仪。对于仅用于皮肤治疗的设备,可以命名为:射频皮肤治疗仪。对于仅用于减脂的设备,可以命名为:射频减脂仪。
2.管理类别和分类编码
射频美容设备,按照国家药监局关于调整《医疗器械分类目录》部分内容的公告的要求,分类编码为09-07-02,按第三类医疗器械管理。
3.注册单元划分
注册单元划分应符合《医疗器械注册单元划分指导原则》的要求,原则上以产品的技术原理、结构组成、性能指标和适用范围为划分依据。
立式/台式射频美容设备和手持式射频美容设备应划分为单独的注册单元。
对于立式/台式射频美容设备,主机和附件(治疗附件、中性电极)可作为同一注册单元申报,也可分别单独申报。对于单独申报的治疗附件,需明确配合使用主机的信息。
配合射频美容设备使用的导电凝胶以及可拆卸的冷却剂、冷却罐等产品,不与射频美容设备作为同一注册单元。治疗过程中使用的皮肤贴、记号笔等非医疗功能附件,通常不作为产品组成体现。
4.境外上市证明(进口产品)
对于进口产品,如果在原产国不按照医疗器械进行管理,应当提供相应的法规依据,以及准许该产品在原产国上市销售的证明文件。
(二)综述资料
1.概述
应描述申报产品的通用名称及其确定依据,描述产品的管理类别、分类编码。
如适用,应描述有关申报产品的背景信息概述或特别细节,如:申报产品的历史概述、历次提交的信息,与其他经批准上市产品的关系等。
2.产品描述
应描述产品的结构组成并提供相应的彩色图片。提供设备内部结构示意图和电路图,应能体现各个关键部件;提供治疗附件的图示,应能体现整体结构和电极细节。常见的射频美容设备和治疗附件如图1-4所示。


应描述产品的工作原理、作用机理和使用方式。射频美容设备按照工作原理可以划分电流作用和电场作用两种。电流作用方式可分为单极和双极(含多极),其中单极射频需配合中性电极使用。电场作用通常采用较高的工作频率,以单极方式或双极使用,单极方式可不使用中性电极。
应描述产品的工作模式。明确各工作模式是单极还是双极,明确配合使用的治疗附件和预期应用部位。射频美容设备按照使用的治疗电极可以分为常规、点阵、微针几种。常规电极通常为无创使用方式,治疗电极的接触面积较大,利用低密度电流或电场对一定区域内的组织进行均匀加热。点阵电极通常采用剥脱治疗方式,治疗电极设计为多个细小的接触点,利用局部高密度电流对皮肤微小区域进行损伤性加热,使皮肤表面产生剥脱进而诱导自身修复,以实现治疗目的。微针电极在点阵电极的阵列基础上,将用于体表的导电电极变更为可深入皮下组织的微针电极,从而使得能量直接作用于更深层次部位(如真皮层),从而实现更好的治疗效果。
明确各个工作模式的治疗参数,注意需区分配合不同治疗附件和不同用途时的参数差异。明确参数调节范围,并说明调节该参数对于临床使用效果所起到的意义。
明确设备具有的其他功能(如涉及),例如:阻抗监测、温度监测、负压吸引、冷却等。
2.适用范围和禁忌证
适用范围中应明确产品的预期使用环境和操作人员。
适用范围中应给出明确的应用部位及用途。根据不同的产品预期用途,建议采用以下规范表述:“用于减轻(身体、面部)皮肤皱纹”、“用于治疗痤疮”、“用于治疗(身体、面部)萎缩性瘢痕”、“用于减少(腹部、侧腹部)皮下脂肪”等。对于眼部、腮部、颈部等特殊区域,应以图示方式明确给出可用区域和禁用区域。
如需配合特定保护装置(如:眼罩)使用,应提供明确的参数和防护要求。
射频美容设备的禁忌证或使用限制至少应包括:
(1)体内有金属植入物(包括金属镶牙)、有源植入物的人群,一般不可以进行治疗。植入心脏起搏器、除颤器的人群不能接受治疗,也不要靠近设备工作的地方。
(2)除剥脱和有创治疗方式外,治疗过程中不要使用镇静剂、局部阻滞剂或麻醉性止痛药,会影响被治疗者对热感觉反馈,增加不良事件的风险。
(3)在皮下组织较薄部位(颧骨、下颌、颞部、前额)需减低能量。眼部、颈部等涉及重要器官的部位应慎用。
(三) 风险管理资料
1.风险管理
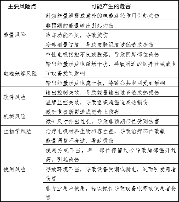
射频美容设备的风险管理报告应符合GB/T 42062的有关要求,产品主要风险点见附件1。
2.常见患者伤害和不良反应
射频美容设备的不良事件多数是暂时的、一过性的,但也存在发生严重不良事件的情况。严重不良事件常与治疗参数设置过高、使用设备和(或)治疗头不当等有关。产品常见的不良事件包括:
(1)疼痛,是最常见的不良反应,但是疼痛在一定程度内与疗效成正比;调整治疗等级或停止治疗后即可缓解。
(2)一过性红斑,大部分24小时内消退。
(3)水肿,治疗后即刻即可出现,一般1-3天可自行消退。
(4)Ⅱ度烧伤,治疗后可观察到持续性红斑,形状大小与治疗头接触区域近似,之后出现清晰的结痂或小水疱,初始治疗后6-7天消退。
(5)一过性皮肤凹陷,罕见。皮肤较薄区域更容易出现,由于治疗能量过高,脉冲重复叠加,深层组织过度加热导致脂肪萎缩和纤维间隔的过度收缩。一般1-3个月可自行恢复。
(6)脂肪坏死和脂肪萎缩非常罕见,可能是由于在局部过度操作而产生的脂肪液化变性。
(7)一过性色素沉着,偶见于点阵射频,与操作能量、密度有关。
(8)少见有皮下结节、血肿。一般治疗过程中能量密度设置过大、未及时增加适当的冷凝胶等引起。
(9)少见有治疗区域皮肤麻木,一般沿着神经分布,可自行消退,无需特殊处理。
(10)偶见瘢痕形成,多因治疗头接触不完全引起,也可因水疱发生后处理不当所致。
3.风险受益分析
射频美容设备和常规医疗器械的用途和定位不同,因此具有特定的风险和受益考虑因素。
射频美容设备主要针对人体外观和美学进行改善,而非针对疾病进行治疗,其适用人群多为健康人群,从设备的主要获益更多来自于心理或社会需求,而非生理健康的需要。因此射频美容设备相对于传统医疗器械而言,其风险受益分析应当更侧重安全性要求,在安全性相对充分的前提下具有足够的风险受益比。必要时应当结合患者偏好和替代方法(如声、光等其他美容设备或化妆品等)等因素进行综合评价。
(四) 产品技术要求
1.基本信息
应明确各个模式的输出方式、配用治疗电极、预期应用部位。
应提供全部治疗附件的图示,应能体现接触人体部分(包括电极和其他部分)的细节,并明确接触人体部分的材质。点阵和微针电极应给出电极阵列分布的示意图。给出各输出模式的波形示意图。
2.性能指标要求
应明确各个模式的工作频率、额定负载、额定功率、输出电压,明确配合所有可用治疗电极时的输出能量和能量密度。明确全部的可调参数,具有脉冲输出方式的模式应明确脉冲频率、脉冲间隔,如占空比可调还应明确调节范围。
应明确治疗电极的面积和尺寸要求。点阵和微针电极应明确电极尺寸和分布间距。微针电极应明确微针长度,如可调还应明确调节范围和调节方式。
含有中性电极的,应符合相关微生物限值要求。
含有脚踏开关的,脚踏开关应满足YY/T 1057的要求。
3.功能要求
如具有测温功能,应明确温度测量范围和测量精度。如具有温度控制功能,应明确温度控制范围和控制精度。
如具有冷却功能,应在产品图示中描述出冷却面的位置,并明确冷却温度的调节范围和控制精度。
如具有负压功能,应明确负压参数范围和准确性。
4.电气安全要求
通用安全应符合GB 9706.1标准的要求。对于预期在家庭环境或其他非专业医疗环境下使用的设备,应符合YY 9706.111标准的要求。
采用电流效应作用于人体的治疗产品,专用安全应符合GB 9706.202(GB 9706.4)标准的要求。采用电场效应作用于人体的治疗设备,应依据其设计特点考虑相应的专用安全要求,例如:频率40.68MHz属于超短波频段范围,应符合GB 9706.203标准的要求。
射频美容设备通常基于其预期目的和使用方式而进行特定设计,因此产品结构和功能可能和专用安全标准并不完全符合,部分项目可能不适用。申请人应当依据产品实际情况确定各条款的适用性并提供相关依据。
5.电磁兼容性要求
射频美容设备应符合YY 9706.102(YY 0505)标准的要求。
依据GB 4824标准规定,射频美容设备的射频发射分组应为2组设备;射频发射分类应依据预期使用场景确定,可能与低压公共电网相连接的设备(如:预期在独立的医疗美容门诊机构、家庭环境或其他场所使用)应为B类设备。
对于电流式设备,因其使用场景和预期用途与高频手术设备存在差异,因此GB 9706.202中202.6.1项(GB 9706.4中36.201项)要求并不适用,原则上应在射频发射输出状态下进行测试,符合2组限值。如果设备确因结构或功能设计等需要导致不能符合2组限值要求,应在待机模式符合1组限值要求的前提下,对设备的电磁干扰情形进行分析和测试,并基于预期使用场景考虑使用环境的相关限制。详见附件2。
对于电场式设备,通常采用短波波段的工科医开放频段,在工作频率下辐射发射不受限。设备应在射频发射输出状态下进行测试,符合2组限值。
(五) 检验报告
同一注册单元应按产品风险与技术指标的覆盖性来选择典型产品。典型产品应是同一注册单元内能够代表本单元内其他产品安全性和有效性的产品,应优先考虑结构最复杂、功能最全、风险最高、技术指标最全的型号。同一注册单元中,如果配置不同,使用功能/方式不同,主要技术指标不能互相覆盖,则典型产品应为多个型号。
电气安全检验:应依据产品工作原理确定所适用的专用安全标准,并按要求开展适用项目的检验。
电磁兼容检验:应明确产品的基本性能要求(包括确定为基本性能的功能)。射频美容设备的基本性能应基于专用安全标准相关要求(如:GB 9706.202中201.4.3)同时结合产品自身特点来确定。发射试验工作模式应在最大输出功率状态下(或待机模式下,见前一节电磁兼容性要求)进行;抗扰度试验工作模式应基于所确定的基本性能,考虑最不利的工作状态。对于手持式设备,工作模式应考虑内部电源工作状态和充电状态。
(六) 研究资料
根据所申报的产品,提供适用的研究资料。
1.性能研究
应当提供产品性能研究资料以及产品技术要求的研究和编制说明,包括功能性、安全性指标(如电气安全与电磁兼容、辐射安全)的确定依据,所采用的标准或方法、采用的原因及理论基础。指标的确定依据应明确、具体,并应描述其所考虑的实际临床应用出发点,以及相关指标和临床使用的关联性。
射频美容设备涉及的相关标准见附件3。
2.作用机理研究
应提供产品作用机理的相关研究资料。基于产品实际工作原理和预期治疗部位,明确电能对人体组织的作用方式和能量分布方式。
射频美容设备的工作原理主要是利用电流或电场能量对人体组织产生的热效应来实现预期治疗目的。
用于皮肤和瘢痕治疗的机理主要是利用电能所产生的热效应作用于真皮层或皮下组织,引起胶原细胞受热收缩出现可逆的热损伤,诱发皮肤启动自身的修复机制,从而引起新的胶原纤维合成和胶原重塑。同时可能还包括瘢痕(痤疮)周围炎性区域的减轻和抗炎作用。
减少脂肪的机理主要是利用电能所产生的热效应作用于皮下脂肪层,使得脂肪细胞受热增透直至细胞凋亡,细胞内容物流入到细胞间质中,进而通过循环代谢进入血液并排除体外。注意,射频能量对脂肪的作用包含两种不同程度的效果:如果能够通过射频能量作用于脂肪细胞,使得部分细胞达到凋亡坏死的程度,实现治疗区域脂肪细胞数量减少,通常被认为能够实现减脂作用;如果在能量作用下脂肪细胞未达到凋亡坏死的程度,仅能通过细胞膜增透来实现减小脂肪体积而细胞数量不变,通常被认为只是暂时性的局部外观改善。
对于采用电流方式治疗的设备,应说明电流所能穿透的组织深度以及所对应的组织层次,明确不同深度不同层次的理论电流密度。对于采用电场方式治疗的设备,应说明电场分布模型和所能覆盖的组织深度,明确不同组织的能量吸收程度。
以上研究资料可结合理论研究、仿真研究、模型研究等方式一并开展。如采用计算机仿真或模型研究方式,应当提供仿真或建模的研究资料。
申请人如有前代产品的相关研究资料或文献资料,可作为申报产品机理研究的参考和借鉴。如果采用了其他产品的研究资料,应当提供可代表申报产品或可支持申报产品研究的相关依据。
3.量效关系和能量安全研究
射频美容设备的核心原理为人体组织热效应,因此能量相关研究主要围绕组织温度开展。应针对每个不同的工作模式和对应的应用部位进行验证。
射频美容设备的治疗有效性与能量强度存在直接的关联性,能量越高有效性越明显,但同时也会带来更大的风险。基于产品预期用途和风险受益情况,其不同能量水平下的有效性主要通过临床评价来证实,非临床评价更多是针对能量的安全性,因此针对特定的工作模式和应用部位,能量研究应重点针对最大输出能量参数下的安全性进行验证。
(1)温度梯度研究:此类产品通常采用无创或微创方式进行治疗,通常仅在表皮进行温度检测,难以有效感知深层次组织的温度,因此需提供不同深度、不同种类组织(如皮肤、筋膜、肌肉、脂肪等)的温度梯度模型,以确保在治疗过程中深层组织不会受到非预期的热损伤。可选择离体组织试验、活体动物试验等方式开展上述研究(应选择与实际临床应用部位一致、且组织特性与人体组织接近的试验对象),在输出能量的同时采用介入测温装置对不同深度的皮下组织进行测温,可同时结合红外热像等测温装置一并测量,构建在相应治疗情形下的温度梯度模型。基于所构建的温度梯度模型,找出整个能量扩散范围内最高温度的分布位置,并提供最高温位点和温度检测位点之间的关联性。
(2)热累积研究:如果治疗过程中同一部位无法耐受长时间连续治疗,必须采用往复移动方式进行治疗。应在上述研究的基础上,对不同组织在热效应下的温升速度和热累积安全性限值进行试验,以确认单一治疗部位所能耐受的最大治疗时长。应明确可接受的安全性标准,并提供相关设定依据。开展相关部位的组织病理学检查,以确认在相应能量下组织形态学是否发生了改变、坏死。
注意如果设备可采用不同的冷却状态(如可以选择性开启、冷却强度档位可调等),上述研究应当在最不利的冷却状态下开展。
对于采用点阵或微针方式进行治疗的美容设备,应在前述温度梯度和热累积研究基础上,重点考虑电极点的热损伤程度。应基于活体动物模型开展组织损伤和修复模型的相关研究,在不同时间点对点阵或微针尖端位置的损伤程度进行组织病理学检查,观察皮肤和皮下组织的修复情况,以确认治疗部位和非预期部位的组织形态学改变以及凝固坏死、吸收等情况。基于产品预期治疗部位,给出损伤区域的可接受范围,并提供相关依据。必要时,可考虑和已上市同类产品进行对照研究。
对于预期用于减脂的美容设备,应在前述温度梯度和热累积研究基础上增加关于脂肪代谢模型的相关研究。应基于活体动物模型开展相关的脂肪受热、溶出、凋亡和循环代谢的相关研究,对动物相应部位进行射频能量治疗后,在不同时间点观察皮下脂肪细胞形态学改变(病理检查)和动物血液生化相关指标变化(血脂等),以确认产品可实现所宣称的对于减少脂肪的效果,同时代谢相关功能处于可接受的安全范围内。
4.软件研究
射频美容设备软件通常作为软件组件体现,应按《医疗器械软件注册审查指导原则(2022年修订版)》中关于软件组件的相关要求提供相关软件研究报告。射频美容设备软件通常涉及功能模式选择和能量参数调节,软件失效可能对患者产生一定的危害,因此风险程度应按照中等或以上的安全性级别考虑。
射频美容设备通常不具有网络连接功能,但可能会涉及设备数据和治疗参数的导出,如适用应按照《医疗器械网络安全注册审查指导原则(2022年修订版)》的要求提供网络安全相关研究资料。
5.生物学特性研究
应对成品中与人体直接或间接接触部分的生物相容性进行评价。射频美容设备预期与患者接触的部件主要是治疗电极和中性电极。
无创治疗方式使用的治疗电极和中性电极预期与患者皮肤短期接触,按照GB/T 16886.1标准的要求,生物相容性评价应至少考虑以下方面的要求:细胞毒性、致敏、皮肤刺激。有创治疗方式的附件(包括点阵和微针电极)预期与破损皮肤或皮下组织接触,生物相容性评价应至少考虑以下方面的要求:细胞毒性、致敏、皮内反应。此外,部分微针电极在使用时需配合特定的保护外壳使用,外壳预期与患者皮肤接触,但因微针电极使用时会刺破皮肤,导致外壳有可能接触到破损皮肤或组织,因此刺激试验参照微针电极考虑皮内反应。
对于手持式设备,设备手柄及治疗电极均为预期与患者皮肤短期接触,生物相容性评价应考虑:细胞毒性、致敏、皮肤刺激。开展生物相容性评价时可以针对设备整体进行考虑,也可以按照不同接触人体部位的手柄、治疗电极分别进行考虑。
生物相容性评价研究应重点关注以下方面:
(1)应对最终产品中与患者接触的材料进行评价,不宜对原材料进行评价。如器械不能以整体用于试验时,应选取最终产品中有代表性的部分按比例组合成试验样品。
(2)生物相容性试验应由具有相应资质(GB/T 16886系列标准)的检验机构开展,提供符合要求的试验报告。试验样品应为终产品,如需以灭菌方式使用的附件,生物学试验应对灭菌后产品进行。
(3)如采用符合相关医用材料标准要求的金属材料(如不锈钢)作为治疗电极,应提供符合相应标准成分的材质鉴定报告。需注意,部分治疗电极在金属材料外部可能存在绝缘层或镀层等情况,该部分内容也应纳入评价范围。
6.清洁、消毒、灭菌研究
无创使用的治疗附件通常为重复使用,使用前需进行消毒。应明确推荐的清洗和消毒工艺(方法和参数)、工艺的确定依据以及验证的相关研究资料。
剥脱或有创方式使用的治疗附件,应当以无菌状态使用。申请人可以结合产品设计和使用情况,确定产品的提供形式,并提供相应的灭菌研究资料:(1)生产企业灭菌:应当明确灭菌工艺(方法和参数)和无菌保证水平(SAL),并提供灭菌确认的相关研究资料。对于经环氧乙烷灭菌的产品,需明确产品的解析条件和时长。(2)使用者灭菌:应当明确推荐的灭菌工艺(方法和参数)、所推荐灭菌工艺的确定依据以及验证的相关研究资料;对可耐受两次或多次灭菌的产品,应当提供产品所推荐灭菌工艺耐受性的研究资料,对其多次灭菌后的功能、安全进行验证。(3)残留毒性:若产品经灭菌后可能产生残留物质,应当对灭菌后的产品进行残留毒性的研究,明确残留物信息及采取的处理方法,并提供相关研究资料。对于经环氧乙烷灭菌的产品,需考虑的残留毒性应包括环氧乙烷和2-氯乙醇。
对于手持式设备,申请人应基于预期使用场景和使用人群,确定合理可行且有效的清洗、消毒方法。提供上述方法的确定依据,并提供可靠性验证资料以及可行性研究资料。
以非无菌状态交付,且使用前需灭菌的医疗器械,应当提供证明包装能减少产品受到微生物污染的风险,且适用于生产企业规定灭菌方法的研究资料。
7.稳定性研究
应当提供设备使用稳定性/可靠性研究资料,证明在规定的使用期限内,产品的性能功能可以满足临床使用要求。可参考《有源医疗器械使用期限技术审查指导原则》的要求进行验证。
对于重复使用的治疗附件,应依据产品需求明确使用期限或重复使用次数,并对重复使用次数进行验证。验证方法应当模拟实际使用情况下的全部操作(包括能量输出、重复处理等),以拟定的使用次数重复进行试验,并对终产品性能进行测试,以确认其可满足预设的使用期限。
对于一次性使用的治疗附件,应明确产品的货架有效期,提供产品货架有效期的验证报告。对于无菌附件,除了证明有效期内产品性能满足要求外还应证明产品无菌满足要求。对于中性电极(通常非无菌形式提供),应提供在有效期内包装可保证微生物限值的验证资料。
对于手持式设备,通常采用可充电内部电源供电方式工作,还应提供电池使用寿命和充放电次数的相关验证资料。
应当提供运输稳定性和包装研究资料,证明设备在规定的运输条件下,运输过程中的环境条件(例如:震动、振动、温度和湿度的波动)不会对医疗器械的特性和性能,包括完整性和清洁度,造成不利影响的研究资料。
可参考GB/ T 14710标准的要求开展环境试验,产品的工作环境、运输贮存环境应按产品说明书中规定的条件进行试验。
8.动物试验
前述机理和能量安全研究资料中,涉及动物试验的应按照《医疗器械动物试验研究注册审查指导原则》的相关要求开展。
9.使用环境研究
使用环境属于产品适用范围中很重要的一部分,取决于产品需求、设计以及所开展的相关验证确认工作。应基于产品的预期用途、操作人员、使用方式、技术特点等内容,结合产品临床使用风险,确定合理的预期使用环境,并提供与之相适应的安全有效性验证资料。预期用途应当考虑适应证、应用部位、禁忌等因素,操作人员应当考虑能力、资质、风险判断、紧急情况处置等因素,使用方式应当考虑与环境清洁度、配套设备等的匹配性,技术特点应考虑输出能量、电气安全特征、电磁兼容特性等。针对产品所宣称的预期使用环境,提供相关研究资料。
综合上述相关因素,结合产品风险考虑,原则上:立式/台式射频美容设备通常设计输出能量较高,可具有多种治疗模式和适用部位,具有较高风险,需由专业医务人员进行操作,应仅限在专业医疗机构(包含医疗美容门诊)环境下使用;手持式射频美容设备通常输出能量较低,用途相对单一,使用风险相对较小,可由用户自行操作,可在家庭环境使用。
射频美容设备使用环境研究应考虑以下相关因素:
(1)设备形式:立式/台式设备,一般在固定场所使用,使用时对周边配套要求较高;手持式设备一般不固定场所使用,使用时对配套设施无特别要求, 通常应具有重量小、使用便捷、可携带等特点。
(2)使用方式和部位:采用点阵电极和微针电极进行剥脱或有创治疗方式的设备,存在损伤和感染风险,需要额外的医疗护理和处置。用于减脂的设备,通常能量更高、作用深度更大,相对于皮肤治疗具有更高风险,且需要专业医务人员对治疗部位和脂肪厚度进行判断。手持式设备仅限于采用无创方式,用于减轻皱纹或皮肤紧致等用途。
(3)操作人员:医疗机构环境下使用的设备,由具有相应资质的专业医务人员进行操作。家庭环境下使用的设备,用户均为非专业医务人员,不具备相应的医学知识,缺乏对治疗部位的适用性进行准确判断的能力、对禁忌或其他不适用情形的特殊人群识别能力以及应对常见不良反应和突发意外伤害的能力,因此必须采取足够的手段控制相关风险,优先从产品设计上进行控制;必要时,应在购买和使用前由专业医务人员进行指导和培训,同时考虑培训实施的可行性,从产品设计、说明书编写等方面控制风险,并充分考虑人员受教育水平、认知能力等方面差异对产品安全有效使用的影响。
(4)电磁兼容特性:在医疗机构环境下使用的设备,通常在门诊或常规治疗室(非手术室环境)使用。应当结合产品预期用途、应用部位、临床需求等考虑对使用环境的要求,特别是基于电磁兼容特性,明确治疗室和周边配套设备的相关要求。注意应区分大型医疗机构和医疗美容门诊机构环境影响因素的差异。在非医疗机构环境下使用的设备,应符合相应环境的电磁兼容要求。(详见附件2。)
(5)输出能量:手持式设备虽然能量相对较低,但仍存在一定的风险,如果设备的热累积效应可在短时间内迅速达到对治疗部位烫伤的程度,也不可在家庭环境下使用。
(6)可用性:对于在家庭环境使用的设备,需要根据产品的结构特征、使用时长、周边环境、非使用人员等因素考虑在该环境下使用的风险,开展可用性相关研究。同时还应结合可预见的误操作、非常规使用、超范围使用等情形考虑产品的使用风险,设计必要的安全性机制(如:使用时长限制、接触质量监测等功能)。
10.其他研究
对于一次性使用的治疗附件,应基于产品使用方式和相关风险,提供其不可重复使用的支持性资料。
(七) 临床评价要求
射频美容设备不属于免于进行临床评价目录中的产品,应参照《医疗器械分类目录》子目录09“物理治疗器械”相关产品临床评价推荐路径开展临床评价。
(八) 产品说明书和标签样稿
产品的说明书、标签样稿应当符合《医疗器械说明书和标签管理规定》及其他适用标准中有关说明书和标签的要求的规定,应包括使用期限、说明书修订或编制日期等细节。若产品含有有限使用次数的附件,应在说明书中明确可重复使用部件的使用次数,并提示不能继续使用的情形。一次性使用附件应明确货架有效期。
射频美容设备说明书应符合所适用安全标准中的相关要求。此外,还应至少包含以下内容:
1.明确产品的适应证、禁忌证和使用限制,明确适用人群和适用部位。应给出可使用和禁用的部位(如眼部、腮部、颈部等特定区域)的示意图。
2.明确各模式和治疗附件的用途和适用部位,提供在该情况下所开展的能量安全研究结果,给出必要的操作说明和安全性限制。
3.明确使用时的相关注意事项,例如:
(1)治疗前应去除患者身体所佩戴的金属饰物。
(2)治疗操作时治疗头应与皮肤贴合紧密,部分技术需要使用规范网格纸,避免脉冲叠加。
(3)建议采用较低能量、重复多遍治疗的方式,以避免单一治疗部位的热累积风险。
(4)应随时关注患者对于热和疼痛感觉的反馈,随时调整输出能量或治疗部位。
4.明确使用场景和关于使用环境的注意事项,明确设备操作人员资质、能力和培训等相关要求。
5.设备工作时会输出特定频率的电磁能量,应基于设备的输出形式和能量强度,给出关于电磁辐射和干扰的相关信息,以及有关避免这些干扰的建议和注意事项,包括根据电磁发射和电磁抗扰度的声明信息进行安装和使用的说明。
6.给出关于冷却、负压等功能的正确使用方式。如需使用导电凝胶或其他配套附件,应提供适当的使用方式。
7.一次性使用治疗电极和相关附件,在使用前需注意包装是否完好,不得重复使用。
对于在家庭环境使用的手持式设备,应给出关于使用环境和操作方法的特别注意事项。说明书中相关信息和说明应易于理解和使用,并可对结果做出解释,建议多采用图示方式予以说明。注意事项还应包含以下内容:
8.说明不适宜使用该产品的人群(如过敏体质、敏感性肌肤等)和应用部位(灼伤、水泡、伤口、感染等)。有皮肤相关疾病的患者应首先咨询专业医生后确定是否可使用该产品。
9.如果使用后出现异常或不适,应立刻停止使用并就医治疗。
10.给出完整的设备操作方法和操作流程,以及在预期环境下使用的常见风险和相关注意事项。
11.明确给出判断设备是否正常的验证方法(包括使用过程和放置状态),对不能正常运行或出现故障时发出的警告做出说明。
12.明确使用前的必要准备工作(如:皮肤清洗、处理等),明确使用时需配合的其他物品(如:化妆品等)。
13.明确应将产品置于儿童无法触及的位置。应避免在水源附近或浴室内使用和放置。
14.对于内部电源设备,明确应使用指定的充电装置为设备充电,使用前应检查电池状态是否正常。
三、参考文献
[1]杨蓉娅,尹锐.医用射频皮肤美容与治疗专家共识[J].实用皮肤病学杂志,2021,14(04):193-197.
[2]GB/T 42062-2022,医疗器械 风险管理对医疗器械的应用[S].
[3]GB 9706.1-2020,医用电气设备 第1部分:基本安全和基本性能的通用要求[S].
[4]GB 9706.202-2021,医用电气设备 第2-2部分:高频手术设备及高频附件的基本安全和基本性能专用要求[S].
[5]GB 9706.203-2020,医用电气设备 第2-3部分:短波治疗设备的基本安全和基本性能专用要求[S].
[6]YY 9706.111-2021,医用电气设备 第1-11部分:基本安全和基本性能的通用要求 并列标准:在家庭护理环境中使用的医用电气设备和医用电气系统的要求[S].
[7]GB/T 16886.1-2011,医疗器械生物学评价 第1部分:风险管理过程中的评价与试验[S].
[8]YY/T 1057-2016,医用脚踏开关通用技术要求[S].
[9]GB 4824-2019,工业、科学和医疗设备 射频设备骚扰特性 限值和测量方法[S].
[10]GB/T 14710-2009,医用电器环境要求及试验方法[S].
[11]国家市场监管总局.医疗器械注册与备案管理办法:国家市场监管总局令第47号[Z].
[12]国家药品监督管理局.关于公布医疗器械注册申报资料要求和批准证明文件格式的公告:国家药品监督管理局公告2021年第121号[Z].
[13]国家药品监督管理局.关于调整《医疗器械分类目录》部分内容的公告:国家药品监督管理局公告2022年第30号[Z].
[14]原国家食品药品监督管理总局.医疗器械通用名称命名规则:原国家食品药品监督管理总局令第19号[Z].
[15]原国家食品药品监督管理总局.关于发布医疗器械注册单元划分指导原则的通告:原国家食品药品监督管理总局2017年第187号[Z].
[16]原国家食品药品监督管理总局.医疗器械说明书和标签管理规定:原国家食品药品监督管理总局令第6号[Z].
附件1
射频美容设备主要风险点

上表所列出的风险点、危害仅为与产品密切相关的部分,并不能代表设备的全部风险。申请人应依据自身的质量管理体系要求,结合产品特点评估相关风险,并建立起科学全面的风险分析与管理制度,进而避免较大程度的风险及危害的发生。
附件2
射频美容设备电磁兼容发射性能要求
GB 9706.202-2021标准第202.6.1.1.1项要求如下:
“增补:
aa)当高频输出激励时,这些要求和测试不适用于高频手术设备;
bb)高频手术设备通电时并且高频输出未激励的空置状态下,应符合GB 4824-2019中第1组的要求。制造商应根据其预期用途声明高频手术设备是A类还是B类。”
依据该条款,高频手术设备在执行GB 9706.202标准时,电磁兼容试验仅需在待机模式下进行发射性能测试,按照1组限值要求。上述要求的来源,主要是考虑到高频手术设备的临床需求和使用历史:“高频手术历史很长,人们熟知它在启动时具有固有的干扰。由于高频手术设备的临床受益大于干扰风险,且高频手术设备通常仅以短时间工作,因此当设备被激励时,这种类型的设备被排除于YY 9706.102-2021中6.1.1.1的要求之外。”
但是,上述豁免条款是有前提和基础的。高频手术设备在工作时会输出大量的电磁辐射,这些辐射能量必然会对无线电和周边电子设备造成干扰。考虑到高频手术设备通常都在手术室环境内使用,通常不会具备无线电通讯需求,但手术室内的其他设备(特别是生命支持类设备)所受到的干扰是不可避免的。为解决这一问题,相关设备的专用安全标准中均对产品的抗扰度性能提出了额外要求,即以特定频率/功率/模式的高频手术设备作为额外的输出骚扰源,以进行抗扰度试验,以确保相关产品不会受到高频手术设备的干扰导致出现异常。例如:IEC60601-2-34:2011标准(有创血压监护设备专用要求)中已经确定以下条件作为这类测试中使用的电磁干扰的标准来源:“高频手术设备应符合GB 9706.202,应最少拥有一个300W的切模式,最少拥有一个100W的凝模式和一个450kHz±100 kHz的工作频率。”
射频美容设备的使用环境与高频手术设备存在明确不同,通常不会在手术室内使用,周边设备并没有如手术室常用设备一样以高频手术设备作为骚扰源而进行抗扰度测试,因此上述考虑因素并不适用于射频美容设备。此外,射频美容设备的工作模式通常都是简单的连续或脉冲输出,输出电压较低,并不存在GB 9706.202-2021标准附录B中所述的“拉弧”或“火花隙”等现象,因此发射水平并不如同高频手术设备一样恶劣,如屏蔽设计合理是可以符合2组限值要求的。
然而,目前尚未有针对射频美容设备的相关标准,很多射频美容设备的生产商仍然将GB 9706.202标准作为产品的设计输入,可能会导致在射频发射性能方面未做充分考虑和验证。加上射频美容设备的输出频率和能量水平等因素,导致射频固有的存在电磁干扰,因此部分设备并不能符合2组的限值要求。在这种情况,申请人需要结合设备预期的使用环境,来对电磁兼容性能要求进行综合的风险分析。
1. 对于立式/台式设备,预期用于医疗机构中特定的治疗室内,周边设备通常较为简单,无需配合特定的监护或诊断类电子设备使用,电磁敏感设备相对较少。在此种情形下,可以参照GB 9706.202的相关思路,对周围受干扰环境的范围以及处于该范围内的敏感设备的情况进行分析。如果相关风险可接受,那么可以在限定使用环境的前提下,仅对设备进行待机状态下的发射性能测试,按照1组限值要求。需要考虑的因素包括两方面:一是确定电磁辐射干扰的范围,在设备最大输出状态下测量不同位置的射频骚扰,可参考YY 9706.102相关抗扰度试验的符合性限值。二是确定该范围内可能存在的敏感设备,尽量避免使用非必要的易受干扰设备,如必须使用则需确认其抗扰度是否符合要求。
2. 对于手持式设备,通常预期在家庭环境使用,情况复杂且不具备可控性,因此须在输出状态下进行测试,且应符合2组B类的限值要求。
本指导原则对于该类设备电磁兼容考虑的出发点,是鼓励生产企业按照更合理的要求和方式去设计产品。考虑到有部分射频美容设备的设计方式是源自于高频手术设备,所采用结构和元件等存在问题导致固有发射性能较大,因此提供了另一种风险解决方式。但申请人不应以此为由,从产品设计之初就全然不顾射频发射防护,故意降低产品设计需求以减少研发生产成本。
附件3
射频美容设备适用标准情况
下表列出了射频美容设备所适用的常见标准。如有标准修订或新标准实施,应按照当下现行有效的标准执行。


站点声明
本网站所提供的信息仅供参考之用,并不代表本网赞同其观点,也不代表本网对其真实性负责。图片版权归原作者所有,如有侵权请联系我们,我们立刻删除。如有关于作品内容、版权或其它问题请于作品发表后的30日内与本站联系,本网将迅速给您回应并做相关处理。
郑州思途医疗科技有限公司专注于医疗器械产品政策与法规规事务服务,提供产品注册备案申报代理、临床试验、体系建立辅导、分类界定、申请创新办理服务。
行业资讯
知识分享






豫公网安备 41010202003160号