中医熏蒸治疗设备注册审查指导原则(2022年第43号)
来源:医疗器械注册代办 发布日期:2022-11-25 阅读量:次
附件:中医熏蒸治疗设备注册审查指导原则(2022年第43号).doc
中医熏蒸治疗设备注册审查指导原则
本指导原则旨在指导注册申请人对中医熏蒸治疗设备注册申报资料的准备及撰写,同时也为技术审评部门提供参考。
本指导原则是对中医熏蒸治疗设备的一般要求,注册申请人应依据产品的具体特性确定其中内容是否适用。若不适用,需具体阐述理由及相应的科学依据,并依据产品的具体特性对注册申报资料的内容进行充实和细化。
本指导原则是供注册申请人和技术审评人员使用的指导性文件,但不包括审评审批所涉及的行政事项,亦不作为法规强制执行,应在遵循相关法规的前提下使用本指导原则。如果有能够满足相关法规要求的其他方法,也可以采用,但是需要提供详细的研究资料和验证资料。
本指导原则是在现行法规和标准体系以及当前认知水平下制定,随着法规和标准的不断完善,以及科学技术的不断发展,相关内容也将适时进行调整。
一、适用范围
本指导原则适用于基于中医医理,通过对药液进行加热,产生含药蒸汽,对人体患处进行中药熏蒸的设备,不含药物。有的产品含消毒功能模块。根据《医疗器械分类目录》,产品管理类别为二类,分类编码为20-02-05。不适用于常温下的超声雾化设备。
二、注册审查要点
(一)监管信息
1.产品名称
应为通用名称,并符合《医疗器械通用名称命名规则》、《中医器械通用名称命名指导原则》要求。其中产品名称核心词为熏蒸仪,特征词为产品的使用部位(分为“全身”、“鼻腔”等),特征词“全身”可缺省。也可采用《医疗器械分类目录》或国家标准、行业标准上的通用名称,如熏蒸治疗仪、熏蒸治疗舱、熏蒸床。
2.注册单元划分
应按照《医疗器械注册与备案管理办法》、《医疗器械注册单元划分指导原则》要求,着重考虑产品的技术原理、结构组成、性能指标、适用范围等因素进行综合判定。
如封闭式熏蒸仪与开放式熏蒸仪在结构组成、性能指标、适用部位、辅助功能等方面存在较大差异,建议划分为不同的注册单元。
(二)综述资料
1.结构组成
该产品一般由蒸汽发生部分、蒸汽传输部分(熏蒸舱、熏蒸床、喷头等)、控制部分、附件等组成。
不同生产企业的产品,在结构上存在一定差异,可以与本部分描述不完全一致,组成部分的名称也不限于文中描述。
2.组成单元结构/功能描述
申请人应根据产品实际情况,描述产品主要功能、各组成部件的功能以及区别于同类产品的特征。
(1)蒸汽发生部分:该部分将放入加热容器中的药液进行加热汽化,并扩散。可包含加热容器、温度传感器、蒸汽输出过滤器、进排水电磁阀等。应明确加热容器的材质、容积、结构及加热方式,如电加热管、电加热盘、电磁加热等。
(2)蒸汽传输部分:该部分实现汽化后含药蒸汽的传送,并将高温蒸汽与空气进行混合、降温,传送到患者治疗区域。可包含蒸汽传输管路、蒸汽输出终端、冷凝水收集系统等。明确蒸汽的传送过程,是否为多路输出,是否含冷凝水收集系统。明确蒸汽输出终端类型,如熏蒸舱、熏蒸床、熏蒸喷头等,开放式喷头是否有安全保护罩。
(3)控制部分:该部分实现对熏蒸过程的温度、液位、时间、蒸汽量、报警等指标的控制、显示、输出。应明确具体的控制部件、控制方式、控制参数。若采用分区控制应详细说明。
3.产品的种类划分及实例
按治疗部位可分为:局部熏蒸治疗仪和全身熏蒸治疗仪;
按治疗方式可分为:开放式熏蒸治疗仪和封闭式熏蒸治疗仪。


4.产品的适用范围和禁忌证
(1)适用范围:
通常描述为:在医疗机构内使用,与药液配合,用于人体局部或全身部位的熏蒸治疗。申请人应根据产品实际情况,明确熏蒸的具体部位。
(2)常见适应症示例:
腰椎间盘突出症、风湿性关节炎、肩周炎、慢性盆腔炎、附件炎、各种颈肩腰腿痛、皮肤瘙痒、皮脂溢出性皮炎、牛皮癣、感冒、哮喘等。
(3)禁忌证示例:
有严重心血管疾病,孕妇,恶性贫血,月经期,皮肤出血倾向,活动性肺结核,温热感觉障碍,高热患者等禁用。年老,体弱者,低血糖患者等慎用。
5.产品的不良事件历史记录
申请人在风险分析时应关注同品种医疗器械产品的不良事件历史记录。
经查询国家药监局网站,熏蒸类设备使用风险的不良事件信息通报中明确:国家药品不良反应监测中心共收到涉及熏蒸类设备的可疑不良事件报告223例。其中严重伤害事件93例,主要表现为晕厥、烫伤、惊吓等,其中发生晕厥2例,占全部严重伤害报告2.1%;不同程度烫伤78例,占83.9%;舱体坠落等濒临事件13例,占14.0%。
(三)非临床资料
1.产品风险管理资料
申请人参照YY/T 0316的规定,并结合产品本身的特点对产品风险进行全生命周期的管理,如产品的高温、高湿特性。风险管理活动要贯穿产品设计、生产、上市后使用及产品处理的整个生命周期。风险管理报告可包含风险分析、风险评价、风险控制、风险监测,应符合YY/T 0316的有关要求,审查要点包括:
(1)是否正确识别医疗器械预期用途和与安全有关特征(依据YY/T 0316 附录C);
(2)是否系统识别正常和故障两种条件下的可预见危险(源)(依据YY/T 0316附录E,基于已识别的安全有关特征);
(3)是否利用风险管理计划中规定的可接受性准则,对风险进行评价并进行风险控制,也包括综合剩余风险的可接受性评价(依据YY/T 0316 附录D)。
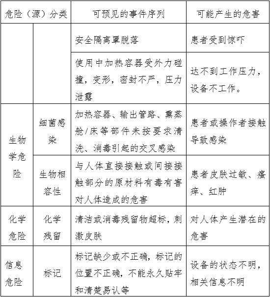
以下表1给出了产品常见的风险要素及示例。由于不同产品的工作原理、结构组成、性能指标存在差异,所以这些风险要素并不是全部,申请人还应根据产品特点确定其他风险并进行有效控制。



2.医疗器械安全和性能基本原则清单
说明产品符合《医疗器械安全和性能基本原则清单》各项适用要求所采用的方法,以及证明其符合性的文件。对于不适用的各项要求,应当说明理由。
3.产品技术要求
产品技术要求应按照《医疗器械产品技术要求编写指导原则》的规定编制,各部分具体要求如下。
3.1产品型号规格及其划分说明
产品可按结构组成、技术参数、适用部位、预期用途等划分为不同型号和规格。
若有产品有多个型号,应提供型号间的主要差异对比表。
若含有软件,应按照《医疗器械软件注册技术审查指导原则》的要求,明确软件名称、型号规格、发布版本、版本命名规则等。
3.2一般性能
产品性能指标不低于YY/T 1306等国家标准和行业标准适用条款的要求。如有不适用条款,申请人需在申报资料中说明理由,并提供充分证据证明相关的风险得到有效的控制。
产品性能至少应包括外观、显示、熏蒸温度、熏蒸时间、防干烧功能、安全保护功能等。
若含有熏蒸床,可参照相关标准制定相应要求,如尺寸、稳定性、工作载荷等。若为可调式,还应制定调节范围等。
若具有报警功能,应明确报警状态、报警方式,且应符合YY 9706.108(YY 0709)的要求。
若自带消毒功能,应明确消毒方法、消毒参数。
3.3安全性能
电气安全应符合GB 9706.1的要求。
电磁兼容应符合YY 9706.102 (YY0505)的要求。
3.4其他
产品含有其他配件的,如熏蒸面罩等,应制定相应要求。
产品加热容器若为压力容器,应符合GB/T 150和相关压力容器法规的规定。
产品若具有其他特定功能,应制定相应要求。
3.5附录
可在附录中明确产品非检验的技术信息,如产品图示、与药液和蒸汽接触部件的原材料、可配合使用药物或限制使用药物类型。
4.产品检验报告
申请人应当按照产品技术要求进行检验,并提交检验报告。应说明检验用型号规格的典型性。
典型性原则应是同一注册单元内能够代表本单元内其他产品安全性和有效性的产品。应考虑功能最齐全、结构最复杂、风险最高的产品。如果检测一个型号不能覆盖其他型号的全部性能功能,则可对其他型号不能覆盖的部分进行差异检测。技术审评重点关注检测内容是否与产品技术要求一致。
5.产品的研究要求
5.1产品性能研究
产品的一般性能建议参照YY/T 1306及产品自身特点进行制定。若产品结构特征、预期用途、使用方式等与YY/T 1306标准的适用范围不一致的,申请人应提供不适用条款的说明,并提供相关证明资料,且能证明产品的相关风险得到了有效控制。
申请人应结合产品的具体设计明确产品的加热方式、蒸汽传输方式。明确加热方式为分区加热还是集中加热,蒸汽输出为单路输出还是多路输出,加热部分可以提供的最大加热能力、最大产生蒸汽能力。若产品具有多个蒸汽输出口,各个输出口的蒸汽输出参数均应符合要求。若蒸汽输出部分是可调的,应说明输出臂的调节角度和调节范围,明确是否会出现喷头低于中间关节的状态,并分析此状态下的风险及控制措施。若具有防冷凝水设计,应说明冷凝水的回收方式,使用中注意事项。若不含专门设计,应说明防止冷凝水烫伤患者的措施,如何防止高温蒸汽输出口中出现大量的凝聚水珠。说明加热容器蒸汽输出口是否有过滤装置,以防止药物残渣进入蒸汽管路,明确过滤装置的更换周期及维护要求。若蒸汽管路内具有药物浓度检测装置,应说明检测原理、检测方式,并对检测的准确度进行验证。说明加热容器的进排水方式,自动还是手动,是否具有水位过限、水位不足的自动控制功能。若不具有,应说明出现相应风险的控制措施。
明确加热容器的最高工作压力、最大容积,若加热容器符合《特种设备目录》中压力容器的定义,应符合压力容器的相关标准和法规要求。
申请人应说明熏蒸温度、熏蒸时间、人体皮肤最高温度的设计依据。说明对熏蒸温度或人体温度的监测方式,如红外方式、温度传感器等。说明温度传感器的测量位置、测量范围、测量精度、测量间隔等。若为分区加热,各区应独立设置温度传感器。说明温度均匀性和稳定性的设计要求及控制措施。一般情况下加热蒸汽从加热容器输出到患者部位,不是封闭传输,特别是开放式喷头,极易受外部环境影响,造成温度的波动。若出现局部高温,可能会烫伤患者,若温度较低达不到治疗效果。温度忽冷忽热,会给患者带来极大的不适感。申请人应说明蒸汽的传输路径,说明高温蒸汽与外部空气的混合方式,高温蒸汽管道是否内置气流循环送风装置等。
开放式治疗仪应具有防烫伤设计,若具有喷头保护罩,应说明保护罩的材质、固定方式、与患者之间的安全距离,分析是否会出现过重脱落的风险。封闭式熏蒸治疗仪,应说明紧急停止装置的安装位置、触发方式、报警提示方式。对于有治疗舱的封闭式治疗仪,还应说明患者在断电、超温、情绪不稳定等紧急情况下自行打开治疗舱的方式。产品应具有防干烧功能和两路独立的超温保护功能,说明具体的设计方式,如第一路保护装置的启动温度、恢复方式,第二路保护装置的启动方式。
若含有熏蒸床,应明确是否可调,说明床体尺寸、锁止能力、承载能力等。
5.2生物相容性研究
应根据GB/T 16886系列标准和《关于印发医疗器械生物学
评价和审评指南的通知》的要求进行生物相容性评价。应提供预期与患者接触的部件名称、部件材料、接触性质(接触类型、
接触时间),并提供相应评价资料。若需开展生物学试验,完好
皮肤短期接触的试验项目至少应包含细胞毒性、致敏。产品若预
期用于某些特定部位,刺激试验应考虑其特异性,如口腔黏膜刺
激试验、眼刺激试验等。试验样品浸提液制备时应考虑产品的高
温工作条件。
5.3清洗消毒灭菌工艺研究
产品使用中,一般为多人重复使用,终端用户应进行消毒灭菌。应考虑管路、加热容器的清洗消毒,喷头保护罩、舱体内部的消毒灭菌等。
申请人应当明确推荐的清洗、消毒或灭菌工艺(方法和参数)、工艺的确定依据以及验证的相关研究资料。若产品采用灭菌工艺,并可耐受两次或多次灭菌,应当提供产品所推荐灭菌工艺耐受性的研究资料。
5.4稳定性研究
可参考《有源医疗器械使用期限技术审查指导原则》要求,提交产品使用期限的研究资料,应充分考虑产品高温、高湿的工作特性。
应提交产品的包装及包装完整性提供研究资料。应参照GB/T 14710 提交产品环境试验的研究资料。注册申请人应结合声称的储运条件开展包装和环境试验研究,并论述研究设置的合理性。应在申请人所声称的储运条件下进行性能测试,证明运输和环境测试后产品能够保持其完整性和功能性。
5.5软件及网络安全研究
应按照《医疗器械软件注册技术审查指导原则》提交软件研究资料。应按照《医疗器械网络安全注册技术审查指导原则》提交网络安全研究资料。
若产品不仅含内嵌型软件,还包含外控型软件时,申请人应根据产品的实际情况,提供完整的软件验证资料。
5.6药物相容性研究
应对与熏蒸前后药液/蒸汽接触的部件与可熏蒸药物、高温环境的相容性进行研究。应明确与药液/蒸汽接触的部件及原材料,明确高温下是否会引起药物成分的变化。建议在资料中说明是否有不适用的药物,如对高温敏感、腐蚀性强、易产生残渣造成管路堵塞的药物或与产品可接触部件材料不相容的药物等。若使用高发泡性、粉末类、高粘滞性药物,应说明相应风险及控制措施。
5.7其他
根据产品的具体特性,需提供的其他研究资料。
若产品自带消毒功能,应明确消毒方法、主要参数,并提供消毒效果的验证资料。
若产品含有其他附件,应提供相应的性能研究资料。
若产品适用的目标人群包括儿童,应明确适用的年龄段,提供研究资料说明为降低儿童使用风险而增加的特定设计,如熏蒸参数、软件设计、硬件设计等。详细说明儿童使用中风险评估过程,应明确使用过程中可能出现的危险以及对应的控制措施等。
若产品用于咽喉、鼻腔、眼睛等非皮肤表面熏蒸,应提供相应的研究资料,证明高温下的安全性、对治疗部位的有效性。
6.其他资料
熏蒸仪、熏蒸床属于列入《免于临床评价医疗器械目录》中的产品,申请人应按照《列入免于临床评价医疗器械目录产品对比说明技术指导原则》,从基本原理、结构组成、性能要求、适用部位、预期用途等方面,证明产品的安全有效性。申报产品与《目录》中已获准境内注册医疗器械应具有相同或类似的适用部位。若经对比,存在其他差异的,还应提交差异部分对安全有效性影响的分析研究资料。

(四)临床评价资料
对于符合《免于临床评价医疗器械目录》(以下简称《目录》)下分类编码为20-02-05的熏蒸仪或熏蒸床,免于进行临床评价,无需提供临床评价资料。因此一般不涉及临床评价资料。对于《目录》以外的产品,应按照《医疗器械临床评价技术指导原则》的要求,提供相应的临床评价资料。
(五)产品说明书和标签要求
产品说明书和标签应符合《医疗器械说明书和标签管理规定》和GB9706、YY/T 1306 等相关产品标准的要求。同时还应关注以下内容:
1. 产品适用的人群、禁忌证;
2. 与药液/蒸汽接触部件的材料;
3. 加热容器内可放入的药物和/或水的要求;
4. 加热容器清洗的方法;
5. 配合使用或限制使用的药物种类;
6. 应声明与产品配合使用的药物,需遵医嘱使用;
7. 应声明在医疗监护下使用,对于封闭式应有“治疗时医护人员须随时监护患者”的提示;
8. 对于开放式治疗仪,应说明蒸汽输出口与患者保持的距离、蒸汽与患者接触的面积、温度;
9. 若含有过滤装置,应明确维护要求及更换周期;
10. 应有安全性方面的提示,如高温烫伤、冷凝水烫伤等;
11. 软件发布版本、软件功能、网络安全(若适用);
12. 常见故障及排除方法,若有故障代码,应说明对应的故障类型。
(六)质量管理体系文件
产品的质量管理体系文件应符合《医疗器械生产质量管理规范》的要求,并按《医疗器械注册申报资料要求及说明》提交资料。
应对产品总体生产工艺作简要说明。生产加工工艺可采用流程图的形式,注明关键工艺和特殊工艺,说明过程控制点。应说明外包生产、重要组件或原材料的生产、关键工艺过程等情况。
生产工艺应已通过验证,能够生产出质量稳定、安全有效的产品,在注册质量管理体系核查中,对此项内容进行核查。关键工序、特殊过程应编制并执行工艺规程或作业指导书。
三、参考文献
[1]中华人民共和国国务院.医疗器械监督管理条例:中华人民共和国国务院令第739号[Z].
[2]国家市场监督管理总局.医疗器械注册与备案管理办法:国家市场监督管理总局令第47号[Z].
[3]国家食品药品监督管理局.医疗器械说明书和标签管理规定:国家食品药品监督管理总局令第6号[Z].
[4]国家食品药品监督管理局.医疗器械通用名称命名规则:国家食品药品监督管理总局令第19号[Z].
[5]国家药品监督管理局.医疗器械注册申报资料要求及说明:关于公布医疗器械注册申报资料要求和批准证明文件格式的公告2021年第121号[Z].
[6]国家食品药品监督管理局.医疗器械分类目录:国家食品药品监督管理总局关于发布医疗器械分类目录的公告2017年第104号[Z].
[7]国家食品药品监督管理局.医疗器械注册单元划分指导原则:总局关于发布医疗器械注册单元划分指导原则的通告2017年第187号[Z].
[8]国家药品监督管理局.医疗器械通用名称命名指导原则:国家药监局关于发布医疗器械通用名称命名指导原则的通告2019第99号[Z].
[9]国家药品监督管理局.中医器械通用名称命名指导原则:国家药监局关于发布医用康复器械通用名称命名指导原则等6项指导原则的通告2021年第48号[Z].
[10]国家药品监督管理局.免于临床评价医疗器械目录:国家药监局关于发布免于临床评价医疗器械目录的通告2021年第71号[Z].
[11]国家药品监督管理局.列入免于临床评价医疗器械目录产品对比说明技术指导原则:国家药监局关于发布医疗器械临床评价技术指导原则等5项技术指导原则的通告2021年第73号[Z].
[12]国家药品监督管理局.医疗器械产品技术要求编写指导原则:国家药监局关于发布医疗器械产品技术要求编写指导原则的通告2022年第8号[Z].
[13]国家药品监督管理局医疗器械审评中心.医疗器械软件注册审查指导原则(2022年修订版):国家药监局器审中心关于发布医疗器械软件注册审查指导原则(2022年修订版)的通告2022年第9号[Z].
[14]国家药品监督管理局医疗器械审评中心.医疗器械网络安全注册审查指导原则(2022年修订版):国家药监局器审中心关于发布医疗器械网络安全注册审查指导原则(2022年修订版)的通告2022年第7号[Z].
[15]GB 9706.1 ,医用电气设备 第1部分:基本安全和基本性能的通用要求[S].
[16]GB/T 14710,医用电器环境要求及试验方法[S].
[17]GB/T 16886.1,医疗器械生物学评价 第1部分:风险管理过程中的评价与试验[S].
[18]GB/T 16886.5,医疗器械生物学评价 第5部分:体外细胞毒性试验[S].
[19]GB/T 16886.10,医疗器械生物学评价 第10部分:刺激与皮肤致敏试验[S].
[20]GB/T 16886.12,医疗器械生物学评价 第12部分:样品制备与参照材料[S].
[21]GB/T 20403,普通固定式康复训练床[S].
[22]GB/T 26340,可调式康复训练床[S].
[23]YY/T 0316,医疗器械风险管理对医疗器械的应用[S].
[24]YY/T 1306,熏蒸治疗仪[S].
[25]YY 9706.102(YY0505),医用电气设备 第1-2部分:基本安全和基本性能的通用要求 并列标准:电磁兼容 要求和试验[S].
[26]YY 9706.108,医用电气设备 第1-8部分:基本安全和基本性能的通用要求 并列标准:通用要求,医用电气设备和医用电气系统中报警系统的测试和指南[S].
[27]GB/T 150,压力容器 系列标准[S].

站点声明
本网站所提供的信息仅供参考之用,并不代表本网赞同其观点,也不代表本网对其真实性负责。图片版权归原作者所有,如有侵权请联系我们,我们立刻删除。如有关于作品内容、版权或其它问题请于作品发表后的30日内与本站联系,本网将迅速给您回应并做相关处理。
郑州思途医疗科技有限公司专注于医疗器械产品政策与法规规事务服务,提供产品注册备案申报代理、临床试验、体系建立辅导、分类界定、申请创新办理服务。
行业资讯
知识分享






豫公网安备 41010202003160号