牙科用磷酸酸蚀剂注册审查指导原则(2022年第41号)
来源:医疗器械注册代办 发布日期:2022-11-25 阅读量:次
附件:牙科用磷酸酸蚀剂注册审查指导原则(2022年第41号).doc
牙科用磷酸酸蚀剂注册审查指导原则
本指导原则旨在指导注册申请人对牙科用磷酸酸蚀剂注册申报资料的准备及撰写,同时也为技术审评部门审评注册申报资料提供参考。
本指导原则是对牙科用磷酸酸蚀剂的一般要求,申请人应依据产品的具体特性确定其中内容是否适用,若不适用,需具体阐述理由并说明相应的科学依据,并依据产品的具体特性对注册申报资料的内容进行充实和细化。
本指导原则是供申请人和审查人员使用的指导文件,不涉及注册审批等行政事项,亦不作为法规强制执行,如有能够满足法规要求的其他方法,也可以采用,但应提供详细的研究资料和验证资料。应在遵循相关法规的前提下使用本指导原则。
本指导原则是在现行法规、标准体系及当前认知水平下制定的,随着法规、标准体系的不断完善和科学技术的不断发展,本指导原则相关内容也将适时进行调整。
一、适用范围
本指导原则适用于在口内修复、正畸治疗或防龋材料使用前,对牙体表面进行酸蚀处理的牙科用磷酸酸蚀剂。
根据《医疗器械分类目录》,牙科用磷酸酸蚀剂的管理类别为Ⅱ类,分类编码为17-09-03。
自酸蚀粘接剂、自酸蚀预处理剂不适用于本指导原则。氢氟酸酸蚀剂可参考本指导原则。
二、注册审查要点
(一)监管信息
1.申请表
1.1产品名称
产品名称应符合《医疗器械通用名称命名规则》和国家标准、行业标准中的通用名称要求,应由一个核心词和一般不超过三个特征词组成为基本原则,如牙科用磷酸酸蚀剂、磷酸酸蚀剂。
1.2注册单元划分的原则和实例
牙科用磷酸酸蚀剂注册单元原则上以产品的技术原理、结构组成、性能指标和适用范围为划分依据。
例如:产品组成成分不同,建议不作为同一注册单元申报。
2.产品列表
以表格形式列出拟申报产品的型号规格、结构及组成、附件,以及每个规格型号的标识(如条形码、目录、型号或部件号码,器械唯一标识等)和名称/描述的说明(如尺寸、材质等)。
3.既往沟通记录(如适用)
在产品申报前,如果申请人与监管机构针对申报产品以会议形式进行了沟通,或者申报产品与既往注册申报相关,应当提供申报前与监管机构的联系情况和沟通记录;如不适用,应当明确声明申报产品没有既往申报和/或申报前沟通。
4.主文档授权信(如适用)
申请人应当对主文档引用的情况进行说明。
5.其它管理信息
5.1按照特殊、应急等特殊注册程序进行申报的,申请人应提交通过创新医疗器械审查或医疗器械应急审批的相关说明。
5.2委托其他企业生产的,应当提供受托企业资格文件(营业执照副本复印件)、委托合同和质量协议。
(二)综述资料
1.产品的结构和组成
产品的主要组成成分通常为:磷酸、水、增稠剂、着色剂等。具体如下:
1.1磷酸:一般为正磷酸(化学式H3PO4),常用的磷酸质量分数为30%~40%,也有其他质量分数比例如20%等,应明确磷酸的质量分数;通常磷酸原材料至少选用分析纯,若选择其他纯度应说明理由。
1.2水:应明确水质级别及质控要求,如纯化水、去离子水、蒸馏水等。
1.3增稠剂:一般为二氧化硅、黄原胶、聚乙二醇或丙三醇等物质。不同产品的增稠剂可能不同。增稠剂含量的多少会影响产品的流动性,从而影响产品在牙体上的附着力。
1.4着色剂:一般为钴蓝、靛蓝、亚甲基蓝等,目测观察颜色主要有蓝色、绿色。增加着色剂便于观察产品在牙体上的涂布情况及酸蚀后清洗是否干净。
产品主要组成成分应列举完全,在综述资料中应列明各组分的名称、含量及作用,各组分比例之和应为100%,说明各组分的质控要求及选材依据。
2.产品工作原理/作用机理
在口内修复或正畸治疗时,为了获得良好的粘接效果,除选用粘接剂外,对牙体表面的预处理也非常重要。最常用的预处理是酸蚀处理,目前酸蚀处理技术主要分为全酸蚀和自酸蚀两种。牙科用磷酸酸蚀剂属于全酸蚀处理剂。
牙齿主要包括牙釉质、牙本质、牙髓和牙骨质四部分。牙釉质主要由约97%质量分数的无机矿物质(主要是羟基磷灰石)、2%的水和1%的微量有机质组成。结构上牙釉质由釉柱和柱间质构成。在口腔中,釉质表面通常呈现非极性,表面能较低,不利于粘接。牙本质主要由约70%质量分数的无机矿物质(主要是羟基磷灰石)、18%的蛋白质、10%的水和1.5%的微量有机质组成。结构上牙本质由小管及小管内的造牙本质细胞突起、管周及管间牙本质构成。牙体预备时,由于车针的高速切割和挤压,牙本质表面易形成厚1~8μm玷污层,不利于牙本质的粘接[1-2]。
采用牙科用磷酸酸蚀剂对牙釉质表面进行酸蚀处理,可清除釉质表面的涎液沉积物、菌斑及其他附着物,使表面羟基磷灰石矿物质不均匀脱矿,形成凹凸不平的蜂窝状表面结构,见图1。这种结构不但增加了粘接的表面积,而且能够使粘接剂与釉质间形成微机械嵌合作用,产生牢固的结合力。
采用牙科用磷酸酸蚀剂对牙本质表面进行酸蚀处理,能有效去除玷污层,使管周牙本质脱矿溶解,牙本质小管开口处管径增大,胶原纤维网暴露,见图2。这种结构能够使粘接剂与管间牙本质形成微机械粘接,且有利于粘接剂渗入牙本质小管内形成树脂突,从而增大粘接强度。
牙科用磷酸酸蚀剂的浓度、酸蚀时间、牙体的耐酸蚀性等因素均影响酸蚀效果。通常来说,37%的磷酸酸蚀剂酸蚀时间为15~30s,酸蚀后用清水冲洗干净,以去除多余的酸及脱矿物质,再吹气15~30s,以去除多余的水分,再涂布预处理剂或粘接剂。需要注意的是,牙釉质表面吹干后一般呈现白垩色,对牙本质表面通常采用湿粘接技术,冲洗后牙本质表面应当保留一些水分,不宜过干,防止胶原纤维网因失去水分支撑而塌陷,粘接剂难以渗入,从而影响粘接强度。

如图1所示,(左)酸蚀前,正常的牙釉质表面致密;(右)酸蚀后,表面不均匀脱矿,呈现蜂窝状结构。

如图2所示,(左)酸蚀前,牙本质有玷污层覆盖;(右)酸蚀后,表面较粗糙,玷污层已被去除,部分牙本质小管开放,管间牙本质胶原纤维网充分暴露。
3.型号规格
对于存在多种型号规格的产品,应当明确各型号规格的区别。应当采用对比表及带有说明性文字的图片、图表,描述各种型号规格的结构组成、功能、产品特征和性能指标等内容。
4.包装描述
以图示及文字描述的方式说明所有产品组成的包装信息。
5.研发历程
应阐述申请注册产品的研发背景和目的。如有参考的同类产品或前代产品,应当提供同类产品或前代产品(如有)的信息,并说明选择其作为研发参考的原因。
6.与同类和/或前代产品的参考和比较
应列表比较说明申报产品与同类产品和/或前代产品在工作原理、结构组成、制造材料、性能指标、作用方式以及适用范围等方面的异同。
7.适用范围和禁忌证
7.1适用范围:在口内修复、正畸治疗或防龋材料使用前,对牙体表面进行酸蚀处理。
7.2预期使用环境:在医疗机构、牙科诊所或进行窝沟封闭的场所内使用。
7.3适用人群:在口内修复、正畸治疗或防龋材料使用前,需对牙体表面进行酸蚀处理的患者。
7.4禁忌证:应明确产品中可能存在的禁忌证,至少包括已知对磷酸酸蚀剂成分过敏者。
8.申报产品上市历史
如适用,应当提交申报产品的下列资料:
8.1上市情况
截至提交注册申请前,申报产品在各国家或地区的上市批准时间、销售情况。若申报产品在不同国家或地区上市时有差异(如设计、标签、技术参数等),应当逐一描述。
8.2不良事件和召回
如适用,应当以列表形式分别对申报产品上市后发生的不良事件、召回的发生时间以及每一种情况下申请人采取的处理和解决方案,包括主动控制产品风险的措施,向医疗器械不良事件监测技术机构报告的情况,相关部门的调查处理情况等进行描述。
同时,应当对上述不良事件、召回进行分析评价,阐明不良事件发生、召回发生的原因并对其安全性、有效性的影响予以说明。若不良事件、召回数量大,应当根据事件类型总结每个类型涉及的数量。
8.3销售、不良事件及召回率
如适用,应当提交申报产品近五年在各国家(地区)销售数量的总结,按以下方式提供在各国家(地区)的不良事件、召回比率,并进行比率计算关键分析。
如:不良事件发生率=不良事件数量÷销售数量×100%,召回发生率=召回数量÷销售数量×100%。发生率可以采用每使用患者年或每使用进行计算,申请人应当描述发生率计算方法。
(三)非临床资料
1.产品风险管理资料
参照YY/T 0316《医疗器械风险管理对医疗器械的应用》应对牙科用磷酸酸蚀剂进行风险分析,对产品生命周期全过程实施风险管理。审查要点包括:
(1)是否确定了风险管理的范围、规定和人员职责分工。
(2)产品风险定性定量分析是否准确。
(3)危害分析是否全面。
(4)风险可接受准则,降低风险的措施及采取措施后风险的可接受程度,是否有新的风险产生。
(5)是否确定了风险反馈的规定及信息收集情况。
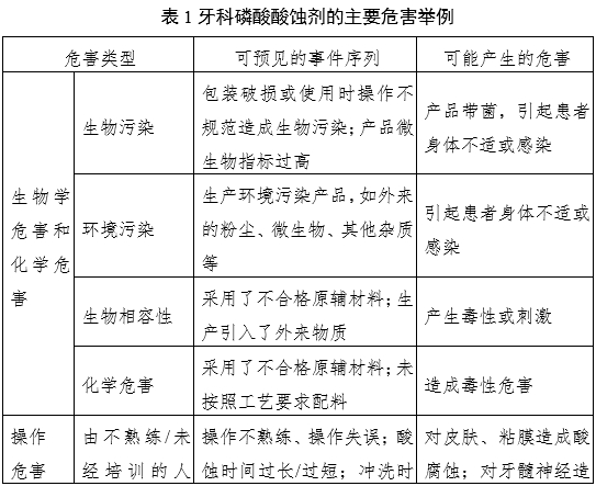
依据YY/T 0316附录E列举了牙科用磷酸酸蚀剂的主要危害举例(见表1),注册申请人还应结合产品自身特点确定其他危害。



申请人还应根据自身产品特点确定其他危害,可通过产品设计控制、产品原材料选择、产品技术性能指标的制定、正确的标签标识、生产和检验控制、产品说明书等多项措施以降低风险至可接受水平。
2.产品技术要求及检验报告
2.1产品适用标准情况
根据国家药品监督管理局《关于〈医用诊断X射线辐射防护器具第1部分:材料衰减性能的测定〉等40项强制性医疗器械行业标准转化为推荐性行业标准的公告》,原YY 0769《牙科用磷酸酸蚀剂》改为YY/T 0769《牙科用磷酸酸蚀剂》推荐性标准。
牙科用磷酸酸蚀剂应符合YY/T 0769《牙科用磷酸酸蚀剂》要求,若申报产品结构特征、适用范围、使用方式等与YY/T 0769标准不一致,申请人应当提出不适用标准的说明,并提供经验证的证明性资料。
2.2产品技术要求
产品技术要求中性能指标项目的具体要求应与性能研究资料保持一致。申请人可参考YY/T 0769,根据自身产品的技术特点和用途制定相应的性能指标。如有不适用条款,应在研究资料中说明理由。性能指标至少应包括:外观、热稳定性、磷酸含量、pH值(如适用)。
2.3产品检验报告
可提交以下任一形式的检验报告:
(1)申请人出具的符合《医疗器械注册自检管理规定》自检报告。
(2)委托有资质的医疗器械检验机构出具的检验报告。
同一注册单元内所检验的产品应当能够代表本注册单元内其他产品的安全性和有效性。在产品组成成分相同的情况下,选取合适装量的产品作为典型产品进行检测。若产品组成成分相同,磷酸质量分数不同,建议分别进行检测。
3.研究资料
根据所申报的产品,提供相应的研究资料。
3.1化学和物理性能研究
应当说明产品化学、物理和/或机械性能指标的确定依据,所采用的的标准或方法。
产品的流动性与临床应用紧密关联,在牙齿窝洞或上颌牙表面涂布时,需要流动性较低,在窝沟封闭前涂布时,需要具有一定的流动性。产品的临床意义主要在于通过酸蚀处理提高粘接强度,酸蚀作用时间尤为重要。酸蚀时间过短,不能够使牙体表面充分脱矿,暴露胶原纤维网;酸蚀时间过长,对牙面的损伤较大。建议提交产品流动性、pH值、酸蚀作用时间等相关研究资料。若产品原材料、作用机理或临床应用技术与已上市同类产品不同,还应增加酸蚀前后牙体表面微观结构的验证资料,必要时提交酸蚀前后粘接性能的研究资料。
3.2生物学特性研究
生物相容性评价研究资料应当包括:生物相容性评价的依据和方法;产品所用材料的描述与人体接触的性质;实施或豁免生物学试验的理由和论证;对于现有数据或试验结果的评价。
结合产品特性详述各部分关注的内容,例如:
3.2.1生物相容性评价的依据和方法:应参照GB/T 16886.1《医疗器械生物学评价第1部分:风险管理过程中的评价与试验》和YY/T 0268《牙科学口腔医疗器械生物学评价第1单元:评价与试验》对成品中与患者直接接触的材料的生物相容性进行评价。
3.2.2产品所用材料的描述及与人体接触的性质:牙科用磷酸酸蚀剂接触牙釉质、牙本质,属于表面接触的器械,接触时间结合产品具体的使用方法确定。
3.2.3实施或豁免生物学试验的理由和论证:生物学试验项目建议至少考虑:体外细胞毒性试验、皮肤致敏反应试验、口腔黏膜刺激反应(或皮内反应),如不适用,提交相关依据。
部分牙科用磷酸酸蚀剂pH值较低,难以直接通过生物学试验来进行评价,应结合生物学试验结果、临床使用技术/部位、同类产品情况综合论述产品在满足预期用途的同时未引入不可接受的生物学风险,建议通过与已上市同类产品对比、提交文献资料等多种方式综合评价产品的生物相容性,考虑临床使用的风险受益比。
3.2.4以及对于现有数据或试验结果的评价。
3.3稳定性研究
3.3.1货架有效期
应提供产品有效期和包装研究资料,应考虑温度,尤其是高温及零度以下的低温对产品有效期的影响。采用加速老化试验时,应考虑产品的热稳定性,选择的老化温度不宜过高。
产品通常采用聚丙烯或聚乙烯推注器作为初包装。应明确产品的包装形式并确保包装在宣称的运输储存条件下,在产品有效期内能够对产品起到防护作用并保持产品清洁。包装材料的选择应考虑以下因素:包装材料的物理化学性能,应考虑推注器及活塞是否会引入重金属、微生物等外来物质;包装的密封性;包装材料与产品的适应性;包装材料与标签系统的适应性;包装材料与贮存运输过程的适合性;包装有效期。其包装验证的资料内容应与包装说明中给出的信息相符。
3.3.2使用稳定性
结合临床实际使用情况,考虑开封后产品稳定性。
3.3.3运输稳定性
提供在宣称的有效期内以及运输储存条件(例如:震动、振动、温度和湿度的波动)下,保持包装完整性的依据。
3.4其他资料
3.4.1证明产品安全性、有效性的其他研究资料。如产品临床使用时用到注射头、棉棒、小毛刷等其他部件,应考虑产品与这些部件的适宜性,说明对这些部件的材质及质控要求;若配有注射头,应考虑产品是否便于挤出。
3.4.2对于符合《免于临床评价医疗器械目录》下的牙科用磷酸酸蚀剂,申请人应当按照《列入免于进行临床评价医疗器械目录产品对比说明技术指导原则》,从基本原理、结构组成、性能、安全性、适用范围等方面,证明产品的安全有效性。
(四)临床评价资料
该产品列入《免于临床评价医疗器械目录》,申请人无需提交临床评价资料。
(五)产品说明书和标签样稿
产品说明书和标签要求的编写应符合《医疗器械说明书和标签管理规定》和相关标准的要求,同时还应注意以下几点(不限于此):
1.产品的主要结构组成,明确磷酸的含量,以质量分数表示;
2.推荐的贮存条件:明确允许的贮存、运输温度的范围,是否需要避免低温或高温;
3.使用方法:说明产品分别作用于牙釉质、牙本质的持续时间;是否允许二次酸蚀;酸蚀后的清洗方式、时间及需达到的湿润/干燥效果;说明是否需要进行护髓操作后再进行酸蚀,如酸蚀过程中牙龈、口腔黏膜的保护措施;如何避免交叉污染;产品废弃后的处理方式等。
4.注意事项一般应有以下内容:本品具有刺激性,可造成化学烧伤;避免接触牙龈、牙髓、皮肤、眼睛或附近牙齿;接近牙髓的牙本质慎用;如接触口腔粘膜,请用大量清水漱口;如被吞咽,请用大量清水漱口,并喝大量清水,就医治疗;如接触皮肤,请用肥皂和清水冲洗;如接触眼睛,立即用大量清水彻底冲洗并就医;如衣物沾染酸蚀剂,立即脱去;使用时请佩戴适当的保护手套。
5.禁忌证至少包括以下内容:已知对磷酸酸蚀剂成分过敏者。
(六)质量管理体系文件
应至少提交产品描述信息、一般生产信息,包括但不局限于以下内容:
1.生产工艺及控制
提交产品的生产工艺管理控制文件,详细说明产品的生产工艺和步骤,列出工艺图表。提交产品生产工艺确定的依据、生产过程中需要进行控制和测试的环节及相关证明性资料。明确关键工序和特殊工序的控制参数,并阐明其对产品物理性能、化学性能、生物性能的影响。对生产工艺的可控性、稳定性应进行确认。
明确生产过程中各种加工助剂的使用情况及对杂质(如残留单体、小分子残留物等)的控制情况,明确其毒理学信息,提供支持性证据,并进行安全性评估。
2.生产场地
若产品有多个研制、生产场地,应当概述每个研制、生产场地的实际情况。
三、参考文献
[1]中华人民共和国国务院.医疗器械监督管理条例:中华人民共和国国务院令第739号[Z].
[2]国家市场监督管理总局.医疗器械注册与备案管理办法:国家市场监督管理总局令第47号[Z].
[3]国家药品监督管理局.医疗器械注册申报资料要求和批准证明文件格式:国家药监局关于公布医疗器械注册申报资料要求和批准证明文件格式的公告2021年第121号[Z].
[4]国家食品药品监督管理局.医疗器械通用名称命名规则:国家食品药品监督管理总局令第19号[Z].
[5]国家药品监督管理局.中医器械通用名称命名指导原则:国家药监局关于发布医用康复器械通用名称命名指导原则等6项指导原则的通告2021年第48号[Z].
[6]国家食品药品监督管理局.医疗器械分类目录:国家食品药品监督管理总局关于发布医疗器械分类目录的公告2017年第104号[Z].
[7]国家食品药品监督管理局.医疗器械注册单元划分指导原则:总局关于发布医疗器械注册单元划分指导原则的通告2017年第187号[Z].
[8]国家药品监督管理局.医疗器械产品技术要求编写指导原则:国家药监局关于发布医疗器械产品技术要求编写指导原则的通告2022年第8号[Z].
[9]国家药品监督管理局.免于临床评价医疗器械目录:国家药监局关于发布免于临床评价医疗器械目录的通告2021年第71号[Z].
[10]国家药品监督管理局.列入免于临床评价医疗器械目录产品对比说明技术指导原则:国家药监局关于发布医疗器械临床评价技术指导原则等5项技术指导原则的通告2021年第73号[Z].
[11]国家食品药品监督管理局.医疗器械说明书和标签管理规定:国家食品药品监督管理总局令第6号[Z].
[12]赵信义.口腔材料学:第5版[M].北京:人民卫生出版社,2018.
[13]赵铱民.口腔修复学:第8版[M].北京:人民卫生出版社,2020.
[14]YY/T 0769,牙科用磷酸酸蚀剂[S].
[15]YY/T 0519,牙科材料与牙齿结构粘接的测试[S].
[16]YY/T 0316,医疗器械风险管理对医疗器械的应用[S].
[17] GB/T 16886.1,医疗器械生物学评价 第1部分:风险管理过程中的评价与试验[S].
[18] YY/T 0268,牙科学口腔医疗器械生物学评价第1单元:评价与试验[S].
[19] YY/T 0466.1,医疗器械用于医疗器械标签、标记和提供信息的符号第1部分:通用要求[S].

站点声明
本网站所提供的信息仅供参考之用,并不代表本网赞同其观点,也不代表本网对其真实性负责。图片版权归原作者所有,如有侵权请联系我们,我们立刻删除。如有关于作品内容、版权或其它问题请于作品发表后的30日内与本站联系,本网将迅速给您回应并做相关处理。
郑州思途医疗科技有限公司专注于医疗器械产品政策与法规规事务服务,提供产品注册备案申报代理、临床试验、体系建立辅导、分类界定、申请创新办理服务。
行业资讯
知识分享






豫公网安备 41010202003160号