经鼻胆汁外引流管注册审查指导原则(2022年第41号)
来源:医疗器械注册代办 发布日期:2022-11-25 阅读量:次
附件:经鼻胆汁外引流管注册审查指导原则(2022年第41号).doc
经鼻胆汁外引流管注册审查指导原则
本指导原则旨在指导和规范经鼻胆汁外引流管产品的注册申报工作,帮助申请人理解和掌握该类产品的原理/机理、结构、主要风险、性能、预期用途等内容,用来指导申请人准备和撰写申报资料,同时也可以用于帮助审评人员把握技术审评工作基本要求和尺度,对产品安全性、有效性做出系统评价。
本指导原则所确定的核心内容是在目前的科技认知水平和现有产品技术基础上形成的。因此,相关人员参考时应注意其适宜性,密切关注适用标准及相关技术的最新进展,考虑产品的更新和变化。随着对产品理解的不断深入,本指导原则相关内容也将适时进行调整。
本指导原则不作为法规强制执行,如有能够满足法规要求的其他方法也可以采用,但应提供详细的研究资料和验证资料。应在遵循相关法规的前提下使用本指导原则。
一、适用范围
本指导原则适用于按照II类管理的经鼻胆汁外引流管,产品与内窥镜配合使用,通过口鼻进入胆管,用于胆汁引流,属于一次性使用无菌产品。
二、注册审查要点
(一)监管信息
1.产品名称
经鼻胆汁外引流管的命名可采用《医疗器械分类目录》或国家标准、行业标准中的通用名称,或以产品结构和预期目的为依据命名,应符合《医疗器械通用名称命名规则》等相关法规的要求。
产品名称在通用名称基础上可带有表示材质、用途或结构等描述性词语,举例如下:鼻胆引流导管、一次性鼻胆引流管、胆汁外引流导管、经鼻胆汁外引流管、胆汁引流管。
2.分类编码
根据《医疗器械分类目录》,经鼻胆汁外引流管,分类编码为14注输、护理和防护器械-05非血管内导(插)管-06引流导管。
3.注册单元划分的原则和实例
按照《医疗器械注册单元划分指导原则》,注册单元划分着重考虑产品的技术原理、结构组成、性能指标及适用范围等因素。
对于配合使用、以完成同一手术/护理目的的工具组合可以作为同一注册单元进行申报。引流管(含接头)、连接管、鼻转换管可作为经鼻胆汁外引流管的组成进行申报。
产品结构组成不同而导致产品性能指标不同时,原则上划分为不同注册单元,如新型的结构设计和本指导原则中提及的传统结构设计不宜放在同一注册单元。
因表面处理方式或表面结构不同而影响产品安全有效性的情况,如。
4.应按照《医疗器械注册申报资料要求及说明》的要求提交申请表、术语、缩写词列表、产品列表、关联文件、申报前与监管机构的联系情况和沟通记录(如适用)、主文档授权信(如适用)、符合性声明等。
(二)综述资料
1.产品的结构和组成
经鼻胆汁外引流管由管体和接头组成,有的根据需要配有鼻转换管、连接管或三通阀、矫直管等,鼻转换管用于将引流管进行口鼻转换,连接管或三通阀起连接引流管和引流袋作用,矫直管用于矫直产品,方便产品进入内窥镜。

管体所用材料常见的为聚乙烯。典型引流管产品的结构示意图如图1所示,各部件图示如图2所示。各个组件的结构示意图不代表固定的结构设计,仅用于增加感性认识。


2.型号规格
可存在多种型号规格,应采用图示或对比表明确各型号规格的区别,以及各种型号规格的结构组成(或配置)、产品特征技术参数等内容。
3.包装说明
产品为无菌医疗器械,应当说明其无菌屏障系统的信息。应说明所有产品组成的包装信息,并说明如何确保最终使用者可清晰地辨识包装的完整性。
4.产品的适用范围/预期用途、禁忌证
产品的适用范围应与申报产品的性能、功能相符。
适用范围:
产品与内窥镜配合使用,经过鼻腔进行胆汁的引流。
禁忌证同经内镜鼻胆管引流术(ENBD)的禁忌证。
5.产品的不良事件历史记录
查《医疗器械警戒快讯》和《医疗器械不良事件信息通报》,可查询到经鼻胆汁外引流管临床使用出现不良反应的信息。
统计不良事件主要表现:
器械故障表现为引流管弯折导致引流不畅、管壁破损造成胆汁渗出、断裂、引流盒无负压;主要伤害表现为高热、引流管周围皮肤有炎症伴少量分泌物。




(三)非临床资料
1.产品风险管理资料
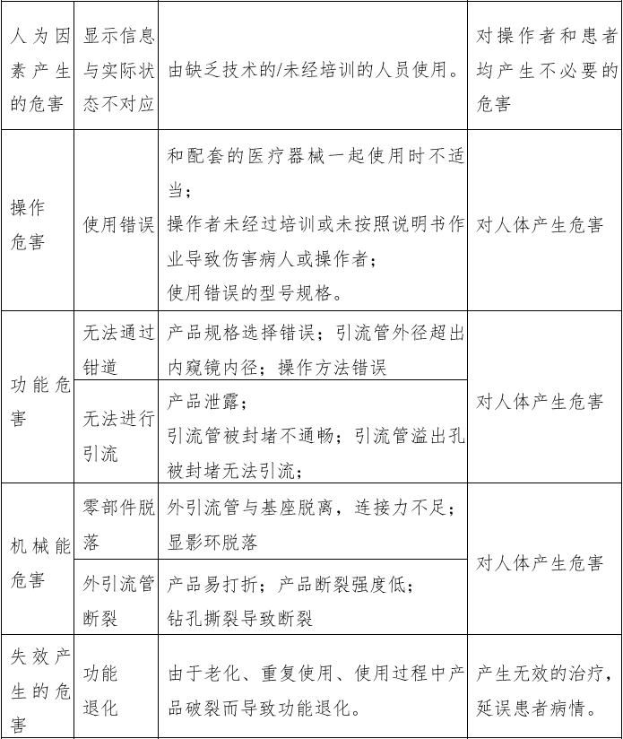
经鼻胆汁外引流管主要的风险包括生物学危害、信息危害、人为因素产生的危害、操作危害、功能危害、机械能危害、失效产生的危害等,具体危害如下:





申请人可参考本指导原则所列主要风险,结合产品自身产品特点确定其他风险,在产品的整个生命周期,按照YY/T 0316 《医疗器械 风险管理对医疗器械的应用》开展风险管理,识别已知和可预见的危险,评估风险等级。对于不能接受的风险,申请人可选择最合适的方式控制风险,应按以下优先顺序进行:
(1)通过设计和生产消除或适当降低风险;
(2)对无法消除的风险采取充分的防护措施,包括必要的警报;
(3)提供安全信息(警告/预防措施/禁忌证),适当时向使用者提供培训。
申请人应对风险控制措施的有效性进行验证,对剩余风险的可接受性进行评价,确保每个危险(源)相关的剩余风险和总体剩余风险是可接受的。申请人应按照《医疗器械注册申报资料要求》提供相关的风险管理资料。
2.医疗器械安全和性能基本原则清单
应按照《医疗器械注册申报资料要求及说明》的要求提交《医疗器械安全和性能基本原则清单》,说明产品符合《医疗器械安全和性能基本原则清单》各项适用要求所采用的方法,以及证明其符合性的文件。对于《医疗器械安全和性能基本原则清单》中不适用的各项要求,应当说明理由。
对于包含在产品注册申报资料中的文件,应当说明其在申报资料中的具体位置;对于未包含在产品注册申报资料中的文件,应当注明该证据文件名称及其在质量管理体系文件中的编号备查。
3.产品技术要求
根据产品的主要功能和预期用途,产品的技术指标主要包括产品的外观、尺寸、物理性能、化学性能和无菌性能。不同企业的产品参数根据设计要求可有所区别,并可根据自身产品的技术特点制订性能指标要求,但不得低于相关强制性国家标准、行业标准的要求。
产品技术要求中规定的“性能指标”部分是否齐全,可以通过是否具有以下主要内容来进行审评:
3.1形状尺寸要求
3.1.1外观:引流管(尤其是头端)的相关要求。
3.1.2尺寸及形状
建议应给出引流管及组件的示意图。
3.1.2.1引流管的外径、内径、总长度、远端长度(L2)、固定圈形状要求。
3.1.2.2经鼻管的外径和长度。


3.2物理性能
3.2.1射线可探测性(如适用)
如果生产商标示射线可探测,应能提供相应的试验证据。
3.2.2抗弯曲性
引流管的管体在弯曲状态下是否可靠支撑引流的完成(待相关行业标准发布后参照执行)。
3.2.3抗变形(适用于连接负压泵的产品)
预期在负压使用下的任何组件,在生产商标称的最大负压下应无明显影响其功能的变形。
3.2.4无泄漏
引流管或任何组件在生产商标称的最大负压下应无泄漏。
3.2.5断裂力
3.2.5.1连接器
连接器的定义参照GB/T 15812.1《非血管内导管第1部分:一般性能试验方法》附录F的规定:即按照制造商的说明,需要装配的连接器。
连接器的最小断裂力不小于制造商的声称值,建议不低于YY 0489《一次性使用无菌引流导管及辅助器械》的相关规定,否则应提交充分的验证资料证明产品的安全有效性。
3.2.5.2引流导管和其他组件部分
引流导管和其他组件部分的定义参照GB/T 15812.1《非血管内导管第1部分:一般性能试验方法》附录B的规定:即产品中各管状部分、各座或连接器与管路的各连接处、以及不同管路的各连接处。
引流导管和其他组件部分的最小断裂力不小于制造商的声称值,建议不低于YY 0489《一次性使用无菌引流导管及辅助器械》的相关规定,否则应提交充分的验证资料证明产品的安全有效性。
3.2.6流量
按照GB/T 15812.1《非血管内导管第1部分:一般性能试验方法》附录E进行试验,流量应不小于制造商的声称值。
3.2.7鲁尔接头(若适用)
应符合GB/T 1962.1《注射器、注射针及其他医疗器械6%(鲁尔)圆锥接头 第1部分:通用要求》、GB/T 1962.2《注射器、注射针及其他医疗器械6%(鲁尔)圆锥接头 第2部分:锁定接头》的要求。
3.2.8配合性能(若适用)
引流管与鼻转换管的配合性能应予以要求。
3.2.9导丝通畅性
从外引流管远端插入导丝(导丝直径由企业制订),导丝在引流管内应穿行顺滑,无明显阻滞现象。
3.3化学指标
3.3.1环氧乙烷残留量
3.3.2根据不同材料特性,参照GB/T 14233.1《医用输液、输血、注射器具检验方法第1部分:化学分析方法》,由企业决定对化学性能提出要求项目,至少应包括还原物质、酸碱度、重金属总含量、蒸发残渣。
3.4无菌性能:以灭菌包装提供的产品应无菌。
4.检验报告
(1)同一注册单元内所检验的产品应当是能够代表本注册单元内其他产品安全性和有效性的典型产品,其功能最齐全、或结构最复杂、或风险最高。
(2)典型产品的确定可以通过比较同一注册单元内所有产品的技术结构、性能指标等相应资料,说明其能够代表本注册单元内其他产品的安全性和有效性。
例:引流管有α形引流管(右α形)、逆α形引流管(左α形)、猪尾α形等多种技术结构(如图3所示)。在上述三种类型产品预期用途一致的情况下,如猪尾α形引流管结构最复杂,生物、化学、物理等性能指标涵盖其他两种产品的指标,能够代表其他产品的安全性、有效性,则可以确定猪尾α形引流管为这三种产品的典型产品。
5.产品的研究资料
根据所申报的产品,提供适用的研究资料。
5.1产品性能研究
应当提供产品性能研究资料以及产品技术要求的研究和编制说明,包括功能性、安全性指标以及与质量控制相关的其他指标的确定依据,所采用的标准或方法,采用的原因及理论基础。
虽然目前还没有完全适用的国家标准和行业标准,但是可以参照类似产品和相关产品的国家标准和行业标准,并结合实际使用情况制订相应的产品技术指标。例如各性能指标的制订可参考YY 0489《一次性使用无菌引流导管及辅助器械》,外径小于2mm的导管虽然不在该标准的范围内,亦可参考。
建议提交模拟胆汁下,引流管抗断裂力(尤其是远端打孔处)、疲劳性能研究资料。
5.2生物相容性评价研究
应评价预期插入患者体内引流液体的引流导管和引流系统的其他任何组件的生物相容性,应无生物学危害。
产品生物相容性评价应依据GB/T 16886系列标准进行评价并提交资料,必要时进行生物相容性试验。
通常产品组件与患者人体黏膜长期接触,直接接触的部位采用医用高分子材料制成。
实施或豁免生物学试验的理由和论证可参照《医疗器械生物学评价和审查指南》中相关要求。
5.3灭菌工艺研究
应明确灭菌工艺(方法和参数)及其选择依据和无菌保证水平(SAL),并提供灭菌确认报告。如:
对于经环氧乙烷灭菌的产品,需提供灭菌结果确认和过程控制报告,具体可参照GB 18279系列标准。
残留毒性:若灭菌使用的方法容易出现残留,如环氧乙烷灭菌,应当明确残留物信息及采取的处理方法,并提供研究资料。
5.4稳定性研究
5.4.1货架有效期
申请人应提交产品有效期研究确认资料,产品有效期研究可采用加速老化或实时老化的研究,加速老化研究可参考YY/T 0681.1《无菌医疗器械包装试验方法第1部分:加速老化试验指南》。
5.4.2运输稳定性
申请人应提交包装研究资料,依据有关国内、国际标准进行(如GB/T 19633.1、GB/T 19633.2、ISO 11607、ASTM F2475、ASTM D4169、ISTA 2A:2011等)对包装进行分析研究和评价。直接接触产品的包装材料的选择应至少考虑以下因素:包装材料的物理化学性能;包装材料与产品的适应性;包装材料与成型和密封过程的适应性;包装材料与灭菌过程的适应性;包装材料所能提供的物理、化学和微生物屏障保护;包装材料与使用者使用时的要求(如无菌开启)的适应性;包装材料与标签系统的适应性;包装材料与贮存运输过程的适应性。
应当提供运输稳定性和包装研究资料,证明在生产企业规定的运输条件下,运输过程中的环境条件(例如:震动、振动、温度和湿度的波动)不会对医疗器械的特性和性能,包括完整性和清洁度,造成不利影响。
5.5其他资料
该产品列入《免于进行临床评价的医疗器械产品目录》,申请人应当按照《列入免于临床评价医疗器械目录产品对比说明技术指导原则》的要求,提交相关资料,从基本原理、结构组成、性能、安全性、适用范围等方面,证明产品的安全有效性。
对于一次性使用的医疗器械,还应当提供证明其无法重复使用的支持性资料。
(四)临床评价资料
该产品列入《免于临床评价医疗器械目录》,申请人无需提交临床评价资料。
对于与《免于临床评价医疗器械目录》描述不相符的经鼻胆汁外引流管产品,例如新型材料、新型结构设计、新型作用机理产品,应按照《医疗器械临床评价技术指导原则》第二部分及其它的要求提交临床评价资料。
(五)产品说明书和标签样稿
产品说明书、标签和包装标识的编写要求应符合《医疗器械说明书、标签和包装标识管理规定》和YY/T 0466.1中的相关要求。说明书中应包括使用期限、说明书修订或编制日期、基本性能等细节。
根据产品特点,说明书中应重点明确以下内容:包装有效期、一次性使用、灭菌方式、禁忌证、潜在的不良反应事件、各个组件的主要结构示意图及各个组件的用途、产品允许留置人体的时间、对应用留置产品的患者如何进行监护、对负压源的要求(如适用)等。
(六)质量管理体系文件
质量管理体系文件应符合《医疗器械生产质量管理规范》的要求,并按《医疗器械注册申报资料要求及说明》提交资料。
根据产品设计方案,明确产品工艺流程,注明关键工艺和特殊工艺,并说明其过程控制点,如:产品的主要工艺--引流管注塑、清洗、定型、打孔、组装、包装、灭菌等工序。
应提交研制、生产场地的相关信息,如有多个研制、生产场地,应当概述每个研制、生产场地的实际情况,可以提交场地平面图。
三、参考文献
[1]中华人民共和国国务院.医疗器械监督管理条例:中华人民共和国国务院令第739号[Z].
[2]国家市场监督管理总局.医疗器械注册与备案管理办法:国家市场监督管理总局令第47号[Z].
[3]国家药品监督管理局.医疗器械注册申报资料要求和批准证明文件格式:国家药监局关于公布医疗器械注册申报资料要求和批准证明文件格式的公告2021年第121号[Z].
[4]国家食品药品监督管理局.医疗器械通用名称命名规则:国家食品药品监督管理总局令第19号[Z].
[5]国家药品监督管理局.中医器械通用名称命名指导原则:国家药监局关于发布医用康复器械通用名称命名指导原则等6项指导原则的通告2021年第48号[Z].
[6]国家食品药品监督管理局.医疗器械分类目录:国家食品药品监督管理总局关于发布医疗器械分类目录的公告2017年第104号[Z].
[7]国家食品药品监督管理局.医疗器械注册单元划分指导原则:总局关于发布医疗器械注册单元划分指导原则的通告2017年第187号[Z].
[8]国家药品监督管理局.医疗器械产品技术要求编写指导原则:国家药监局关于发布医疗器械产品技术要求编写指导原则的通告2022年第8号[Z].
[9]国家药品监督管理局.免于临床评价医疗器械目录:国家药监局关于发布免于临床评价医疗器械目录的通告2021年第71号[Z].
[10]国家药品监督管理局.列入免于临床评价医疗器械目录产品对比说明技术指导原则:国家药监局关于发布医疗器械临床评价技术指导原则等5项技术指导原则的通告2021年第73号[Z].
[11]国家食品药品监督管理局.医疗器械说明书和标签管理规定:国家食品药品监督管理总局令第6号[Z].
[12]GB/T 1962.1,注射器、注射针及其他医疗器械6%(鲁尔)圆锥接头 第1部分:通用要求[S].
[13]GB/T 1962.2,注射器、注射针及其他医疗器械6%(鲁尔)圆锥接头 第2部分:锁定接头[S].
[14]GB/T 14233.1,医用输液、输血、注射器具检验方法第1部分:化学分析方法[S].
[15]GB/T 14233.2,医用输液、输血、注射器具检验方法第2部分:生物学试验方法[S].
[16]GB/T 15812.1,非血管内导管 第1部分:一般性能试验方法[S].
[17]YY 0489,一次性使用无菌引流导管及辅助器械[S].
[18]YY/T 0586,医用高分子制品X射线不透性试验方法[S].
[19]GB 18279.1,医疗保健产品灭菌 环氧乙烷 第1部分:医疗器械灭菌过程的开发、确认和常规控制的要求[S].
[20]GB/T 16886.1,医疗器械生物学评价 第1部分:风险管理过程中的评价与试验[S].
[21]GB/T 16886.5,医疗器械生物学评价 第5部分:体外细胞毒性试验[S].
[22]GB/T 16886.7,医疗器械生物学评价 第7部分:环氧乙烷灭菌残留量[S].
[23]GB/T 16886.10,医疗器械生物学评价第10部分:刺激与迟发型超敏反应试验[S].
[24]GB/T 19633.1,最终灭菌医疗器械包装 第1部分:材料、无菌屏障系统和包装系统的要求[S].
[25]GB/T 19633.2,最终灭菌医疗器械包装第2部分:成形、密封和装配过程确认的要求[S].
[26]YY/T 0316,医疗器械风险管理对医疗器械的应用[S].
[27]YY/T 0466.1,医疗器械 用于医疗器械标签、标记和提供信息的符号 第1部分:通用要求[S].
[28]YY/T 0681.1,无菌医疗器械包装试验方法 第1部分:加速老化试验指南[S].
[29]YY/T 0681.15,无菌医疗器械包装试验方法 第15部分:运输容器和系统的性能试验[S].
[30]YY/T 1268,环氧乙烷灭菌的产品追加和过程等效[S].
[31]ISTA 2A:2011,不大于68kg的单一包装产品的部分模拟运输完整性的性能测试[S].
[32]中华人民共和国药典, 2020年版.
附件:审查关注点
附件
审查关注点
一、产品性能研究资料:产品结构示意图需给出关键部位的结构示意图,如引流管的形状、引流侧孔的数量及排布方式。
二、灭菌工艺研究资料:
(一)重点关注灭菌产品族的评价和确认,主要的灭菌过程参数,如预真空压力、温度、湿度、压力、环氧乙烷纯度及浓度、灭菌时间、解析时间和温度。
(二)残留毒性:若灭菌使用的方法容易出现残留,如环氧乙烷灭菌,应当明确残留物信息及采取的处理方法,并提供研究资料。
三、关注产品技术要求中影响引流管临床使用的关键性能指标:断裂性能、抗变形、抗弯曲、密封性等。产品的断裂力有两个档次的要求,请关注,具体内容已在正文中说明。
四、产品检验报告:
应关注检测的典型型号是否覆盖所有性能要求,检验报告所附照片中的产品结构组成、标识标签等信息,是否与其他申报资料描述相同。
五、使用说明书:
关注适用范围和禁忌证是否与临床评价资料结论一致,不能宣称临床评价结论以外的其他的预期用途,也不能对临床评价结论进行扩大或改变。

站点声明
本网站所提供的信息仅供参考之用,并不代表本网赞同其观点,也不代表本网对其真实性负责。图片版权归原作者所有,如有侵权请联系我们,我们立刻删除。如有关于作品内容、版权或其它问题请于作品发表后的30日内与本站联系,本网将迅速给您回应并做相关处理。
郑州思途医疗科技有限公司专注于医疗器械产品政策与法规规事务服务,提供产品注册备案申报代理、临床试验、体系建立辅导、分类界定、申请创新办理服务。
行业资讯
知识分享






豫公网安备 41010202003160号