医用缝合针注册审查指导原则(2022年第41号)
来源:医疗器械注册代办 发布日期:2022-11-25 阅读量:次
附件:医用缝合针注册审查指导原则(2022年第41号).doc
医用缝合针注册审查指导原则
本指导原则旨在为申请人进行医用缝合针产品的注册申报提供技术指导,同时也为技术审评部门审评注册申报资料提供参考。
本指导原则是对医用缝合针产品注册申报资料的一般要求,申请人应依据具体产品特性确定其中内容是否适用,若不适用,需具体阐述理由及相应的科学依据,并依据产品具体特性对注册申报资料的内容进行充实和细化。
本指导原则是对申请人和审评人员的指导性文件,不涉及注册审批等行政事项,亦不作为法规强制执行, 如有能满足相关法规要求的其他方法,也可以采用,但应提供详细的研究资料和验证资料。应当在遵循相关法规的前提下使用本指导原则。
本指导原则是在现行法规和标准体系以及当前认知水平下制定的,随着法规、标准体系的不断完善和科学技术的不断发展,本指导原则相关内容也将适时进行调整。
一、适用范围
本指导原则所涉及的医用缝合针(以下简称缝合针)是由GB/T 4240中规定的30Cr13、40Cr13、12Cr18Ni9、06Cr19Ni10牌号不锈钢材料制造,用于缝合内脏、软组织、皮肤等,为一次性使用。使用其他符合相关标准要求的材料制造的缝合针可参考本指导原则。
本指导原则亦适用于缝合线(带针)的缝合针部分,不适用于荷包针。
二、注册审查要点
(一)监管信息
1.申请表
1.1产品名称应符合《医疗器械通用名称命名规则》和国家标准、行业标准中的通用名称要求,如:缝合针、医用缝合针等。
1.2根据《医疗器械分类目录》,申报产品分类编码为02-07-01。
1.3注册单元的划分应以产品的技术原理、结构组成、性能指标和适用范围为划分依据。
如:不同牌号不锈钢材料制作的缝合针可划至同一注册单元。
2.产品列表
以表格形式列出申报产品的型号、规格、结构及组成、附件,以及每个型号规格的标识(如型号或部件的编号,器械唯一标识等)和描述说明(如尺寸、材质等)。
3.应按照《医疗器械注册申报资料要求及说明》的要求提交申请表、术语、缩写词列表、关联文件、申报前与监管机构的联系情况和沟通记录(如适用)、主文档授权信(如适用)、符合性声明等。
(二)综述资料
1.器械组成
缝合针由针尖、针体、针尾组成(见图1),该产品一般一次性使用。

按针的形式、弧形、针孔不同分为若干型式,每种型式按直径、弦长、针长的不同分为不同规格。
根据形式划分:圆针、三角针(正三角、反三角、短刃三角、半弯、三角半弯等)、铲针、钝针、钻石针等。部分形式示例见图2。

根据弧形划分:直形、1/4弧、3/8弧、1/2弧、5/8弧等。部分弧形示例见图3。

根据针孔划分:普通孔、无眼针、弹机孔。针孔示例见图4。

缝合针的形式、弧形、针孔和规格建议用下列方法表示:


2.工作原理
通过锋利的针尖结构进行穿刺、切割,经过针体的平滑过渡,引导缝合线进行缝合。
3.包装描述
说明所有产品组成的包装信息。应当说明其无菌屏障系统的信息。说明如何确保最终使用者可清晰地辨识包装的完整性。
4.研发历程
阐述申请包皮切割吻合器的研发背景和目的。如有参考的同类产品或前代产品,应当提供同类产品或前代产品的信息,并说明选择其作为研发参考的原因。
5.适用范围
用于缝合内脏、软组织、皮肤等。
6.预期使用环境
预期使用环境为医疗机构。
7.禁忌证
暂未发现。
8.不良事件情况
产品在使用过程中曾有断针等可疑不良事件发生。
(三)非临床资料
1.产品风险管理资料
申请人需提交风险管理资料,识别与医疗器械有关的危险(源),估计和评价相关风险,控制这些风险并监视风险控制的有效性,参照YY/T 0316《医疗器械 风险管理对医疗器械的应用》标准要求。审查要点包括:
(1)在拟注册产品的研制阶段,已对其有关可能存在的危害及产生的风险进行估计和评价,并有针对性地实施了降低风险的技术和管理方面的措施。
(2)是否正确识别可能影响医疗器械安全的定性和定量特征并形成文件(参考YY/T 0316附录C)。
(3)危险(源)分析是否全面,制造商应编写在正常使用和非正常使用两种条件下,与产品有关的已知的和可预见的危险(源)文件(参考YY/T 0316附录E)。
(4)风险可接收准则,降低风险的措施及采取措施后风险的可接收程度,是否有新的风险产生。
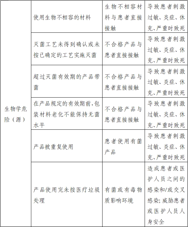
表2列举了缝合针产品可能涉及的危险(源)(根据YY/T 0316附录E),企业还应根据自身产品特点确定其他危险(源)。针对产品的各项风险,企业应采取控制措施,确保风险降低到可接受的程度。




2.产品技术要求
缝合针的基本技术性能指标主要参照YY/T 0043《医用缝合针》。在此基础上,申请人应根据产品的特点制定保证产品安全有效、质量可控的技术要求,不适用部分应在研究资料中说明理由。产品技术指标及试验方法均应经过验证。常见的技术指标包括但不限于以下内容:
2.1外观
2.1.1针体
2.1.2三角刃口
2.1.3表面粗糙度
2.1.4弹机孔嵌线(如适用)
2.2物理性能
2.2.1硬度
2.2.2弹性
2.2.3韧性
2.2.4针尖强度(弦长L≥12mm的缝合针适用)
2.3使用性能
2.3.1刺穿力
2.3.2切割力
2.4初始污染菌(如适用)
2.5耐腐蚀性能
2.6灭菌(如适用)
2.7环氧乙烷残留(如适用)
3.同一注册单元内产品检验典型性确定原则和产品检验报告
典型性产品是指能够涵盖本注册单元内全部产品工艺的一个或多个产品,如典型性产品应涵盖不同牌号不锈钢的产品。
按照“同一注册单元内,所检测的产品应当是能够代表本注册单元内其他产品安全性和有效性的典型产品”的原则,抽取样品应能涵盖该注册单元全部产品的技术要求。如同一注册单元中有不同针型、不同牌号不锈钢的缝合针,则应分别进行检验。
4.研究资料
根据所申报的产品,提供相应的研究资料。
4.1物理和化学性能研究
应当提供产品性能研究资料以及产品技术要求的研究和编制说明,包括功能性、安全性指标以及与质量控制相关的其他指标的确定依据,所采用的标准或方法、采用原因及理论基础。
对于YY/T 0043中未涵盖的针型,应结合产品特点和预期缝合部位特征,制定其适用的性能指标,如硬度、刺穿力、切割力等指标。
产品的检验方法应根据技术性能指标设定,检验方法应优先采用公认的或已颁布的标准检验方法,如果没有现行的标准检验方法可采用时,规定的检验方法应具有可操作性和可重现性,需要时明确样品的制备方法,必要时可附相应图示进行说明,文本较大的可以附录形式提供。
4.2生物相容性评价研究
应参照GB/T 16886.1《医疗器械生物学评价 第1部分:风险管理过程中的评价与试验》对成品(主要考虑与患者和使用者直接或间接接触的材料)的生物相容性进行评价。生物相容性评价研究资料应当包括:生物相容性评价的依据和方法,产品所用材料的描述及与人体接触的性质,实施或豁免生物学试验的理由和论证,对于现有数据或试验结果的评价。
生物学评价过程中应当注重运用已有信息(包括材料、文献资料、体外和体内试验数据、临床经验),当生物学评价确定需要进行生物学试验时,应至少符合YY/T 0043以下要求:细胞毒性试验反应不大于1级;迟发型超敏反应应不大于1级;皮内反应计分应不大于1。
4.3灭菌工艺研究
4.3.1生产企业灭菌:应明确灭菌工艺(方法和参数)和无菌保证水平(SAL),并提供灭菌确认报告。器械的灭菌应通过GB 18279.1、GB/T 18279.2或GB 18280.1、GB 18280.2、GB/T 18280.3确认并进行常规控制,无菌保证水平(SAL)应保证达到1×10-6。
4.3.2终端用户灭菌:应当明确推荐的灭菌工艺(方法和参数)及所推荐的灭菌方法确定的依据。终端用户灭菌的缝合针无菌保证水平(SAL)也应达到1×10-6。
4.3.3残留毒性:若灭菌使用的方法容易出现残留,如采用环氧乙烷灭菌,应当明确残留物信息及采取的处理方法,并提供研究资料,企业需提供保证产品出厂时环氧乙烷残留量不得大于10μg/g的处理方法。
4.3.4微生物控制:通过控制生产环境和生产过程保证初始污染菌水平。若缝合针非灭菌提供,其初始污染菌应小于等于100 CFU/件;且应当提供证明包装能减少产品受到微生物污染的风险,且适用于生产企业规定灭菌方法的研究资料。
4.3.5灭菌过程的选择应至少考虑以下因素:产品与灭菌过程间的适应性;包装材料与灭菌过程的适应性、灭菌对产品安全有效性的影响等。
4.4产品货架有效期和包装研究
4.4.1货架有效期包括产品有效期和包装有效期。产品有效期验证可采用实时老化或加速老化的研究。加速老化试验研究的具体要求可参考YY/T 0681.1,应遵循极限试验等原则。在进行加速老化试验研究时应注意:产品选择的环境条件的老化机制应与宣称的运输储存真实条件下发生产品老化的机制相匹配一致。
对于包装的有效期验证,建议申请人提交在选择恰当的材料和包装结构合格后的最终成品包装的初始完整性和维持完整性的检测结果。
4.4.2包装及包装完整性:在宣称的有效期内以及运输储存条件下,保持包装完整性的依据。包装材料的选择应至少考虑以下因素:包装材料的物理化学性能;包装材料的毒理学特性;包装材料与产品的适应性;包装材料与成型和密封过程的适应性;包装材料与灭菌过程的适应性;包装材料所能提供的物理、化学和微生物屏障保护;包装材料与使用者使用时的要求(如无菌开启)的适应性;包装材料与标签系统的适应性;包装材料与正常贮存运输途径和过程的适合性。可参考GB/T 19633、YY/T 0681系列标准等。
5.其他资料
证明产品安全性、有效性的其他研究资料。
(四)临床评价资料
该产品列入《免于临床评价医疗器械目录》,申请人无需提交临床评价资料。
对于与《免于临床评价医疗器械目录》描述不相符的医用缝合针产品,应按照《医疗器械临床评价技术指导原则》的要求提交临床评价资料。
(五)产品说明书和标签样稿
产品说明书和标签的编写应符合《医疗器械说明书和标签管理规定》的要求,并可参考YY/T 0043《医用缝合针》、YY/T 0171《外科器械 包装、标志和使用说明书》和YY/T 0466.1《医疗器械 用于医疗器械标签、标记和提供信息的符号第1部分:通用要求》相关标准。所提交的文本和标签样稿应内容清晰、完整。说明书中的适用范围、禁忌证、注意事项、警示信息、有效期等信息应与产品综述资料、研究资料和临床评价资料中所描述及验证的内容一致。
产品说明书中应注明产品的交付状态;应注明使用时一般需借助持针钳,审查时应关注其配合使用的要求;应注明产品为锐器,审查时应关注其包装材料、包装形式、使用方式说明、注意事项、回收及废弃物处置。产品型号规格较多,应关注其标签是否能够指导使用人员正确选用。
同时,在说明书的注意事项或警示信息中应至少包含以下内容:
1.产品应由有资质的医务人员使用;
2.产品在使用中由于夹持位置不正确等原因可能导致断针;
3.部分患者对缝合针材料可能产生过敏症状;
4.产品使用后应按照医疗机构的卫生管理规范进行处置;
5.对于弹机孔产品,在嵌线时应避免产生割线、脱线等问题。
(六)质量管理体系文件
1.申请人基本情况表。若申报产品有多个研制、生产场地,应概述每个研制、生产场地的实际情况。
2.申请人组织机构图。
3.生产企业总平面布置图、生产区域分布图。
4.生产过程有净化要求,应当提供有资质的检测机构出具的环境检测报告(附平面布局图)复印件。
5.缝合针原材料应符合YY/T 0043《医用缝合针》要求,应列明产品生产过程中所需的原材料名称、供应商名称、符合的标准等基本信息。主要原材料应具有稳定的供货渠道以保证产品质量,需提供原材料生产厂家的资质证明及外购协议。应明确所用原材料(包括初包装原材料)的质量控制要求。
若使用其他材料,应评价其安全有效性。
6.应提交产品的生产工艺管理控制文件,详细说明产品的生产工艺和步骤,列出工艺图表,阐述生产工艺过程的质量控制标准及控制措施。一般的生产步骤主要有胚针加工(包括钢丝拔直、断料、磨尖、抛光、压扁、冲孔/打孔、压角、砂角、拗弯等)、后道制针(包括热处理、表面处理等)和成品制作(包括末道清洗、烘干、表面硅化、包装封口、灭菌等)。
应注明特殊过程和关键工序(如热处理、表面处理、末道清洗、包装封口和灭菌等),明确其过程控制点及控制参数,对生产工艺的可控性、稳定性应进行确认。
对生产加工过程使用的所有辅剂、助剂等添加剂(例如,当生产步骤包括表面硅化时,其中所使用的硅油和硅油稀释剂)均应说明使用剂量、对残留量的控制措施和接受标准以及安全性评价报告。
7.主要生产设备和检验设备(包括进货检验、过程检验、出厂最终检验所需的相关设备、环境监测设备)目录。
8.质量管理体系自查报告。
9.应当提供拟核查产品与既往已通过核查产品在生产条件、生产工艺等方面的对比说明(如适用)。
三、参考文献
[1]中华人民共和国国务院.医疗器械监督管理条例:中华人民共和国国务院令第739号[Z].
[2]国家市场监督管理总局.医疗器械注册与备案管理办法:国家市场监督管理总局令第47号[Z].
[3]国家药品监督管理局.医疗器械注册申报资料要求和批准证明文件格式:国家药监局关于公布医疗器械注册申报资料要求和批准证明文件格式的公告2021年第121号[Z].
[4]国家食品药品监督管理局.医疗器械通用名称命名规则:国家食品药品监督管理总局令第19号[Z].
[5]国家药品监督管理局.中医器械通用名称命名指导原则:国家药监局关于发布医用康复器械通用名称命名指导原则等6项指导原则的通告2021年第48号[Z].
[6]国家食品药品监督管理局.医疗器械分类目录:国家食品药品监督管理总局关于发布医疗器械分类目录的公告2017年第104号[Z].
[7]国家食品药品监督管理局.医疗器械注册单元划分指导原则:总局关于发布医疗器械注册单元划分指导原则的通告2017年第187号[Z].
[8]国家药品监督管理局.医疗器械产品技术要求编写指导原则:国家药监局关于发布医疗器械产品技术要求编写指导原则的通告2022年第8号[Z].
[9]国家药品监督管理局.免于临床评价医疗器械目录:国家药监局关于发布免于临床评价医疗器械目录的通告2021年第71号[Z].
[10]国家药品监督管理局.列入免于临床评价医疗器械目录产品对比说明技术指导原则:国家药监局关于发布医疗器械临床评价技术指导原则等5项技术指导原则的通告2021年第73号[Z].
[11]国家食品药品监督管理局.医疗器械说明书和标签管理规定:国家食品药品监督管理总局令第6号[Z].
[12]GB/T 4240,不锈钢丝[S].
[13]GB/T 4340.1,金属材料 维氏硬度试验 第1部分:试验方法[S].
[14]GB/T 14233,系列标准,医用输液、输血、注射器具检验方法[S].
[15]GB/T 16886,系列标准,医疗器械生物学评价[S].
[16]GB 18278,系列标准,医疗保健产品灭菌 湿热[S].
[17]GB 18279,系列标准,医疗保健产品灭菌 环氧乙烷[S].
[18]GB 18280,系列标准,医疗保健产品灭菌 辐射[S].
[19]GB/T 19633,系列标准, 最终灭菌医疗器械包装[S].
[20]YY/T 0043,医用缝合针[S].
[21]YY/T 0149,不锈钢医用器械 耐腐蚀性能试验方法[S].
[22]YY 0167,非吸收性外科缝线[S].
[23]YY/T 0171,外科器械 包装、标志和使用说明书[S].
[24]YY/T 0316,医疗器械风险管理对医疗器械的应用[S].
[25]YY/T 0466.1,医疗器械用于医疗器械标签、标记和提供信息的符号第1部分:通用要求[S].
[26]YY/T 0615.1,标示“无菌”医疗器械的要求 第1部分:最终灭菌医疗器械的要求[S].
[27]YY/T 0681.1,无菌医疗器械包装试验方法 第1部分:试验指 [S].
[28]ASTM F2475[S].
[29]ASTM D4169[S].
[30]中华人民共和国药典[S].

站点声明
本网站所提供的信息仅供参考之用,并不代表本网赞同其观点,也不代表本网对其真实性负责。图片版权归原作者所有,如有侵权请联系我们,我们立刻删除。如有关于作品内容、版权或其它问题请于作品发表后的30日内与本站联系,本网将迅速给您回应并做相关处理。
郑州思途医疗科技有限公司专注于医疗器械产品政策与法规规事务服务,提供产品注册备案申报代理、临床试验、体系建立辅导、分类界定、申请创新办理服务。
行业资讯
知识分享






豫公网安备 41010202003160号