持续正压通气用面罩、口罩、鼻罩注册审查指导原则(2022年第41号)
来源:医疗器械注册代办 发布日期:2022-11-25 阅读量:次
附件:持续正压通气用面罩、口罩、鼻罩注册审查指导原则(2022年第41号).doc
持续正压通气用面罩、口罩、鼻罩注册
审查指导原则
本指导原则旨在指导注册申请人对持续正压通气用面罩、口罩、鼻罩注册申报资料的准备及撰写,同时也为技术审评部门提供参考。
本指导原则是对持续正压通气用面罩、口罩、鼻罩的一般要求,注册申请人应依据产品的具体特性确定其中内容是否适用。若不适用,需具体阐述理由及相应的科学依据,并依据产品的具体特性对注册申报资料的内容进行充实和细化。
本指导原则是供注册申请人和技术审评人员使用的指导性文件,但不包括审评审批所涉及的行政事项,亦不作为法规强制执行,应在遵循相关法规的前提下使用本指导原则。如果有能够满足相关法规要求的其他方法,也可以采用,但是需要提供详细的研究资料和验证资料。
本指导原则是在现行法规和标准体系以及当前认知水平下制定,随着法规和标准的不断完善,以及科学技术的不断发展,相关内容也将适时进行调整。
一、适用范围
本指导原则适用于YY 0671.2《睡眠呼吸暂停治疗 第2部分:面罩和应用附件》标准中的面罩。依据《国家药监局关于发布免于临床评价医疗器械目录的通告》、《医疗器械分类目录》及《关于泡沫敷料等产品分类界定的通知》,管理类别为Ⅱ类,分类编码为08-06-11。
二、注册审查要点
(一)监管信息
1.产品名称
产品名称按作用原理和适用范围应命名为“持续正压通气用面罩、口罩、鼻罩”。
2.注册单元划分
根据《医疗器械注册与备案管理办法》第一百一十一条,同时需参考《医疗器械注册单元划分指导原则》的要求,原则上以产品的技术原理、结构组成、性能指标和适用范围为划分依据。
根据以上原则,鼻罩、口罩、口鼻罩应划分为不同的注册单元。
3.结构组成
产品通常由鼻罩、口罩或口鼻罩主体,固定头带、气路接口、排气口、防窒息阀等组成;直接与患者面部接触,经鼻腔和/或口腔通气的界面连接装置。



(二)安全和性能的基本原则
申请人需要提供《医疗器械安全和性能基本原则清单》,并说明产品为了符合适用的各项要求所采用的方法,以及证明其符合性的文件。对于不适用的各项要求,应说明理由。
(三)综述资料
1.工作原理
持续正压通气用面罩、口罩、鼻罩通过呼吸管路连接正压通气呼吸机,罩体固定于使用者鼻部,口部或面部,使正压气流经鼻和/或口输入气道,以此作为使用者接受治疗压力的接口。
2.作用机理(略)
3.适用范围
用于慢性呼吸功能不全、改善通气和睡眠治疗等无创通气支持。
3.1使用类型
多患者重复使用、单一患者重复使用、一次性使用。
3.2适用人群
如成人、儿童、幼儿。本规范未考虑新生儿的相关要求。
3.3适应症
适用于鼾症、睡眠呼吸暂停低通气综合征、睡眠呼吸暂停合并慢阻肺(COPD)、各种系统疾病导致的轻中度慢性或急性呼吸衰竭患者的治疗。此类设备均不可用于生命支持。
注:不含防窒息阀和排气口的口罩、口鼻罩仅适用于具有主动呼气阀、安全活瓣系统、警报装置的双回路医用呼吸机,不能用于家用。
4.禁忌证
意识障碍;呼吸微弱或停止、心跳停止;无力清洁气道或具有较高的误吸风险、严重的脏器功能不全;未经引流的气胸或纵膈气肿;严重腹胀、肠梗阻;上气道或颌面部损伤、术后、畸形致上呼吸道梗阻;不能配合NPPV(无创正压通气)或鼻(面)罩不适;近期食管、胃肠道手术或出血。
口罩和口鼻罩另有:贲门括约肌功能受损、大量逆流、咳嗽反射作用受损及食管裂孔氙;行动或反应迟缓。
5.警示信息
以下情况应慎用:幽闭恐惧症患者;胸部X线或CT检查发现肺大疱;血压明显降低(血压低于90/60 mmHg),或休克时;急性心肌梗死患者血流动力学指标不稳定者;脑脊液漏、颅脑外伤或颅内积气;急性中耳炎、鼻炎、鼻窦炎感染未控制时;青光眼;近期眼科手术或眼睛干涩。
6.预期使用环境
应明确使用场所,如医院、家庭等使用场所。
特殊环境应进一步说明,如旅行、高原或野外环境及车、船等交通工具上使用等。
7.可联合使用的其它医疗器械
医用湿化器、雾化器、热湿交换器、过滤器、内窥镜、双水平正压设备、自调节设备等,或附加供氧口、排气口。
8.不良事件情况
持续正压通气用面罩、口罩、鼻罩产品在临床中出现的问题主要有:面罩罩体与接头分离、罩体对面部的压力性溃疡、致患者牙齿肿痛等。
9.包装说明
申报产品需要描述注册单元内所有产品组成的包装情况,说明包装清单和包装方式,提供包装图示。
(四)非临床资料
1.产品风险分析
1.1风险分析方法
在对风险的判定及分析中,要考虑合理的可预见的情况,它们包括:正常使用条件下和非正常使用条件下。
风险判定及分析应包括:对于患者的危害、对于操作者的危害、对于环境的危害。
风险形成的初始原因应包括:人为因素(包括不合理的操作)、产品结构的危害、原材料危害、综合危害、环境条件。
风险判定及分析考虑的问题包括:面罩原材料生物学危害;产品质量是否会导致使用中出现不正常结果;操作信息,包括警示性语言、注意事项以及使用方法的准确性等。
1.2风险分析清单
面罩产品的风险管理报告应符合YY/T 0316《医疗器械风险管理对医疗器械的应用》的有关要求,审查要点包括:
根据YY/T 0316《医疗器械风险管理对医疗器械的应用》附录E确定危害分析是否全面;
风险可接收准则,降低风险的措施及采取措施后风险的可接收程度,是否有新的风险产生。
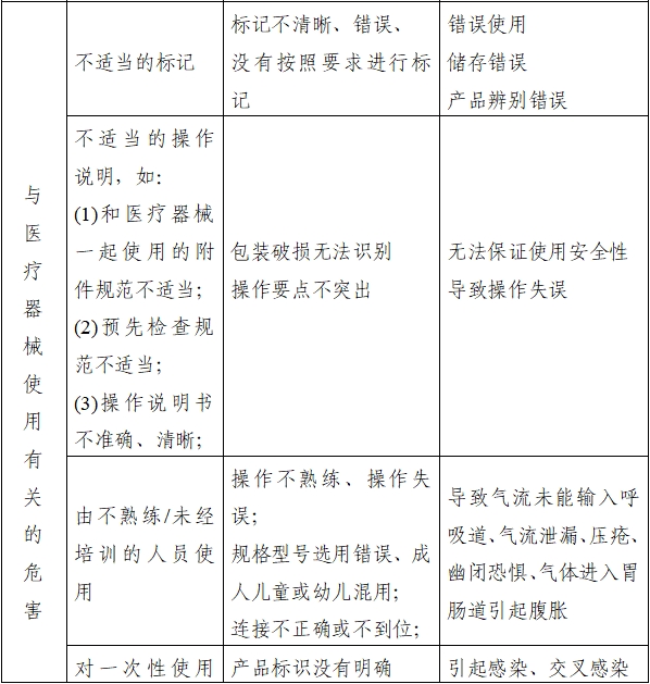
根据YY/T 0316《医疗器械风险管理对医疗器械的应用》附录E对该产品已知或可预见的风险进行判定,面罩产品在进行风险分析时至少应包括以下的主要危害,企业还应根据自身产品特点确定其他危害。针对产品的各项风险,企业应采取应对措施,确保风险降到可接受的程度。




2.医疗器械安全和性能基本原则清单
说明产品符合《医疗器械安全和性能基本原则清单》各项适用要求所采用的方法,以及证明其符合性的文件。
3.产品技术要求
3.1产品适用的相关标准

上述标准包括了产品技术要求中经常涉及到的标准。有的制造商还会根据产品的特点引用一些行业外的标准和一些较为特殊的标准。
3.2主要技术指标
本条款给出持续正压通气用面罩、口罩、鼻罩产品需要评价的性能要求,其中部分性能要求给出了定量要求,其他性能要求企业可参考相应的国家标准、行业标准,根据企业自身产品的技术特点提出相应的要求,但不得低于相关强制性国家标准、行业标准的有关要求。如有不适用条款(包括国家标准、行业标准要求),企业在产品技术要求的编制说明中必须说明理由。



4. 产品检验及典型性样品
注册申请人应提供符合医疗器械申报注册法规文件要求的检测报告。应提供检验样品型号规格的选择依据,所检验型号应当是本注册单元内能够代表其他型号安全性和有效性的典型产品,如果检测结果不能覆盖本注册单元,还应选择其他型号进行差异性检验。
举例:同型号面罩大号规格的生物、物理等性能指标涵盖小号规格产品的指标,能够代表其安全性、有效性。所以同型号大号规格与小号规格作为一个注册单元时,大号规格应作为这个注册单元中的典型产品。
5.研究资料
根据申报产品适用范围和技术特征,提供非临床研究综述,逐项描述所开展的研究,概述研究方法和研究结论。研究资料中的项目、方法、来源和验证等,宜包含并多于技术要求相应条款,并可以作为后者的制定依据和理由。
应当从技术层面论述申报产品的设计、技术特征、性能指标及制定依据、灭菌验证等。不同原材料、不同灭菌方式的产品,应分别开展相关研究,内容至少应包含但不限于以下方面:
5.1产品性能研究
注册申请人应当提供产品性能研究资料。包括有效性、安全性指标以及与质量控制相关的其他指标的确定依据,所采用的标准或方法、采用的理由及理论基础。
产品各部件的使用性能均应进行研究和验证,其结果应能证明符合临床使用要求。描述不同尺寸、结构的制定依据和理由。常见性能研究指标包括但不限于技术要求中条款,对于气阻、排出气流、死腔容量等项目也宜开展专门研究。有特殊设计、性能和结构的,应提供相应研究和验证资料。
5.2毒性物质残留研究
申报产品各组件的原材料不得人为添加已列入相关法规及指令禁止的、或未经毒理学评估的物质,如荧光增白剂等,常规使用过程中不得对人体产生有害影响。
5.3生物学特性研究
根据GB/T 16886系列标准或《医疗器械生物学评价和审查指南的通知》选择生物学评价路径并实施生物学评价,生物学评价终点至少包括细胞毒性、皮肤刺激、迟发型超敏反应。生物学评价资料需包括:生物相容性评价的依据和方法,产品所用材料的描述及与人体接触的性质,实施或豁免生物学试验的理由和论证,对于现有数据或试验结果的评价。根据评价结果,如需开展生物学试验,建议参考GB/T 16886.1《医疗器械生物学评价第1部分:风险管理过程中的评价与试验》进行。
5.4生物源材料的安全性研究
对于含有同种异体材料、动物源性材料或生物活性物质等具有生物安全风险的产品,应当提供相应生物安全性研究资料。
5.5灭菌/消毒工艺研究
5.5.1若申报产品为无菌提供,应参考GB 18280《医疗保健产品灭菌辐射》系列标准、GB 18279《医疗保健产品灭菌环氧乙烷》系列标准和GB/T 16886.7《医疗器械生物学评价第7部分:环氧乙烷灭菌残留量》等相应标准规定,提交产品包装及灭菌方法选择的依据,经过确认并进行常规控制,开展以下方面的确认:
5.5.1.1产品与灭菌过程的适应性:应考察灭菌工艺过程对于产品的影响。
5.5.1.2包装与灭菌过程的适应性。
5.5.1.3应明确灭菌工艺(方法和参数)和无菌保证水平(SAL),并提供灭菌确认报告。无菌保证水平(SAL)应达到1×10-6。
5.5.1.4残留毒性:若灭菌使用的方法容易出现残留,如环氧乙烷灭菌,应当明确残留物信息及采取的处理方法,并提供其解析的研究资料。
5.5.2 若申报产品可重复使用,应提供终端用户消毒或灭菌方面的研究资料,包括对重复消毒或灭菌的最大次数进行研究。
5.6动物试验研究
通常不必要开展动物试验。
5.7其他资料
结合申报产品的特点,证明产品安全性、有效性的其他研究资料。
6.非临床文献
提供与申报产品相关的已发表的非临床研究资料。
7.其他资料
持续正压通气用面罩、口罩、鼻罩已经列入《免于进行临床评价医疗器械目录》。注册申请人应当按照《列入免于临床评价医疗器械目录产品对比说明技术指导原则》,从基本原理、结构组成、性能、安全性、适用范围等方面,证明产品的安全有效性。宜与已上市同类产品进行模拟使用对比验证研究以证明其等同性。除模拟使用外,申报产品与对比产品存在差异的,还应提交差异部分对安全有效性影响的分析研究资料。
8.原材料控制
原材料特性是产品最终质量控制的重要因素。应说明原材料的选择依据,列明生产过程中所需全部材料(包括粘接剂、添加剂及相应加工助剂)的化学名称、商品名/材料代号、CAS号、化学结构式/分子式、不锈钢或合金牌号、供应商名称、符合的标准(如适用)等基本信息,建议以列表的形式提供。
原材料应具有稳定的供货渠道以保证产品质量,注册申请人应提供产品全部原材料的质量控制资料,包括各原材料来源、质量控制要求及符合标准的证明材料等。原材料参考的标准包括但不限于《YY/T 0114医用输液、输血、注射器具用聚乙烯专用料》等。对于首次用于医疗器械方面的新材料,应提供该材料适合用于人体的预期使用部位的相关研究资料。
9.稳定性和包装研究
应提供有效期的验证资料,包括货架有效期、运输稳定性等。在有效期研究中应监测与医疗器械货架有效期密切相关的物理、化学检测项目,涉及产品生物相容性可能发生改变的医疗器械,需进行生物学评价。考虑加速/实时老化对于终产品的影响,还应通过无菌检测或包装完整性检测证明产品在有效期内保持无菌状态。不同灭菌方式、不同包装材料的产品,应分别进行有效期验证和包装研究。
产品包装验证可根据国内、国际有关标准进行,如GB/T 19633《最终灭菌医疗器械包装》系列标准、YY/T 0681系列标准、YY/T 0698系列标准、ISO 11607系列标准、ASTM D4169等,提交产品的包装验证报告。
申报产品的初包装材料应能保证产品在灭菌、贮存和运输过程中,对产品性能和安全性不产生不利影响。应提供初包装材料的来源、质量控制标准及验证数据的资料。
需要提供运输稳定性研究资料,证明在规定的运输条件下,运输过程中的环境条件不会对医疗器械的造成不利影响。
提交包装验证报告,常见项目如:包装材料的物理化学、生物相容性;包装材料与产品的适应性;包装材料与灭菌、成型和密封过程的适应性;包装材料所能提供的微生物屏障保护;包装材料与使用者使用时的要求(如无菌开启)的适应性;包装材料与标签系统的适应性;包装材料与贮存运输过程的适应性等。
申报产品如为重复使用,应明确重复使用的最大次数及清洗、消毒或灭菌方法,相应的储存方式和最长储存时间,并提供按照该程序处理后仍能满足相关性能要求的验证资料。
(五)临床评价资料
对于符合《免于临床评价医疗器械目录》(以下简称《目录》)下分类编码为08-06-11的面罩,申请人无需提交临床评价资料。豁免情况不包括使用了新材料、新作用机理、新功能的产品。对于《目录》以外的面罩,需提交相应的临床评价资料。
(六)产品说明书和标签样稿
1.持续正压通气用面罩、口罩、鼻罩说明书的编写应符合《医疗器械说明书、标签和包装标识管理规定》及相关标准的要求。
2.持续正压通气用面罩、口罩、鼻罩包装上的标签、面罩或附件上的标识、和/或产品说明书(随机文件)应当包括以下内容:
2.1说明书(随机文件)中对产品的描述还应包括:
2.1.1应明确该产品不能用于生命支持;
2.1.2应明确儿童使用时的特殊要求;
2.1.3任何面罩和附件的预期使用寿命;
2.1.4面罩清洗消毒的处理或重复处理的方法,应包含可进行清洗或清洗消毒的次数,来表示面罩的预期使用寿命。
2.1.5如果可重复使用:
——如灭菌,应明确包装方法应与灭菌处理和医疗器械具有相容性;
——未按随机文件规定的清洗频率、清洗方法、清洁剂使用或超出处理循环次数对材料和性能存在负面影响的警告。
2.1.6任何特殊的储存和/或搬运条件;
2.1.7对面罩和附件在使用寿命末期进行适当处置的声明。
2.1.8为使用者(医生)提供的信息,以便其统治患者任何潜在的不良反应和任何可能需要采取的预防措施;
2.1.9如果包含多个部件,正确组装这些部件的必要说明;
2.1.10任何特殊的警告和/或采取的预防措施;
2.1.11防止任何排气口堵塞行为的警告;
2.1.12面罩和附件使用前所需的任何进一步的处理和操作的详细信息;
2.1.13验证面罩和附件已恰当安装并可以正确、安全使用的必要信息,以及保证在任何时候安全正确使用所需的有关校准和维护内容与维护周期的详细信息;
2.1.14提供使重复呼吸风险最小化的方法;
2.1.15关于面罩或附件定期保养的内容与周期的信息,包括在面罩或附件的期望寿命中易损部件的更换信息;
2.1.16任何特殊的操作说明;
2.1.17工作压力范围内的压力流量曲线;
2.1.18面罩(包含所有部件)的额定压力范围;
2.1.19在流速为50L/min和100L/min条件下,通过测量面罩和患者连接口之间的压力降得到的气阻;
2.1.20防窒息阀的开启压力和关闭压力(如适用);
2.1.21当防窒息阀打开与大气接通时,面罩吸气和呼气的气阻(如适用);
2.1.22面罩和附件引起的A计权声功率水平和距其1m处的A计权声压水平。
2.2如果适用,包装标签、面罩或附件的标识,和/或随机文件应包括以下信息:
2.2.1序列号或批号;
2.2.2面罩和所有应用附件安全使用期限,以年月日标识;
2.2.3关于与其他医疗器械一起使用时面罩性能变化的说明;
2.2.4如果是无菌包装,应符合YY/T 0466.1中关于无菌、灭菌标识的规定;
2.2.5关于灭菌包装(材料)损坏后和重复灭菌的方法细节的必要说明。如产品不能重复灭菌,应当注明“不得二次灭菌符号”;
2.2.6已灭菌产品应当注明灭菌方式、“无菌”、“无菌失效年月”等字样或者符号,如发现包装破损,严禁使用;
2.2.7使用前检查包装是否完好,并对包装标志、生产日期、灭菌有效期进行确认,并在灭菌有效期内使用;
2.2.8一次性使用的产品应当注明“一次性使用”字样或符号,禁止重复使用;
2.2.9非灭菌产品应当注明“非灭菌”符号。
3.说明书、包装标识不得有以下内容:
3.1含有“最高技术”、“最先进”等绝对化的语言;
3.2与其他企业产品的功效和安全性能相比的语言;
3.3含有“保险公司保险”等承诺性的语言;
3.4利用任何单位或个人名义、形象作证明或者推荐的;
3.5法律、法规规定禁止的其他内容。
4.标签和包装标识
持续正压通气用面罩、口罩、鼻罩产品的包装标识应符合YY/T 0466.1《医疗器械 用于医疗器械标签、标记和提供信息的符号 第1部分:通用要求》等标准的要求。
三、参考文献
[1]中华人民共和国国务院.医疗器械监督管理条例:中华人民共和国国务院令第739号[Z].
[2]国家市场监督管理总局.医疗器械注册与备案管理办法:国家市场监督管理总局令第47号[Z].
[3]国家食品药品监督管理局.医疗器械说明书和标签管理规定:国家食品药品监督管理总局令第6号[Z].
[4]国家食品药品监督管理局.医疗器械分类规则:国家食品药品监督管理总局令第15号[Z].
[5]国家食品药品监督管理局.医疗器械通用名称命名规则:国家食品药品监督管理总局令第19号[Z].
[6]国家食品药品监督管理局.医疗器械分类目录:国家食品药品监督管理总局关于发布医疗器械分类目录的公告2017年第104号[Z].
[7]国家食品药品监督管理局.医疗器械注册单元划分指导原则:总局关于发布医疗器械注册单元划分指导原则的通告2017年第187号[Z].
[8]国家药品监督管理局.免于临床评价医疗器械目录:国家药监局关于发布免于临床评价医疗器械目录的通告2021年第71号[Z].
[9]国家药品监督管理局.列入免于临床评价医疗器械目录产品对比说明技术指导原则:国家药监局关于发布医疗器械临床评价技术指导原则等5项技术指导原则的通告2021年第73号[Z].
[10]国家食品药品监督管理局.医疗器械生物学评价和审查指南:关于印发医疗器械生物学评价和审查指南的通知2007年345号[Z].
[11]国家药品监督管理局.医疗器械产品技术要求编写指导原则:国家药监局关于发布医疗器械产品技术要求编写指导原则的通告2022年第8号[Z].
[12]国家药品监督管理局:医疗器械注册申报资料要求和批准证明文件格式:关于公布医疗器械注册申报资料要求和批准证明文件格式的公告2021年第121号[Z].
[13]YY/T 0316,医疗器械风险管理对医疗器械的应用[S]
[14]YY/T 0466.1,医疗器械用于医疗器械标签、标记和提供信息的符号第1部分:通用要求[S].
[15]GB/T 191,包装储运图示标志[S].
[16]GB/T 3767,声学 声压法测定噪声源声功率级和声能量级 反射面上方近似自由场的工程法[S].
[17]GB/T 14574,声学 机器和设备噪声发射值的标示和验证[S].
[18]GB/T 14233.1,医用输液、输血、注射器具检验方法 第1部分:化学分析方法[S].
[19]GB/T 14233.2,医用输液、输血、注射器具检验方法 第2部分:生物试验方法[S].
[20]GB/T 16886.1,医疗器械生物学评价 第1部分:风险管理过程中的评价与试验[S].
[21]GB/T 16886.3,医疗器械生物学评价 第3部分:遗传毒性、致癌性和生殖毒性试验[S].
[22]GB/T 16886.5,医疗器械生物学评价 第5部分:体外细胞毒性试验[S].
[23]GB/T 16886.10,医疗器械生物学评价 第10部分:刺激与皮肤致敏试验[S].
[24]GB/T 16886.11,医疗器械生物学评价 第11部分:全身毒性试验[S].
[25]GB 15979,一次性使用卫生用品卫生标准[S].
[26]GB 15980,一次性使用医疗用品卫生标准[S].

站点声明
本网站所提供的信息仅供参考之用,并不代表本网赞同其观点,也不代表本网对其真实性负责。图片版权归原作者所有,如有侵权请联系我们,我们立刻删除。如有关于作品内容、版权或其它问题请于作品发表后的30日内与本站联系,本网将迅速给您回应并做相关处理。
郑州思途医疗科技有限公司专注于医疗器械产品政策与法规规事务服务,提供产品注册备案申报代理、临床试验、体系建立辅导、分类界定、申请创新办理服务。
行业资讯
知识分享






豫公网安备 41010202003160号