正电子发射/X射线计算机断层成像系统注册技术审查指导原则(2020年第13号)
来源:医疗器械注册代办 发布日期:2020-03-10 阅读量:次
附件:正电子发射/X射线计算机断层成像系统注册技术审查指导原则(2020年第13号).doc
正电子发射/X射线计算机断层成像系统
注册技术审查指导原则
本指导原则旨在指导注册申请人提交正电子发射/X射线计算机断层成像系统的注册申报资料,同时规范该类产品的技术审评要求。
本指导原则是对正电子发射/X射线计算机断层成像系统的一般性要求,注册申请人应根据申报产品的特性提交注册申报资料,判断指导原则中的具体内容是否适用,不适用内容应详述理由。注册申请人也可采用其他满足法规要求的替代方法,但应提供详尽的研究资料和验证资料。
本指导原则是在现行法规和标准体系以及当前认知水平下、并参考了国外法规与指南、国际标准与技术报告制定的。随着法规和标准的不断完善,以及认知水平和技术能力的不断提高,相关内容也将适时进行修订。
本指导原则是对注册申请人和审查人员的指导性文件,不包括审评、审批所涉及的行政事项,亦不作为法规强制执行,应在遵循相关法规的前提下使用本指导原则。
一、范围
本指导原则适用于正电子发射/X射线计算机断层成像系统,按照《医疗器械分类目录》,产品属于目录06医用成像器械,一级产品类别为17组合功能融合成像器械,二级产品类别为02正电子发射/X射线计算机断层成像系统,按第三类医疗器械管理。
正电子发射/X射线计算机断层成像系统(Imaging system of positron emissionand X-ray computed tomography,本文简称“PET/CT”)组合了正电子发射计算机断层扫描系统(PET)和X射线计算机体层扫描系统(CT),提供生理和解剖信息的配准与融合。
二、综述资料
(一)概述
申报产品的管理类别、分类编码及名称的确定依据。
(二)产品描述
1.产品工作原理
描述产品工作原理,重点介绍探测器工作原理、重建算法、图像后处理方法等。
对于新型探测器、新算法、新应用等应着重介绍。
2.结构组成
产品总体结构示意图、实物图。产品各组成部分的介绍,各部分的工作原理、在系统中的功能作用、结构示意图、电路原理示意图(如有必要)、产品实物图、各部分之间的物理连接、功能交互。设备的主要技术特征。接触人体部分的材质。
(1)PET/CT根据产品结构形式不同,可分为分体式和一体式。描述申报产品的结构特征并配以图示。
(2)扫描架、定位激光灯的介绍,扫描架内部结构组成、剖面图等。
(3)探测器结构示意图、剖面图等;
晶体种类、主要性能、尺寸、数量、排列方式(包括示意图等);
光电转换器种类、主要性能、尺寸、数量、排列方式;
探测器模块数量、每个探测器模块的晶体数目、每个模块光电转换器件数目;
探测器结构及光子入射定位、定时及能量甄别等原理及相关算法硬件。
(4)患者支撑系统结构、材质、结构示意图,系统连接示意图等。
(5)放疗用平面床板患者支撑系统结构、材质、结构示意图,系统连接示意图等。
(6)冷却系统的冷却方式、工作原理、性能指标等。
(7)CT部分的描述参照《X射线计算机体层摄影设备注册技术审查指导原则》相应要求进行介绍。
(8)介绍设备包含的附件(如患者固定、支撑装置等),包括附件的预期用途、规格尺寸、图示等。
(9)门控设备
确认设备只有门控接口还是包含门控设备。
如果只有门控接口,应描述接口类型,可兼容的门控设备(制造商、型号)。
如含门控设备应对门控设备进行介绍。介绍生理信号门控设备结构组成、工作原理、性能指标、内置/外接、前瞻性/回顾性等。
(10)扫描模式介绍
(11)扫描控制软件功能介绍:
依据说明书介绍扫描软件的主要功能。
(12)图像重建软件:
列明所有标配和可选重建功能,介绍主要功能、原理、特点等。
(13)图像后处理软件:
列明所有标配和可选图像后处理软件,介绍主要功能用途、必要的原理等。
(14)技术、性能参数
按附录1要求介绍产品主要参数。
(三)型号规格
原则上PET/CT产品每个注册单元包含一个型号。对于存在多种配置的产品,应当明确各配置的区别。应当采用对比表及带有说明性文字的图片、图表,对于各种配置的结构组成、功能、产品特征和运行模式、性能指标等方面加以描述。
(四)包装说明
产品包装、运输等相关的说明。确保运输过程不对设备造成损害。如:包装设计要求、包装材料、外部标示、运输和储存的环境条件等。
(五)适用范围和禁忌症
1.适用范围
描述申报产品的适用范围。PET、CT部分是否可独立用于临床诊断的描述。新技术、新方法的是否有特殊的临床预期用途。
可参考如下描述:
PET/CT组合了正电子发射计算机断层扫描系统(PET)和X射线计算机体层扫描系统(CT),提供生理和解剖信息的配准与融合。所生成的图像同时包括人体器官组织的功能信息和解剖学信息,临床常用于肿瘤、神经系统、心血管系统等疾病的影像学检查及评估。
CT子系统可以为PET图像提供衰减校正图以及 PET 和 CT 融合图像的解剖参考信息。
该系统还保持了PET和CT设备的独立功能,允许PET或CT单独成像。
2.预期使用环境:该产品预期使用的地点如医疗机构、实验室等,以及可能会影响其安全性和有效性的环境条件(如,温度、湿度、功率、压力、移动等)。
3.禁忌症的描述:如适用,应当明确说明该器械不适宜应用的某些疾病、情况或特定的人群(如儿童、老年人、孕妇及哺乳期妇女、肝肾功能不全者)。
4.适用人群的描述:目标患者人群的信息(如成人、儿童或新生儿),患者选择标准的信息。
(六)参考的同类产品或前代产品的情况(如有)
参考的同类产品或前代产品应当提供同类产品(国内外已上市)或前代产品(如有)的信息,阐述申请注册产品的研发背景和目的。对于同类产品,应当说明选择其作为研发参考的原因。
同时列表比较说明申报产品与参考产品(同类产品或前代产品)在工作原理、结构组成、制造材料、性能指标(具体比较内容包括产品技术要求中的主要性能指标和附录Ⅰ中的相关参数指标)、作用方式,以及适用范围等方面的异同。重点描述本次申报产品的新功能、新应用、新特点和前代产品/同类产品的差异。
(七)其他需说明的内容
对于已获得批准的部件或配合使用的附件,应当提供批准文号和批准文件复印件;预期与其他医疗器械或通用产品组合使用的应当提供说明;应当说明系统各组合医疗器械间存在的物理、电气等连接方式。
呼吸门控接口、心电门控接口、造影剂注射器接口等:应提供系统接口设计说明,接口类型,以及接口对应的组合使用器械的情况介绍。提供第三方设备的制造商、型号及医疗器械注册证复印件。提供组合使用器械与申报产品的集成测试报告。
后处理软件:已在中国境内单独注册的软件应提供制造商、软件名称、型号、版本号、以及医疗器械注册证复印件。
CT部分应说明是否已在中国境内取得医疗器械注册证书。如已取得,应提供注册证书复印件。同时说明申报产品中的CT和已取得注册证书的CT有哪些差异。
三、研究资料
(一)产品性能研究
(1)应提供产品性能研究资料以及产品技术要求的研究和编制说明,包括功能性、安全性指标(如电气安全与电磁兼容、辐射安全)以及与质量控制相关的其他指标的确定依据,所采用的标准或方法、采用的原因及理论基础。性能指标的确定优先采用相应产品的现行国家标准及行业标准。对于适用的标准中不适用项,应逐个标准列表说明不适用条款的理由。
注:GB/T 18988.1-2013标准附录NB引用的标准为NEMA标准出版物NU2-2007正电子发射断层成像装置性能测试,申请人在申报注册时应引用现行有效的国家标准。美国NEMA组织已发布NU2-2012、NU2-2018版本,申请人可在引用2007版的基础上增加引用NU2-2012或NU2-2018,不能单独引用2012/2018版。
(2)应提供新技术/关键技术名称,软件或硬件的实现方式,验证确认资料。新技术的设计与实现采用了国际标准或技术规范的,应提供相应名称。若采用了国家标准、行业标准以外的标准或模体进行测试的,应介绍相关信息及详细的测试方法。
(3)应明确新技术提供的性能和临床功能,以及新增的临床预期用途(如适用)。如:新型晶体材料、新型探测器或数据采集方式、新的临床应用(如适用)。
(4)若申报产品提供与其他设备组合使用的接口,如心电门控、呼吸门控、高压注射器接口等,应提供配合第三方设备测试的集成测试和验证确认报告。
(5)其他性能研究资料:
提供时间分辨率、能量分辨率、SUV值(标准化摄取值)计算准确性的验证测试报告,报告应包括测试流程、详细的测试方法和测试结果。
时间分辨率测试方法可参照NEMANU2-2018的方法。
能量分辨率测试方法可参照附录2。
SUV值计算准确性测试方法可参照附录3。
(二)生物相容性评价研究
应根据GB/T 16886.1标准中的方法,对产品中预期与患者和使用者直接或间接接触的材料,如绑带、头托和床垫等附件所用的材料,进行生物相容性评价。应提供接触部件名称,与人体接触类型,接触时间,接触材料名称。对于申请豁免生物相容性的组件/材料,应提供合理理由或支持性材料。
(三)清洁和消毒研究
应介绍与预期与人体接触的设备及附件(床面、绑带、头托等)表面的清洁和消毒说的明及注意事项,以及建议使用的清洁剂/消毒剂,清洁/消毒效果验证资料。
(四)产品有效期和包装研究
1.使用期限
参照《有源医疗器械使用期限注册技术审查指导原则》提供整机系统的使用期限分析验证资料。
对于某些部件,应单独确定其使用期限。该期限可以与整机相同,也可不同。这些部件包括但不限于:需定期更换的部件、光学/辐射敏感部件、机械磨损部件等(如PET探测器、机架、患者支撑装置、X射线管组件、X射线探测器、高压发生器、限束器、其他电气部件等)。
对于用时间作为寿命评估单位不合适的部件,可进行适合部件本身特性的单独规定。应提供制定相应部件使用期限的验证报告。
2. 包装研究。
申请人应规定产品的包装及运输要求,并提供验证报告。
(五)软件研究
参照《医疗器械软件注册技术审查指导原则》要求提交软件资料。
注:若申报产品中包含几个独立软件,应针对每个软件分别提交软件描述文档。
软件描述文档中应列明申报产品所包含的所有标配、选配的软件功能,包括控制和采集功能、图像重建功能以及后处理功能、高级应用软件等。
核心算法描述举例见附录4。
(六)网络安全
参照《医疗器械网络安全注册技术审查指导原则》要求提交网络安全资料。
四、生产制造信息
应当明确生产加工工艺。可采用流程图的形式,并说明其过程控制点。
有多个研制、生产场地,应当概述每个研制、生产场地的实际情况。
五、临床资料
临床试验应满足《医疗器械临床试验质量管理规范》(国家食品药品监督管理总局、国家卫生和计划生育委员会令第25号)要求。
临床评价应满足《医疗器械临床评价技术指导原则》(国家食品药品监督管理总局通告2015年第14号)要求。
临床试验具体要求见附录5。
临床评价具体要求见附录6。
六、产品风险分析资料
申请人应按照YY/T 0316-2008《医疗器械风险管理对医疗器械的应用》的要求对产品进行风险评估,包括初始风险分析、风险控制措施、剩余风险的可接受性评估以及采取风险控制措施前后的风险矩阵等,对于处于合理可行区的风险应进行风险受益分析。
常见危害示例及分析见附录7。
七、产品技术要求
产品技术要求模板见附录8。
PET部分性能指标应按照YY/T 0829-2011中4.1章节(即GB/T 18988.1-2013)或附录A(即NEMA NU2-2007)的要求执行。由于二者在性能和试验方法上相互独立,因此建议完全引用两种标准的任何一种,不应交叉使用。
注:若引用YY/T 0829-2011附录A(NEMA NU2-2007)的要求,应报告标准中要求的内容。不能体现在注册检验报告中的,应另附文件说明。
表1 适用的相关标准

注:环境试验要求可完整引用YY/T 0291—2016或YY/T 14710-2009中的一个,不应交叉引用。
八、检测报告
(一)产品检测应按产品配置进行,检测报告应注明产品配置,样品描述应与技术要求中部件顺序号及部件名称保持一致,应注明软件发布版本号,应提供产品技术要求预评价意见表。
(二)如有未参与检测的配置及部件,应给出合理理由。
(三)PET性能部分,检测报告应参照YY/T 0829-2011正文或附录A要求报告相应的数值和图片等内容。如果采用附录A的测试方法,检测报告应报告的内容见附录Ⅸ。
九、产品注册单元划分
注册单元划分应根据产品的技术原理、结构组成、性能指标、适用范围划分。
(一)适用范围不同的设备,应划分为不同的注册单元。
例如:乳腺专用、全身应用。
(二)PET部分,主要组成部件、设计结构差异较大的设备应划分为不同的注册单元。
例如:
晶体材料不同、探测器结构/组合方式不同的设备,应划分为不同的注册单元。
探测器环数不同,应划分为不同的注册单元。
硬件差异较大,对系统性能影响较大的应划分为不同的注册单元。
(三)CT部分的划分参照CT指导原则,原则上CT划分为不同注册单元时,PET/CT也应划分为不同的注册单元。
十、产品说明书和标签要求
说明书和标签应符合《医疗器械说明书和标签管理规定》(国家食品药品监督管理总局令第6号)和相关的国家标准、行业标准的要求(如:GB9706系列安全标准、YY0505-2012中关于说明书和标签标识方面的要求)。其中说明书中应特别注意的地方有:
(一)应明确产品适用范围、禁忌症。
(二)明确使用期限(包括整机和可更换重要部件)。
(三)产品的日常维护与质量控制。
应给出设备维护周期,日程质量控制的程序、质量控制检测方法和判断标准。
(四)若有与申报产品配合使用的组合设备(如呼吸门控设备),应在说明书中明确组合设备的制造商、型号及与申报产品的连接和使用方法。
(五)对于包含在说明书中,但未拟在中国申报的配置、功能或者规格型号,申请人应当出具其不在拟申报范围内的声明,并在说明书中给予说明。
(六)技术说明书中应提供产品电磁兼容性能(YY0505-2012)的相关信息。应明确产品的基本性能。
PET/CT为1组A类设备,应根据YY0505-2012在技术说明书中明确注意和警示信息,以及提供填写完整的表201、202、204、206。
(七)应参照GB/T 18988.1-2013第4章要求及产品PET性能测试要求提供产品技术规格说明书。
十一、术语
探测器模块定义:最基本的探测定位单元。
有效排数:能够用于成像的物理排数。
十二、起草单位
国家药品监督管理局医疗器械技术审评中心
附录:1.规格参数表
2.能量分辨率测试方法
3.SUV值准确性测试方法
4.核心算法描述举例
5.临床试验要求
6.临床评价要求
7.危害分析示例
8.产品技术要求模板
9.NEMA性能测试应报告的内容
10.图像质量评价标准
附录1
规格参数表








注1:应参照上述表格,根据申报产品实际情况列明产品规格参数、配置情况。表格中未尽事宜,可以增加。有不适用或不符合的特殊情况,另附文件说明。
注2:若申报产品的采集、重建、后处理功能集成在同一软件平台,则版本号可使用系统软件发布版本号。
附录2
能量分辨率测试方法
一、概述
PET系统的能量分辨率是PET性能的重要指标,它决定了PET能窗大小和排除散射事件的能力。能量分辨的本质是射线探测过程中的一系列涨落:能量沉积与退激的光子发射、光子收集、光电转化、电子倍增、电路噪声等引起的信号幅度起伏。
PET系统的能量分辨率取决于探头中所有小晶体探测单元的能量分辨率。本方法采用对每个小晶体探测单元的能量分辨率进行独立测量,再取所有小晶体探测单元能量分辨率的平均值,作为PET系统的能量分辨率。
PET的能量分辨率用511 keV的能谱峰的半高宽(FWHM)与511 keV能谱峰值的百分比来表示。
二、目的
评价PET系统的能量分辨本领。
三、方法
(一)符号
FWHMk --- 小晶体探测单元的能谱峰的半高宽;
ek --- 小晶体探测单元的能谱峰的能量值;
E --- 能量分辨率:E = FWHM/e×100%
Ek--- 小晶体探测单元的能量分辨率,k=1,2,3, ... n,小晶体总数;
Esys--- PET系统的能量分辨率。
(二)放射源
18F线源:使用 NEMA NU2-2007或NEMA NU2-2018中测试灵敏度的线源,注入约37 MBq。将线源放入最细的铝管内,用支架放置在PET的 FOV中心。
(三)数据采集
使用厂家单计数(Singles)模式采集程序采集数据。应采集足够长的时间,以保证每个小晶体的能量峰值不少于200个单计数。
四、数据分析
使用厂家专用软件分析:
(一)解析每个小晶体探测单元的能谱并计算其能量分辨率
Ek = FWHMk/ek×100%;
(二)计算所有小晶体探测单元的能量分辨率均值

厂家专用软件可使用如下算法之一:
1.高斯拟合能谱得到半高宽和峰值;
2.加权多点滑动平滑对能谱进行处理,再用重心法求能谱峰位及插值法得到半高宽。
五、结果报告
线源灌注:数据采集起始时刻的线源放射性浓度以及总活度
采集参数:采集时间、终止条件
能谱数据处理:函数拟合或其他平滑、插值
能量分辨率:Esys
附录3
SUV值准确性测试方法
一、概述
PET/CT 的SUV(standard uptake value)称为标准摄取值,是PET在肿瘤诊断中常用的半定量指标。其定义为:PET图像中局部组织摄取的显像剂的放射性浓度(A)与注射显像剂全身平均比活度(a)的比值。SUV已被广泛用于肿瘤良恶性鉴别及疗效评价。
SUV的定义决定了其来源于PET/CT系统的误差取决于PET图像中局部组织摄取显像剂的放射性浓度,故PET/CT系统SUV的准确度取决于PET图像中的放射性浓度的准确度。
本测试方法不涉及同样会影响SUV准确度的注射显像剂误差及全身体重误差,只考虑PET/CT系统本身所带来的误差,并通过PET图像中的放射性浓度的准确度来表示。
二、目的
评价在临床典型成像条件下,PET/CT系统与SUV相关的定量准确度。
三、方法
使用NEMA NU2-2007标准中的图像质量测试模型。
(一)符号
A --- PET模型图像中局部组织(ROI)中的放射性浓度;
AB ---背景区中的放射性浓度;
AH ---灶区中的放射性浓度(NEMA NU2-2018执行时使用);
a --- PET模型中灌注显像剂的放射性浓度;
aB ---背景区中灌注的放射性浓度;
aH ---灶区中灌注的放射性浓度(NEMA NU2-2018执行时使用);
△A --- A的相对误差;
(二)放射性核素
同NEMA NU2-2007或NEMA NU2-2018
(三)放射源的分布
同NEMA NU2-2007或NEMA NU2-2018
(四)数据采集
同NEMA NU2-2007或NEMA NU2-2018
(五)数据处理
同NEMA NU2-2007或NEMA NU2-2018
四、数据分析
(一) 低活度(背景)区的SUV准确度
背景区中感兴趣区(ROI)
勾画n个ROI,n=60;
大小同22mm直径的球;
勾画位置 同NEMA NU2-2007中的图像质量分析部分;
记录各ROI中的AB平均值;
SUV准确度:

K=1,2,3,…,n。
(二)高活度(热燥)区的SUV准确度(NEMA NU2-2018执行时使用)
热灶中感兴趣区(ROI):
大小为直径20mm的球体;
勾画位置在直径37mm的热燥球中,并与此球同心勾画球体VOI;
记录VOI中的AH平均值;
SUV准确度:
△AH=(AH-aH)/aH x100%
五、结果报告
模型灌注:数据采集起始时刻的背景区和热灶中的放射性浓度以及模型中的总活度;
采集参数:PET轴向视野、模型轴向长度、单床位采集时间;
重建参数:图像矩阵小大、像素大小、层厚、重建算法、滤波、或者其他的平滑;
SUV准确度:△AB;
△AH (NEMA NU2-2018执行时使用);
附:SUV计算公式
SUV=A/(Din/W)
式中,Din 为注射活度, W为体重。对PET图像上某感兴趣区(ROI)的SUVROI:
SUVROI=AROI/(Din/W)
其中AROI为在感兴趣区域内(ROI)的平均放射性浓度。该ROI真实SUVtrue:
SUVtrue=Atrue/(注射活度/体重)
其中SUVtrue为在感兴趣区域内(ROI)的真实放射性浓度。
SUV的准确度用图像上SUV与真实的SUV间的相对误差表示:

当不考虑注射显像剂活度误差及全身体重误差条件下:

因此,可以用PET图像中的放射性浓度的准确度来表示SUV的准确度。
附录4
核心算法描述举例






注:针对全新算法除列明算法的名称、类型、用途和临床功能外,还应提供安全性与有效性的验证资料。
附录5
临床试验要求
一、临床试验的目的
临床试验的目的是评价申报产品的安全性和有效性,临床试验方案中应明确安全性和有效性评价预期要达到的目标。
二、临床试验设计
本产品可以采用前瞻性自身对照临床试验,也可采用单组目标值法。
三、临床试验方案设计基本原则
(一)根据申报产品的预期用途确定临床试验应涵盖的部位、病种等。临床试验的部位应与设备的适用范围和说明书功能相适应。
通用设备通常包括:颅脑(神经系统)、心脏一个体位、躯干体部(从颅底至下肢股骨上三分之一)。专用设备选择适用的部位。
(二)临床试验方案中应明确患者检查使用的正电子放射性核素的类型、药物名称、注射剂量等。
关于正电子放射性药物的选择,建议使用18F-FDG显像剂。
除18F-FDG外,也可选择其他正电子放射性药物。
四、受试者选择
(一)临床试验必须有明确的入选标准,设定入选标准时应考虑以下各方面:
1.临床上需要进行PET/CT检查的受试者;
2.年龄18至75周岁;
3.育龄妇女妊娠试验阴性;
4.同意参加本临床试验者,并签署受试者知情同意书。
(二)受试者排除标准(满足以下任意一条即排除)
1.不具有完全民事行为能力的人;
2.妊娠期及哺乳期的女性;
3.6个月内有生育计划的男女;
3.幽闭恐惧症患者;
4.不能耐受双手臂上举且平卧15~30分钟者;
5.一周内进行过消化道钡餐或近期内进行增强CT和MR检查者;
6.过去一个月内参加过临床试验者或正在参加其他临床试验者;
7.其他研究者认为不宜参加本临床试验的情况。
(三)退出临床试验的标准
1.受试者可以在试验的任何阶段退出试验且不需要提供理由;
2.发生严重不良事件。
五、图像质量影响因素及质量保证
18F-FDG PET/CT图像质量常受到很多因素(包括显像剂、显像仪器和操作人员(医、药、技、护)的影响,要获得高质量并满足临床诊断的PET/CT图像,必须熟悉PET/CT图像质量的各种影响因素,并做好显像前、显像中和显像后全流程的临床质量控制和质量保证。
1.血糖的影响;
2.运动的影响;
3.造血因子的影响;
4.温度的影响;
5.饮水的影响;
6.心肌代谢对病变显示的影响;
7.注射失败的影响;
8.显像剂的放化纯度影响;
9.显像过程的体位影响;
10.可能影响图像质量的药物;
11.注射FDG到开始采集的时间间隔影响。如果某些临床试验因研究目的设定了不同的时间间隔,应在研究方案中明确规定,并记录试验中实际的时间间隔;
11.在验证SUV的一致性时,要严格保证时间间隔相同;
12.图像质量报告规范书写,报告审核制度健全。
六、临床评价指标
主要评价指标:临床影像质量可接受率。
次要评价指标:
(一)安全性评价指标:不良事件和严重不良事件。
(二)设备常用功能、机器使用便捷性及设备稳定性满意度。
(三)半定量分析,图像获取的参数可重复性和SUV摄取值的可信度。
七、临床图像评价标准
(一)图像质量评价标准
1.基本要求
临床诊断显示屏分辨率要求≥2兆。
良好的PET/CT医学图像质量应具备以下条件:
(1)图像上能清楚地显示受检者和显像的基本信息,包括患者姓名、性别、年龄、显像时间和医院名称,如有延迟显像等特殊处理能在图像上注明。
(2)所用显像剂与显像目的相符。
(3)显像范围和体位正确,图像采集正确。
(4)影像清晰,诊断信息量足。没有由于显像剂注射活度低、注射部位显像剂外漏或显像时间不足等所导致的图像信息量低、统计噪音多、图像清晰度不足等质量问题。
(5)没有图像伪影。没有因显像时体位移动或因仪器质量等原因而产生的图像伪影。
(6)图像色阶或灰度调节良好,图像浓淡程度适宜,组织结构显示清楚,病变和正常组织能较好地区分和识别。
(7)PET/CT融合图像中病灶对位准确、显示清楚。病灶处伪彩色浓淡程度调节适宜,能真实地显示病灶对显像剂的摄取高低以及病灶累及的范围。
(8)对一些特殊的病灶能提供特殊的图像显示,如放大或三维立体显示、定位,能提供对临床诊断有帮助的重要的病变细节。
(9)定量测定方法准确,定量结果记录齐全。
2.不同部位图像评价总体要求
(1)颅脑:轮廓清晰,大脑灰白质对比度好,脑沟回显示清楚。
(2)心脏:心影清晰,心肌各室壁在相应断层面上清晰;使用门控技术应提供相应的心脏功能参数,如射血分数(EF)等。
(3)躯干体部(从颅底至下肢股骨上三分之一):影像清晰,软组织与骨骼、心脏影、肾脏和膀胱有鲜明对比度,病变组织与邻近周围正常组织区别明显,有标示SUVmax摄取值,或有CT结构改变特征。
3.各部位图像具体评估标准
应分别评价PET图像、CT图像、PET/CT融合图像的图像质量。分别评价各部位的图像质量,具体评价标准见附录Ⅹ。
注:未取得注册证书的CT,如临床适用范围CT可单独用于诊断,则应按照CT指导原则评价图像质量。
4.不同部位评分要求
评分大于等于2分的为临床可接受。每个部位判断时,以图像质量差者为准。
脑部:单个受试者所有单项图像评分都应在2分及以上。不允许出现减分项。
其他部位:0-1分不能超过两项,两项不能出现在同一器官。
呼吸门控:每个受试者0-1分不能超过一项。
心脏:每个受试者0-1分不能超过一项。
(二)安全性评价
应记录试验中观察到的所有不良事件,并按照法规要求及时上报;同时采取必要的措施,最大限度保护受试者利益。应对不良事件与器械的相关性进行分析评价,说明和试验器械的关系,同时说明采取的处理措施、处理的结果。
安全性评价包括机械安全、电气安全、辐射安全、其他和安全相关的事件等。
1.与器械相关不良事件,包括但不限于:整机系统漏电、运行过程中过热部件接触受试者、运行过程中未能保持运动部件的完整性、系统尖角锐边、器械液体泄露、扫描过程中工作异常导致受试者或者操作者伤害、紧急停止开关异常或不工作、非预期不受控的过量X射线照射。
如果在试验期间发生了超出安全标准以上的严重危害受试者的安全事件,则需立即停止临床试验。
2.非器械相关不良事件,包括但不限于:PET药物不良反应,造影剂过敏,意外受伤等。
(三)设备常用功能、机器使用便捷性及设备稳定性满意度评价
1.常用功能评价(详见表4)

评价标准:上述各项根据使用者的主观感受进行中立的评价。评价指标均应达到一般及以上,即认为该设备常用功能符合临床应用要求。
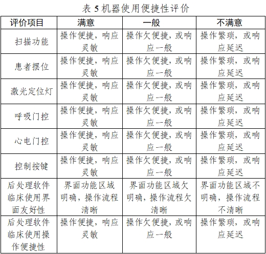
2.机器使用便捷性评价(详见表5)

评价标准:上述各项根据使用者的主观感受进行中立的评价。评价指标均应达到一般及以上,即认为该病例机器使用便捷性符合临床应用要求。
3.设备稳定性评价(详见表6)

整机稳定性评价由使用者根据主观感受进行中立的评价,评价为一般及以上,即整机功能及稳定性评价符合临床应用要求。
八、临床试验例数及确定理由
(一)临床试验例数确定理由
为确保临床试验的可靠性,应规定接受临床试验的最小入组样本量,最小样本量的计算应符合统计学原则。
考虑到在临床试验过程中可能出现受试者脱落,在最小样本量基础上,需按照可能的预期脱落率增加受试者入组样本量。临床影像质量可接受率不得低于90%(目标值)。
如果采用单组目标值法试验:
例1:根据临床要求,临床影像可接受率不得低于90%(目标值),假设试验组临床影像可接受率为98%,则当双侧显著性水平取0.05、检验效能为80%,试验最少需要的受试者数为70例,考虑10%的脱落率,需纳入的试验例数为不低于77例。
例2:根据临床要求,临床影像可接受率不得低于90%(目标值),假设试验组临床影像可接受率为95%,则当双侧显著性水平取0.05、检验效能为80%,试验最少需要的受试者数为231例,考虑10%的脱落率,需纳入的试验例数为不低于255例。
如果采用自身对照(两台设备同一病人),影像可接受率非劣效界值不得高于8%。
(二)特殊病例
代表性病例:单发高代谢病灶、多发高代谢病灶、放射性缺损、应分别至少提供2例。
呼吸门控不少于10例。
心脏不少于10例。
九、临床的评价方法和统计处理方法
(一)影像质量评价方法
1.影像质量评价采用双人盲态评价的方式(即:双人独立评价临床影像的质量)。确定要求受试者影像质量临床可接受率(即2分及以上的图像不少于可接受率)。
2.由参加临床验证的医生采用双人盲态评价的方式根据在临床使用期间检查的实际情况做出评价,若两人评价不同,应由承担临床验证中心主要研究者综合判定。所有评价均需由所有评价者签字、注明评价日期及受试者编号并留档备查。
(二)安全性评价方法
试验期间的不良事件、严重不良事件情况来评价产品的安全性。
如果在试验期间发生了和设备相关的严重危害受试者的安全事件,则临床试验失败。
(三)设备常用功能、机器使用便捷性及设备稳定性评价方法
记录并报告设备常用功能评价、机器使用便捷性及设备稳定性评价满意度。
(四)统计处理方法
1.对所有受试者的人口学特征进行统计,计算不同性别受试者例数及百分比,受试者年龄、身高和体重的均值、标准差等。
2.临床验证的主要评价指标为临床影像质量可接受率,统计分析应针对不同部位的影像质量评价结果分别进行,根据以下公式计算各部位的临床影像质量可接受率。

总体可接受率不能仅报告P值,还应报告相应的95%可信区间。
2.设备常用功能、使用便捷性以及设备稳定性的评价
根据每例扫描的满意度评价结果计算满意率和一般及以上率,公式如下:

十、统计学考虑
统计分析应将所有中心的同一部位的数据合并在一起进行统计分析,并对每一部位出具总的统计分析结论。应对所有入选的受试者进行质量控制及数据管理,遇有不清楚的问题时,应与原始记录核对。
(一)登记入组
为保证研究质量及病人安全,应采用中央登记系统入选受试者。应将所有入组病人的相关信息记录在中央计算机注册系统内,以备今后对病人信息进行跟踪、核查。建议采用基于互联网(IWR)/电话(IVR)/传真等计算机注册系统分配病例注册登记号,所有病例的注册登记号不得二次使用。
(二)统计分析方法
数据分析时应考虑数据的完整性,所有签署知情同意并使用了受试产品的受试者必须纳入分析。数据的剔除或偏倚数据的处理必须有科学依据和详细说明。
图像采集完成之前脱落的,应分析图像采集未完成的原因,和申报产品无关的,不纳入图像质量评价数据集。
临床试验的数据分析应基于不同的分析集,通常包括全分析集(Full Analysis Set,FAS)和符合方案集(Per Protocol Set,PPS),研究方案中应明确各分析集的定义。同时,对于全分析集中脱落的病例,其主要评价指标缺失值的填补方法应在方案中予以事先说明。
临床试验数据的分析应采用国内外公认的经典统计方法。临床试验方案中应该明确统计检验的类型、检验假设、判定疗效有临床意义的界值(目标值)等,界值的确定应有依据。
对于主要评价指标,统计结果需采用点估计及相应的95%置信区间进行评价。不能仅将p值作为主要评价指标的评价依据。
(三)统计结果评价
统计结果评价应至少包括如下四部分内容:
1.临床试验完成情况描述:包括临床试验概况(筛选人数、入组人数、完成人数、失访/退出/剔除人数等)。
2.基线描述:应对所有入选受试者(FAS分析集)的基线人口统计学指标及其他相关病史指标等进行统计描述。
3.疗效/效果评价:应对所有入选的受试者(FAS分析集)和最终完成试验的受试者(PP分析集)分别进行统计分析,以评价结果的一致性。疗效分析时,除点估计外,还应给出点估计的95%的置信区间估计。
4.安全性评价时,应对所有入选的受试者进行分析(SS分析集),不能遗漏所发生的任何不良事件(包括实验室指标:试验前正常、试验后异常并有临床意义的事件),对所有发生的不良事件应评价其是否与试验器械有关。
附录6
临床评价要求
通过同品种产品临床数据进行的分析评价报告
一、人员要求
一般来说,临床评价人员至少应具有以下知识:
1.相关产品的技术知识;
2.相关产品的临床应用经验;
3.相关研究方法,例如,文献质量评价,临床研究设计和生物统计,等等。
二、产品概述
应对申报产品进行简要介绍,确认产品的适用范围。预期对临床使用安全性、有效性有直接影响的性能参数和技术特征应详细介绍。
三、同品种产品的判定
同品种产品应与拟申报产品的预期用途基本相同,与拟申报产品的工作原理、产品组成、核心部件、关键技术等应基本等同。
如果采用同品种产品数据无法充分证明设备的安全性和有效性,例如存在以下情况和问题,应提供申报产品的临床研究数据:
1.设备采用全新的工作原理和结构设计,属于全新设备,国内市场上没有与之类似的上市设备。
2.增加新的临床适用范围,在原有的基础上开发了新的临床应用领域。
3.设备采用了新的关键器件,该器件具有全新的技术特性,其对设备的应用和操作产生了较大的影响,所获得的影像质量也有很大区别。并且这种器件没有经过充分的临床验证。
4.实验室检测无法确认安全和有效的设备功能,如果这种功能是全新的,没有以往的临床经验,则须提供临床数据。
5.申请人此前没有生产过PET/CT设备,缺乏相关临床数据和临床经验,应通过临床研究来获得临床适用证据。
若拟申报产品与对比产品存在表7的差异,则拟申报产品与对比产品不属于同品种产品。

拟申报产品与对比产品存在差异,但差异对临床使用的影响不大,则拟申报产品与对比产品属于同品种产品。包括并不限于表8所列情形。

拟申报产品的软件功能较对比产品有改进,用于提高扫描速度、患者舒适度、操作人员便利性以及提高图像质量,但使用成熟算法,不改变成像基本原理,未对适用范围产生影响。
如:检查床运动方式、重建算法优化等
拟申报产品与对比产品存在差异,差异对临床使用有一定影响,拟申报产品与对比产品可视为属于同品种产品,但应针对差异部分提供申报产品的临床数据。包括并不限于表9所列情形。

四、评价的路径
参照《医疗器械临床评价技术指导原则》要求描述评价的路径。
五、临床评价的过程
(一)论述申报产品与同品种产品的等同性
申请人需将拟申报产品与一个或多个同品种产品进行对比,证明二者之间具有等同性。
在具体进行对比时,与每一个同品种产品进行对比的项目均应包括但不限于《医疗器械临床评价技术指导原则》附2所列举的项目,需要覆盖产品的基本原理、结构组成、性能要求、安全性评价、使用范围等项目,对比内容包括定性和定量数据、验证和确认结果,应详述二者的相同性和差异性,对差异性是否对产品的安全有效性产生不利影响,应通过拟申报产品自身的数据进行验证和/或确认。
(二) 证明拟申报产品与同品种产品的差异对产品的安全有效性未产生不利影响的支持性资料(非临床研究、临床文献数据、临床经验数据等)
1.差异分析
应分析拟申报产品与同品种产品的差异;说明差异对产品安全有效性的影响,重点分析对临床使用的影响。提供证据证明差异对产品临床使用的安全性和有效性未带来不利影响。
对于PET/CT系统,关键部件如PET探测器、CT球管组件、CT高压发生器、CT探测器、软件功能等需要做详细对比。具体可参照附录I和附录2所列项目进行对比分析。
若拟申报产品与同品种产品的多个差异点之间存在相关性/相互影响,则应提供针对单个差异点的影响的研究资料和针对这些差异点共存时的影响的研究资料。如PET轴向视野从20cm增加到30cm,此时需要先提供证据证明轴向扫描视野的变化对于系统物理性能指标如灵敏度的影响,并说明在存在此种影响时,如何保证临床扫描时所采集的原始数据质量指标如噪声等效计数一致,并评估在采取相关一致性设计时是否可以保证图像质量的等效性,并最终综合上述结论论证其对最终临床有效性的影响。
2.针对差异性的临床文献和临床研究资料
根据拟申报产品与同品种产品的差异,可提供临床文献数据、境外临床试验数据、临床经验的数据(境外产品可提供在境外的临床使用数据)等,境外数据可参照《接受医疗器械境外临床试验数据技术指导原则》。
(1)临床文献数据
临床文献数据的收集应保证全面性和准确性。文献检索和筛选应符合《医疗器械临床评价技术指导原则》要求。在文献检索和筛选完成后,需编制文献检索和筛选报告,内容及格式见《医疗器械临床评价技术指导原则》附7。临床文献的检索和筛选应具有可重复性。文献检索和筛选人员应当具有相应的专业知识和实践经验。
临床评价人员应全面评定所搜集到的临床文献数据。说明其如何证明申报产品和同品种的差异。将相关的临床数据进行分析,必要时可进行分组,从而总结出与待评估设备的安全性和有效性有关的信息。
(2)临床经验数据
临床经验数据包括已完成的临床研究、投诉和不良事件、与临床风险相关的纠正措施等数据。
在境外已上市的产品,课提供已上市产品的境外上市临床研究数据,包括前瞻性研究、回顾性研究、单组研究、特殊病例研究或针对某一特殊功能的临床研究资料。
申请人应收集包括申请人建立的投诉和不良事件资料库,以及各国监管机构发布的不良事件资料库中相应不良事件数据,如国家食品药品监督管理总局发布的《医疗器械不良事件信息通报》《医疗器械警戒快讯》,美国食品药品管理局申请人与用户机构设备使用数据库(MAUDE),英国医疗器械警报(MDA)等。
申请人需提供申报产品及同品种产品医疗器械投诉及不良事件相关情况总结。对投诉和不良事件发生的原因进行归类,并分析各类别事件发生的原因、频次、严重程度、和产品的关系、处理措施、处理结果等。对于严重不良事件,应以列表的形式提供所有事件描述、原因分析、处理方式、处理结果等具体信息。
申请人应收集并提供申报产品和同品种医疗器械与临床风险相关的纠正措施(如召回、公告、警告等)的具体信息、采取的风险控制措施等信息。召回的情况应描述召回的原因、级别、处理措施、处理结果等。
六、结论
临床评价报告应得出下述结论:待评价设备符合申请人的预期需求,其临床获益大于临床安全性风险,相关风险和副作用是可接受的。
如果申请人的临床证据尚不充足,无法得出上述评价结论,则应获得更多的临床数据,例如进行临床试验(临床试验要求见附录),或扩大文献检索范围、继续搜集临床使用获得的数据等。在这种情况下,临床评价是一个不断循环和迭代的过程。
附录7
危害分析示例






附录8
产品技术要求模板
医疗器械产品技术要求编号:
正电子发射/X射线计算机断层成像系统
1.产品型号/规格及其划分说明
1.1 产品型号
1.2 产品性能参数表(见附录Ⅰ)。
1.3 软件名称和版本命名规则(含软件组件和工作站软件)
1.3.1 软件名称
1.3.2 软件发布版本
1.3.3 软件完整版本命名规则
明确软件完整版本的全部字段及字段含义。
2.性能指标
2.1 PET部分性能指标
2.1.1空间分辨率

2.1.2散射分数、计数损失和偶然符合测量

2.1.3灵敏度
应指明报告值是在减去偶然符合计数率以后计算的,还是在所采集的偶然符合计数分数小于5%时计算的。
a)中心处灵敏度(cps/MBq);
b)10cm处灵敏度(cps/MBq)。
2.1.4精确性:计数损失与偶然符合计数校正

2.1.5图像质量、衰减校正与散射校正的精确性


注:活度比为4:1和8:1的结果可任选其一报告,推荐使用4:1。
2.2 CT部分性能(参照CT指导原则附录III中适用的内容)
2.3 PET/CT系统性能
2.3.1 PET/CT图像配准精度要求
应规定X、Y、Z三个方向图像配准精度的要求。应符合YY/T 0829-2011的4.3.1要求。
2.3.2 PET/CT患者支架
应符合YY/T 0829-2011的4.3.2要求。
应规定患者支架的最大承载重量。
2.3.3 PET/CT系统运行噪声
应符合YY/T 0829-2011的4.3.3要求
2.4生理信号门控单元(如有)
2.4.1 心电信号门控单元
2.4.1.1 一般要求
应规定导联的数量。
2.4.1.2心率检测范围
应规定心率测量的范围,确保心电门控可以正常工作(R波触发)。
2.4.1.3输入动态范围
应规定心电门控的波峰振幅范围,确保心电门控可以正常工作(R波触发)。
2.4.1.4起搏器抑制能力(如有)
应规定起搏脉冲的脉宽以及振幅范围,确保在此范围内的起搏脉冲存在时,心电门控可以正常工作(R波触发)。
2.4.1.5 触发持续时间
应规定心电门控触发的持续时间。
2.4.1.6 时基误差
应规定R波波峰到触发信号的延迟的最大值与最小值的误差。
2.4.1.7心电信号门控单元的时间延迟
应规定R波波峰到触发信号的时间延迟。
2.4.2呼吸信号门控单元(如有)
2.4.2.1 呼吸信号门控单元的测量范围和准确度
应规定呼吸频率测量的量程及误差范围。
2.4.2.2低于规定的呼吸频率计量程低限的输入信号不应导致高于此低限的呼吸频率测量值。高于规定的呼吸频率量程高限的输入信号,不应导致低于此高限的呼吸频率测量值。
2.4.3 呼吸信号门控接口(只有接口,不含门控设备)
若产品可与外置呼吸门控设备连接,执行呼吸门控检查,则应考虑以下要求:
2.4.3.1应明确可为用户提供的软件界面信息:如呼吸速率、波形、振幅范围、工作周期、直方图等。
2.4.3.2 兼容的门控其他信息
2.4.4 心电门控接口(采用外置心电模块,只有接口,不含门控设备)
应明确兼容的门控信息。
2.4.4.2明确产品用户界面中可为用户提供的信息,如心率、波形等。
2.5软件功能
依据说明书明确软件临床功能纲要。
2.6网络安全要求:
2.6.1数据接口:传输协议/存储格式;
2.6.2用户访问控制:用户身份鉴别方法、用户类型及权限。
2.7对放射治疗的支持(如适用)
2.7.1提供图像可用于放射治疗计划时,应满足YY/T 0310—2015的5.7条款的要求。
2.7.2 其他要求
2.7.2.1患者床
2.7.2.1.1患者床水平度
负载情况下,患者床作下列运动时,床面应保持水平,且床面与水平面的最大夹角在横向(X 方向,见图1)应不大于0.5°,在纵向(Y 方向,见图1)应不大于1°:
a) 床面纵向移动850mm;
b) 床面在扫描中心上下±200mm或最大可移动高度范围内垂直运动时。

图1患者床坐标系
2.7.2.1.2患者床刚度
负载情况下,患者床刚度应符合下列要求:
a)将床面沿Y方向延伸850mm时,床面纵向(Y)轴线在X方向的位移不应超过±1mm。
b)将床面沿Y方向延伸时,床面纵向(Y)轴线在X方向坐标值的偏差不应超过±1mm,在Z方向坐标值的偏差不应超过2mm。
2.7.2.1.3纵向运动的准确性
患者床纵向运动预置值与测量值的偏差的最大值不应超过1mm。
2.7.2.1.4扫描控制下床定位的准确性
扫描控制下患者床的位置预置值与测量值偏差不应超过±1mm。
2.7.2.1.5纵向运动范围
床面纵向运动范围不应小于1500mm。
2.7.2.1.6高度调节范围
具备高度调节功能的患者床,其高度调节范围不应小于扫描架开口直径的50%。
2.7.2.1.7在扫描范围内,床面不应含有影响图像质量的物质,并能允许使用定位辅助设备。
2.7.2.2机架应符合下列要求:
a)应用于放射治疗的CT,机架在0°时,应垂直于水平面,倾斜角度不应超过±1°;
b)应有横断面、矢状面和冠状面的定位指示灯;
c)至少应具备正位和侧位两种定位扫描功能。
2.7.2.3机架激光灯
测试模体中心位于扫描中心时,机架激光灯投射的激光线应满足下列要求:
a)机架内激光灯投射的横断面激光线应在扫描平面内,偏差不应超过±1mm;
b)机架外壳顶部激光灯投射的矢状面激光线应垂直于扫描平面且与扫描平面相交于扫描中心,其偏差不应超过±1mm。
c)机架外壳顶部激光灯投射的横断面激光线应与扫描平面平行,其偏差不应超过±1mm。
d)机架两侧激光灯投射的冠状面激光线应与测试模体两侧十字线的中心点重合,偏差不应超过±1mm。
2.7.2.4定位像的定位准确度
在设备的扫描范围内,定位像定位的准确度不应超过±1mm。
2.7.2.5剂量说明(注:此条款仅适用于未引用GB 9706.18相应要求的情形。)
2.7.2.5.1CT剂量指数100(CTDI100)
使用5.5.1.1规定的模体以获取下述剂量信息。应在随机文件中提供每一种应用(例如头部、体部等)的剂量信息。测量时应把剂量模体放置在患者床上,在无任何附加衰减材料的情况下进行。剂量模体应置于扫描区域的中心,并位于放射治疗CT模拟机机架旋转轴上。
随机文件中应给出以下信息:
a)在使用5.5.1.1所规定的剂量模体的下述位置上的CTDI100值及相应的放射治疗CT模拟机运行条件,运行条件应是制造商所推荐的典型值:
1)沿着模体的旋转轴线〔CTDI100(中心)〕.
2)沿旋转轴平行线、将幅射探测器插入距体模表面向里10mm的一个测量孔,沿轴线移动治疗床找出最大CTDI100值的位置。
3)沿着与旋转轴线的平行线、距模体的表面向里10mm、从a)2)的位置旋转90°、180°和270°的位置上。运行条件应是制造商推荐的典型值,CTDI100值为最大时的那个安放位置应根据扫描机械外壳或放射治疗CT模拟机的其他容易识别的部件,按a)2)所规定的那样给出定位,以便在这个方向上安放模体。
4)CTDI100(周边)是按4.5.8 a)2)和3)规定在剂量模体周边测量的四个CTDI100的平均值。
b)对每一个可选择的运行条件,改变CTDI100(中心)数值将会使剂量模体中心位置的CTDI100发生变化。
该CTDI100(中心)应用将本条a)所述的剂量模体中心位置的CTDI100进行归一化后的值加以表示。本条a)所属的CTDI100(中心)值为1。在改变某个单一运行条件时,所有其他独立的运行条件应维持在a)所述的典型值上。这些数据应是在制造商所指明的每一个运行条件的相应范围内。当某一运行条件的选择多于3个时,则至少应给出该运行条件下的最小、最大和一个中间值时的归一化的CTDI100值。
c)对每一个可选择的运行条件下,CTDI100(周边)的平均值。
该CTDI100(周边)应用将本条a)所述的剂量模体中心位置的CTDI100(周边)进行归一化后的值加以表示,本条a)所属的CTDI100(周边)值为1。在改变某个单一运行条件时,所有其他独立的运行条件应维持在a)所述的典型值上。这些数据应是在制造商所指明的每一个运行条件的相应范围内。当某一运行条件的选择多于3个时,则至少应给出该运行条件下的最小、最大和一个中间值时的归一化的CTDI100(周边)值。
d)按照a)、b)和c)给出这些值的最大偏差说明。所有这些值的偏差应不超过这些极限。2.7.2.5.2CTDI自由空气
随机文件中应说明CTDI自由空气及其相应的放射治疗CT模拟机运行条件。
应给出CTDI自由空气标称值的最大偏差,测量值与标称值的偏差应不超过这些限值。
随机文件应给出如下数据:
-在所有标称射束准直条件下的CTDI自由空气(所有其他独立的运行条件应维持在表10给出的典型体部运行条件);
-在所有电压(kVp)设置条件下的CTDI自由空气(所有其他独立的运行条件应维持在表10给出的典型体部运行条件);
-典型头部运行条件下的CTDI自由空气;
-每种其它形状或平的过滤器在典型运行条件下的CTDI自由空气。

2.7.2.6图像空间一致性
CT图像应准确重现患者解剖结构,整个扫描野内空间失真应不超过±1mm。
2.7.2.7软件功能(如有)
2.7.2.7.1图像输出
图像输出数据应支持DICOM RT标准,应具有验证数据正确的通讯协议,制造商应在随机文件中对通讯协议详细说明。
2.7.2.7.2结构勾画
为计划设计或剂量计算,需要对解剖结构分割区域或感兴趣区域进行勾画(如:轮廓勾画、体素分布),则:
a) 应能够让操作者浏览分割的结构或感兴趣区域;
b) 应能够让操作者调整分割区域,并使其处于“显示”或“不显示”;
2.7.2.7.3等中心计算和移动
应符合下列要求:
a) 等中心的计算
完成患者扫描勾画靶区后,软件应能根据勾画的靶区计算等中心坐标,并能转换为激光灯和床的位置值。检验等中心计算的准确性,不应超过±1mm。应用已知几何中心位置的多种形状的靶区验证(比如球形,圆柱体)。
b) 等中心的移动
当CT扫描时只在患者皮肤上标记初始参考标记,没有标记治疗等中心。或者,当患者有多个治疗部位时,会有多个治疗等中心。软件应能计算从初始等中心移动到另一等中心的距离,并能转换为激光灯和床的位置值。移动的准确性应在三个方向上验证,不应超过±1mm。。
2.7.2.7.4图像重建
软件应能在任意平面和多3D视图下进行重建,并能在多射野观上进行显示。
在最小层厚扫描时,对已知几何形状(例如:正方体,长方体,球体、圆柱体),重建后的外形尺寸偏差不应超过±1mm。
2.7.2.7.5软件模拟
随机文件中应给出所使用的坐标系。软件应能模拟治疗机机架、床、准直器的运动,并给出刻度和坐标值。
2.6.2.7.6数字重建射野图像(DRR)
应能够在治疗机所有可允许的运动范围内产生DRR,应能够调节DRR的窗宽和窗位。
测试模体DRR图像上两点间的距离与实际距离之间的偏差不应超过±1mm。
2.8脚踏开关(如有)
应符合YY 1057—2016标准要求。
2.9诊断显示器(如有)
应提供诊断显示器的技术指标,并依据YY/T 0910.1—2013标准进行评价。
2.10附加功能
应描述设备的附加功能。
2.11附件
应提供承重、衰减当量等附件的技术指标。
2.12外观
设备的外形表面整洁、色泽均匀,不得有伤斑、裂缝等缺陷。
设备的电镀和涂装应符合YY 0076-1992中2级外观的要求。
2.13环境试验要求
应符合YY/T 0291-2016(或GB/T 14710-2009)的要求。最终的检验项目至少应包括图像噪声、CT值均匀性、CT值准确性、低对比度分辨率、切片厚度、曝光时间。
2.14安全
2.14.1 电气安全
设备的电气安全应符合GB 9706.1—2007、GB 9706.11—1997、GB 9706.12—1997、GB 9706.14—1997、GB 9706.15—2008、GB 9706.18—2006和GB 7274.1—2012的要求。产品安全特征见附录A。
2.14.2 电磁兼容
应符合YY 0505—2012的要求。
3.检测方法
工作条件
①环境条件
应明确环境温度、相对湿度、大气压力。
②电源条件
应明确产品的额定电压、频率和允差、电源容量和电源电阻。
3.1PET部分试验方法
3.1.1 空间分辨率
按YY/T0829-2011中A.3章中规定的试验方法进行,结果应符合2.1.1的要求。
明确以下内容:

3.1.2 散射分数、计数率损失和偶然符合测量
按YY/T0829-2011中A.4章中规定的试验方法进行,结果应符合2.1.2的要求。
明确以下要求

3.1.3 灵敏度
按YY/T0829-2011中A.5章中规定的试验方法进行,结果应符合2.1.3的要求。
明确以下要求:

3.1.4 精确性:计数损失与偶然符合计数校正
按YY/T0829-2011中A.6章中规定的试验方法进行,结果应符合2.1.4的要求。
明确以下要求:

3.1.5 图像质量按YY/T 0829-2011中A.7章中规定的试验方法进行,结果应符合2.1.5的要求。
明确以下要求

3.2 CT部分试验方法
参照CT指导原则要求
3.3 PET/CT系统性能指标
参照YY/T 0829-2011要求
2.4 生理信号门控单元
采用经方法学验证的方法进行检测。
3.5 软件功能
实际操作观察。
3.6网络安全
实际操作观察。
3.7对放射治疗的支持
3.7.1按照YY/T 0310—2015的6.7条款的要求进行检测。
3.7.2 采用经方法学验证的方法进行检测。
3.8脚踏开关
按照YY 1057—2016标准要求进行。
3.9诊断显示器
按照YY/T 0910.1—2013标准要求进行检测。
3.10附加功能
采用经方法学验证的方法进行检测。
3.11附件
按照申请人提供的方法进行检测。
3.12外观
目力观察。
3.13环境试验
按YY/T 0291-2016的规定方法进行。
3.14安全项目试验
3.14.1电气安全
按GB 9706.1—2007、GB 9706.11—1997、GB 9706.12—1997、GB 9706.14—1997、GB 9706.15—2008、GB 9706.18—2006和GB 7247.1—2012中规定的方法进行。产品安全特征见附录A。
3.14.2电磁兼容
按YY 0505—2012中规定的方法进行。
附录A 产品主要安全特征
附录B 产品配置表
附录C 检测体模信息
附录D 典型运行条件
附录A 产品主要安全特征
一、按防电击类型分类
二、按防电击的程度分类(不同应用部分的要求如果不同,分别列出)
三、按对进液的防护程度分类(部件有特殊要求的,单独列出)
四、按在与空气混合的易燃麻醉气或与氧或氧化亚氮混合的易燃麻醉气情况下使用时的安全程度分类
五、按运行模式分类
六、设备的额定电压和频率
七、设备的输入功率
八、设备是否具有对除颤放电效应防护的应用部分(具体部件的名称)
九、设备是否具有信号输出或输入部分
十、永久性安装设备或非永久性安装设备
十一、电气绝缘图
附录B 产品配置表
产品配置表(按本指导原则附录I编写)
附录C 模体
检测体模信息(图示,型号):按性能要求的条款顺序明确使用的体模信息。
PET性能测试模体
CT性能测试模体
附录D 典型运行条件
PET部分典型运行条件

CT典型运行条件

附录9
NEMA性能测试应报告的内容
一、测试结果综述



二、测试结果附图要求
(一)空间分辨率
测试结果应包含以下内容:
每个测试位置的重建图像,见图3-3;
测试点在径向、切向或者轴向的响应函数曲线,以及在该方向上的空间分辨率(FWHM与FWTM),见图 3-4。

(二)散射分数、计数损失和偶然符合计数
测试结果应包含以下内容:
系统真实计数率(Rt,j)、系统偶然符合计数率(Rr.j)、系统散射计数率(Rs,j)、系统噪声等效计数率(RNEC,j)、系统总计数率(RTOT,j)作为平均有效放射性活度浓度(aave,j)的函数曲线(参见图4-5);
报告系统散射分数(SFj)与放射性活度浓度(aave,j)的关系曲线图(参见图4-6);

(三)灵敏度
测试结果应包含以下内容:
报告测试假体分别位于径向偏移0cm和10cm时的系统灵敏度和轴向灵敏度剖面图(参见图 5-3);
报告该灵敏度测试结果是否是在减去偶然符合计数率以后计算的。

(四)精确性:计数损失和偶然符合校正
测试结果应包含以下内容:
应报告每次采集中所有层中相对计数率误差()的最大值()和最小值()与平均有效放射性活度的函数曲线(参见图63);
应报告活度等于或低于(4.3中报告的结果)时的相对计数率误差的最大值。

图6-3相对计数率误差的最大值和最小值与平均有效放射性活度的函数曲线(示意图)
(五)图像质量、衰减校正和散射校正的精确性
测试结果应包含以下内容:
每种尺寸的球体在热区和本底活度浓度比分别为4:1和8:1两种条件下的百分对比度和百分本底变化率;

对于每个成像活度比,应报告每层的散射校正与衰减校正的残留误差(),以及全部层误差的平均值(参见图7-3);
对于每个成像活度比,应报告通过所有球体中心的横断面图像,见图7-4;
对于每个成像活度比,应报告通过17mm球体中心的冠状面图像,见图7-5。

附录10
图像质量评价标准






站点声明
本网站所提供的信息仅供参考之用,并不代表本网赞同其观点,也不代表本网对其真实性负责。图片版权归原作者所有,如有侵权请联系我们,我们立刻删除。如有关于作品内容、版权或其它问题请于作品发表后的30日内与本站联系,本网将迅速给您回应并做相关处理。
郑州思途医疗科技有限公司专注于医疗器械产品政策与法规规事务服务,提供产品注册备案申报代理、临床试验、体系建立辅导、分类界定、申请创新办理服务。
行业资讯
知识分享






豫公网安备 41010202003160号