东南亚各国药品注册流程及申报资料要求
来源:医疗器械注册代办 发布日期:2024-09-05 阅读量:次
目录
1 东南亚国家简介及药品注册申报资料要求介绍
2 越南药品疫苗和生物制品注册程序及申报资料要求
2.1 法规要求
2.2 药品注册申报程序
2.3 接收、审查药品申报资料
2.4 注册登记号的颁发
2.5 暂缓接收申报材料或颁发登记号
2.6 撤销登记号
2.7 优先权
2.8 疫苗和生物制品注册
2.8.1 注册条件
2.8.1.1 一次注册
2.8.1.2 再注册
2.8.2 注册资料
2.8.2.1 新注册资料
2.8.2.2 再注册资料
3 新加坡药品注册程序及申报资料要求
3.1 新加坡的药品注册分类
3.2 注册类别要求
3.2.1 新药申请(NDA)
3.2.2 生物仿制药产品
3.2.3 仿制药申请(GDA)
3.3 药品注册时间表
3.4 新药申请提交文件类型
3.4.1 完整文档
3.4.2 精简文档
3.4.3 验证文档
3.4.4 文档要求
3.4.5 所需资料清单
3.4.5.1 管理文档
3.4.5.2 质量文档(ACTD Part II,ICH CTD模块3)
3.4.5.3 非临床研究资料
3.4.5.4 临床研究资料
4 泰国药品注册程序及申报资料要求
4.1 药品注册程序
4.1.1 普通药品注册
4.1.2 新药注册
4.1.3 普通新药注册程序
5 印度尼西亚药品注册程序及申报资料要求
5.1 药品注册分类
5.2 药品注册程序
5.3 注册资料
5.4 药品注册申请人
5.5 临床试验
1 东南亚国家简介及药品注册申报资料要求介绍
东南亚国家联盟(英文:Association of Southeast Asian Nations,缩写:ASEAN,简称:东盟),于1967年8月8日在泰国曼谷成立,秘书处设在印度尼西亚首都雅加达。截至2023年,东盟有10个成员国:文莱、柬埔寨、印度尼西亚、老挝、马来西亚、菲律宾、新加坡、泰国、缅甸、越南。联盟成员国总面积约449万平方千米,人口6.62亿。目的在于提升这些国家的医药市场水平。
ASEAN国家的文件要求原则上来说与ICH国家十分相似,他们的通用技术文件都有一个通用的格式用来报送给人用药品管理机构,叫做ACTD,尽管联盟中有些国家有自己独有的药品注册格式,所有ASEAN成员国均接受ACTD格式文件。







本文就越南、新加坡、泰国和印度尼西亚的药品注册程序及相关的申报资料要求进行介绍。
2 越南药品疫苗和生物制品注册程序及申报资料要求
2.1 法规要求
根据《越南卫生部职责、权力、机构组织法》(1 88/2007/ND-CP)规定:
越南卫生部(MOH)负责制订传统医药继承发展及现代化相关政策,促进传统医药与现代医药的有机结合;制订传统医药行业规则及相关技术规范;指导、监管传统医药与现代医药的政策及法规;颁发、撤销相关执业证书、资格证书等。
2.2 药品注册申报程序
越南的药品注册申请主要分为4类:首次申请、主要变更申请、次要变更申请、再注册请。
主要变更申请,即可改变已获注册登记号药品的适症、给药途径、成分及含量等的变更;次要变更,除主要变更之外的变更,但是不可改变已获登记号药品的适应症、给药途径、成分及含量、剂量、有效成分。在药品注册申报过程中,有时还会涉及其他变更,即既不属于主要变更也不属于次要变更的其他变更。
2.3 接收、审查药品申报资料
对于列入越南相关名录的国内生产的外用药,需向药品生产单位所在地的省级卫生部门直接提交或通过邮寄方式提交首次申请或再注册申请。省级卫生部门将对申请资料进行审查,审查后向越南药品管理局提交公文,并以附件的形式附上拟请示药品管理局颁发登记号的药品清单。
对于其他药品的注册申请及变更申请,可直接向卫生部下属的药品管理局提交材料,也可通过邮寄方式提交材料。对于变更申请,原药品应具有登记号且在有效期内。药品管理局对首次申请或再注册申请的材料进行审查,并将之提交给卫生部下属的药品注册批准咨询委员会;或对变更申请做出书面回复。
2.4 注册登记号的颁发
卫生部可授权药品管理局长对合格的药品或药品原料颁发登记号。一般情况下,卫生部应在收到有效、齐全的申请资料6个月内,对首次申请或再注册申请的药品颁发流通登记号。如资料全部或部分不合格,卫生部应给出书面回复,明确指出不颁发登记号的原因。对于国内生产的外用药,省级卫生部门应在收到有效、齐全的申报资料3个月内,对申报资料进行审查,并向卫生部提交公文,附上拟请示颁发登记号的药品清单。如省级卫生部门认为该药品不可颁发登记号,应给出书面回复,明确指出不颁发登记号的原因。
药品管理局对变更申请(主要变更、次要变更、其他变更)也应提出书面答复,并对生产、注册、流通相关事宜提出建议和意见。对主要变更申请、次要变更申请,卫生部应在收到有效齐全的申请资料2个月内对申请资料进行审查,并做出书面回复。对其他变更申请,如为国内生产的外用药,卫生部应在收到有效、齐全的申请资料3个月内对申请资料进行审查,并做出书面回复;对于其他药品的其他变更申请,应在收到申请资料6个月内做出书面回复。
药品流通登记号自颁发之日起有效期5年。在有效期届满前6个月内,或期满后不超过6个月,可提交再注册申请。在有效期届满6个月后递交再注册申请,视为首次申请。在特殊情况下,卫生部可制订关于期限的特别管理规定。
2.5 暂缓接收申报材料或颁发登记号
卫生部长可授权药品管理局长撤销登记号,或暂缓接收申报资料或颁发登记号。省级卫生部门或其他主管卫生部门可在职责范围内,就撤销登记号、暂缓接收申报资料或颁发登记号做出决定。如申请机构和(或)生产单位有2个或以上被暂缓流通1年的药品;或申请机构和(或)生产单位未按申报材料进行生产,或有效成分对人体有害,或违反知识产权保护法;或在原产国被撤销但未及时通知卫生部;或申请机构和(或)生产单位有以下任何一种违法行为(伪造、篡改相关卷宗、文件、法律文书、外国机构名字等;伪造印章、假冒签名、伪造药物申请机构、生产机构或其他药物申请中涉及的机构印章),卫生部可暂缓接收申报资料或颁发登记号。在这几种情况下,暂缓接收申报资料或颁发登记号的时限最长为2年。
如申请机构和(或)生产单位提交的技术资料(包括质量标准、生产方法、稳定性研究等)没有基于科学研究、试验和生产条件;或提交的安全性和有效性资料没有足够的科学依据;或未提交正确的样品,卫生部也可暂缓接收申报资料或颁发登记号。在这几种情况下,暂缓接收申报资料或颁发登记号的时限最长为1年。
2.6 撤销登记号
如未按申报材料进行生产(除非获得了卫生部许可);或生产药品有2批未达到质量标准,或曾被主管药品质量的有关部门认为严重违反质量标准;或生产单位(申报机构)申请撤销:或药品在原产国被撤销;或药品有效成分对人体有害;或违反知识产权保护法,卫生部均可撤销药品登记号。
2.7 优先权
列入卫生部稀有药物名单、满足特殊治疗需求的药物;或在紧急情况、自然灾害或疫情发生后,满足治疗需求的药物等,申请机构可在申请材料中明确提出,需要优先考虑及颁发登记号。卫生部应根据申报机构的申请,优先考虑并颁发登记号。
2.8 疫苗和生物制品注册
2.8.1 注册条件
2.8.1.1 一次注册
• 疫苗和药用生物制品及其原料的生产、销售应符合所在国的相关法规要求;
• 进口到越南疫苗、生物制品及其原料需以进口合同形式通过;
• 注册资料需充足且合法;
• 相关药品需符合GMP条件,并有所在国相关部门颁发的销售、进出口和贮藏疫苗及生物制品的许可证;
• 至少有3年以上的生产和销售经验。
• 需履行越南卫生部规定的相关疫苗和生物制品的法律义务。
• 在符合卫生部和越南法律的情况下,可在获得许可后与越南相关企业签订疫苗和生物制品成品、半成品及原料的销售合同。
2.8.1.2 再注册
许可证到期后,外企在证明没有业务违法记录的情况下,可准备再注册资料进行再注册。
2.8.2 注册资料
2.8.2.1 新注册资料
• 疫苗和生物制品成品、半成品及原料业务的注册申请表
• 企业历史表
• 出口国对疫苗和生物制品成品、半成品及原料销售企业的许可证
• 出口国对疫苗和生物制品成品、半成品及原料生产企业的许可证及GMP证书(原件或公证件)
• 出口国银行提供的该企业目前的银行报表原件
• 注意:注册资料一式两份:英文原件一份,公证过的越南文件一份;公证过的越南文件需与英文件一致。
2.8.2.2 再注册资料
• 再注册表
• 出口国对疫苗和生物制品成品、半成品及原料销售企业的许可证
• 出口国对疫苗和生物制品成品、半成品及原料生产企业的许可证及GMP证书(原件或公证件)
(以上文件均应合法有效,如失效,应延长其有效期)
• 出口国银行提供的该企业目前的银行报表(原件)
• 业务报告
• 注意:
再注册资料一式两份:英文原件一份,公证过的越南文件一份;公证过的越南文件需与英文件一致。
此外,在越南,新药、特效药(如:抗乙肝和癌症药物)的门槛较低,且无需当地临床,关税也较低。
3 新加坡药品注册程序及申报资料要求
3.1 新加坡的药品注册分类
NDA:创新药。
GDA:普通制剂,与在新加坡已注册的药品类似。
已有药品批准件的变化申请(相当于中国的补充申请)
MAV:已有药品批准件的重大改变;
MIV:已有药品批准件的微小改变
3.2 注册类别要求
3.2.1 新药申请(NDA)
这些药物由新的化学和生物实体组成。NDA涵盖3类治疗产品;NDA1-目前在新加坡不存在或未注册的新化学或生物实体的第一强度。
NDA2-不属于NDA-1、NDA-3或GDA产品和第一强度产品的产品,或按新的给药途径或患者人群、新的适应症和剂量推荐注册的产品。
NDA3-已注册产品的后续规格以及产品名称、剂量和患者人群应与NDA-1和NDA-2提交的相同。
3.2.2 生物仿制药产品
它们是在理化特性、安全性、生物活性和功效方面与现有生物制品非常相似的治疗产品。这些产品通过NDA-2或NDA-3提交。
3.2.3 仿制药申请(GDA)
本申请适用于由一种或多种化学品组成的治疗产品。只有当药物符合新加坡参考产品的标准时,GDA 申请才能注册。在新加坡注册和销售药品的 GDA申请有2种类型:
GDA 1-通用化学产品提交的第一强度。
GDA 2-已作为GDA-1提交的仿制药的后续规格,且产品和剂量应与第一规格产品相同。
3.3 药品注册时间表
NDA:所有评估路线的筛选申请需要50天,但不同路线的评估时间在60-270天之间。
60天-验证评估路线
180天-简略评估
270天-完整评估时间
GDA:从注册人收到申请资料收据之日起,申请的筛选大约需要50天,如果申请人需要提供任何澄清或额外文件,筛选时间可能会增加。以下是评估药物所需的时间:
120天-验证评估路线
90天-验证评估路线(CECA方案)
14天-验证评估路线第一次沟通。
240天-简化的评估路线。
3.4 新药申请提交文件类型
3.4.1 完整文档
如果要申报的药品在新加坡注册之前,没有全球任何一家药品管理机构批准,含有新药学/生物实体,或化学/生物实体的组成的新复合制剂,或是已注册药品的的新用途。完整的化学/生物或药学/遗传研究数据,毒理学和药理学数据及临床文献也需提交。审评时间为210个工作日和60天行政决议,不包括停止时间表。
3.4.2 精简文档
此部分是为已通过根据世界卫生组织定义的有能力的药品管理机构的批准的进口药品。
原产国的药品管理机构颁发的药品证明书(CPP)(见Part C, p 3, 1.8&1.9条款的解释)
药品说明书(PI)/由发布CPP的管理机构批准的药品特点总结;
药品说明书(PI)/HAS药品注册基准规则机构批准的药品特点总结;
如果药品还未被原产国批准,HAS要求提供药品状态的声明。
对于想在新加坡销售的进口药品,所销售的药品的成分、生产地和用途必须与药品管理机构批准颁发的CPP上所批准的项目一样。
除了上述段落中所提到的文档外,要求提供的文档还包括:完整的质量文档、非临床研究综述、临床综述、总结和选择性研究报告(请见申请列表)。
审评时间为210个工作日和60天行政决议,不包括停止时间表。
注:只要临床实验按照GCP的要求开展的,新加坡就可接受别国的临床实验,不需在新加坡开展临床实验。
3.4.3 验证文档
如果药品已被下列中至少两个以上药品管理机构批准,那么此药的申请则只需提交验证性文档。
澳大利亚TGA;
加拿大卫生局;
欧洲医药局(EMEA);
英国医药卫生制品管理局(MHRA);
美国食品药品管理局
3.4.4 文档要求
支持申请所需的数据可分为:管理信息、质量、安全和有效性数据。HAS接受根据东盟(ASEAN)通用技术文档格式(ACTD)或ICH格式(ICH CTD)组织的文档。
3.4.5 所需资料清单
3.4.5.1 管理文档
1 管理文档
1.1 完整目录表:全部提交资料的索引,包括提供的所有文档的完整列表;
1.2 简介 申请方须提交一份简明扼要的申请总结
1.3 申请表
1.4 标签和说明书:包括内包装、外包装、说明书和患者信息手册。
患者信息手册(PIL):只以在药房销售的药品在申报时要求提效患者信息手册以供评审。PIL须包括如下信息:
ⅰ)药品名称
ⅱ)药品描述
ⅲ)药品主要成分
ⅳ)药品规格
ⅴ)药品的主要用途
ⅵ)服用本药的剂量和频率
ⅶ)什么情况下不能服用本药
ⅷ)不良反应
ⅸ)服用本药时,应注意避免服用服用哪些药品?
ⅹ)如果漏服本药,该如何处置?
ⅹⅰ)如何保存本药
ⅹⅱ)服用过量的症状
ⅹⅲ)如用服用药量超过推荐剂量,该如何处置?
ⅹⅳ)生产商/进品商/药品许可证持有者的名称或标志
ⅹⅴ)服用本药应注意什么
ⅹⅵ)何时去咨询医生
1.5 批准的药品特点总结、药品说明书和患者手册(原产国批准的)
1.6 核准机构的检测报告
1.7 批号标记系统描述
1.8&1.9 药品证明(CPP)
如果CPP不能立即获得,可提交下列文件作为药品注册状态的证明:官方批准信或出口国药品管理局保证注册状态的文件和官方批准信或出口国药品管理局保证药品生产地点的文件。申请方须提供一份书面证明保证书连同说明CPP何时可提供的声明。
1.10 商业注册证明
1.11 授权信:包括药品所有者给申请者的授权信。
1.12 生产许可证
1.13 GMP认证书
1.14 参考文献
3.4.5.2 质量文档(ACTD Part II,ICH CTD模块3)
2 质量文档
2.1 批次分析(活性成分)(ACTD:Part II S4.4;ICH CTD:模块3,3.2S4.3&3.2.S.4.4):批次和批次分析结果的描述;
2.2 分析方法的验证(ATCD:Part II S4.3&P5.3;ICH CTD:模块3,3.2S4.3&3.2.P.5.3)
2.3 过程验证(ACTD:Part II P3.5;ICH CTD:模块3,3.2.P.3.5)
2.4 药品规格(ACTD:Part II P5.1;ICH CTD:模块3,3.2.P.5.1)
2.5 药品批次分析(ACTD:Part II P5.4;ICH CTD:模块3,3.2.P.5.4 of ICH CTD)
2.6 药品稳定性分析(ACTD:Part II P8;ICH CTD:模块3,3.2.P7)
3.4.5.3 非临床研究资料
对于只需提交简要文档的进口药品,只需提供非临床研究的资料综述。
3.4.5.4 临床研究资料
对于需提交简要文档的进口药品,申请方需提供临床研究综述、研究研究总结报告、所有临床研究列表、主要或相关临床研究的研究报告(不需附件)和主要参考文献清单。
4 泰国药品注册程序及申报资料要求
泰国的药品注册、生产、销售和监督由泰国卫生部下属的食品药品监督管理局(FDA)进行管理。
泰国的药品可简单地分为传统药(traditional drugs)和现代药(modern drugs),其中现代药又可分为非处方药(household remedy)、 处方药(ready-packed drugs)、危险药品(dangerous drugs)和特殊管理药品(specially controlled drugs)。
4.1 药品注册程序
药品注册分为五种程序:
1、普通药品注册
2、传统药注册
3、新药注册
3.1、原创新药
3.2、普通新药(注:推测是新剂型)
4、生物制剂注册
5、草药注册
4.1.1 普通药品注册
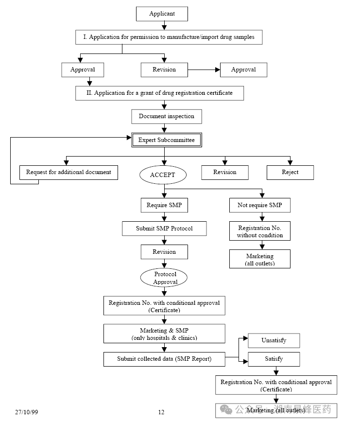
普通药品注册流程图详见图 1,注册程序如下:
1、生产或进口药品样品的许可申请(FDA)
2、药品质量控制和分析方法的批准申请(医学科学部)
3、药品注册许可证的申请(FDA)

图1 普通药品注册申请流程
4.1.2 新药注册
新药包括新化学实体、新适应症、新复方或新的释药系统。
新药注册流程图详见图 2,注册程序如下:
1、进口或生产药物样品许可的申请(在药品控制部)
2、具有合适的样品量,且有效性、安全性和质量方面有较完整证据或技术资料时,可以提交注册申请。要求的证据和资料如下:
1)申请表
2)标签和说明书
3)动物药理毒理资料
4)人药理和临床资料
5)化学和药学资料
6)出口药品自由销售的许可证
7)原料药的原产地生产许可证
8)该药在国外的批准情况
3、在收到“有条件批准”(conditional approval)后,厂家可以进行以下活动:
A、在医生严密监督、安全性监查得以持续进行的情况下,可以在医疗机构(政府或私人医院)销售该药;
B、精确记录和评估所有不良反应并在监查程序结束时,连同该药国外的其他信息一起上报给FDA。
4、如果提交的资料和报告从科学角度来说正确和完整,毫无疑问FDA将批准该药的注册申请,从而使该药可以通过正常市场渠道进行销售。

图2 新药注册申请流程
4.1.3 普通新药注册程序
普通新药注册流程图详见图 3,注册程序如下:
1、提交给药品控制部生物等效性试验方案;
2、进口或生产药品样品的许可申请;
3、在指定的政府研究机构按批准的方案进行生物等效性研究;
4、提交生物等效性试验报告和其他有用信息用于注册申请。

图3 普通新药注册流程
5 印度尼西亚药品注册程序及申报资料要求
印度尼西亚(简称印尼)是东南亚地区的重要国家,其战略位置显著,是连接亚洲和大洋洲、太平洋和印度洋的交通枢纽。在印尼,所有药品都必须在药品和食品管理局(以下简称BPOM)注册后方可生产或销售。
5.1 药品注册分类
药品注册一般分为化学药注册和传统药注册,二者注册要求和程序有所不同。药品根据治疗类别进行分类,主要分为新药注册和变更注册。
按照新药注册的药品包括:
1类:具有新的药理活性的活性成分、衍生物或新组合物的化学药,含新有效成分或新组合物或新剂型的生物制品;
2类:含有已知活性成分的新剂型或新规格,抑或生物类似药;
3类:已知成分的化学药或生物制品,但增加了新适应症或新的用药剂量;
4类:仿制药申请,包括有商品名仿制药和通用名仿制药;
5类:含有药品的其他制剂注册。
变更注册包括:
1类:已上市药品发生如下变更,剂量改变或给药途径改变;剂型改变;疗效改变;复方组成改变;商品名变通用名或通用名药品增加商品名;
2类:已上市药品标签发生改变,但影响了药品安全性;
3类:已上市药品发生以下变更,非有效成分或辅料发生改变;说明书或分析方法发生改变;稳定性改变;生产技术或生产场所变更;
4类:包装变更;
5类:已上市药品发生如下变更,标签变化但并未影响药品疗效、安全和质量;包装设计变更;工厂和证书持有人名字变更;进口商变更;包装大小变更;配方包装未变,但商品名变更。
5.2 药品注册程序
药品注册分为两个阶段,预注册和注册。
预注册主要用来确定评估方式和注册资料的完整性,主要适用于1-7类药品注册,由BPOM进行形式审查,审查结果会书面通知申请人。
注册申请则需要提交注册文件,已完成的注册表格和光盘,注册和评估费收据以及预注册结果。为了进行质量评估,注册申请人还需要提交药品样品进行三次分析,同时需要根据药品有效成分的分析方法和说明书提交标准原料,除非有特殊要求,已上市药品的注册一般不需要提交样品和标准原料。
5.3 注册资料
1)药品注册必须完成的正式文件和支持性文件
正式文件需要包含包装设计等完整性信息
支持性文件需要包含确保药品质量的技术性文件
2)临床前实验资料
3)临床试验资料
注意:
1)注册表格和注册文件必须为印尼语或英语,OTC药品的标签必须为印尼语,仅用于出口的药品标签至少应该为英语。
2)药品上市许可证一般有效期为5年,申请人应该在取得上市许可证12个月内生产、进口或分销药品,进口药品还必须提供每批产品的分析证书,疫苗在印尼的分销和出口必须获得批签发证书。
3)除正常注册资料和表格外,进口药品还需要提供以下证明性文件:
出口国生产商的书面授权书
出口国的药品出口证书或自由销售证书
GMP证书
场地文件(Site Master File)(未在印尼销售过产品的公司)
近两年药品监管机构出具的检验数据
制药企业或代理商和批发商的营业执照
5.4 药品注册申请人
进口药品注册申请人为出口国生产商或产品所有人书面指定的印尼代理人或批发商,境外药品生产商无权提交药品注册申请,境外药品生产商还必须提交有关文件证明其符合GMP标准。
药品注册申请人对提交文件的完整性、注册文件的真实性、支撑注册文件附件资料的真实性和有效性、注册过程以及已经上市后产品的校正及补充数据和信息负责。
5.5 临床试验
提交至印尼的临床研究数据应提供足够的药动学、药效-剂量关系,有效性和安全性数据。如有可能,可提供当地临床数据。
一般情况下,出口国的临床试验只要科学并能充分证明其内附说明书的有效性和安全性,印尼都可接受,并不是对所有注册申请都要求当地上市前临床试验。
但对以下几种情况,明确要求进行临床试验:
1)当需要确定药物有效性或安全性时
2)当药物在亚洲不同人种间会出现不同反应时
3)当仅亚洲有足够适宜患者时
4)当调整了药物的使用方法和剂量时
来源:湖南景峰医药

站点声明
本网站所提供的信息仅供参考之用,并不代表本网赞同其观点,也不代表本网对其真实性负责。图片版权归原作者所有,如有侵权请联系我们,我们立刻删除。如有关于作品内容、版权或其它问题请于作品发表后的30日内与本站联系,本网将迅速给您回应并做相关处理。
郑州思途医疗科技有限公司专注于医疗器械产品政策与法规规事务服务,提供产品注册备案申报代理、临床试验、体系建立辅导、分类界定、申请创新办理服务。
行业资讯
知识分享






豫公网安备 41010202003160号