临床阶段安全报告如何上报
来源:医疗器械注册代办 发布日期:2024-08-23 阅读量:次
1.定义
严重不良事件(Serious Advers Event,SAE):指受试者接受试验用药品后出现死亡、危及生命、永久或者严重的残疾或者功能丧失、受试者需要住院治疗或者延长住院时间,以及先天性异常或者出生缺陷等不良医学
可疑且非预期严重不良反应(Suspicious and Unexpected Serious Adverse Reactions,SUSA):指临床表现的性质和严重程度超出了试验药物研究者手册、已上市药品的说明书或者产品特性摘要等已有资料信息的可疑并且非预期的严重不良反应。
研发期间安全性更新报告(Development Safety Update Report,DSUR)的主要目的是对报告周期内收集到的与在研药物(无论上市与否)相关的安全性信息进行全面深入的年度回顾和评估。(申办者需要将DSUR有关信息通报给所有参加临床试验的研究者及其所在临床试验机构、伦理委员会,)
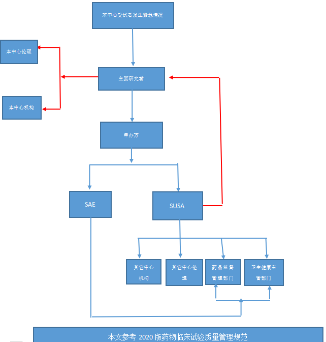
2.报告流程
(1)当本中心受试者发生紧急情况,除试验方案或者其他文件(如研究者手册)中规定不需立即报告的严重不良事件外,研究者应当立即向申办者书面报告所有严重不良事件,随后应当及时提供详尽、书面的随访报告。
严重不良事件报告和随访报告应当注明受试者在临床试验中的鉴认代码,而不是受试者的真实姓名、公民身份号码和住址等身份信息。试验方案中规定的、对安全性评价重要的不良事件和实验室异常值,应当按照试验方案的要求和时限向申办者报告。
(涉及死亡事件的报告,研究者应当向申办者和伦理委员会提供其他所需要的资料,如尸检报告和最终医学报告。)
(2)申办者收到任何来源的安全性相关信息后,均应当立即分析评估,包括严重性、与试验药物的相关性以及是否为预期事件等。
如为SAE,申办方申应当快速向药品监督管理部门和卫生健康主管部门报告。
若为SUSA,申办方应当快速报告给所有参加临床试验的研究者及临床试验机构、伦理委员会;申办者应当向药品监督管理部门和卫生健康主管部门报告可疑且非预期严重不良反应。
(3)研究者收到申办者提供的临床试验的相关安全性信息后应当及时签收阅读,并考虑受试者的治疗,是否进行相应调整,必要时尽早与受试者沟通。并应当向伦理委员会报告由申办方提供的可疑且非预期严重不良反应。
3.报告时限
针对susar报告,申办者应当遵循7天和15天的快速报告要求向研究者、临床试验机构及伦理委员会递交,即:a.对于致死或危及生命的非预期严重不良反应,申办者应在首次获知后尽快报告,但不得超过7天,并在随后的8天内报告、完善随访信息。(申办者首次获知当天为第0天)b.对于非致死或危及生命的非预期严重不良反应,申办者应在首次获知后尽快报告,但不得超过15天。c.关于研发期间安全性更新(DSUR)报告,进行年度报告递交,原则上报告周期不超过一年。
4. 上报流程图
作者:张遥

站点声明
本网站所提供的信息仅供参考之用,并不代表本网赞同其观点,也不代表本网对其真实性负责。图片版权归原作者所有,如有侵权请联系我们,我们立刻删除。如有关于作品内容、版权或其它问题请于作品发表后的30日内与本站联系,本网将迅速给您回应并做相关处理。
郑州思途医疗科技有限公司专注于医疗器械产品政策与法规规事务服务,提供产品注册备案申报代理、临床试验、体系建立辅导、分类界定、申请创新办理服务。
行业资讯
知识分享






豫公网安备 41010202003160号