α-氰基丙烯酸酯类医用粘合剂注册审查指导原则(2024年修订版)(2024年第23号)
来源:医疗器械注册代办 发布日期:2024-08-12 阅读量:次
附件:α-氰基丙烯酸酯类医用粘合剂注册审查指导原则(2024年修订版)(2024年第23号).doc
α -氰基丙烯酸酯类医用粘合剂注册
审查指导原则(2024年修订版)
本指导原则旨在帮助和指导申请人对α-氰基丙烯酸酯类医用粘合剂产品注册申报资料的准备及撰写,同时也为技术审评部门提供参考。
本指导原则是对α-氰基丙烯酸酯类医用粘合剂产品注册申报资料的一般要求,申请人应依据具体产品的特性对注册申报资料的内容进行充实和细化。申请人还应依据具体产品的特性确定其中的具体内容是否适用,若不适用,需具体阐述其理由及相应的科学依据。
本指导原则是对申请人和审查人员的指导性文件,但不包括注册审批所涉及的行政事项,亦不作为法规强制执行,如果有能够满足相关法规要求的其他方法,也可以采用,但是需要提供详细的研究资料和验证资料。应在遵循相关法规的前提下使用本指导原则。
本指导原则是在现行法规和标准体系以及当前认知水平下制定的,随着法规和标准的不断完善,以及科学技术的不断发展,本指导原则相关内容也将进行适时的调整。
一、适用范围
本指导原则所涉及的α-氰基丙烯酸酯类医用粘合剂产品,是指α-氰基丙烯酸正丁酯、α-氰基丙烯酸正辛酯及其他取代酯或同分异构体为主体,单独和/或改性剂及辅料复配而成的医用粘合剂,还包括与该粘合剂配套使用的器械与工具。
α-氰基丙烯酸酯类医用粘合剂产品的单体成分为α-氰基丙烯酸酯,CH2=C(CN)-COOR,见结构式A;固化后形成聚(α-氰基丙烯酸酯),见结构式B。

其中R指- (CH2)3-CH3、-(CH2)7-CH3及其他取代基,单体中碳原子位置上连接着极性基团-CN与-COOR,该类基团产生诱导效应,使β-位上的碳原子有很强的吸电性,遇到亲核性弱的物质(水、氨基、羟基、弱碱)迅速发生阴离子聚合,使液态的粘合剂瞬间变成固态的粘合媒介物。构成生物体组织的各种细胞的基础物质是蛋白质,蛋白质是由多种氨基酸构成的大分子,含有大量的氨基(-NH2),正是此类氨基促成α-氰基丙烯酸酯在瞬间聚合形成粘合媒介体,使组织与组织之间或组织与材料之间粘合起来。快速聚合粘合是α-氰基丙烯酸酯类医用粘合剂临床应用的技术原理,以达到组织粘合等治疗目的。
本指导原则适用的α-氰基丙烯酸酯类医用粘合剂(以下简称“粘合剂”)产品,是指适用于体表切口的局部封闭、在其他方法无效的情况下,体内组织创面的辅助粘合封闭和血管的栓塞治疗等目的的医用粘合剂。
二、注册审查要点
注册申报资料应符合国家药品监督管理局《关于公布医疗器械注册申报资料要求和批准证明文件格式的公告》中对注册申报资料的要求,同时应符合以下要求:
(一)监管信息
1.产品名称
粘合剂产品名称应符合《医疗器械通用名称命名规则》《无源手术器械通用名称命名指导原则》等文件的规定,描述申报产品的通用名称及其确定依据。如以“α-氰基丙烯酸异丁酯”、“医用”为特征词,以“粘合剂”为核心词,命名为α-氰基丙烯酸异丁酯医用粘合剂。
2.管理类别和分类编码
粘合剂按照第三类医疗器械管理,属于《医疗器械分类目录》中02-13项下的09粘合剂、10粘堵剂和13-07项下的08心血管栓塞器械。
3.注册单元划分
注册单元依据《医疗器械注册与备案管理办法》《医疗器械注册单元划分指导原则》划分,主要考虑产品的技术原理、结构组成、性能指标及适用范围等因素。如:组成成分/配比不同、适用范围不同的粘合剂产品,应划分为不同的注册单元。
4.监管信息还包括产品列表、申报前与监管机构的联系情况和沟通记录(如适用)、主文档授权信(如适用)以及符合性声明等文件。
(二)综述资料
1. 器械及操作原理描述
描述申报产品性状、产品组成成分[主体成分、改性剂及全部辅料(包括溶剂)]及组成比例和/或限量、各组分的化学名称、分子结构式、物质来源和各组分在粘合剂中的功能、产品工作原理、适用部位、预期用途、主要技术性能指标、规格型号划分的依据、降解吸收特性以及区别于其他同类产品的特征等内容。
与粘合剂配套使用的工具应说明其结构组成、尺寸及原材料信息、示意图和/或产品图示,与粘合剂在临床应用中的配合使用情况。
2.型号规格
对于存在多种型号规格的产品,应当明确各型号规格的区别。应当采用对比表及带有说明性文字的图片、图表,对各种型号规格的产品组成、装量、性能指标、配套使用的器械等方面的区别加以描述。
3.包装说明
提供粘合剂及与粘合剂一起销售的配套工具的包装信息,包括包装形式、包装材料、包装工艺以及无菌屏障系统等信息。
4. 研发历程及与同类和/或前代产品的参考和比较
阐述粘合剂的研发背景和目的。如有参考的同类产品或前代产品,应当提供同类产品或前代产品的信息,并说明选择其作为研发参考的原因。
列表比较说明申报产品与同类产品和/或前代产品在工作原理、结构组成、制造材料、性能指标、灭菌方式、以及适用范围等方面的异同。
5.适用范围和禁忌证
5.1适用范围:根据粘合剂产品成分及预期用途不同,产品适用范围包括体表切口的局部封闭、在其他方法无效的情况下体内组织创面的辅助粘合封闭和血管的栓塞治疗。申请人可根据申报产品的具体预期用途及研究资料,参考本指导原则相关内容要求进一步确认申报产品具体的适用范围。
5.2预期使用环境:明确预期使用的地点(如医疗机构),说明可能影响其安全性和有效性的环境条件。
5.3适用人群:建议列明适用患者;如对适用患者有特殊要求,应注明。
5.4禁忌证(如适用):列明禁忌使用的病证、部位。
6.申报产品上市历史
如适用,应当提交下列资料:
6.1上市情况
截至提交注册申请前,粘合剂在各国家或地区的上市批准时间、销售情况。若在不同国家或地区上市时有差异(如设计、标签、技术参数等),应当逐一描述。
6.2不良事件和召回
如适用,应当以列表形式分别对粘合剂上市后发生的不良事件、召回的发生时间、采取的处理和解决方案。分析不良事件、召回发生的原因,以及对安全性、有效性的影响。
6.3销售、不良事件及召回率
如适用,应当提交申报粘合剂近五年在各国家(地区)销售数量的总结、不良事件、召回比率。
(三)非临床资料
1.产品风险管理资料
根据GB/T 42062 《医疗器械风险管理对医疗器械的应用》,申请人应对产品全寿命周期实施风险管理。
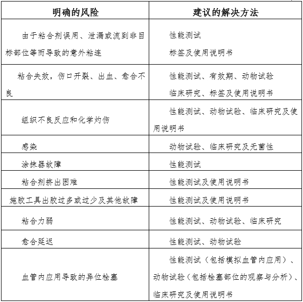
注册申请人在产品注册上市前,需对风险管理过程进行评审。评审需至少确保:风险管理计划已被适当地实施,综合剩余风险是可接受的。评审结果需形成风险管理报告。申报资料格式需符合现行有效的《医疗器械注册申报资料要求和批准证明文件格式》的要求。下表举例说明了粘合剂及配套工具相关的使用风险及用于减少这些已经明确风险的方法。如果选择一种替代方法来解决下表中的风险,则需要提供充分的依据来证明替代方法的合理性。

2.医疗器械安全和性能基本原则清单
说明粘合剂产品符合《医疗器械安全和性能基本原则清单》各项适用要求所采用的方法,以及证明其符合性的文件。对于不适用的各项要求,应当说明理由。
3.产品技术要求及检验报告
应当按照《医疗器械产品技术要求编写指导原则》的规定编制产品技术要求,技术指标引用标准应当为现行有效版本,参考的主要相关国家标准及行业标准举例见参考文献部分(未标明年代号表示应参照最新标准)。申请人应根据产品的特点、结合产品设计验证的结果制定产品技术要求。产品性能要求及试验方法均应经过验证。
3.1产品型号/规格及其划分说明
应给出产品主体胶、改性剂和全部辅料组成及比例/限量、规格、型号、配套工具的结构组成(建议给出示意图)、明确各部件的名称及全部制造材料(通用的化学名称、金属牌号)、外形、尺寸等。应明确各型号规格间的区别及划分依据。
3.2性能指标
产品性能指标可参考附件制定,对于可进行客观判定的成品的功能性、安全性指标,应将其列入产品技术要求。注册申请人需依据具体产品的特性确定各性能指标是否适用,若不适用需详细说明理由并提供支持性资料。
3.3检验方法
国家标准、行业标准、《中华人民共和国药典》中有相应试验方法的,检验方法宜优先采用标准或药典中的方法。无有关标准的,企业自定的试验方法应经过验证。
3.4术语(如适用)
3.5检验报告及典型性样品
应提交符合产品技术要求的产品检验报告。典型性产品应包含全部原材料和组件、结构最复杂的型号。同一注册单元的产品进行注册检验时应考虑产品之间的差异性,如有必要应进行差异性相关检验。
4.研究资料
根据申报粘合剂适用范围和技术特征,提供非临床研究综述,逐项描述所开展的研究,概述研究方法和研究结论。根据非临床研究综述,提供相应的研究资料,各项研究可通过文献研究、实验室研究等方式开展,一般应当包含研究方案、研究报告。研究资料中的项目、方法、来源和验证等,宜至少包含产品技术要求中相应条款,并可以作为后者的制定依据和理由。研究方法应经过相应验证或具有支持性文献。
4.1产品性能研究
应当提供产品物理和/或机械性能指标、化学/材料表征等的确定依据、设计输入来源以及临床意义,所采用的标准或方法、采用的原因及理论基础。性能研究项目包括但不限于附件表格所列项目。注册申请人需依据具体产品的特性确定各性能指标是否适用,若不适用需详细说明理由并提供支持性资料。
4.2降解特性
降解特性直接影响产品的粘合性能和生物相容性,建议参考GB/T 16886.13进行降解特性研究。降解速率是粘合材料可能引起毒性的一个指示性指标。α-氰基丙烯酸酯粘合材料,可经水解降解成甲醛、小寡聚体及其他降解产物。应对主要降解产物(如:甲醛)进行定性、定量研究及安全性评价。医学期刊和相关研究中已有关于α-氰基丙烯酸酯粘合材料水解降解副产物甲醛导致细胞和组织毒性的报道,例如粘合剂的降解产物可在组织中蓄积并导致明显的组织毒性,表现为急性和慢性炎症反应。有文献指出可通过增加烷基的长度和氰基丙烯酸酯聚合物的分子量来减少甲醛的形成速率。
4.2.1体外降解研究
建议提供体外水解降解研究数据来明确粘合剂聚合后的变化、粘合剂组分及降解产物的含量。建议对以下成分的含量进行水解降解研究监测:
①粘合剂聚合后的重量损失或形态变化
②添加剂
③单体
④降解产物
建议使用气相、液相色谱法或其他更灵敏的方法对材料降解副产物进行分析测定。分析操作应使用百万分之一(ppm)敏感度进行,并满足毒理学评价的要求。
4.2.2 体内降解研究
体内降解研究建议根据预期使用方法、使用部位等产品实际使用情况来开展产品的降解研究。建议申请者阐明影响产品降解的因素,如产品的植入量、植入方法、所选择的动物种类、植入部位等,宜考虑动物种属生物学反应的差异性。受试动物的种类选择、植入部位选择应当提供选择依据。如不能采用临床实际使用部位进行研究,应当说明植入部位的选择依据。
体内降解研究建议选取多个中间时间点进行观察,并根据该器械在临床使用时患者可能接触到的一次性最大用量(应当提供用量确定的依据),考虑试验动物和人间的安全系数,确定植入动物体内的产品用量。体内降解研究应根据初始植入胶的量或胶膜厚度/面积、各研究阶段残留的胶量、植入部位组织学反应(包括局部炎症反应、周围组织长入或修复情况等)、降解周期等观察指标对粘合剂的降解过程进行评价。
4.3生物相容性评价
4.3.1生物学风险分析的物理和化学信息
4.3.1.1原材料的物理和化学特性
明确产品的起始物质,列明产品生产过程中由起始物质至终产品过程中所需全部材料(主体成分及其原材料、全部辅料)所含化学成分的化学名称、商品名/材料代号、CAS号、化学结构式/分子式、分子量、纯度、使用量或组成比例、符合的标准等基本信息,建议以列表的形式提供。提供各材料在粘合剂中的功能、实现功能的原理、对产品性能的影响与技术验证数据的详细描述。
说明原材料的选择依据,原材料应具有稳定的供货渠道以保证产品质量。应明确所用原材料(主体成分及其原材料、全部辅料)的性能标准和申请人的验收标准及相关的安全性评价报告,上述材料建议列表逐一列出。
4.3.1.2产品材料、降解产物和代谢物的毒理学和其他生物学安全数据。
应对氰基丙烯酸酯单体、阻聚剂等组分进行分析,可将已发表的与每个器械相关的局部(即局部使用)和全身性副作用(若适用)的毒理学文献信息作为生物相容性评价的一部分,同时也应对可引起毒性反应的成分、剂量以及直接与患者接触的相应剂量进行安全性评价。
4.3.2生物学评价终点的选择
粘合剂产品应根据其与人体接触部位、接触方式及接触时间,按GB/T 16886.1规定进行评价。体表使用的产品宜按24小时至30天长期使用产品的要求,体内使用的产品应按大于30天持久使用产品的要求进行生物学评价。
配套的器材与工具则按体表接触小于24小时短期使用产品的要求进行生物学评价。根据粘合剂、配套器材与工具的使用时间,在对产品物理和/或化学表征研究的基础上,选择适用的项目进行生物相容性评价。
4.4代谢动力学研究
用于体内的粘合剂应进行代谢动力学研究以确定产品的吸收、分布、代谢、清除的途径和机理及清除时间。如果产品能被代谢,或者转化成可引起毒性的分子实体,代谢动力学研究应明确每一种毒性成分随时间变化和清除情况。研究应清楚地表明毒性成分的最终去向。在进行临床研究前,代谢动力学或其他数据应证实任何潜在毒性物质都不会引起安全性担忧。
4.5生物源性材料的安全性研究
若产品含有动物源性材料,应按照《动物源性医疗器械注册技术审查指导原则(2017年修订版)》的要求,提交相关材料的生物安全性研究资料。
4.6动物试验研究
应提供申报产品的动物试验资料。建议根据产品预期用途在适合的动物模型中进行器械的性能特性评价。这些试验应能代表产品用于临床的使用方法,应对动物试验中粘合剂的用量和使用说明书中推荐的产品用量进行对比,还应提供对动物模型选择依据和限制的论证。
例如,用于体表切口的局部封闭时,建议选用小型猪模型,若选择其他动物模型,企业应结合产品成分或用途,对选择模型的合理性进行论证。试验应对炎症反应、正常愈合以及延迟愈合、伤口开裂、组织不良反应和感染等情况进行评价,并视情况评价其组织病理学。
动物试验应与产品临床使用部位和使用方法相适应,包括以下内容:
(1)模型选择的依据
(2)试验中使用的治疗参数[如:使用方法(点状粘合或薄层喷涂)、使用剂量等]与建议用于人体的治疗参数的比较
(3)试验方案和方法
若已有同类产品上市,建议选择同类已上市产品作对照。
(4)结果(包括各项研究的原始数据)
(5)结论
4.7灭菌研究
α-氰基丙烯酸酯类粘合剂应采用适宜的灭菌的方法,无菌保证水平(SAL)应达到1×10-6。产品灭菌过程还应开展以下方面的确认:产品及配套工具与灭菌方法的适应性、产品及配套工具的包装与灭菌工艺适应性。若灭菌使用的方法容易出现残留,如环氧乙烷灭菌,应当明确残留物信息及采取的处理方法,并提供其解析的研究资料。
若产品采用无菌灌装,需要对过滤除菌系统进行验证。
4.8证明产品安全性、有效性的其他研究资料。
申请人认为在申请产品注册时应提交的证明产品安全有效所必需的其他材料。如申报产品的临床应用要求与其实际性能的设计验证数据与结果的分析比较报告;配套工具与粘合剂的配套使用能使粘合剂临床应用安全、有效的验证报告;与粘合剂配合使用的其他器械(如:其他封闭、缝合器械)的相互作用、对使用部位及周围组织影响(如:对神经组织的影响、迁移到血管及其他腔道内的可能性等)的研究资料。
5.稳定性研究
5.1货架有效期研究
应当提供货架有效期资料,证明在货架有效期内,在规定的运输贮存条件下,产品可保持性能功能满足使用要求。
货架有效期包括产品有效期和包装有效期,产品货架有效期的研究可参照《无源植入性医疗器械稳定性研究指导原则》。建议在研究过程的几个时间点对代表性老化样本进行实时稳定性试验,注册申请人应根据产品的实际生产、运输和储存情况确定适当的温度、湿度、光照等条件,在设定的时间间隔内对产品进行检测。例如,进行12个月的实时稳定性研究时,建议在标签注明的温度下存放,并对包装好的成品进行试验。建议在第1、3、6、9和12个月时进行试验来对每个时间点的稳定性进行评价。
若采用加速老化进行稳定性试验研究,应当提供该加速条件不会导致产品变性的支持性依据。
有效期研究应监测产品的主要参数以确保在有效期期间粘合剂可正常使用。建议至少应监测以下参数:含水量、固化时间(秒)、粘合强度、粘度、颜色、无菌性、配套工具的性能等。
5.2包装研究
产品初包装采用的材料应能保证产品在灭菌、贮存和运输过程中对产品性能和安全性不产生不利影响。直接接触粘合剂的包装容器,建议参考《直接接触药品的包装材料和容器标准》提供包装材料的质控资料。如使用新型包装材料可以参考药品审评中心起草的《化学药品注射剂与塑料包装的相容性研究技术指导原则(试行)》、YBB 0014-2002《药品包装材料与药物相容性试验指导原则》中规定选择合适项目进行验证,提供产品与包装容器相容性试验研究数据。
提交在宣称的有效期内,保持包装完整性的依据。申请人应提交产品有效期内的包装验证资料,产品包装验证可依据有关国内、国际标准(如GB/T 19633《最终灭菌医疗器械包装》)进行。
5.3运输稳定性
注册申请人需提交运输稳定性验证资料,证明在规定的运输条件下,运输过程中环境条件(例如:震动、振动、温度和湿度的波动)不会对医疗器械的特性和性能造成不利影响。
(四)临床评价资料
1.按照《医疗器械临床评价技术指导原则》等文件规定格式和内容,提供相应临床评价资料。临床试验可参考《医疗器械临床试验设计技术指导原则》进行设计,若在境内开展临床试验,需符合《医疗器械临床试验质量管理规范》的要求,参考《医疗器械临床评价报告技术指导原则》编制临床评价报告。同时按照《医疗器械临床试验数据递交要求注册审查指导原则》递交临床试验数据及相关资料。对采用全新材料或具有新适应症的产品,还需在关键性研究之前,进行预试验,以对新材料首次应用于人体的安全性和可行性进行评价。
2.临床试验方案
2.1方案通常采用平行、前瞻、随机对照试验、盲法评估、多中心研究。试验设计的类型可以考虑优效性试验或非劣效试验。不建议采用单组目标值法作为研究设计的形式。
根据医用粘合剂的不同用途,应该分别设计不同的临床试验,来观察相应的疗效评价指标。在临床试验方案中应明确要观察的主要疗效终点指标,且需采用国际公认的评价标准,如果无公认标准,需采用临床常规疗效评价标准(如临床终点指标)。
2.2临床试验中,根据医用粘合剂的不同用途,选用相应的对照品。对照品应选择有效性和安全性经过确证的产品,并提供对照品选择的理由,宜优先选择相同原材料的已上市同类产品。
2.3样本量的确定必须符合统计学原则,研究方案中需要明确样本量的确定依据并提供计算样本量时所采用的公式。在样本量的确定过程中,需要考虑研究假设、目标人群、适应症及入选和排除标准、主要疗效指标及其评价方法、观察时间等信息,结合上述信息对产品预期的疗效水平进行估计(最好有文献或前期临床研究的数据支持),并且需要在方案中指明评价产品有效的标准(非劣效或优效性界值)。还需要进一步明确计算中所采用的I类错误和把握度水平(Power计算),考虑的脱落率及随机化比例等信息。
2.4试验组和对照组需采用统一的入选标准和排除标准。
2.5明确临床试验观察项目及常规疗效评价指标。
2.6不良反应指标的观测,如:伤口开裂、感染、
出血、异位栓塞、粘合失效、组织不良反应和化学灼伤、由于粘合剂误用泄漏或流到非目标部位等而导致的意外粘连、其他不良反应。
2.7根据医用粘合剂不同的用途确定合适的临床观察及随访时间。试验组和对照组的临床观察及随访时间应相同。
3.临床试验报告
3.1临床试验报告应与临床试验方案保持一致,尤其注意明确以下内容:试验产品的名称、规格型号及所对应的试验病种、应用部位和各个病种的病例数;各病例的随访时间;试验产品的临床适应症、禁忌症与注意事项。
注:临床适应症仅限于进行了试验并得出具有统计学和临床意义结论的预期用途。
3.2临床试验报告中需明确所有病例是否全部完成随访,完成随访病例是否均纳入统计,失访病例需明确失访原因。
3.3临床试验报告中需提交参与疗效评价与安全性评价的统计过程中所涉及到的原始数据。
3.4临床试验报告中需报告所有不良反应和不良事件发生的时间、发生的原因、结果及与试验用粘合剂的关系。对于所采取的措施需予以明确。
3.5临床试验报告中应明确临床试验结论。
3.6临床评价指标的设定举例
3.6.1粘合剂用于体表伤口封闭的临床试验,即预期用于皮肤伤口(手术切口或创伤伤口)表面切缘的封闭,包括微创介入手术腹壁戳孔伤口的封闭。
临床评价应包括伤口愈合(美容)评估、完成操作需要的时间、产品用量、并发症(伤口开裂、感染、疼痛)等。
3.6.1.1主要疗效评估:于术后5-14d观察伤口是否开裂。
3.6.1.2次要疗效评估:伤口愈合(美容)情况(术后3个月);完成操作需要的时间;病人疼痛感觉[附加用品(药品)]。
3.6.1.3安全性评估:
一般项目(血常规、尿常规、肝肾功能、心电图);不良事件;并发症(如切口感染、切口渗血);合并用药。
3.6.2用于血管移植术中封闭吻合或缝合后的渗漏部位辅助止血
3.6.2.1主要有效性终点为松开止血钳(涂抹粘合剂形成胶膜后)到止血的时间,即即刻止血时间。对于超过一个吻合部位的血管移植术患者,应选择止血时间最长的部位进行有效性分析。
3.6.2.2次要有效性终点为:即刻(t=0)或松开止血钳后1、5或10分钟时实现了止血的受试者所占比例;采用了附加辅助措施实现止血的频率。
3.6.2.3安全性评估:包括住院过程中、术后48小时、术后4周和12周随访阶段中的不良事件和粘合剂相关不良事件,如血管或出血并发症、感染、疼痛、红斑等。
3.6.3用于胃底静脉曲张出血栓塞止血治疗的观察指标
3.6.3.1用于栓塞止血的主要疗效观察指标
a.即刻止血率:观察用胶栓塞后破裂出血的曲张静脉的即刻止血率,即注胶完毕拔针后内镜下观察出血是否停止。拔针后即刻或数秒内出血停止视为止血有效。若注射1次后仍有大量出血,可再次栓塞,需统计用胶次数和用胶量。若注射完毕仍有少量渗血,镜下观察渗血可自行停止或经辅助(如:喷洒去甲肾上腺素)措施可止血,则亦可视为止血有效。
b.急诊止血成功率:急诊止血成功是治疗后72h内无活动性出血证据。
3.6.3.2用于止血的次要疗效观察指标[参考“消化道静脉曲张及出血的内镜诊断和治疗规范试行方案(2009年)”制定]
a.出血复发率:包括①近期出血:治疗后72h至静脉曲张消失前再次出血;②静脉曲张消失后再出血。
b.静脉曲张完全根除率与基本消失率:完全根除是内镜治疗结束,消化管道溃疡糜烂完全消失后,内镜下完全看不到静脉曲张,消化道粘膜呈现其基本色泽;基本消失是内镜治疗结束,消化管道溃疡糜烂完全消失后,内镜下仍可见残留的细小血管。
需统计内镜下栓塞止血治疗前、中、后并用的其他治疗措施(如应用止血或降压药物、套扎止血等)的应用情况。
3.6.3.3安全性评价指标:包括住院过程中、术后1个月、术后3个月、术后6个月、术后1年随访阶段中的不良事件和粘合剂相关不良事件,如异位栓塞(术后72小时内出现的肺、心、肝、肾等器官功能的指标异常或加重,并经CT证实存在异位血管栓塞)、近期排胶出血、局部黏膜坏死。
(五)产品说明书和标签样稿
应按照《医疗器械说明书和标签管理规定》编制产品说明书和标签。
产品说明书还应包含以下内容:
·包装内容物的组成、材料名称及规格等技术指标
·粘合剂所有组分
·粘合剂性状
·适用范围及临床使用方法相关的说明
应对适用范围做出规定并与临床验证范围一致;建议采用如点状粘合和/或超薄喷涂方式使用本产品,严格控制最大使用剂量。使用方法应包括使用前伤口或创面的准备、涂胶或喷胶的方法、用量、固化时间、使用相关的注意事项、禁忌证、警告及不良事件等内容的详细说明。
·灭菌方式、有效期;
·对粘合剂技术特点和如何应用于患者的清晰解释,
说明减轻本指导原则风险分析报告(表格)中所示风险的指导;
·有关禁忌证、警示信息、不良反应及用于处理已确
定的健康风险的预防措施的充分信息;
产品禁忌证应明确。严格遵照说明书使用,特别是使用的适用范围(包括伤口的准备等);应严格采取预防措施,避免或杜绝使用不当。意外事件的预防和处理,如发生意外粘连如何进行组织分离和粘合剂的清除等。例如:
·该产品不能用于对氰基丙烯酸酯或甲醛过敏者(病人和操作人员)
·感染部位
·出血未控制的部位
·未清创伤口或坏疽或褥疮引起的伤口
·粘膜表面或粘膜皮肤交界处(如口腔、嘴唇)伤口
·毛发覆盖的表面、湿伤口或经常接触到体液的部位
·不清洁伤口、复杂伤口、不易闭合伤口、有张力伤口(如,指关节或肘部)、非急性伤口、血运不佳的伤口
·不能避免粘合剂流到其他部位的伤口、深部组织已知有术前全身感染的患者、未控制糖尿病的患者或其他已知可干扰伤口愈合过程的疾病或情况禁用
·不适用于大脑表面、中枢和/或外周神经系统的伤口闭合,因为本品会引起组织损伤及疤痕组织的形成从而导致功能失调
·用于皮肤伤口的闭合时,不得用于深层或亚表层皮肤
【警示信息】
·粘合剂仅由已接受过培训的医护人员使用
·粘合剂对涂有凡士林的皮肤无粘合作用,在需要粘合的组织区域应避免使用凡士林
·严禁在同一部位多次重复使用
·流入伤口内的游离胶块应立即取出
·粘合剂固化速度很快,能够粘合大部分人体组织以及许多其他材料,必须确保手术器械、敷料或手套在使用时不要与粘合剂直接接触,以免粘附于组织上
·用于进行静脉曲张的栓塞治疗过程中,可能会发生粘连从而损坏内窥镜。因此,在应用粘合剂之前,应先用硅油对内窥镜的活组织检查管进行冲洗
·如果完好的皮肤不慎粘合在一起,凡士林或丙酮有助于松解粘合
·闭合新鲜、边缘光滑的体表伤口时,避免将本品涂抹于伤口内,否则将会影响伤口的愈合
·使用者须熟知粘合剂的特性
·产品最大使用量(申请人应根据所做的研究在说明书中说明产品在预期使用部位的人体最大安全用量)
·用于皮肤闭合时,聚合反应产生的热量,会使特别敏感的患者(例如儿童及老年患者)在使用的位置可能会出现烧灼感
【意外事件的预防和处理】
例如,当使用预期用于皮肤局部封闭的粘合剂处理接近眼部的面部伤口时,应调整患者体位以防止粘合剂流入眼中。应闭合眼睛并用纱布覆盖。将凡士林预防性涂抹在眼周作为机械屏障可有效防止粘合剂流入眼中。在眼周使用辅助伤口闭合器械可导致一些患者眼睑的意外粘合。某些情况时,需在全麻下进行手术处理来分开眼睑。
【不良事件】
·急性炎症反应
·过敏反应
·组织坏死
·用于静脉曲张的栓塞治疗时,可能会发生异位栓塞(如肺栓塞)
·用于静脉曲张的栓塞治疗时,坏死/溃疡导致的出血、菌血症、发热以及慢性瘢痕性食道狭窄
(六)质量管理体系文件
1.详述产品的生产工艺和步骤,提供生产工艺流程图。提交产品生产工艺概述、生产工艺过程中需要进行控制和测试的环节及相关证明性资料。对生产工艺的可控性、稳定性进行确认。明确特殊过程和关键工序,提供特殊过程的确认资料以及关键工序的验证资料。对于可能影响终产品性能的内容,需提供详细的工艺验证资料。
2.明确原材料及生产工艺中涉及的各种加工助剂的质量控制标准。对生产加工过程中所使用的所有助剂(如:溶剂等)应说明起始浓度、去除措施、残留浓度、对残留量的控制标准,提交毒理学信息以及安全性评价报告。
三、参考文献
[1]中华人民共和国国务院.医疗器械监督管理条例:中华人民共和国国务院令第739号[Z].
[2]国家市场监督管理总局.医疗器械注册与备案管理办法:国家市场监督管理总局令第47号[Z].
[3]国家食品药品监督管理局.医疗器械生产质量管理规范:国家食品药品监督管理总局2014年第64号[Z].
[4]国家药品监督管理局中华人民共和国国家卫生健康委员会·医疗器械临床试验质量管理规范:国家药监局 国家卫生健康委公告2022年第28号[Z].
[5]国家药品监督管理局.医疗器械注册申报资料要求和批准证明文件格式:国家药监局公告2021年第121号[Z].
[6]国家食品药品监督管理局.医疗器械说明书和标签管理规定:国家食品药品监督管理总局令第6号[Z].
[7]国家食品药品监督管理局.医疗器械通用名称命名规则:国家食品药品监督管理总局令第19号[Z].
[8]原国家食品药品监督管理总局.总局关于发布医疗器械分类目录的公告:国家食品药品监督管理总局公告2017年第104号[Z].
[9]国家药品监督管理局.关于发布医疗器械产品技术要求编写指导原则的通告:国家药品监督管理局通告2022年第8号 [Z].
[10]国家食品药品监督管理总局.医疗器械注册单元划分指导原则的通告:国家食品药品监督管理总局通告2017年第187号[Z].
[11]国家药品监督管理局.医疗器械动物试验研究注册审查指导原则第一部分:决策原则(2021年修订版):国家药监局2021年第75号通告[Z].
[12]国家药品监督管理局.医疗器械动物实验研究注册审查指导原则第二部分:试验设计、实施质量保证:国家药监局2021年第75号通告[Z].
[13]国家药品监督管理局.无源手术器械通用名称命名指导原则:国家药监局公告2020年第79号[Z].
[14]国家药品监督管理局.医疗器械临床评价技术指导原则:国家药监局关于发布医疗器械临床评价技术指导原则等5项技术指导原则的通告2021年第73号[Z] .
[15]国家药品监督管理局.医疗器械注册申报临床评价报告技术指导原则(2021):国家药监局关于发布医疗器械临床评价技术指导原则等5项技术指导原则的通告2021年第73号[Z] .
[16]原国家食品药品监督管理总局. 医疗器械临床试验设计指导原则(2018):原国家食品药品监督管理总局通告2018年第6号[Z].
[17] 国家药品监督管理局.医疗器械临床试验数据递交要求注册审查指导原则(2021年第91号)[Z].
[18]GB/T42062,医疗器械风险管理对医疗器械的应用[S].
[19]GB/T168861.1-2022,医疗器械生物学评价第1部分:风险管理过程中的评价与试验[S].
[20]GB/T16886.13-2017,医疗器械生物学评价第13部分:聚合物医疗器械降解产物的定性与定量[S].
[21]中华人民共和国药典(2020版)[S].
[22]YY/T 0729.1-2009,组织粘合剂粘接性能试验方法第1部分:搭接-剪切拉伸承载强度[S].
[23]YY/T 0729.2-2009,组织粘合剂粘接性能试验方法第2部分:T-剥离拉伸承载强度[S].
[24]YY/T 0729.3-2009,组织粘合剂粘接性能试验方法第3部分:拉伸强度[S].
[25]YY/T 0729.4-2009,组织粘合剂粘接性能试验方法第4部分:伤口闭合强度[S].
[26]Guidance for Industry and FDA Staff Class Ⅱ Special Controls Guidance Document: Tissue Adhesive with Adjunct Wound Closure Device Intended for the Topical Approximation of Skin. November 10, 2010;CDRH FDA.
附件:建议的性能研究项目
附件
建议的性能研究项目


注:
a.粘度:是指成品液体粘合剂的粘度,是主体成分稳定性的主要指标,如果粘度太大,会使粘合剂从涂抹器尖端中挤出困难。
b.固化时间:是指粘合剂充分聚合,在无需辅助的情况下使伤口边缘保持贴合的时间。固化时间也是产品从传入涂抹器到达测试装置达到最大温度所需时间。
c.聚合热:α-氰基丙烯酸酯类粘合材料的聚合作用一般是放热反应。释放热量可采用固化(聚合)率和手术区使用产品的量及涂抹的面积及厚度来进行控制。聚合产生的热量可能造成患者不适,甚至组织损伤。因此,建议提供聚合热数据以及确定聚合热的测试方法。

站点声明
本网站所提供的信息仅供参考之用,并不代表本网赞同其观点,也不代表本网对其真实性负责。图片版权归原作者所有,如有侵权请联系我们,我们立刻删除。如有关于作品内容、版权或其它问题请于作品发表后的30日内与本站联系,本网将迅速给您回应并做相关处理。
郑州思途医疗科技有限公司专注于医疗器械产品政策与法规规事务服务,提供产品注册备案申报代理、临床试验、体系建立辅导、分类界定、申请创新办理服务。
行业资讯
知识分享






豫公网安备 41010202003160号