一次性使用无菌手术包类产品注册审查指导原则(2024年修订版)(2024年第21号)
来源:医疗器械注册代办 发布日期:2024-06-17 阅读量:次
附件:一次性使用无菌手术包类产品注册审查指导原则(2024年修订版)(2024年第21号).doc
一次性使用无菌手术包类产品注册审查
指导原则(2024年修订版)
本指导原则旨在指导和规范一次性使用无菌手术包类产品的技术审评工作,帮助审评人员理解和掌握该类产品原理/机理、结构、性能、预期用途等内容,把握技术审评工作基本要求和尺度,对产品安全性、有效性作出系统评价。
本指导原则所确定的核心内容是在目前的科技认识水平和现有产品技术基础上形成的,因此,审评人员应注意其适宜性,密切关注适用标准及相关技术的最新进展,考虑产品的更新和变化。
本指导原则不作为法规强制执行,不包括行政审批要求。但是,审评人员需密切关注相关法规的变化,以确认申报产品是否符合法规要求。
一、适用范围
本指导原则适用于根据临床需求,将医疗器械产品包装在一起的手术中使用一次性使用无菌手术包类产品(以下简称手术包),包内至少有一个组件应为Ⅱ类医疗器械产品。
本指导原则不适用于含有Ⅲ类医疗器械产品、药械组合产品等的手术包,该类产品包中其他组件可参考本指导原则。
二、注册审查要点
(一)监管信息
注册申请人应提供申请表、产品列表、主文档授权信(如适用)、既往沟通记录(如不适用,应当明确声明申报产品没有既往申报和/或申报前沟通)及其他管理信息等。
1.产品名称
产品的名称应以体现产品组成、功能用途为基本原则。手术包是根据临床需求将不同的医疗器械产品组成医疗器械包,包内的组件可以由不同生产制造商提供,并且组件名称也不同,但组成手术包后就只能有一个产品名称。
产品名称应符合《医疗器械通用名称命名规则》,命名遵守一个核心词和一般不超过三个特征词的要求。可以通过技术原理、结构组成或者预期目的来概括表述核心词,如申报产品用于外科手术的包就称作手术包,用于导尿的包就称作导尿包。可以通过产品使用部位、结构特点、技术特点或者材料组成等特点属性描述特征词。手术包类产品均为一次性使用,产品名称中应加入“一次性使用”字样,是无菌级别的应加入“无菌”字样,如“一次性使用无菌手术包”。
2.产品注册单元划分
注册单元的划分应参照《医疗器械注册单元划分指导原则的通告》,原则上以产品的结构组成、性状、性能指标、预期用途等因素作为划分依据。对于配合使用、以完成同一手术目的的工具组合可以作为同一注册单元进行申报。
手术包注册单元的划分应首先考虑预期用途,预期用途不同的手术包不作为同一单元。
其次考虑包内组件。组件种类、主要原材料、主要性能相同,仅规格或数量不同,则可以作为一个注册单元。
(二)综述资料
2.1.产品描述
2.1.1产品工作原理
手术包由多种组件组成,每种组件有各自的工作原理,故不在此分别描述。
2.1.2产品作用机理
因该产品为非治疗类医疗器械,故本指导原则不包含产品作用机理的内容。
2.1.3产品的结构和组成及关注点
2.1.3.1结构及组成
手术包组成(一般以组件形式体现)应满足以下条件:
第一,组件不应含有药物,不含有液体消毒剂(含氯己定、季铵盐的消毒剂等)。手术包组件管理类别最高为二类。
第二,组件可以是外购具有医疗器械注册证的产品,如外购的外科手术口罩、手套等。作为手术包的组件其预期用途不应改变,应与审批通过的预期用途一致。
第三,组件可以是尚未注册的医疗器械产品。作为手术包的组件时其安全有效性要求应与单独注册该组件基本一致,如导尿包中的导尿管,应符合单独注册导尿管的技术审评要求。
第四,手术包必须包含在其申报的生产地址所生产的二类组件,如手术包企业生产的手术衣等。
第五,包内组件应是实现特定临床目的所必需的组件,需给出临床组包是否合理,临床是否适用等明确意见。
常见的手术包组件有:手术衣、帽子、口罩、洞巾、大单、中单、小单、手套、脱脂纱布等。如申报产品中含碘伏棉签等组件,应在注册证中注明:碘伏棉签等用于完整皮肤消毒。
2.1.3.2产品的结构和组成关注点
手术包的安全、有效,主要取决于其组件是否安全、有效,故审查时应重点审查手术包组件清单。在清单中,重点把握组件来源(标明是否本企业生产或者外购)、外购组件状态(产品性能是否完整、是否有包装及标志、是否灭菌、是否有上市信息)、组件生产过程(加工、灭菌、包装),可参考附件20-1《手术包组件清单》。
对于未经批准上市的组件,其审查与该组件单独申报注册的要求基本一致。对已有医疗器械注册证的产品若产品经再处理有改变原批准性能要求的情况应对其风险进行控制。
2.1.4型号规格
如存在多种型号规格,应当采用对比表或带有说明性文字的图片、图表,描述各种型号规格产品的区别。包内的单个组件不得单独按一个型号规格注册。
2.1.5包装说明
说明产品包装信息、包装无菌屏障系统的信息。
2.2产品的适用范围、禁忌证
2.2.1适用范围
用于实现特定的临床目的。如:手术包用于临床手术防护,导尿包用于临床导尿使用。
2.2.2预期使用环境
一次性使用无菌手术包预期使用环境为医疗机构手术室等。
2.2.3适用人群
手术室需要进行手术的医护人员和患者。
2.2.4禁忌证
应说明产品临床应用的禁忌证,如:对原材料过敏者禁用。应根据产品实际组成列明各组件禁忌证。
(三)非临床资料
3.1产品风险管理资料
3.1.1在对风险的判定及分析中,要考虑合理的可预见的情况,它们包括:正常使用条件下;非正常使用条件下;
3.1.2风险判定及分析应包括:对于患者的危害;对于操作者的危害;对于环境的危险害;
3.1.3风险形成的初始原因应包括:人为因素包括不合理的操作;产品结构、原材料、综合危害;环境条件;
3.1.4风险判定及分析考虑的问题包括:产品原材料生物学危害;操作信息,包括警示性语言、注意事项以及使用方法的准确性;使用可能存在的危害等。
3.1.5风险分析清单
产品的风险管理报告应符合GB/T 42062《医疗器械 风险管理对医疗器械的应用》的有关要求,审查要点包括:
3.1.5.1产品安全性特征判定是否准确(依据YY/T 1437);
3.1.5.2危害分析是否全面(依据GB/T 42062附录C);
3.1.5.3风险可接收准则,降低风险的措施及采取措施后风险的可接收程度,是否有新的风险产生。
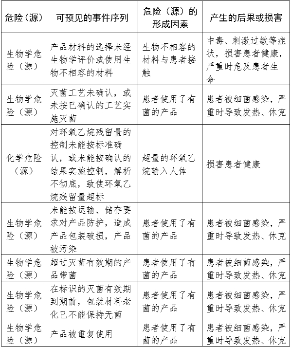
根据GB/T 42062《医疗器械 风险管理对医疗器械的应用》对“一次性使用无菌手术包”已知或可预见的风险进行判定,产品在进行风险分析时至少应包括以下的主要危害,企业还应根据自身产品特点确定其他危害。针对产品的各项风险,企业应采取应对措施,确保风险降到可接受的程度。产品主要危险(源)见附件20-2。
3.2.产品技术要求及检验报告
3.2.1产品技术要求
申请人应根据产品的实际情况,拟定产品技术要求应符合《医疗器械注册与备案管理办法》等相关规定,应不低于产品适用的强制性国家标准/行业标准,按照《医疗器械产品技术要求编写指导原则》要求编写。
一次性使用无菌手术包类产品基本技术性能指标包括但不限于以下内容,申请人可根据产品自身特点,参考相应的国家、行业标准制定产品技术要求,如有不适用条款(包括国家标准、行业标准要求),申请人应在申报资料中说明理由。
3.2.1.1无菌要求
一次性使用无菌手术包应无菌。
3.2.1.2残留量要求(如适用)
若产品经环氧乙烷灭菌,环氧乙烷残留量应不大于10μg/g。
3.2.1.3组件要求
3.2.1.3.1手术单、手术衣和洁净服应符合YY/T 0506系列标准的相关规定。
3.2.1.3.2一次性使用灭菌橡胶外科手套应符合GB/T 7543标准和GB 24788标准的相关规定。
3.2.1.3.3医用脱脂纱布敷料应符合YY 0594标准的相关规定。
3.2.1.3.4医用脱脂棉应符合YY/T 0330标准的相关规定。
3.2.1.3.5医用缝合针应符合YY/T 0043标准的相关规定。
3.2.1.3.6医用外科口罩应符合YY 0469标准的相关规定。
3.2.1.3.7其他组件应符合其适用的国家标准、行业标准及相关法规的要求。
3.2.1.4其他说明
包内组件不管是外购还是自产,产品技术要求中宜规定每一个独立组件的性能要求及检验方法。
3.2.2产品检验报告及典型性样品
3.2.2.1产品检验报告
检验报告可以是注册申请人出具的自检报告,或委托有资质的医疗器械检验机构出具的检验报告。若提供自检报告,应按照《医疗器械注册自检管理规定》的要求提供相关资料。
3.2.2.2典型性样品
3.2.2.2.1同一注册单元中典型产品是指能够代表本注册单元内其他产品安全性和有效性的产品,其功能最齐全,结构最复杂,风险最高。
3.2.2.2.2典型产品的确定可以通过比较同一注册单元内所有产品的技术结构、性能指标和预期用途等相应资料,说明能够代表本注册单元内其他产品的安全性和有效性。3.2.2.2.3举例
3.2.2.2.2.1如同一注册单元内同时包含标准性能手术衣和高性能型号手术衣,且两种性能产品原材料完全一致,且不对产品关键区域进行特殊处理,可选择高性能产品作为典型产品进行全项目检验;如标准性能和高性能产品原材料基本一致,仅克重不同,或高性能手术衣需在产品关键区域进行特殊处理以确保产品更高的抗渗水性和阻微生物穿透-湿态性能,则应针对差异性指标分别进行检验。
3.2.2.2.2.2同一单元中,组件多的手术包覆盖组件少的手术包,故选择组件多的手术包作为典型产品。
3.3研究资料
3.3.1原材料控制
应明确原材料质量控制指标及要求,并提交相应的证明资料。
对于首次用于医疗器械方面的新材料,应提供该材料适合用于符合预期用途的相关研究资料。
3.3.2产品性能研究
应提供产品化学、物理性能指标确定的依据,所采用的标准或方法、采用的原因及理论基础。
3.3.3生物学特性研究
依据GB/T 16886.1《医疗器械生物学评价 第1部分:风险管理过程中的评价与试验》对相关用途、使用部位及接触时间的具体要求,结合申报产品的实际情况,确定生物学评价项目。可根据GB/T 16886《医疗器械生物学评价》系列标准进行相关评价。
3.3.4灭菌工艺研究
3.3.4.1申请人应明确其灭菌工艺(方法和参数)和无菌保证水平(SAL),并提供灭菌确认报告。如灭菌使用的方法容易出现残留,应当明确残留物信息及采取的处理方法,并提供研究资料。
3.3.4.2审查手术包采取的灭菌方法是否适用于其组件,例如:含液体成分的组件不适用于环氧乙烷灭菌,因环氧乙烷遇水后可形成有毒的乙二醇,影响产品性能。
同时可审查主要灭菌过程参数。如,环氧乙烷灭菌参数包括预真空压力、温度、湿度、压力、环氧乙烷纯度及浓度、灭菌时间、解析时间和温度、装载模式;辐照灭菌参数包括辐照剂量、辐照时间、装载模式。
3.3.4.3二次灭菌的影响
二次灭菌是指手术包组件经同一灭菌方式或不同灭菌方式的再次灭菌,这是由于手术包组件多数为外购产品,部分外购产品出厂前本身已经经过灭菌。
因二次灭菌可能影响组件的外观、形态及性能,如钴-60γ射线辐照灭菌致高分子材料组件的力学性能下降。故审查时应评价二次灭菌后的组件性能是否符合相关标准要求及临床需求。
3.4稳定性和包装研究
应当提供货架有效期和包装研究资料,证明在货架有效期内,在规定的运输贮存条件下,产品可保持性能功能满足使用要求。
3.4.1包装材料的选择,应考虑材料的理化性能、毒性、微生物阻隔性能、与灭菌过程的适应性、灭菌后的有效期。技术报告中应提供无菌有效期验证资料。
应在技术报告中提供运输、存储中产品无菌包装是否完好的验证情况(参考YY/T 0681《无菌医疗器械包装材料试验方法》)。
3.4.2手术包的有效期以组件中最短有效期为最终产品有效期。对于外购件,需要考虑组件购买时的剩余效期及影响效期主要因素,如材料老化、灭菌有效期等,应审评技术报告中的效期验证相关资料。
3.5其他资料
若手术包中的二类医疗器械组件均在《免于临床评价医疗器械目录》范围内,应当按照《列入免于临床评价医疗器械目录产品对比说明技术指导原则》,从基本原理、结构组成、性能、安全性、适用范围等方面,论证产品的安全有效性。
(四)临床评价资料
若手术包中的二类医疗器械部分/全部组件未在《免于临床评价医疗器械目录》范围内,此部分需要按照《医疗器械临床评价技术审查指导原则》提交临床评价资料。
(五)产品说明书和标签样稿
手术包的说明书、标签和包装标识应符合《医疗器械说明书和标签管理规定》和YY/T 0466.1《医疗器械用于医疗器械标签、标记和提供信息的符号 第1部分:通用要求》的要求。同时应注意根据手术包中不同的组件审查是否有相应的内容。
1.说明书的内容
手术包的说明书应包括产品名称、型号、规格、产品性能、主要结构组成或者成分、组件的组成与数量、适用范围、使用方法、注意事项、医疗器械标签所用的图形、符号、缩写等内容的解释、注册人的名称、住所、联系方式及售后服务单位、生产企业的名称、住所、生产地址、联系方式及生产许可证编号、委托生产的还应当标注受托企业的名称、住所、生产地址、生产许可证编号、医疗器械注册证号、产品技术要求的编号、生产日期,使用期限或者失效日期、产品维护和保养方法以及储存条件、说明书的编制或修订日期。
2.说明书审查关注点
说明书应审查其内容与产品技术要求及其他申报材料中内容是否一致:
2.1手术包的名称、规格、型号、组件的组成与数量、产品性能应与产品技术要求中内容一致。
2.2所有组件必要说明的信息。不同配置的组成、数量等。
2.3手术包的适用范围应与注册申请表一致。
2.4生产企业名称、注册地址、生产地址、联系方式及售后服务方式应真实并与《医疗器械生产企业许可证》、《企业法人营业执照》一致。
2.5说明书文字表述应容易理解、简明扼要且无广告性语言。图形符号的说明符合YY/T 0466.1中的规定。
2.6说明书的注意事项应包括以下内容:
产品的使用方法按手术室无菌操作规定使用;包装破损切勿使用;一次性产品切勿再次使用;使用后处理方式。
3.产品的标签、包装标识应审查以下内容(文字或标识):
3.1产品名称、规格、型号、内部组件的组成与数量;
3.2生产日期及批次代码;
3.3生产企业名称、注册地址、生产地址、联系方式;
3.4医疗器械注册证号、产品技术要求编号;
3.5产品的生产日期,使用期限或者失效日期;
3.6如包装破损切勿使用;
3.7文字标明产品为“一次性使用无菌产品”,或符号标明“切勿再次使用”与“无菌”;
3.8产品使用后的处理方式;
3.9产品灭菌方式,若经环氧乙烷灭菌,应标明残留量限度;
3.10依据产品组件的特性应当标注的图形、符号以及其他相关内容。
4.说明书审查原则
应遵循“信息量”原则,即手术包说明书和标签的提示信息不得少于其所有组件原包装提供的提示信息。如:导尿包的说明书至少应包括导尿管的提示信息,如结构组成、性能指标、使用方法、注意事项等。手术包中如有特殊运输贮存要求的组件,应对运输贮存条件进行说明。
(六)质量管理体系
注册申请人应按照《关于公布医疗器械注册申报资料要求和批准证明文件格式的公告》中附件5《医疗器械注册申报资料要求及说明》,提交申报产品的质量管理体系文件。
三、参考文献
[1]中华人民共和国国务院.医疗器械监督管理条例:中华人民共和国国务院令第739号[Z].
[2]国家市场监督管理总局.医疗器械注册与备案管理办法:国家市场监督管理总局令第47号[Z].
[3]国家药品监督管理局.关于公布医疗器械注册申报资料要求和批准证明文件格式的公告:关于公布医疗器械注册申报资料要求和批准证明文件格式的公告2021年第121号[Z].
[4]国家食品药品监督管理局.医疗器械注册单元划分指导原则:总局关于发布医疗器械注册单元划分指导原则的通告2017年第187号 [Z].
[5]国家食品药品监督管理局.医疗器械说明书和标签管理规定:国家食品药品监督管理总局令第6号[Z].
[6]国家药品监督管理局. 医疗器械注册自检管理规定:国家药监局关于发布医疗器械注册自检管理规定的公告2021年第126号[Z].
[7]国家药品监督管理局.免于临床评价医疗器械目录:国家药监局关于发布免于临床评价医疗器械目录的通告2021年第71号[Z].
[8]国家药品监督管理局.医疗器械临床评价技术指导原则:国家药监局关于发布医疗器械临床评价技术指导原则等5项技术指导原则的通告2021年第73号[Z].
[9]国家药品监督管理局.列入免于临床评价医疗器械目录产品对比说明技术指导原则:国家药监局关于发布医疗器械临床评价技术指导原则等5项技术指导原则的通告2021年第73号[Z].
[10]国家食品药品监督管理总局,医疗器械通用名称命名规则:国家食品药品监督管理总局令第19号[Z].
[11]GB/T 7543-2020, 一次性使用灭菌橡胶外科手套[S].
[12]GB/T 14233.1-2022, 医用输液、输血、注射器具检验方法 第1部分:化学分析方法[S].
[13]GB/T 14233.2-2005, 医用输液、输血、注射器具检验方法 第2部分:生物学试验方法[S].
[14]GB/T 16886.1-2022, 医疗器械生物学评价 第1部分:风险管理过程中的评价与试验[S].
[15]GB/T 16886.7-2015, 医疗器械生物学评价 第7部分:环氧乙烷灭菌残留量[S].
[16]GB/T 16886.10-2017,医疗器械生物学评价 第10部分:刺激与皮肤致敏试验[S].
[17]GB 18278.1-2015, 医疗保健产品灭菌 湿热 第1部分:医疗器械灭菌过程的开发、确认和常规控制要求[S].
[18]GB 18279.1-2015,医疗保健产品灭菌 环氧乙烷 第1部分:医疗器械灭菌过程的开发、确认和常规控制的要求[S].
[19]GB/T 18279.2-2015, 医疗保健产品的灭菌 环氧乙烷 第2部分:GB 18279.1应用指南[S].
[20]GB 18280.1-2015,医疗保健产品灭菌 辐射 第1部分:医疗器械灭菌过程的开发、确认和常规控制要求[S].
[21]GB 18280.2-2015,医疗保健产品灭菌 辐射 第2部分:建立灭菌剂量[S].
[22]GB/T 18280.3-2015,医疗保健产品灭菌 辐射 第3部分:剂量测量指南[S].
[23]GB/T 19633.1-2015,最终灭菌医疗器械包装 第1部分:材料、无菌屏障系统和包装系统的要求[S].
[24]GB/T 19633.2-2015,最终灭菌医疗器械包装 第2部分:成形、密封和装配过程的确认的要求[S].
[25]YY/T 0043-2016,医用缝合针[S].
[26]YY 0594-2006,外科纱布敷料通用要求[S].
[27]YY 0167-2020,非吸收性外科缝线[S].
[28]YY/T 0174-2019,手术刀片[S].
[29] YY/T 0175-2005,手术刀柄[S].
[30]YY/T 0313-2014,医用高分子产品 包装和制造商提供信息的要求[S].
[31]YY/T 0330-2015,医用脱脂棉[S].
[32]YY/T 0331-2006,脱脂棉纱布、脱脂棉粘胶混纺纱布的性能要求和试验方法[S].
[33]YY/T 0454-2008,无菌塑柄手术刀[S].
[34]YY/T 0466.1-2016,医疗器械用于医疗器械标签、标记和提供信息的符号 第1部分:通用要求[S].
[35]YY 0469-2011,医用外科口罩[S].
[36]YY/T 0506.1-2023,医用手术单、手术衣和洁净服 第1部分:通用要求[S].
[37]YY/T 0506.4-2016,病人、医护人员和器械用手术单、手术衣和洁净服第4部分:干态落絮试验方法[S].
[38]YY/T 0506.5-2009,病人、医护人员和器械用手术单、手术衣和洁净服 第5部分:阻干态微生物穿透试验方法[S].
[39]YY/T 0506.6-2009,病人、医护人员和器械用手术单、手术衣和洁净服 第6部分:阻湿态微生物穿透试验方法[S].
[40]YY/T 0506.8-2019,病人、医护人员和器械用手术单、手术衣和洁净服 第8部分:产品专用要求[S].
[41]YY/T 0720-2023,一次性使用产包 通用要求[S].
[42]GB/T 191-2008,包装储运图示标志[S].
[43] YY/T 0615.1-2007,标示无菌医疗器械的要求第1部分:最终灭菌医疗器械的要求[S].
[44]GB/T 42062-2022,医疗器械 风险管理对医疗器械的应用[S].
[45]YY/T 1437-2016,医疗器械YY/T 0316应用指南[S].
[46]国家药品监督管理局 国家卫生健康委员会.中华人民共和国药典:国家药监局 国家卫生健康委关于发布2020年版《中华人民共和国药典》的公告2020年第78号中华人民共和国药典[S].
附件20-1
手术包组件清单

附件20-2
产品主要危险(源)



站点声明
本网站所提供的信息仅供参考之用,并不代表本网赞同其观点,也不代表本网对其真实性负责。图片版权归原作者所有,如有侵权请联系我们,我们立刻删除。如有关于作品内容、版权或其它问题请于作品发表后的30日内与本站联系,本网将迅速给您回应并做相关处理。
郑州思途医疗科技有限公司专注于医疗器械产品政策与法规规事务服务,提供产品注册备案申报代理、临床试验、体系建立辅导、分类界定、申请创新办理服务。
行业资讯
知识分享






豫公网安备 41010202003160号