一次性使用鼻氧管注册审查指导原则(2024年修订)(2024年第21号)
来源:医疗器械注册代办 发布日期:2024-06-17 阅读量:次
附件:一次性使用鼻氧管注册审查指导原则(2024年修订)(2024年第21号).doc
一次性使用鼻氧管注册审查指导原则
(2024年修订)
本指导原则旨在帮助和指导注册申请人对一次性使用鼻氧管注册申报资料的准备及撰写,同时也为医疗器械技术审评部门对注册申报资料的技术审评提供参考。
本指导原则是对一次性使用鼻氧管注册申报资料的一般要求,注册申请人应依据具体产品的特性对注册申报资料的内容进行充分说明和细化,并依据具体产品的特性确定其中的具体内容是否适用。若不适用,需具体阐述其理由及相应的科学依据。
本指导原则是供注册申请人和技术审评人员使用的指导性文件,但不包括审评审批所涉及的行政事项,亦不作为法规强制执行,应在遵循相关法规的前提下使用本指导原则。如果有能够满足相关法规要求的其他方法,也可以采用,但是需要提供详细的研究资料和验证资料。应在遵循相关法规和标准的前提下使用本指导原则。
本指导原则是在现行法规和标准体系以及当前认知水平下制定,随着法规和标准的不断完善,以及科学技术的不断发展,相关内容也将适时进行调整。
一、适用范围
本指导原则适用于按照II类医疗器械管理的一次性使用鼻氧管,该产品通常由进氧接口、氧气软管、调节环、鼻塞(或面罩)等组成。用于吸氧时氧源与吸氧者之间的氧气直接输送或湿化后输送,属于一次性使用产品,无菌供应。
二、注册审查要点
(一)监管信息
1.产品名称
产品的命名可采用《医疗器械分类目录》或国家标准、行业标准中的通用名称,或以产品结构和预期目的为依据命名,应符合《医疗器械通用名称命名规则》等相关法规的要求。如一次性使用吸氧管、一次性使用鼻氧管、一次性使用输氧管、一次性使用湿化鼻氧管等。
2.分类编码
据《医疗器械分类目录》,产品的分类编码为08-06-08。
3.注册单元划分的原则和实例
依据《医疗器械注册单元划分指导原则》的相关要求,一次性使用鼻氧管产品的注册单元以产品的技术原理、结构组成、性能指标和适用范围为划分依据。
普通型和配置氧气湿化装置的一体式鼻氧管可以作为一个注册单元。
4.产品列表
以表格形式列出拟申报产品的型号、规格、结构及组成,以及每个型号规格的标识(如型号或部件的编号等)和描述说明(如材质等)。
5.应按照《医疗器械注册申报资料要求及说明》的要求提交申请表、术语、缩写词列表、关联文件、申报前与监管机构的联系情况和沟通记录(如适用)、主文档授权信(如适用)、符合性声明等。
(二)综述资料
1.产品描述
1.1产品的结构和组成
产品可由进氧接口、氧气软管、调节环、鼻塞(或面罩)及氧气湿化装置等组成。


1.2型号规格
应从结构组成、尺寸、原材料、功能、产品特征、性能指标等方面详细列表说明各型号规格间的异同点。应采用对比表及带有说明性文字的图片、图表对各型号规格的不同之处加以描述。应明确产品型号/规格的表述方式、划分依据。
1.3产品工作原理/作用机理
一次性使用鼻氧管通过进氧接头连接于氧气吸入器出氧端,鼻塞放置或固定于吸氧者鼻孔处,当开启氧气吸入器氧流开关氧气经输氧管输入鼻腔;配置氧气湿化装置的一体式鼻氧管氧气可被加湿后吸入。
1.4研发背景
阐述申请注册产品的研发背景和目的。如有参考的同类产品或前代产品,宜提供其上市情况;同时列表比较说明与同类产品在工作原理、结构组成、原材料、性能指标、灭菌方式、适用范围等方面的异同。
1.5包装说明
应提供有关产品包装的信息,如描述产品包装的材料,说明包装清单和包装方式,提供包装图示等。如有内、外包装,应对每一层包装分别进行描述。如有配件,还应提供与该产品一起销售的配件包装情况。应当说明包装材料与成型和热封过程的适应性、包装材料的微生物屏障特性、包装材料与灭菌过程的相适应性、包装材料与标签系统的相适应性、包装材料与贮存运输过程的相适应性。
2.产品的适用范围、禁忌证
适用范围:一次性使用鼻氧管用于吸氧时氧源与吸氧者之间的氧气直接输送或湿化后输送。
禁忌证:对产品材料过敏者禁用;上呼吸道阻塞患者禁用,例如:鼻息肉患者;或其他器械不适用的情形。
3.产品的不良事件历史记录
一次性使用鼻氧管产品在临床中出现的问题主要有:输氧管弯折、输氧管连接错误、不通畅、氧气泄露、湿化装置破裂等。
注册申请人应跟踪整理已上市同类产品的不良事件、召回、警戒等相关信息,并将其作为风险管理的输入资料,进行风险评估和控制
(三)非临床资料
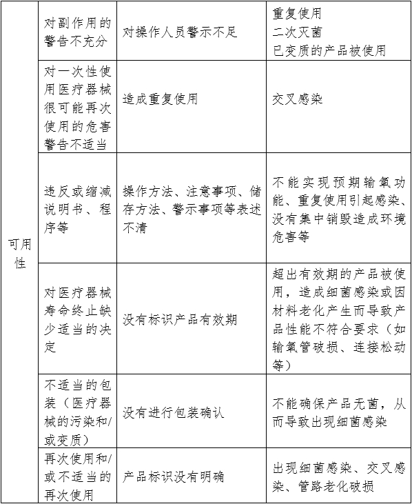
1.产品风险管理资料
应按照GB/T 42062《医疗器械 风险管理对医疗器械的应用》的要求,对产品生命周期全过程实施风险管理。产品风险管理过程包括风险分析、风险评价、风险控制、综合剩余风险的可接受性评价、生产和生产后信息。产品风险分析应包含产品原材料选择、设计开发、生产加工过程、产品包装、灭菌、运输存储、使用和最终处置等产品生命周期的各个环节。
注册申请人在进行风险分析时,至少应考虑附表中主要危险,企业还应根据自身产品特点确定其他危险,详述危险发生的原因、危害水平、采取的降低危险的措施以及剩余危害可接受性评定。确保风险降低到可接受的程度,或经风险分析,受益大于风险。
2.医疗器械安全和性能基本原则清单
应按照《医疗器械注册申报资料要求及说明》的要求提交《医疗器械安全和性能基本原则清单》,说明产品符合《医疗器械安全和性能基本原则清单》各项适用要求所采用的方法,以及证明其符合性的文件。对于《医疗器械安全和性能基本原则清单》中不适用的各项要求,应当说明理由。
对于包含在产品注册申报资料中的文件,应当说明其在申报资料中的具体位置;对于未包含在产品注册申报资料中的文件,应当注明该证据文件名称及其在质量管理体系文件中的编号备查。
3.产品技术要求
申请人应根据产品的实际情况,拟定产品技术要求应符合《医疗器械注册与备案管理办法》等相关规定,应不低于产品适用的强制性国家标准/行业标准,按照《医疗器械产品技术要求编写指导原则》要求编写。
本条款给出的产品基本技术性能指标,但并未给出定量要求,企业可参考相应的国家标准、行业标准,如YY/T 1543《鼻氧管》、YY/T 1610《麻醉和呼吸设备 医用氧化湿化器》,根据企业自身产品的技术特点制定相应的技术要求。
一次性使用鼻氧管的性能指标应至少包括以下要求:
3.1外观
3.2尺寸
3.3接头(进氧接头、出气口)
3.4粘结、连接牢固度(各粘结部分之间、相连接组件之间)
3.5气流阻力
3.6抗扁瘪性
3.7耐弯折性
3.8泄漏
3.9耐压强度
3.10化学性能:还原物质、重金属含量、酸碱度、蒸发残渣、环氧乙烷残留量(如适用)。
3.11一次性使用鼻氧管经灭菌后,应无菌。
3.12湿化装置:配置氧气湿化装置的一体式鼻氧管,还应符合YY/T 1610标准的要求,湿化液一般为纯化水或注射用水,纯化水、注射用水应符合中国药典要求;湿化器配件和湿化液中不应添加用于实现无菌、抑菌目的的其他化学物质或药物。
3.13如产品含有面罩组件,面罩性能指标应参考相关标准或指导原则设定。
3.14企业对宣称的所有其他技术参数和功能,均应在产品技术要求中予以规定。
4.检验报告
注册申请人应提供具有申报产品承检资质的医疗器械检验机构出具的注册检验报告,或是注册申请人的自检报告。注册申请人应提供典型性检验样品的选择说明,典型性产品的确定可以通过比较同一注册单元内所有产品的技术结构、性能指标和预期用途等相应资料,说明其能够代表本注册单元内其他产品的安全性和有效性。原则上应选取结构最复杂、功能最齐全、风险最高的型号规格作为典型性产品。若一个型号规格不能覆盖所有产品,除选择典型性产品进行全性能检验外,还需选择其他型号规格产品进行未覆盖项目的检验。
举例1:若选择最大尺寸的产品进行全性能测试,但部分检测项目不能覆盖最小尺寸的产品,应对最小尺寸进行未覆盖项目的检验。
举例2:配置湿化装置的一体式鼻氧管与普通鼻氧管相比,配置湿化装置的一体式鼻氧管性能指标要求更高,生物、化学、物理等性能指标涵盖普通鼻氧管产品的指标,能够代表其安全性、有效性。所以配置湿化装置的一体式鼻氧管与普通鼻氧管作为一个注册单元时,配置湿化装置的一体式鼻氧管应作为这个注册单元中的典型产品。
5.研究资料
5.1产品性能研究
注册申请人应根据产品的技术特征和临床使用情况来确定产品安全有效、质量可控的性能指标和检验方法。对注册申请人宣称的产品的所有技术参数和功能,应在产品技术要求中予以规定。技术指标应不低于相关的国家标准或行业标准,产品技术要求中的试验方法均应为已验证的方法。一次性使用鼻氧管的性能指标及试验方法应参考引用YY/T 1543《鼻氧管》及YY/T 1610《麻醉和呼吸设备 医用氧化湿化器》,如有不适用条款(包括国家标准、行业标准要求),注册申请人应在申报资料中说明理由。若未采用YY/T 1543和YY/T 1610中给出的试验方法,应提供所使用的试验方法的来源依据或方法学验证资料。
5.2生物相容性的评价研究
生物相容性评价研究资料应当包括:生物相容性评价的依据和方法;产品所用材料的描述及与人体接触的性质;实施或豁免生物学试验的理由和论证;对于现有数据或试验结果的评价。
产品首次注册时应产品所用材料及与人体的接触性质、接触时间按照GB/T 16886.1《医疗器械生物学评价 第1部分:风险管理过程中的评价与试验》、YY/T 1778.1《 医疗应用中呼吸气体通路生物相容性评价 第1部分:风险管理过程中的评价与试验》的要求对其进行生物相容性评价。若产品接触时间≤24h,考虑的生物相容性评价终点需至少包括:细胞毒性、致敏、刺激(粘膜刺激)或皮内反应。若产品接触时间>24h~30d,考虑的生物相容性评价终点需至少包括:细胞毒性、致敏、刺激(粘膜刺激)或皮内反应、急性全身毒性、亚急性毒性、植入反应。
若开展申报产品与市售产品的等同性比较的方式进行生物相容性评价,应按照《关于印发医疗器械生物学评价和审查指南的通知》要求进行评价,应提供资料证明申报产品与已上市产品具有等同性。
5.3灭菌工艺研究
一次性使用鼻氧管应以无菌形式供应,描述用于保证产品无菌的质量保证体系,明确灭菌工艺(方法和参数)和无菌保证水平(SAL)。一次性使用鼻氧管的无菌保证水平(SAL)需达到10-6,提供灭菌验证或确认报告,报告内容应符合GB 18279《医疗保健产品灭菌 环氧乙烷》系列标准、GB 18280《医疗保健产品灭菌 辐射》系列标准等的规定。灭菌确认应考虑产品与灭菌过程的适应性、包装和标签与灭菌过程的适应性等内容。
残留毒性:若灭菌使用的方法容易出现残留,如环氧乙烷灭菌,应当参考GB/T 16886.7《医疗器械生物学评价第7部分:环氧乙烷灭菌残留量》等标准明确残留物信息(如EO、ECH)及采取的处理方法和条件,并提供研究资料。
5.4加工助剂、湿化液的研究
明确生产过程中各种加工助剂的使用情况及对杂质(如残留单体、小分子残留物等)的控制情况,如粘结用环己酮的配方及限量,应对环己酮的配方和限量的安全性进行分析评价,并提供安全证明材料。
明确湿化液来源,如外购需提供供应商资质证明,湿化液的符合性证明材料,如为自产需提供对湿化液的质量控制情况,如微生物限度、电导率、总悬浮物、易氧化物、不挥发物、重金属、内毒素等。
6.产品稳定性研究
产品有效期的验证可采用实时老化或加速老化的研究。如果注册申报时提交的是加速老化研究资料,应评估产品是否适用于加速老化,若适用,可采用加速老化研究资料作为货架有效期的支持性资料。在稳定性研究中应监测整个有效期内确保产品安全性和有效性的关键参数。加速老化研究试验的具体要求可参照YY/T 0681系列标准。
产品有效期验证试验宜采用与常规生产相同的终产品进行。验证项目需评估产品随时间老化的相关性能,包括产品自身性能验证和包装系统性能验证两方面。前者需选择与医疗器械有效期密切相关的物理、化学、微生物测试项目,涉及产品生物相容性可能发生改变的,需进行生物学评价。后者包括包装完整性、包装强度和微生物屏障性能等验证项目。其中,包装完整性验证项目可包括在设定的时间间隔点目力检测产品包装(是否污染、破损等)及标签(完整性、粘附牢固度、印刷内容清晰度等)、采用染色液穿透法测定透气包装的密封泄漏试验和气泡法测定软性包装泄漏试验等;包装强度测试项目包括软性屏障材料密封强度试验、无约束包装抗内压破坏试验等。
需要提供运输稳定性研究资料,证明在宣称的有效期内,规定的运输条件下,运输过程中的环境条件不会对医疗器械的造成不利影响。根据适用情况可选择人工搬运、堆码、振动、低气压、集中冲击等模拟运输试验验证包装系统性能,并提供研究资料。
7.其他资料
对于列入《免于进行临床评价的医疗器械产品目录》的一次性使用鼻氧管可免于进行临床评价。注册申请人应当按照《列入免于临床评价医疗器械目录产品对比说明技术指导原则》的要求,从基本原理、结构组成、性能、安全性、适用范围等方面,证明产品的安全有效性。
(四)临床评价资料
该产品列入《免于临床评价医疗器械目录》,申请人无需提交临床评价资料。
(五)产品说明书和标签样稿
1.一次性使用鼻氧管说明书的编写应符合《医疗器械说明书和标签管理规定》、YY/T 1543《鼻氧管》及YY/T 1610《麻醉和呼吸设备 医用氧化湿化器》标准的要求。
2.一次性使用鼻氧管产品说明书应当包括以下内容:
2.1禁忌证:说明产品不适宜的某些疾病、情况或特定的人群。如提示有:上呼吸道不通畅患者、对产品材料过敏者。
2.2注意事项:明确目标用户及操作该产品应当具备的技能/知识/培训;医疗器械废弃处理时应当注意的事项;建议氧流量及气源压力;建议一次性使用鼻氧管的更换时间;使用环境、防火、防止卷曲、压扁和缠绕等;使用前检查包装是否完好,并对产品的通畅性和密封性进行确认,并在使用期限内使用。
2.3警示以及提示的内容:应当注明“一次性使用”“包装破损不得使用”等字样或符号;应当注明灭菌方式、“无菌”“失效日期”等字样或者符号;注明湿化液的类型或成分。
2.4YY/T 1543《鼻氧管》14章节及YY/T 1610《麻醉和呼吸设备 医用氧化湿化器》13章节规定的其它内容。
3.标签和包装标识
一次性使用鼻氧管产品的包装标识应符合YY/T 0313《医用高分子产品 包装和制造商提供信息的要求》、YY/T 0466.1《医疗器械 用于医疗器械标签、标记和提供信息的符号 第1部分:通用要求》、YY/T 1543《鼻氧管》及YY/T 1610《麻醉和呼吸设备 医用氧化湿化器》等标准的要求。
(六)质量管理体系文件
一次性使用鼻氧管的质量管理体系文件应符合《医疗器械生产质量管理规范》的要求,并按《医疗器械注册申报资料要求及说明》提交资料。
三、参考文献
[1]中华人民共和国国务院.医疗器械监督管理条例:中华人民共和国国务院令第739号[Z].
[2]国家市场监督管理总局.医疗器械注册与备案管理办法:国家市场监督管理总局令第47号[Z].
[3]国家食品药品监督管理局.医疗器械说明书和标签管理规定:国家食品药品监督管理总局令第6号[Z].
[4]国家食品药品监督管理局.医疗器械通用名称命名规则:国家食品药品监督管理总局令第19号[Z].
[5]国家药品监督管理局.关于发布医疗器械产品技术要求编写指导原则的通告:2022年第8号[Z].
[6]国家药品监督管理局.关于公布医疗器械注册申报资料要求和批准证明文件格式的公告:2021年第121号[Z].
[7]国家药品监督管理局. 列入免于临床评价医疗器械目录产品对比说明技术指导原则:国家药监局关于发布医疗器械临床评价技术指导原则等5项技术指导原则的通告2021年第73号[Z].
[8]国家药品监督管理局.免于临床评价医疗器械目录:国家药监局关于发布免于临床评价医疗器械目录的通告2021年第71号 [Z].
[9]国家食品药品监督管理局.医疗器械分类目录:2017年第104号[Z].
[10]国家药品监督管理局.医疗器械通用名称命名指导原则:2019年第99号[Z].
[11]YY/T 1543-2017,鼻氧管[S].
[12]YY/T 1610-2018,麻醉和呼吸设备 医用氧化湿化器[S].
[13]ISO 23368:2022,Anaesthetic and respiratory equipment - Low-flow nasal cannulae for oxygen therapy[S].
[14]GB 18279,《医疗保健产品灭菌 环氧乙烷》系列标准[S].
[15]GB 18280,《医疗保健产品灭菌 辐射》系列标准[S].
[16]GB 18281.2-2015,医疗保健产品灭菌 生物指示物 第2部分:环氧乙烷灭菌用生物指示物[S].
[17]GB/T 16886.1-2022,医疗器械生物学评价 第1部分:风险管理过程中的评价与试验[S].
[18]GB/T 16886.5-2017,医疗器械生物学评价 第5部分:体外细胞毒性试验[S].
[19]GB/T 16886.7-2015,医疗器械生物学评价 第7部分:环氧乙烷灭菌残留量[S].
[20]GB/T 16886.10-2017,医疗器械生物学评价 第10部分:刺激与皮肤致敏试验[S].
[21]GB/T 16886.12-2023,医疗器械生物学评价 第12部分:样品制备与参照材料[S].
[22]GB/T 19633,《最终灭菌医疗器械包装》系列标准[S].
[23]YY/T 0313-2014,医用高分子产品 包装和制造商提供信息的要求[S].
[24]GB/T 42062-2022,医疗器械 风险管理对医疗器械的应用[S].
[25]YY/T 0466,《医疗器械 用于医疗器械标签、标记和提供信息的符号》系列标准[S].
[26]YY/T 0681.1-2018,无菌医疗器械包装试验方法 第1部分:加速老化试验指南[S].
[27]YY/T 0681.15-2019,无菌医疗器械包装试验方法 第15部分:运输容器和系统的性能试验[S].
[28]YY/T 1268-2023,环氧乙烷灭菌的产品追加和过程等效[S].
[29]YY/T 0698.1-2011,最终灭菌医疗器械包装材料 第1部分:吸塑包装共挤塑料膜 要求和试验方法[S].
[30]中华人民共和国药典[S].
[31]GB 8368-2018,一次性使用输液器 重力输液式[S].
[32]GB 14232.1-2020,人体血液及血液成分袋式塑料容器 第1部分:传统型血袋[S].
[33]GB/T 15593-2020,输血(液)器具用聚氯乙烯塑料[S].
[34]GB/T 14233.2-2005,医用输液、输血、注射器具检验方法 第2部分:生物学试验方法[S].
[35]YY/T 0114-2008,医用输液、输血、注射器具用聚乙烯专用料[S].
[36]YY 1107-2003,浮标式氧气吸入器[S].
[37] YY/T 1778.1-2021,医疗应用中呼吸气体通路生物相容性评价 第1部分:风险管理过程中的评价与试验[S].
附表
产品主要危险(举例)




站点声明
本网站所提供的信息仅供参考之用,并不代表本网赞同其观点,也不代表本网对其真实性负责。图片版权归原作者所有,如有侵权请联系我们,我们立刻删除。如有关于作品内容、版权或其它问题请于作品发表后的30日内与本站联系,本网将迅速给您回应并做相关处理。
郑州思途医疗科技有限公司专注于医疗器械产品政策与法规规事务服务,提供产品注册备案申报代理、临床试验、体系建立辅导、分类界定、申请创新办理服务。
行业资讯
知识分享






豫公网安备 41010202003160号