一次性使用引流管产品注册审查指导原则(2024年修订版)(2024年第21号)
来源:医疗器械注册代办 发布日期:2024-06-17 阅读量:次
附件:一次性使用引流管产品注册审查指导原则(2024年修订版)(2024年第21号).doc
一次性使用引流管产品注册审查
指导原则(2024年修订)
本指导原则旨在帮助和指导注册申请人对一次性使用引流管注册申报资料的准备及撰写,同时也为医疗器械技术审评部门对注册申报资料的技术审评提供参考。
本指导原则是对一次性使用引流管注册申报资料的一般要求,注册申请人应依据具体产品的特性对注册申报资料的内容进行充分说明和细化,并依据具体产品的特性确定其中的具体内容是否适用。若不适用,需具体阐述其理由及相应的科学依据。
本指导原则是供注册申请人和技术审评人员使用的指导性文件,但不包括审评审批所涉及的行政事项,亦不作为法规强制执行,应在遵循相关法规的前提下使用本指导原则。如果有能够满足相关法规要求的其他方法,也可以采用,但是需要提供详细的研究资料和验证资料。应在遵循相关法规和标准的前提下使用本指导原则。
本指导原则是在现行法规和标准体系以及当前认知水平下制定,随着法规和标准的不断完善,以及科学技术的不断发展,相关内容也将适时进行调整。
一、适用范围
本指导原则的适用范围为《医疗器械分类目录》中第Ⅱ类一次性使用引流管产品,分类代号为14注输、护理和防护器械-05非血管内导(插)管-06引流导管。
目前临床使用的带引流功能的产品种类繁多,按其结构和功能不同分类管理。本指导原则适用于按照Ⅱ类管理的,主要用于外科做手术区域体液引流的产品。包括接触胸腔、腹腔、腰椎、体内创面或体表真皮深层及其以下组织创面的引流导管。而用途完全不同的Ⅱ类产品如导尿管、胃管和泪道引流管等不在本原则中描述。申请人根据申报产品具体使用用途明确。
二、注册审查要点
(一)监管信息
1.产品名称
产品名称应符合《医疗器械通用名称命名规则》的要求,可采用国家标准、行业标准上的通用名称,或以产品结构和应用范围为依据命名。产品名称在通用名称基础上可带有表示材质、用途或结构等描述性词语,举例如下:
一次性使用硅橡胶引流管(材质);
一次性使用三腔引流管(结构);
一次性使用负压引流管(预置负压);
一次性使用胸腔引流管(使用部位)。
2.分类编码
根据《医疗器械分类目录》,产品的分类编码为14-05-06,管理类别为II类。
3.注册单元划分的原则和实例
3.1医疗器械产品的注册单元以技术结构、性能指标和预期用途为划分依据。
3.2同功能的不同结构,同结构的不同规格型号为一注册单元;不同功能的不能放在一个单元。
3.3申报同一注册单元的产品,上市产品应采用同一名称,并用于同一用途,该注册单元中不同型号应具有相同结构及用途。
4.产品列表
以表格形式列出拟申报产品的型号、规格、结构及组成,以及每个型号规格的标识(如型号或部件的编号,器械唯一标识等)和描述说明(如材质等)。
5.应按照《医疗器械注册申报资料要求及说明》的要求提交申请表、术语、缩写词列表、关联文件、申报前与监管机构的联系情况和沟通记录(如适用)、主文档授权信(如适用)、符合性声明等。
(二)综述资料
1.概述
注册申请人应描述申报产品的名称及确定依据、管理类别、适用范围。若适用,申请人需要提供申报产品的背景信息概述。
2.产品描述
2.1工作原理
一次性使用引流管是利用虹吸或负压吸引原理,放置在人体手术区或体腔并经过皮肤切口穿出体外,将人体组织间或体腔中积聚的脓、渗出血液、组织液及其他液体导引至体外,防止液体淤积导致术后感染。
2.2结构和组成
一次性使用引流管通常由管体和接头组成,有的根据需要会配有穿透针、负压球(或预置负压装置)。管体远端(病人端)可带有一个或数个侧孔,病人端也可以是“T”形、“蘑菇头”形、Y型或潘氏型(管腔内设计有数条纵向突起的脊)等。产品所用材料有天然乳胶、硅橡胶、TPU[热塑性聚氨酯弹性体(Thermoplasticpolyurethane)]和PVC(聚氯乙烯)等。典型产品外形结构见图1。


2.3型号规格
应从结构组成、原材料、功能、产品特征、性能指标等方面详细列表说明各型号规格间的异同点。建议采用对比表及带有说明性文字的图片、图表对各型号规格的不同之处加以描述。应明确产品型号/规格的表述方式、划分依据。
2.4包装说明
应提供有关产品包装的信息,如描述产品包装的材料,说明包装清单和包装方式,提供包装图示等。如有配件,还应提供与该产品一起销售的配件包装情况。应当说明与灭菌方法相适应的最初包装的信息。
2.5研发历程
应阐述申请注册产品的研发背景和目的。如有参考的同类产品或前代产品,应当提供同类产品或前代产品的信息,并说明选择其作为研发参考的原因。
2.6与同类和/或前代产品的参考和比较
参考的同类产品或前代产品应当提供同类产品(国内外已上市)或前代产品(如有)的信息,阐述申请注册产品的研发背景和目的。对于同类产品,应当说明选择其作为研发参考的原因。申报产品应与已在中国境内上市的同类产品或前代产品进行对比分析,应结合《医疗器械临床评价技术指导原则》附件2申报产品与同品种医疗器械的对比项目,详述产品间差异,重点说明申报产品的新功能、新应用、新特点。
3.产品的适用范围、禁忌证
3.1适用范围
用于将患者积液、渗出液或气体向体外引流。
3.2预期使用环境
明确该产品预期使用的地点,如医疗机构等。可能影响其安全性和有效性的环境条件,如温度、湿度、压力、海拔等。
3.3适用人群
适用人群建议说明目标患者人群信息,患者选择标准,重要考虑因素等。
3.4禁忌证:产品材料有过敏史等其他不宜应采用一次性使用引流管的患者。
4.申报产品上市历史
产品的不良事件历史记录:
可通过国家药品不良反应监测中心及FDA-MAUDE、Pubmed数据库查询该产品的疑似不良事件。
一次性使用引流管在临床中出现的问题主要有:不通畅、渗漏、脱落和断裂等。注册申请人应跟踪整理已上市同类产品的不良事件、召回、警戒等相关信息,并将其作为风险管理的输入资料,进行风险评估和控制。
(三)非临床资料
1.产品的主要风险
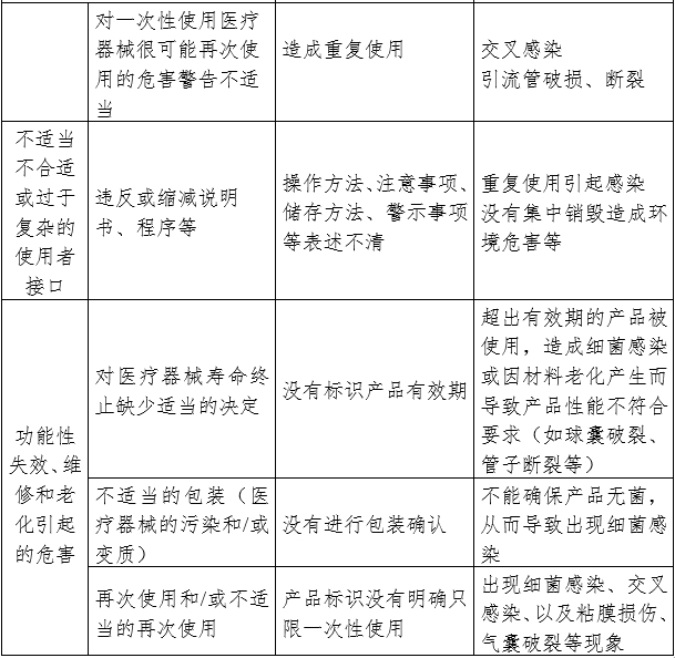
应按照GB/T 42062《医疗器械 风险管理对医疗器械的应用》的要求,对产品生命周期全过程实施风险管理。产品风险管理过程包括风险分析、风险评价、风险控制、综合剩余风险的可接受性评价、生产和生产后信息。产品风险分析应包含产品原材料选择、设计开发、生产加工过程、产品包装、灭菌、运输存储、使用和最终处置等产品生命周期的各个环节。
注册申请人在进行风险分析时,至少应考虑附表中主要危险,企业还应根据自身产品特点确定其他危险,详述危险发生的原因、危害水平、采取的降低危险的措施以及剩余危害可接受性评定。确保风险降低到可接受的程度,或经风险分析,受益大于风险。
2.医疗器械安全和性能基本原则清单
应按照《医疗器械注册申报资料要求及说明》的要求提交《医疗器械安全和性能基本原则清单》,说明产品符合《医疗器械安全和性能基本原则清单》各项适用要求所采用的方法,以及证明其符合性的文件。对于《医疗器械安全和性能基本原则清单》中不适用的各项要求,应当说明理由。
对于包含在产品注册申报资料中的文件,应当说明其在申报资料中的具体位置;对于未包含在产品注册申报资料中的文件,应当注明该证据文件名称及其在质量管理体系文件中的编号备查。
3.产品技术要求
申请人应根据产品的实际情况,拟定产品技术要求应符合《医疗器械注册与备案管理办法》等相关规定,应不低于产品适用的强制性国家标准/行业标准,按照《医疗器械产品技术要求编写指导原则》要求编写。
引流管基本技术性能指标包括但不限于以下内容,申请人可根据产品自身特点,参考相应的国家、行业标准制定产品技术要求,如有不适用条款(包括国家标准、行业标准要求),申请人应在申报资料中说明理由。
3.1外观。
3.2尺寸:
本项指标由行业标准规定。应用引流管的公称外径表示其规格,用mm表示。标准中注明可同时用其他单位,对外径,国内外最常用的是法国规格,这是以导管的周长表示的规格系列。导管周长=πD≈3D,法国规格除以3即为导管的外径(mm)。法国规格前面需加注FG、Ch或Fr。
3.3强度:
引流管管体和接头各连接处的强度,引流管管身强度(生产企业自行制定)。
3.4密封性:
引流管管体和与接头的连接处密封性要求。
3.5耐负压性:
在一定吸引负压下引流管的管体可靠性的要求(生产企业自行制定)。
3.6耐弯曲性(抗变形):
引流管的管体在弯曲状态下是否可靠支撑引流的完成(待相关行业标准发布后参照执行)。
3.7畅通性:
也可以用流量来表示。
3.8X射线不透性(如有)。
3.9化学性能:
根据不同材料特性,参照GB/T 14233.1-2008由企业决定对化学性能提出要求项目,至少应包括浊度、还原物质、酸碱度和重金属总含量等内容。用环氧乙烷灭菌的产品应规定环氧乙烷残留量的要求。
3.10生物性能:
无菌。
3.11其他:
如果带有附件如穿刺针(穿透皮肤)或预置负压者应对针的性能和负压值等提出要求。
4.检验报告
产品检验报告可以是申请人的自检报告,也可以是委托有资质的医疗器械检验机构出具的检验报告。
注册申请人应提供典型性检验样品的选择说明,典型性产品的确定可以通过比较同一注册单元内所有产品的技术结构、性能指标和预期用途等相应资料,说明其能够代表本注册单元内其他产品的安全性和有效性。原则上应选取结构最复杂、功能最齐全、风险最高的型号规格作为典型性产品。若一个型号规格不能覆盖所有产品,除应选择其他型号进行相关性能的补充性检测。注意典型型号/规格不一定是临床常用型号/规格。
举例:若选择最大规格的产品进行全性能测试,但部分检测项目不能覆盖小规格的产品,应对小规格产品进行未覆盖项目的检验。
5.研究资料
应当从技术层面论述申报产品的产品性能研究、生物相容性评价研究、灭菌工艺研究、加工助剂研究和产品稳定性研究等内容。至少应包含但不限于以下内容:
5.1产品性能研究
注册申请人应根据产品的技术特征和临床使用情况来确定产品安全有效、质量可控的性能指标和检验方法。对注册申请人宣称的可进行客观判定的成品的功能性、安全性指标 ,应在产品技术要求中予以规定。技术指标应不低于相关的国家标准或行业标准,产品技术要求中的试验方法均应为已验证的方法。引流管产品的性能指标及试验方法应参考引用产品专用标准,如果没有产品专用标准,可参考引用YY/T 0489, 如有不适用条款(包括国家标准、行业标准要求),注册申请人应在申报资料中说明理由。若未采用标准给出的试验方法,应提供所使用的试验方法的来源依据或方法学验证资料。
5.2生物学特性研究
终产品中预期与人体直接或间接接触的部分,均需要进行生物相容性评价。
生物相容性评价研究资料需包括:
5.2.1生物相容性评价的依据、项目和方法。
5.2.2产品所用材料的描述及与人体接触的性质。
5.2.3实施或豁免生物学试验的理由和论证。
5.2.4对于现有数据或试验结果的评价。
根据GB/T 16886《医疗器械生物学评价》系列标准对引流管进行生物相容性研究。根据产品与使用者的接触时间和性质,考虑的生物相容性评价终点至少需包括:细胞毒性、致敏反应、皮内反应、材料介导的致热性和急性全身毒性,若接触时间为24小时~30天还需进行亚急性毒性、植入反应和遗传毒性评价。
若开展申报产品与市售产品的等同性比较的方式进行生物相容性评价,应按照《关于印发医疗器械生物学评价和审查指南的通知》要求进行评价,应提供资料证明申报产品与已上市产品具有等同性。
5.3灭菌工艺研究
一次性使用引流管应以无菌形式供应,描述用于保证产品无菌的质量保证体系,明确灭菌工艺(方法和参数)和无菌保证水平(SAL)。一次性使用引流管的无菌保证水平(SAL)需达到10-6,提供灭菌确认报告,报告内容应符合GB 18279《医疗保健产品灭菌 环氧乙烷》系列标准、GB 18280《医疗保健产品灭菌 辐射》系列标准、GB 18278.1《医疗保健产品灭菌 湿热 第1部分 医疗器械灭菌过程的开发、确认和常规》等的规定。灭菌确认应考虑产品与灭菌过程的适应性、包装和标签与灭菌过程的适应性等内容。
残留毒性:若灭菌使用的方法容易出现残留, 应明确残留物的名称、限量及其确定依据、采取的处理措施及相应的残留量检测报告,如环氧乙烷灭菌,应当参考GB/T 16886.7《医疗器械生物学评价第7部分:环氧乙烷灭菌残留量》等标准明确残留物信息(如EO、ECH)及采取的处理方法和条件,并提供研究资料。
5.4加工助剂的研究
明确生产过程中各种加工助剂的使用情况及对杂质(如残留单体、小分子残留物等)的控制情况,如粘结用环己酮的配方及限量,应对环己酮的配方和限量的安全性进行分析评价,并提供安全证明材料。
5.5产品稳定性研究
5.5.1货架有效期
产品有效期的验证可采用实时老化或加速老化的研究。如果注册申报时提交的是加速老化研究资料,应评估产品是否适用于加速老化,若适用,可采用加速老化研究资料作为货架有效期的支持性资料。在稳定性研究中应监测整个有效期内确保产品安全性和有效性的关键参数。加速老化研究试验的具体要求可参照YY/T 0681系列标准。
产品有效期验证试验应采用与常规生产相同的终产品进行。验证项目需评估产品随时间老化的相关性能,包括产品自身性能验证和包装系统性能验证两方面。前者需选择与医疗器械有效期密切相关的物理、化学、微生物测试项目,涉及产品生物相容性可能发生改变的,需进行生物学评价。后者包括包装完整性、包装强度和微生物屏障性能等验证项目。其中,包装完整性验证项目可包括在设定的时间间隔点目力检测产品包装(是否污染、破损等)及标签(完整性、粘附牢固度、印刷内容清晰度等)、采用染色液穿透法测定透气包装的密封泄漏试验和气泡法测定软性包装泄漏试验等;包装强度测试项目包括软性屏障材料密封强度试验、无约束包装抗内压破坏试验等。
5.5.2运输稳定性
需要提供运输稳定性研究资料,证明在宣称的有效期内,规定的运输条件下,运输过程中的环境条件不会对医疗器械的造成不利影响。根据适用情况可选择人工搬运、堆码、振动、低气压、集中冲击等模拟运输试验验证包装系统性能,并提供研究资料。
5.6原材料控制
说明原材料的选择依据,明确产品的起始材料,列明产品生产过程中由起始材料至终产品所需全部材料(包括加工助剂等)的基本信息,如名称、供应商、符合的标准(如适用)等。产品组成材料可以列表的形式提供,并与产品结构图示中标识的部件一一对应。若产品结构采用分层/分段结构的,应逐层/逐段分别进行描述;若产品组成材料为混合物的,应明确各组分及其比例。若有涂层的,应列明涂层主要化学成分和比例信息,及制造过程中使用的焊接剂、粘合剂、着色剂等。
原材料应具有稳定的供货渠道以保证产品质量,所用原材料的质量控制标准和研究资料。
对于首次应用于医疗器械的新材料,应提供该材料适合用于产品预期用途的相关研究资料,可参考提供该材料适于人体使用的相关研究资料,如新材料的生物相容性研究资料,毒理学分析,可沥滤物分析,临床应用史等。
6.其他资料
对于列入《免于临床评价医疗器械目录》的一次性使用引流管可免于进行临床评价。注册申请人应当按照《列入免于临床评价医疗器械目录产品对比说明技术指导原则》的要求,从基本原理、结构组成、性能要求、适用范围等方面,证明产品的安全有效性。
(四)临床评价资料
根据国家药监局《关于发布免于临床评价医疗器械目录的通告》,一次性使用引流管分类编码为14-05-06,免于进行临床试验。
若无法证明申报产品与《目录》产品具有等同性,则应按照《医疗器械临床评价技术指导原则》其他路径开展相应工作,提供符合要求的临床评价资料。
(五)产品说明书和标签样稿
产品说明书和标签的编写应符合《医疗器械说明书和标签管理规定》及YY/T 0466.1《医疗器械用于医疗器械标签、标记和提供信息的符号 第1部分:通用要求》等相关标准的要求。同时应满足以下要求:
1.根据临床评价资料等有关技术文件,明确产品的适用范围、适用人群;
2.对置管方法及相应操作步骤进行详细说明;
3.对置管位置的判断方法进行说明;
4.对日常护理的要求,如冲管、鼻部及口腔护理等进行说明;
5.对接头适配的要求进行说明;
6.对产品允许留置人体的时间、对应用留置产品的患者如何进行监护、对负压源的要求(如适用)进行说明;
7.应提示对产品材料有过敏史者禁用,以及可能产生过敏的情况;
8.应提示一次性使用,用后销毁,包装如有破损,严禁使用;
9.应提示灭菌方式;
10.置管过程需要使用润滑介质时,应说明推荐使用的润滑介质,并警示避免使用的润滑介质;如,乳胶材质应避免使用液体石蜡等石油基质润滑剂;
11.应列出相应禁忌证;
12.应列出适用于申报产品的警示信息和注意事项。警告中包括器械相关的严重不良反应或潜在的安全危害,并且还应包含可能的后果。
(六)质量管理体系文件
引流管的质量管理体系文件应符合《医疗器械生产质量管理规范》的要求,并按《医疗器械注册申报资料要求及说明》提交资料。详述产品的生产过程,提供生产工艺流程图,注明关键工艺和特殊工艺,说明过程控制点。明确对生产加工过程使用的添加剂、粘合剂等具有潜在毒性或限量使用的物质的控制情况。
三、参考文献
[1]中华人民共和国国务院.医疗器械监督管理条例:中华人民共和国国务院令第739号[Z].
[2]国家市场监督管理总局.医疗器械注册与备案管理办法:国家市场监督管理总局令第47号[Z].
[3]国家食品药品监督管理局.医疗器械说明书和标签管理规定:国家食品药品监督管理总局令第6号[Z].
[4]国家药品监督管理局.医疗器械通用名称命名规则:国家食品药品监督管理总局令第19号[Z].
[5]国家药品监督管理局.医疗器械产品技术要求编写指导原则:国家药监局通告2022年第8号[Z].
[6]国家药品监督管理局.医疗器械注册申报资料要求和批准证明文件格式:国家药监局公告2021年第121号[Z].
[7]国家药品监督管理局.免于临床评价医疗器械目录:国家药品监督管理局2023年第33号[Z].
[8]国家药品监督管理局 国家卫生健康委.医疗器械临床试验质量管理规范:国家药监局 国家卫生健康委公告2022年第28号[Z].
[9]国家药品监督管理局.医疗器械分类目录:国家食品药品监督管理总局公告2017年第104号[Z].
[10]国家药品监督管理局.医疗器械通用名称命名规则:国家食品药品监督管理总局令第19号[Z].
[11]YY/T 0489-2004,一次性使用无菌引流导管及辅助器械[S].
[12]GB/T 15812.1-2005,非血管内导管 第1部分 一般性能试验方法[S].
[13]GB/T 14233.1-2022,医用输液、输血、注射器具检验方法 第1部分:化学分析方法[S].
[14]GB/T 14233.2-2005,医用输液、输血、注射器具检验方法 第2部分:生物学试验方法[S].
[15]GB 18279.1-2015,医疗保健产品灭菌 环氧乙烷 第1部分:医疗器械灭菌过程的开发、确认和常规控制的要求[S].
[16]YY/T 1268-2023, 环氧乙烷灭菌的产品追加和过程等效[S].
[17]GB 18280-2000,医疗保健产品灭菌 辐射系列标准[S].
[18]GB 18281.2-2015,医疗保健产品灭菌 生物指示物 第2部分:环氧乙烷灭菌用生物指示物[S].
[19]GB/T 16886.1-2022,医疗器械生物学评价 第1部分:风险管理过程中的评价与试验[S].
[20]GB/T 16886.5-2017,医疗器械生物学评价 第5部分:体外细胞毒性试验[S].
[21]GB/T 16886.6-2022,医疗器械生物学评价 第6部分:植入后局部反应试验[S].
[22]GB/T 16886.7-2015,医疗器械生物学评价 第7部分:环氧乙烷灭菌残留量[S].
[23]GB/T 16886.10-2017,医疗器械生物学评价 第10部分:刺激与迟发型超敏反应试验[S].
[24]GB/T 16886.11-2021,医疗器械生物学评价 第11部分:全身毒性试验[S].
[25]YY/T 0466.1-2016,医疗器械 用于医疗器械标签、标记和提供信息的符号 第1部分:通用要求[S].
[26]GB/T19633.1-2015,最终灭菌医疗器械包装 第1部分:材料、无菌屏障系统和包装系统的要求[S].
[27]GB/T19633.2-2015,最终灭菌医疗器械包装 第2部分:成形、密封和装配过程的确认的要求[S].
[28]YY/T 0313-2014,医用高分子制品包装、标志、运输和贮存[S].
[29]GB/T 42062-2022,医疗器械 风险管理对医疗器械的应用[S].
[30]YY/T 0681.1-2018,无菌医疗器械包装试验方法 第1部分:加速老化试验指南[S].
[31]YY/T 0681.15-2019,无菌医疗器械包装试验方法 第15部分:运输容器和系统的性能试验[S].
[32]YY/T 0698.1-2011,最终灭菌医疗器械包装材料 第1部分:吸塑包装共挤塑料膜要求和试验方法[S].
[33]国家药典委员会.中华人民共和国药典[M].北京:中国医药科技出版社, 2020.
[34]国家食品药品监督管理局.一次性使用脑积水分流器注册技术审查指导原则:总局关于发布牙科种植体(系统)等6个医疗器械注册技术审查指导原则通告2016年第70号[Z].
[35]国家药品监督管理局医疗器械审评中心.经鼻胆汁外引流管注册审查指导原则:国家药监局器审中心关于发布一次性使用心脏固定器等19项医疗器械产品注册审查指导原则通告2022年第41号[Z].
附表
产品主要危险(举例)




站点声明
本网站所提供的信息仅供参考之用,并不代表本网赞同其观点,也不代表本网对其真实性负责。图片版权归原作者所有,如有侵权请联系我们,我们立刻删除。如有关于作品内容、版权或其它问题请于作品发表后的30日内与本站联系,本网将迅速给您回应并做相关处理。
郑州思途医疗科技有限公司专注于医疗器械产品政策与法规规事务服务,提供产品注册备案申报代理、临床试验、体系建立辅导、分类界定、申请创新办理服务。
行业资讯
知识分享






豫公网安备 41010202003160号