山东省医疗器械工艺用水现场检查指南(鲁药监械〔2021〕35号)
为规范医疗器械现场检查,提升检查员现场检查能力,指导检查员对医疗器械生产企业工艺用水控制情况的检查,提高企业工艺用水质量安全保证水平,依据《医疗器械监督管理条例》
来源:医疗器械注册代办 发布日期:2024-06-17 阅读量:次
附件:电子血压计(示波法)注册审查指导原则(2024年修订版)(2024年第21号).doc
本指导原则旨在指导注册申请人对电子血压计(示波法)注册申报资料的准备及撰写,同时也为技术审评部门审评注册申报资料提供参考。
本指导原则是对电子血压计(示波法)的一般要求,申请人应依据产品的具体特性确定其中内容是否适用,若不适用,需具体阐述理由及相应的科学依据,并依据产品的具体特性对注册申报资料的内容进行充实和细化。
本指导原则是供申请人和审查人员使用的指导文件,不涉及注册审批等行政事项,亦不作为法规强制执行,如有能够满足法规要求的其他方法,也可以采用,但应提供详细的研究资料和验证资料。应在遵循相关法规的前提下使用本指导原则。
本指导原则是在现行法规、标准体系及当前认知水平下制定的,随着法规、标准体系的不断完善和科学技术的不断发展,本指导原则相关内容也将适时进行调整。
本指导原则的适用范围为以示波法作为测量原理通过缠绕手臂或手腕的袖带或腕带传感器取得的压力和脉搏信号来自动完成间接测量(无创)动脉血压的装置(以下简称电子血压计)。
本指导原则范围不包含其他原理测量血压的设备(如手指、胸阻抗、电子柯氏音法、光学方法等)和动态血压监测设备,但在审查这些设备时也可参考本原则部分内容。
(一)监管信息
明确申请表中产品名称、管理类别、分类编码、型号规格、产品组成、适用范围等信息。
1.产品名称
产品命名应符合《医疗器械通用名称命名规则》的要求,按“测量部位(可选)”+“电子血压计”的方式命名。例如:电子血压计,手腕式电子血压计,上臂式电子血压计等。产品名称应为通用名,不应包括产品型号、系列。
2.分类编码
按现行《医疗器械分类目录》,该类产品分类编码为07-03-03,管理类别为Ⅱ类。
3.注册单元划分的原则和实例
电子血压计注册单元划分主要从产品的技术结构和性能指标来考虑。
技术结构:产品的技术结构不同,应划分为不同的注册单元。技术结构主要考虑以下因素:
——测量部位不同的,例如:手腕式、上臂式;
——测量方式不同的,例如:升压测量法、降压测量法;
——加压方式不同的,例如:直接加压、预判加压;
——结构差异较大的,例如:手腕式、手表式。
性能指标:主要性能指标有较大差异的,应考虑划分为不同的注册单元。
(二)综述资料
1.产品描述
1.1器械及操作原理描述
1.1.1工作原理
需详述产品的工作原理,采用示波法测量血压的电子血压计,其工作原理按测量方式可分为:降压测量和升压测量。
例如,降压测量法:血压计使用气泵对袖带进行充气加压,利用充气袖带压迫动脉血管,使动脉血管处于完全闭阻状态。随后开启放气阀,使袖带内压力缓慢下降。随着袖带内压力的下降,动脉血管呈完全阻闭—渐开—全开的变化过程。降压过程中,动脉内压力振幅大小变化趋势如下图所示:

压力传感器采集大小变化的袖带内压力,将其转化为数字信号送入CPU,通过嵌入式软件辨别动脉血流受阻过程中相应压力点,根据经验累积的软件算法得出人体的舒张压、收缩压和平均压。
升压测量法:血压计使用气泵对袖带进行充气加压,利用充气袖带压迫动脉血管,随着袖带压力的上升,动脉血管呈全开—半闭—完全阻闭的变化过程。升压过程中,动脉内压力振幅大小变化趋势如下图所示:

压力传感器采集大小变化的袖带内压力振幅变化,将其转化为数字信号送入CPU,使用嵌入式软件分析,辨别动脉血流受阻过程中相应压力点来确定人体的舒张压、收缩压和平均压。
不管是降压测量还是升压测量, 软件算法中的参数需要根据电子血压计结构变化,袖带尺寸变化,临床数据收集等情况不断进行修正。
因该产品为非直接治疗类医疗器械,故本指导原则不包含产品作用机理的内容。
1.1.2结构组成
电子血压计的组成一般包括主机、袖带或腕带,某些机型还配有电源适配器、通信线缆。
电子血压计的主机结构通常包括气泵、压力传感器、放气阀、电源供应电路、按键控制电路、显示模块、CPU控制模块、软件组件、IoT(联网传输功能模块)等。产品的关键部件为:压力传感器、袖带或腕带、软件组件(用于血压监测过程控制、信号特征提取以及血压的计算)。
电子血压计按电源部分结构可分为:交流、直流和交直流两用。使用交流电源的产品一般会配有外置的电源适配器。
电子血压计的气泵和放气阀可分为:泵阀分体式和泵阀一体式。

自动加压包括直接加压和预判加压两种。直接加压即在充气过程中,使袖带压直接上升到一个固定的压力值。预判加压即在充气加压过程中预测量患者血压的大致值,并根据预测量的收缩压值来确定充气的袖带压力值。
电子血压计按测量部位可分为:上臂式,手腕式。
产品图示举例如下:


1.2型号规格
需明确申报产品的型号规格,产品型号规格及其划分,如同一个注册单元包含多个型号规格,需提供产品型号规格区分列表或配置表。
2.适用范围和禁忌证
产品的适用范围、适用人群、禁忌证需与申报产品的性能、功能相符,并需与临床验证资料结论一致。适用范围的描述需清晰准确。
2.1适用范围
例如:该产品测量人体舒张压、收缩压、脉率(如适用)。
2.2预期使用环境
需明确设备使用场所和使用环境要求。
设备使用场所包括:医疗机构、家用环境等。
使用环境要求需至少包括:推荐的硬件使用的适宜温度、湿度。
2.3适用人群
根据临床验证资料,产品应明确适用的人群。如:适用于成人、小儿或新生儿。必要时适用范围增加适用人群。
2.4禁忌证
描述产品的禁忌证(包括绝对禁忌证、相对禁忌证),如不适宜使用的人群、疾病等情形。
3.包装说明
提供产品的包装信息,可包括包装形式、包装材料、包装工艺等信息。
(三)非临床资料
1.产品风险管理资料
注册申请人需对产品全生命周期实施风险管理,依据GB/T 42062《医疗器械风险管理对医疗器械的应用》,提供产品风险管理报告。
申请人需重点说明:申报产品的研制阶段已对有关可能的危险及产生的风险进行了估计和评价,针对性地实施了降低风险的技术和管理方面的措施。产品性能测试对上述措施的有效性进行了验证,达到了通用和专用标准的要求。申请人对所有剩余风险进行了评价,全部达到可接受的水平。产品风险分析资料需为申请人关于产品安全性的承诺提供支持。
风险管理报告一般包括以下内容:
1.1申报产品的风险管理组织。
1.2申报产品的组成。
1.3申报产品符合的安全标准。
1.4申报产品的预期用途,与安全性有关的特征的判定。
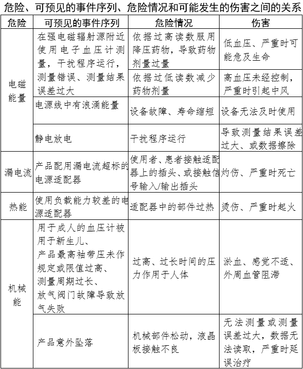
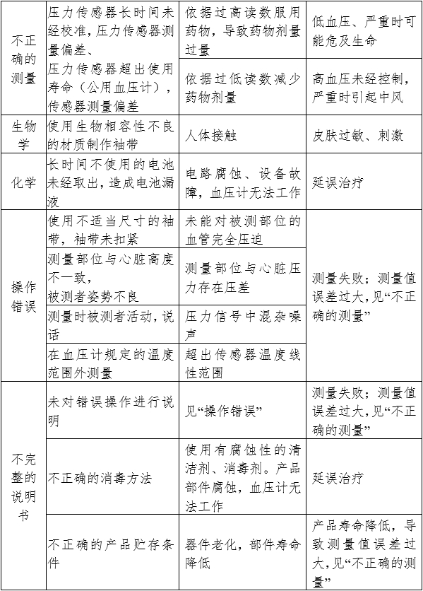
1.5对申报产品的可能危险作出判定(见附表1)。
1.6对所判定的危险采取的降低风险的控制措施。
1.7对采取控制措施后的剩余风险进行估计和评价。
1.8对风险管理计划的实施情况进行评审。
1.9对生产和生产后活动收集与评审信息。
2.产品技术要求及检验报告
2.1产品技术要求
依据《医疗器械产品技术要求编写指导原则》进行编制。
本条款给出电子血压计产品需要满足的主要技术指标,企业可参考相应的国家标准、行业标准,根据企业自身产品的技术特点制定相应的要求,但不得低于相关强制性国家标准、行业标准的要求。如有不适用条款(包括国家标准、行业标准要求),企业在研究资料的产品性能研究中必须说明理由。
2.1.1产品型号/规格及其划分的说明
说明产品的型号、规格,明确产品型号、规格的划分说明。
电子血压计产品中包含软件组件(内嵌式软件、APP软件),应明确软件的名称、型号规格(若适用)、发布版本、版本命名规则,软件模块(含医用中间件)若有单独的版本、版本命名规则均需说明。
2.1.2性能指标
产品性能应不低于YY 0670中规定的要求(除4.5.5系统整体的有效性)或YY 9706.230中规定的要求(除第201.106章临床准确度)。还应参照《医疗器械软件注册审查指导原则(2022年修订版)》明确软件的性能指标。
电气安全应符合GB 9706.1中规定的要求,或还应符合专用标准YY 9706.230中规定的要求。如适用于家用环境,还需符合YY 9706.111中规定的要求。
电磁兼容应符合YY 0505或YY 9706.102及专用标准YY 9706.230中电磁兼容的要求。如适用于家用环境,还需满足YY 9706.111中电磁兼容的要求。
(标准执行要求详见本指导原则第三章)。
2.2检验报告
可提交以下任一形式的检验报告:
2.2.1申请人出具的自检报告;
2.2.2委托有资质的医疗器械检验机构出具的检验报告。
2.3同一注册单元内检验典型性产品确定原则
同一注册单元应按产品风险与技术指标的覆盖性来选择典型产品。典型产品应是同一注册单元内能够代表本单元内其他产品安全性和有效性的产品,应考虑功能最齐全、风险最高的产品。同一注册单元中,若辅助功能不能互相覆盖,则典型产品应为多个型号。
举例:
具有不同辅助功能的上臂式电子血压计可作为同一注册单元。同一注册单元中的两个型号一个具有一种辅助功能,一种具有两种辅助功能,应选取具有两种辅助功能的型号作为典型型号。
3.研究资料
3.1化学和物理性能研究
应当提供产品化学/材料表征、物理和/或机械性能指标的确定依据、设计输入来源以及临床意义,所采用的标准或方法、采用的原因及理论基础。
3.1.1应描述所采用的国家标准、行业标准中不适用条款的理由。
3.1.2如有附加的产品功能(如脉率)及检测方法,给出其制定的相关的依据。
3.2电气系统安全性研究
应当提供电气安全性、机械和环境保护以及电磁兼容性的研究资料,说明适用的标准以及开展的研究。
3.3软件研究
该产品一般均含有软件,注册申请人应依据《医疗器械软件注册审查指导原则(2022年修订版)》《医疗器械网络安全注册审查指导原则(2022年修订版)》《移动医疗器械注册技术审查指导原则》等要求,提交相应研究资料。
3.3.1软件组件
注册申请人在提交软件研究资料时应当提供自研软件研究报告、外部软件环境评估报告(若适用)以及GB/T 25000.51自测报告,亦可提交自检报告或检验报告代替自测报告。自研软件研究报告包括基本信息、实现过程、核心功能、结论等内容,详尽程度取决于软件安全性级别(严重、中等、轻微)。其中,基本信息包括软件标识、安全性级别、结构功能、物理拓扑、运行环境、注册历史,实现过程包括开发概况、风险管理、需求规范、生存周期、验证与确认、可追溯性分析、缺陷管理、更新历史,明确核心功能、核心算法、预期用途的对应关系。根据电子血压计(示波法)的工作原理,结合其预期用途、使用环境、核心功能,建议软件按安全性级别不低于中等级别进行管理。
3.3.2网络安全
具备电子数据交换、远程控制或用户访问功能的(如可通过蓝牙连接进行电子数据交换),应提交网络安全研究资料。包括基本信息、实现过程、漏洞评估、结论等内容,详尽程度取决于软件安全性级别。其中,基本信息包括软件信息、数据架构、网络安全能力、网络安全补丁、安全软件,实现过程包括风险管理、需求规范、验证与确认、可追溯性分析、更新维护计划,漏洞评估明确已知漏洞相关信息。
如产品数据接口使用Wi-Fi、蓝牙、4G/5G等形式进行数据传输,应根据接口类型逐项说明每个网络接口、电子数据交换接口的预期用户、使用场景、预期用途、数据类型、技术特征、使用限制信息。
3.4生物学特性研究
生物学特性评价根据GB/T 16886.1标准进行,企业的申报资料应描述电子血压计所用材料及其与人体接触的性质,生物学特性评价研究应给出实施或豁免生物学试验的理由和论证,并对现有数据或试验结果进行评价。建议电子血压计与患者接触部件至少考虑以下方面的要求:轻微细胞毒性;应无迟发型超敏反应;皮肤刺激应不大于1级。
3.5清洁、消毒、灭菌研究
对于主机及袖带,应提供清洁、消毒的研究资料。应当明确推荐的清洗和消毒工艺(方法和参数)、工艺的确定依据以及验证的相关研究资料。
如推荐使用75%酒精,氨水或漂白剂外壳清洁。根据预期使用环境,如医疗机构或者家用,应分别说明不同环境下的清洁消毒方式。
如产品声称具有无菌提供的部件,应提供灭菌工艺的研究资料。
3.6稳定性研究
医用电器环境要求是评价产品在各种工作环境和模拟贮存、运输环境下的适应性,可以制定不同的气候环境条件和机械环境条件来进行试验,或通过对关键部件的试验来评价整机的情况,也可以通过已上市同类产品比对方式进行判断。
3.6.1使用稳定性
应当提供产品寿命信息及确定依据。需参照《有源医疗器械使用期限注册技术审查指导原则》提供产品使用稳定性的验证资料。可以对该产品进行使用状态列举,完整分析出临床使用的情况,直接进行产品的老化试验研究;也可以将产品(系统)分解为不同子系统/部件(如主机、袖带)进行评价,应详细分析分解关系,在此基础上通过不同的分解方式(如将产品分为关键部件及非关键部件等)确定产品的使用期限。
3.6.2运输稳定性
需提交运输稳定性验证资料,证明在规定的运输条件下,运输过程中环境条件(例如:震动、振动、温度和湿度的波动)不会对医疗器械的特性和性能,包括完整性和清洁度,造成不利影响。
如产品声称具有无菌提供的部件,应提供在宣称的有效期内以及运输条件下,保持包装完整性的依据。
4.其他资料
电子血压计(示波法)属于免于临床评价的医疗器械,申请人应按照《列入免于临床评价医疗器械目录产品对比说明技术指导原则》的要求,从基本原理、结构组成、性能、安全性、适用范围等方面,证明产品的安全有效性。
4.1.1应提交YY 0670或YY 9706.230中要求的系统整体的有效性研究资料。
在YY 9706.230实施前,若引用YY 9706.230,应按照YY 9706.230第201.106章的要求提交临床准确度验证报告,若引用YY0670,制造商仍可按照以下临床评估方案进行:
制造商应提供针对自动血压测量准确性的临床评估报告。推荐的临床评估方案:在这个临床过程中应确保被评估系统的整体性能的评价方法符合YY 0670中第G.1章(听诊法)或第G.2章(有创法)的要求,而且符合标识要求,并确保整个体系在上述临床评价的统计结论应满足:
——按YY 0670中G.1.1的方法,达到平均差不超过±0.67kPa(±5mmHg),标准偏差不超过1.067kPa(8mmHg);
——按YY 0670中G.1.2的方法,达到G.1的要求。
详细方法和要求,请参见YY 0670附录G。
YY 9706.230实施后,应按照YY 9706.230第201.106章的要求提交临床准确度验证报告。
(四)临床评价资料
该产品列入《免于临床评价医疗器械目录》(以下简称《目录》),申请人无需提交临床评价资料。
提交的资料应能证明申报产品与《目录》所述的产品具有基本等同性。若无法证明申报产品与《目录》所述的产品具有基本等同性,则应开展临床评价。
(五)产品说明书和标签样稿
电子血压计产品的说明书、标签和包装标识应符合《医疗器械说明书和标签管理规定》(国家食品药品监督管理总局令第6号)和YY/T 0466.1等标准中的相关要求。说明书、标签的内容应当真实、完整、科学,并与产品特性相一致,文字内容必须使用中文,可以附加其他语种。说明书、标签、包装标识中的文字、符号、图形、表格、数据等应相互一致,并符合相关标准和规范要求。
每台设备都应附带说明书,说明书应符合《医疗器械说明书和标签管理规定》及其他适用标准中有关说明书的规定。参照GB 9706.1或YY 9706.230的适用条款(包括201.7条款)编写说明书,至少应包括以下内容:
1.说明书中应包括对使用警告总结的章节。
2.介绍如何拆包、安装、进行使用前检查,获取帮助服务的渠道、标准操作程序、常规维护、再校准及清洗频次建议。
3.提供程序、简图和零件列表,以及如何联系制造商的服务中心。
4.提示按照厂家指定的时间间隔对袖带压力传感器/指示器的精度进行校验。
5.对于家用血压计指出:详细测量方法,至少包括手臂测量位置、在血压测量之前恰当的休息时间、适合的袖带尺寸,并声明应有专业人士解释测量所得的血压值。
6.提示用户,测量者的姿势以及身体状况会影响血压测量。
7.声明如果在制造商指定的温度和湿度范围外储存或使用,系统可能无法达到声称的性能(制造商指定的温度和湿度范围应一并在声明中给出)。
8.产品是否适用新生儿,若适用,则应按照适用标准提供信息。
9.当气囊在持久过分充气时状态下可能存在的风险。
10.确定显示装置故障的方法。
11.推荐使用的消毒程序。
12.关于本设备所得到的血压测量值和其他独立方法得到的测量值的相关性的声明。
13.当有普通心率失常出现时,该设备是否能达到声称的性能。
14.产品质保信息。
关于本设备测量血压有效性的声明应该采用合适的验证方法予以证实,并向使用者提供获得有关验证方法的信息途径。
对于使用听诊法(使用袖带、听诊器、压力计)验证的设备,应具备如下(或实质等同的)声明:“本设备所测得的血压值和听诊法的测量值等价,其误差符合YY 0667规定的要求。”YY 9706.230实施后,应在说明书中说明电子血压计是按照ISO 81060-2:2018+AMD1:2020的要求进行临床调查的。
(六)质量管理体系文件
应当明确产品生产加工工艺,注明关键工序和特殊过程(如适用),可采用流程图的形式,并说明其过程控制点。
电子血压计产品通常的生产加工工艺:外购/外协件/自制件→半成品组装→程序烧入→静态压力校正→动态压力校正→功能测试→成品组装→包装→出厂检验→入库。
关键工序及控制:静态压力校正、动态压力校正。校正前应校准测试工装的气压,并应用不良样品检测正常后才可进行。应定期对测试工装进行压力校准,并做记录。
根据企业具体情况,生产加工工艺、关键工序及控制可以有所不同。该产品的生产应符合《医疗器械生产监督管理办法》中对二类医疗器械产品的要求。
(一)产品结构
审查应关注产品(或产品系列)的结构组成的完整性,包括可能的选配件(如:电源适配器、不同型号规格的袖带、通信附件、配套软件等),以及所有关键部件。
(二)标准执行
审查产品技术要求时应注意,根据《国家药品监督管理局关于GB 9706.1及配套并列标准、专用标准实施有关工作的通告》要求,产品适用GB 9706.1配套专用标准的,GB 9706.1及配套并列标准可与最后实施的专用标准同步实施。即在YY 9706.230实施前,产品(包括可能的选配件)可执行GB 9706.1、YY 0505和YY 0670的要求。并鼓励制造商执行GB 9706.1、YY 9706.102、YY 9706.111(如适用)及YY 9706.230等要求。
在YY 9706.230实施后,制造商必须执行GB 9706.1、YY 9706.102、YY 9706.111(如适用)及YY 9706.230的要求。
具体指标的适用性应按照产品具体的工作原理和结构组成进行判断。如:系统整体有效性条款应在注册时或关键部件变更时进行(应在研究资料中给出);采用升压测量法进行血压测量的血压计,“充气源”和“气阀/袖带放气率”的要求是不适用的;对压力控制阀的要求,应首先明确产品的结构是压力自控气阀还是自动气阀;采用压力自控气阀的血压计的“气阀/袖带放气率”要求应与所使用的袖带配套试验;“气囊和袖带”的要求应包括所有可选的袖带,并根据袖带是否带气囊选择适用条款。
产品中除血压判定算法外的软件、附加功能应在技术要求中规定要求和具体的试验方法。
(三)系统整体有效性要求
应审查所试验采用的方法(如果采用的是与听诊法作为参考标准,应说明调查者是否受过培训,如果采用有创法,应说明有创压选择的插管的动脉),并提供试验的具体数据和分析报告。数据和分析报告应符合所选方法的要求(如:数据的平均差、标准差、受试人群性别、年龄、臂围、收缩压、舒张压的分布及特殊人群的描述等)。
系统整体有效性要求也应适用于具有显示平均压的产品。
(四)说明书的审查
应注意明确产品的预期用途,选配件、附加功能应列明并表述正确。对产品禁忌证和不适宜人群的描述应与临床验证报告中给出的一致。
[1]国家市场监督管理总局.医疗器械注册与备案管理办法:国家市场监督管理总局令第47号[Z].
[2]国家食品药品监督管理总局.医疗器械说明书和标签管理规定:国家食品药品监督管理总局令第6号[Z].
[3]国家药品监督管理局.医疗器械注册申报资料要求和批准证明文件格式:国家药监局公告2021年第121号[Z].
[4]国家药品监督管理局.医疗器械产品技术要求编写指导原则:国家药监局通告2022年第8号[Z].
[5]国家药品监督管理局医疗器械审评中心.医疗器械软件注册审查指导原则(2022年修订版):国家药监局器审中心通告2022年第9号[Z].
[6]国家食品药品监督管理局.医疗器械分类目录:国家食品药品监督管理总局公告2017年第104号[Z].
[7]国家食品药品监督管理局.医疗器械通用名称命名规则:国家食品药品监督管理总局令第19号[Z].
[8]国家药品监督管理局医疗器械审评中心.医疗器械网络安全注册审查指导原则(2022年修订版):国家药监局器审中心通告2022年第7号[Z].
[9]GB 9706.1-2020,医用电气设备 第1部分:基本安全和基本性能的通用要求[S].
[10]YY 9706.102-2021,医用电气设备 第1-2部分:基本安全和基本性能的通用要求 并列标准:电磁兼容 要求和试验[S].
[11]YY 9706.230-2023,医用电气设备 第2-30部分:自动无创血压计的基本安全和基本性能专用要求[S]
[12]YY 0670-2008,无创自动测量血压计[S]
[13]YY 9706.111-2021,医用电气设备 第1-11部分:基本安全和基本性能的通用要求 并列标准:在家庭护理环境中使用的医用电气设备和医用电气系统的要求[S]
[14]GB/T 42062-2022,医疗器械 风险管理对医疗器械的应用[S].
[15]GB/T 16886.1-2022,医疗器械生物学评价第1部分:风险管理过程中的评价与试验[S].
[16]GB/T 16886.5-2017,医疗器械生物学评价第5部分:体外细胞毒性试验[S].
[17]GB/T 16886.10-2017,医疗器械生物学评价第10部分:刺激与皮肤致敏试验[S].
[18]WS/T 367-2012,医疗机构消毒技术规范[S].
附表1



附表2



站点声明
本网站所提供的信息仅供参考之用,并不代表本网赞同其观点,也不代表本网对其真实性负责。图片版权归原作者所有,如有侵权请联系我们,我们立刻删除。如有关于作品内容、版权或其它问题请于作品发表后的30日内与本站联系,本网将迅速给您回应并做相关处理。
郑州思途医疗科技有限公司专注于医疗器械产品政策与法规规事务服务,提供产品注册备案申报代理、临床试验、体系建立辅导、分类界定、申请创新办理服务。
为规范医疗器械现场检查,提升检查员现场检查能力,指导检查员对医疗器械生产企业工艺用水控制情况的检查,提高企业工艺用水质量安全保证水平,依据《医疗器械监督管理条例》
为深入贯彻落实中共中央办公厅、国务院办公厅印发的《关于深化审评审批制度改革鼓励药品医疗器械创新的意见》(厅字〔2017〕42号),按照国家药品监督管理局《关于扩大医疗器械
为规范医疗器械注册人跨区域委托生产的监督管理,推进长江三角洲区域医疗器械跨区域监管,根据《中共中央办公厅国务院办公厅关于深化审评审批制度改革鼓励药品医疗器械创新的意见》《
2024年10月19日,在第 75 届世界医学会全体大会上正式通过了《赫尔辛基宣言》的最新修订版本;《赫尔辛基宣言》作为人类参与者的医学研究伦理
附件:血液透析用水处理设备注册审查指导原则(2024年修订版)(2024年第19号).doc血液透析用水处理设备注册审查指导原则(2024年修订版)本指导原则旨在指导注册申请人对血液透析用水处理设备注册申报资料的准备及撰写,同时也为技术审评部门提供参考。本指导原则是对血液透析用水处理设备的一般要求,注册申请人依据产品的具体特性确定其中内容是否适用。若不适用,要具体阐述理由及相应的科学依据,并依据产
附件:医疗器械监督管理条例(2025年修订版).doc医疗器械监督管理条例(2000年1月4日中华人民共和国国务院令第276号公布 2014年2月12日国务院第
本指导原则旨在帮助和指导注册申请人对一次性使用腹部穿刺器注册申报资料进行准备,以满足技术审评的基本要求。同时有助于审评机构对该类产品进行科学规范的审评,提高审评工
国家药监局器审中心关于发布影像型超声诊断设备(第三类)注册审查指导原则(2023年修订版)的通告(2024年第29号)发布时间:2024-10-14为进一步规范
国家药监局药审中心关于发布《抗肿瘤药物临床试验中SUSAR分析与处理技术指导原则》的通告(2024年第42号) 发布日期:20241010
附件:医用透明质酸钠创面敷料注册审查指导原则(2024年第21号).doc医用透明质酸钠创面敷料注册审查指导原则本指导原则旨在指导注册申请人准备及撰写医用透明质酸钠创面敷料注册申报资料,同时也为技术审评部门审查注册申报资料提供参考。本指导原则是对医用透明质酸钠创面敷料产品的一般要求,注册申请人应依据产品的具体特性确定其中内容是否适用,若不适用,需具体阐述理由及相应的科学依据,并依据产品的具体特性对
行业资讯
知识分享
八年
医疗器械服务经验
联系思途,免费获得专属《落地解决方案》及报价
咨询相关问题或咨询报价,可以直接与我们联系
思途CRO——医疗器械注册临床第三方平台
