山东省医疗器械工艺用水现场检查指南(鲁药监械〔2021〕35号)
为规范医疗器械现场检查,提升检查员现场检查能力,指导检查员对医疗器械生产企业工艺用水控制情况的检查,提高企业工艺用水质量安全保证水平,依据《医疗器械监督管理条例》
来源:医疗器械注册代办 发布日期:2024-06-17 阅读量:次
附件:人绒毛膜促性腺激素检测试剂(胶体金免疫层析法)注册审查指导原则(2024年修订版)(2024年第21号).doc
本指导原则旨在指导注册申请人对人绒毛膜促性腺激素检测试剂(胶体金免疫层析法)注册申报资料的准备及撰写,同时也为技术审评部门审评注册申报资料提供参考。
本指导原则是对人绒毛膜促性腺激素检测试剂(胶体金免疫层析法)的一般要求,申请人应依据产品的具体特性确定其中内容是否适用,若不适用,需具体阐述理由及相应的科学依据,并依据产品的具体特性对注册申报资料的内容进行充实和细化。
本指导原则是供注册申请人和技术审评人员使用的指导性文件,但不包括注册审批所涉及的行政事项,亦不作为法规强制执行,如果有能够满足相关法规要求的其他方法,也可以采用,但需要提供详细的研究资料和验证资料。需在遵循相关法规和强制性标准的前提下使用本指导原则。
本指导原则是在现行法规、标准体系及当前认知水平下制定的,随着法规、标准体系的不断完善和科学技术的不断发展,本指导原则相关内容也将适时进行调整。
本指导原则适用于采用双抗体夹心胶体金免疫层析技术原理对人尿液中人绒毛膜促性腺激素进行体外定性检测的试剂。
本指导原则不适用于以125I等放射性同位素标记、(电)化学发光标记、(时间分辨)荧光标记等标记方法为捕获抗体,以胶乳颗粒、微孔板、管、磁颗粒、微珠和塑料珠等为载体包被抗体,定量测定HCG的免疫分析试剂。其他方法学的试剂注册可参照本指导原则,但应根据产品的具体特性确定其中内容是否适用。
(一)监管信息
1.产品名称
产品名称应符合《体外诊断试剂注册与备案管理办法》及相关法规的要求,如人绒毛膜促性腺激素检测试剂盒(胶体金免疫层析法)。
2.分类依据
根据《体外诊断试剂分类子目录》,对用于检测人体样本中人绒毛膜促性腺激素的含量,临床上主要用于早孕的辅助诊断的人绒毛膜促性腺激素检测试剂,管理类别为Ⅱ类。分类编码为6840。
3.其他信息还包括产品列表、关联文件、申报前与监管机构的联系情况和沟通记录以及符合性声明等文件。
(二)综述资料
综述资料主要包括概述、产品描述、预期用途、申报产品上市历史以及其他需说明的内容,应符合《体外诊断试剂注册与备案管理办法》和《关于公布体外诊断试剂注册申报资料要求和批准证明文件格式的公告》的相关要求。其中,需注意以下内容:
1.产品描述
1.1产品综述
着重描述产品所采用的技术原理,包括反应原理(如:双抗体夹心法)和方法学(如:胶体金免疫层析法),主要原材料(如捕获/标记抗体、标记物、固相载体等)的来源及制备方法(如为外购,应明确生产商名称及质量标准),企业参考品的制备方法等。
描述产品主要研究结果的总结和评价,包括分析性能评估、阳性判断值、稳定性以及临床评价等。
描述不同包装规格之间的差异。
描述产品中使用的生物材料或衍生物(如适用),包括生物学来源(如人、动物、病原体、重组或发酵产物)和组织来源(如血液)。人源性材料须对有关传染病(HIV、HBV、HCV等)病原体检测予以说明;其他动物源及微生物来源的材料,应当说明其在产品运输、使用过程中对使用者和环境是安全的,并提供相关的文件。
1.2与同类和/或前代产品的比较
应着重从方法学、检验原理、预期用途、主要组成成分、主要性能指标、阳性判断值及临床适用范围等方面写明拟申报产品与境内、外已上市同类产品和/或前代产品之间的主要区别。
2.预期用途
2.1预期用途:说明产品用于体外定性检测人尿液中人绒毛膜促性腺激素。
2.2临床适应证:
人绒毛膜促性腺激素(HCG),是由胎盘的滋养层细胞分泌的一种糖蛋白,它是由α和β二聚体的糖蛋白组成。其中α-亚单位为垂体前叶激素所共有;β-亚单位是HCG所特异的。HCG的主要功能就是刺激黄体,有利于雌激素和黄体酮持续分泌以促进子宫蜕膜的形成,使胎盘生长成熟。现代认为HCG是由滋养层过渡型细胞和合体细胞产生的。在妊娠的前8周增殖很快,以维持妊娠。在大约孕8周以后,HCG逐渐下降,直到大约20周达到相对稳定。利用HCG双抗体检测妊龄女性尿液中的HCG含量,在妊娠早期可快速得知结果,是辅助诊断的有效手段。临床上主要用于早孕的辅助诊断。
2.3预期使用者
预期使用者写明是专业人士使用还是可以用于消费者自测。
2.4预期使用环境
2.4.1申报产品预期使用的地点。
2.4.2可能会影响其安全性和有效性的环境条件(如温度、湿度、海拔)。
(三)非临床资料
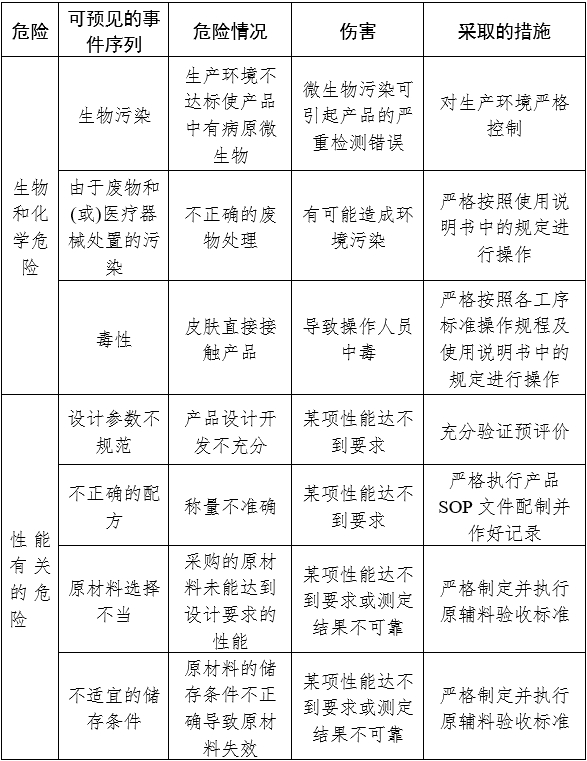
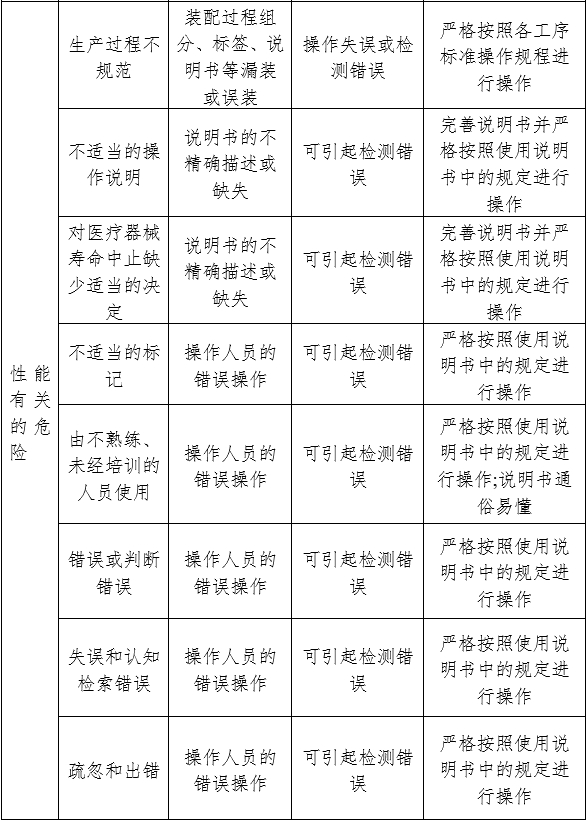
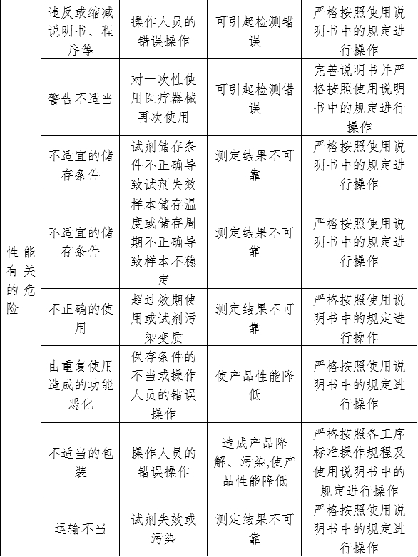
1.产品风险管理资料
申请人应考虑产品寿命周期的各个环节,从预期用途、可能的使用错误、与安全性有关的特征、已知及可预见的危害等方面的判定以及对患者风险的估计进行风险分析,应符合GB/T 42062《医疗器械 风险管理对医疗器械的应用》的要求。
常见可预见危害包括:产品生产环境不达标导致的微生物污染、不正确的废物处理、皮肤直接接触产品、产品设计开发验证不充分、不正确的配方导致的称量不准确产品某项性能不达标、采购的原材料未能达到设计要求的性能、原材料储存条件不正确导致原材料失效、装配过程组分、标签、说明书等漏装或误装、说明书的不精确描述或缺失、操作人员的错误操作、对一次性使用医疗器械很可能再次使用的危害警告不适当、试剂储存温度不符合要求导致测定结果不可靠、样本储存温度或储存周期不符合要求导致测定结果不可靠、试剂超过效期使用或试剂污染变质、由重复使用造成的功能恶化、产品包装不完整造成的产品降解污染、成品运输不当等。可能的风险及其控制清单详见附表。
2.体外诊断试剂安全和性能基本原则清单
说明产品符合《体外诊断试剂安全和性能基本原则清单》各项适用要求所采用的方法,以及证明其符合性的文件。对于其中不适用的各项要求,应当说明理由。
对于包含在产品注册申报资料中的文件,应当说明其在申报资料中的具体位置;对于未包含在产品注册申报资料中的文件,应当注明该证据文件名称及其在质量管理体系文件中的编号以备查。
3.产品技术要求及检验报告
3.1产品技术要求
申请人应当在原材料质量和生产工艺稳定的前提下,根据产品研制、前期临床评价等结果,依据国家标准,行业标准及有关文献,按照《医疗器械产品技术要求编写指导原则》的有关要求进行产品技术要求编写。产品技术要求的性能指标应不低于国家/行业标准的要求。
产品各性能指标应符合YY/T 1164《人绒毛膜促性腺激素(HCG)检测试剂盒(胶体金免疫层析法)》的要求。如有修订,以最新发布版本为准。
3.2产品检验报告
在保证产品原材料和生产工艺稳定可靠的基础上,采用在符合医疗器械质量管理体系相关要求的条件下生产的产品进行检验。该产品有国家标准品,应当使用国家标准品对产品进行检验。可提交以下任一形式的检验报告:
3.2.1申请人出具的自检报告。
3.2.2委托有资质的医疗器械检验机构出具的检验报告。
如产品提交自检报告,应按照《医疗器械注册自检管理规定》的要求提交相应资料。
4.分析性能研究
分析性能评估主要包括样本稳定性、准确度、精密度、检出限、分析特异性、高剂量钩状效应等。申请人应设计合理的试验方案,对各项分析性能进行充分评估,可以参考《定性检测体外诊断试剂分析性能评估注册审查指导原则》。
如申报产品包含不同的包装规格,需对各包装规格间的差异进行分析或验证。如不同规格间存在性能差异,需采用每个包装规格产品进行性能评估;如不同规格间不存在性能差异,需要详细说明各规格间的差别及可能产生的影响。如申报产品适用不同的机型,需要提交在不同机型上进行评估的资料。
申请人应当在原材料和生产工艺经过选择和确认、质量管理体系得到有效控制并且保证产品质量稳定的基础上,进行产品的分析性能评估。下列各项资料内容应当包括研究方案、报告和数据,提供证据的总结以及证据充分性的论证或者此项研究不适用的说明。
建议着重对以下分析性能进行研究:
4.1样本稳定性
应充分考虑实际使用过程中样本采集、处理、运输及保存等各个阶段的条件,对样本的稳定性进行评价并提交研究资料。
4.2准确度
申请人可选择下述两种方式之一进行准确度研究。
4.2.1方法学比对
采用申报试剂与诊断准确度标准或已上市产品,同时检测临床样本,比较检测结果之间的一致性程度,进行申报试剂的准确度评价。
样本应选择符合样本稳定性的预期人群样本,或参考样本盘。研究应纳入一定数量的阴性和阳性样本,并注意包含一定数量的阳性判断值附近的样本和干扰样本。
4.2.2参考物质检测
采用国家/国际标准品、具有互换性的有证参考物质(CRM)或参考测量程序赋值的临床样本作为样本进行检测,分析申报产品与经确认结果的符合情况,评价申报产品的准确度。
4.3精密度
应考虑不同样本浓度、试剂批次、检测轮次、时间、操作者、地点等影响因素进行试验设计。根据各测量条件对检测结果影响程度的分析,设计合理的精密度试验方案进行评价,包括重复性、中间精密度和再现性。
用于精密度评价的临床样本应至少包括最低检出限水平、中强浓度水平、阴性水平三个分析物浓度水平样本。精密度研究可能涉及多天、多地点检测,应确保样本的稳定性和一致性,可将样本等分保存。
4.3.1阴性样本:待测物浓度低于检出限或为零浓度,阴性符合率应为100%(n≥20)。
4.3.2临界阳性样本:浓度略高于检出限的样本,阳性检出率应≥95%(n≥20)。
4.3.3中/强阳性样本:待测物浓度呈中度到强阳性,阳性检出率为100%(n≥20),且色带结果显色均一。
4.4检出限
4.4.1检出限的建立
建议采用系列稀释的方法进行检出限的确定研究。选择至少3个阳性样本,分别设置多个浓度梯度,每个样本的每份稀释浓度梯度重复检测不少于20次,将具有95%阳性检出率的最低浓度作为最低检出限。
4.4.2检出限的验证
选择与检出限建立不同的至少3个阳性样本,对检出限浓度水平样本重复检测不少于20次,应达到95%阳性检出率,则建立的检出限得到验证。
申请人应明确检出限验证中各个样本的来源及浓度确认的方法信息。
4.5分析特异性
4.5.1交叉反应
分别用含500 mIU/mL人促黄体生成素(hLH)、1000 mIU/mL人卵泡刺激素(hFSH)和1000μIU/mL人促甲状腺素(hTSH)且不含HCG的适宜溶液进行检测,结果应均为阴性;分别用含500 mIU/mL hLH、1000 mIU/mL hFSH 和1000μIU/mL hTSH 的检出限附近浓度水平的HCG溶液进行检测,结果应均为阳性。
4.5.2干扰试验
申请人应根据产品特点选择潜在的干扰物质进行验证。潜在的干扰物质主要包括:乳糜尿、血尿、胆红素阳性、浑浊的尿液以及相关药物。申请人可采用添加干扰物的样本进行研究,亦可采用有代表性的患者样本,建议采用包含弱阳性水平在内,至少两个分析物水平的样本,在每种干扰物质的潜在最大浓度(“最差条件”)条件下进行干扰试验研究。
4.6高剂量钩状效应
建议采用高浓度样本进行梯度稀释后由低浓度至高浓度开始检测,每个浓度梯度重复3~5份,将显色深度随浓度升高反而变浅时的浓度作为出现钩状效应时人绒毛膜促性腺激素的最低浓度,建议产品说明书上明示出现钩状效应时的最低浓度或经验证的未出现钩状效应的最高浓度值。
5.稳定性研究资料
主要包括实时稳定性(货架有效期)、使用稳定性以及运输稳定性等。申请人可根据实际需要选择合理的稳定性研究方案,同时应注意选取代表性包装规格进行研究。稳定性研究资料应包括研究方法的确定依据、具体的实施方案、详细的研究数据以及结论。
5.1实时稳定性(货架有效期)
提交至少三批申报产品在实际储存条件下保存至成品有效期后的实时稳定性研究资料。明确储存的环境条件(如温度、湿度和光照)及有效期。
5.2使用稳定性
提交申报产品实际使用期间稳定性的研究资料,如开封稳定性。明确产品使用的温度、湿度条件等。
5.3运输稳定性
提交申报产品可在特定或者预期的条件下运输的研究资料,应说明产品正确运输的环境条件(如温度、湿度、光照和机械保护等)。同时说明产品的包装方式以及暴露的最差运输条件。
6.阳性判断值研究资料
申请人应当详细说明阳性判断值确定的方法或依据,采用样本的来源与组成,并提交阳性判断值的研究资料。
7.其他资料
7.1反应体系(如需提供)
反应体系研究资料包括样本量、加样方式、反应时间、判读时间、反应温度和湿度等条件对产品性能的影响,通过试验确定上述条件的最佳组合。
7.2主要原材料研究资料和生产工艺研究资料(如需提供)
主要原材料的研究资料包括主要原材料的来源、选择、制备方法的研究资料,质量分析证书,主要原材料质量标准的制定和检验资料。如涉及企业参考品,还应提交企业参考品的研究资料,包括来源、组成、量值确认等。
生产工艺的研究资料主要为生产工艺介绍,可用流程图方式表示,并简要说明主要生产工艺的确定依据。对于抗体标记和包被工艺,注册申请人应考虑如标记pH、抗体标记和包被浓度、标记时间、稀释液选择、稀释比例、金标垫干燥时间、NC膜干燥时间等指标对产品性能的影响,通过试验确定上述指标的最佳组合。
7.3三批产品的生产及自检记录。
7.4证明产品安全性、有效性的其他非临床研究资料。
(四)临床评价资料
该产品列入《免于临床试验体外诊断试剂目录》,申请人应按照《免于临床试验的体外诊断试剂临床评价技术指导原则》提交临床评价资料。
如申请人申请的产品声称可用于消费者自测,则不属于《免于临床试验体外诊断试剂目录》描述的范围,应按照《体外诊断试剂临床试验技术指导原则》提交临床试验资料。临床试验的开展、方案的制定以及报告的撰写等均应符合相关法规及《体外诊断试剂临床试验技术指导原则》的规定。临床试验相关资料签章应符合《医疗器械临床试验质量管理规范》的要求。
由消费者个人自行使用的体外诊断试剂,在临床试验时,除需评价产品临床性能外,还应包含可用性评价(含说明书认知能力的评价)及结果判读能力评价。
下面仅说明该类产品临床试验中应关注的重点问题。
1.产品临床性能评价
1.1试验方法
采用试验体外诊断试剂与境内已批准上市、临床普遍认为质量较好的同类产品进行对比试验的方法,对产品临床性能进行评价。考虑到产品可能的适用人群和使用场景,试验体外诊断试剂检测可由经专业培训的实验室人员操作,或者由非专业使用者进行检测。对比试剂应由经专业培训的实验室人员操作。
如试验体外诊断试剂检测由非专业使用者进行检测,为了实现盲法操作,避免因受试者已经知晓自身状态而引入偏倚,临床试验应按照方案要求顺序入组疑似妊娠受试者,不应纳入已知状态的受试者。
如试验体外诊断试剂由经专业培训的实验室人员检测,则为了充分评价试验体外诊断试剂对于所有目标人群及使用场景的适用性,还应同时顺序入组不知自身怀孕状态、疑似妊娠的非专业使用者,与经专业培训的实验室人员进行试验体外诊断试剂的对比试验,试验应包含阴、阳性样本。非专业使用者按照说明书要求完成采样后,将样本平均分为两份,由非专业使用者和专业使用者分别进行检测,比较两者检测结果的一致性。非专业使用者检测时除了产品说明书等生产企业提供的必要信息外不应接受任何形式的培训和指导。
对比试验中,试验体外诊断试剂与对比试剂应针对同一份样本进行检测。应对对比试剂的选择进行充分论述,特别是对比试剂灵敏度能否满足评价要求、试验体外诊断试剂与对比试剂的可比性等,应进行充分讨论。对比试剂检测过程应符合该产品说明书要求。
1.2受试者选择
临床试验的入组人群应来自产品的预期适用人群。
临床试验中需要进行非专业使用者检测操作的受试者应为不知自身怀孕状态、疑似妊娠的人群,且无医学或实验室检验相关专业背景、符合产品预期适用范围的人,并能够代表产品适用人群的各种情形。
1.3样本量
注册申请人应根据产品临床使用目的,与该产品相关适应证的临床发生率确定临床研究的样本量。临床试验样本量应满足统计学要求,应采用适当的统计学方法进行估算。
入选样本应包含阳性样本、阴性样本和弱阳性样本。
1.4临床试验机构
临床试验应在不少于2家(含2家)、具备相应条件且按照规定备案的医疗器械临床试验机构开展。
1.5临床试验结果的统计分析
描述性统计分析,应对入组人群进行人口学分析,包括年龄、受教育程度和临床诊断背景信息等。
临床试验结果一般以2×2表的形式进行总结,并据此计算阳性符合率、阴性符合率、总符合率及其95%置信区间,并对定性结果进行kappa检验,以验证两种试剂检测结果的一致性。
临床试验中所有不一致结果均应结合患者同步临床诊断结果或其他检测试剂检测结果等信息进行充分的分析。
2.可用性评价
可用性评价的目的在于确认说明书易读性以及非专业使用者按照说明书完成全部检测流程的能力。入组人群应参考“1.2中受试者选择”中的相关要求,总例数建议不少于30例。
可用性评价中由非专业使用者按照说明书要求完成采样、检测、结果解读等全部过程,非专业使用者采样后的过程由一位专业人员观察并记录,记录内容应至少包括主要的质控点,例如样本量是否充足、是否可能发生样本污染、检测过程是否正确、结果判读是否正确等,特别是过程中遇到的任何困难,应详细记录,并给出总体可用性评价。
上述过程完成后,受试者应填写统一的问卷,以评价说明书的易读性,包括样本采集、检测过程及结果判读等各个方面,并对产品说明书易读性进行总体评价。
3.结果判读能力评价
所有参与可用性评价的受试者应针对各种类型检测结果进行判读(应为检测后的检测实物,可以使用模拟样本获得检测结果),供判读的结果应包括阳性、弱阳性、阴性、无效结果,评价受试者的判读正确率。
(五)产品说明书和标签样稿
产品说明书和标签应符合《医疗器械说明书和标签管理规定》和《体外诊断试剂说明书编写指导原则》的要求。产品说明书中的所有内容均应与申请人提交的注册申报资料中的相关研究结果保持一致,如某些内容引自参考文献,则应以规范格式对此内容进行标注,并单独列明文献的相关信息。产品说明书内容原则上应全部用中文进行表述,如含有国际通用或行业内普遍认可的英文缩写,可用括号在中文后标明;对于确实无适当中文表述的词语,可使用相应英文或其缩写。
下面对人绒毛膜促性腺激素检测试剂(胶体金免疫层析法)说明书的重点内容进行详细说明,以指导注册申报人员更合理地完成说明书编制。
1.【产品名称】
试剂(盒)名称由三部分组成。被测物质的名称、用途、方法或者原理。如:人绒毛膜促性腺激素检测试剂(胶体金免疫层析法)。
2.【预期用途】应至少包括以下几部分内容:
2.1用于体外定性检测人体尿液中人绒毛膜促性腺激素。(第一段)
临床上主要用于早孕的辅助诊断。该产品可用于消费者自测(如适用)。(第二段)
2.2与预期用途相关的临床适应证背景情况,说明相关的临床或实验室诊断方法等。
3.【检验原理】
应结合产品主要成分详细说明检验原理、方法,必要时可采用图示方法描述。
举例如下:
人绒毛膜促性腺激素检测试剂(胶体金免疫层析法)采用免疫胶体金层析检测技术(胶体金是利用氯金酸还原法制备出来的微颗粒,在一定条件下将抗体偶联在金颗粒上。检测时通过粒子上的抗原-抗体反应进行特异性识别)检测人尿液中的人绒毛膜促性腺激素(HCG)含量。产品检测线包被HCG单抗/多抗,质控线包被羊抗鼠抗体(不限于此宿主类型),胶体金结合垫中含有配对的HCG抗体标记的胶体金颗粒。
检测时当样本中存在人绒毛膜促性腺激素时,先与金标抗体反应,形成抗原-金标抗体复合物,依靠层析作用在纤维膜上移动,运行至检测线时,遇到包被抗体形成抗体-抗原-金标抗体复合物,并在检测线上出现一条红色色带。无论是否存在人绒毛膜促性腺激素,质控线都将出现一条红色色带。

4.【主要组成成分】
4.1说明试剂主要组成成分、各组分的名称、数量等信息。
4.2建议对包被抗体、标记抗体的相关信息进行简单介绍。
5.【储存条件及有效期】
明确试剂盒的效期稳定性、开封稳定性等信息。并对开封后未使用产品允许暴露于空气中的温度、湿度及期限等条件予以明确。增加“生产日期、使用期限或者失效日期见标签”的字样。
6.【样本要求】重点明确以下内容:
6.1样本是否受临床症状、用药情况等因素的影响。
6.2建议采用新鲜晨尿。
6.3如不能采用新鲜样本应注明样本保存条件及期限。
7.【检验方法】详细说明试验操作的各个步骤
7.1试验环境:温、湿度条件要求。
7.2试剂使用方法、注意事项,试剂条/卡/笔开封后注意事项等。
7.3明确样本加样时间、观察时间及加样方法。
8.【检验结果的解释】
可结合图示方法说明阴性、阳性及无效结果的判读示例。说明在何种情况下应对样本进行重复测试,以及在重复测试时需要采取的样本处理方式。

9.【检验方法局限性】至少应包括以下内容
9.1本试剂的检测结果仅供参考,不得作为临床诊治的唯一依据,对患者的临床管理应结合其症状/体征、病史、其他实验室检查及治疗反应等情况综合考虑。
9.2受检测试剂方法学的限制,试验人员应对阴性结果给予更多的关注,需结合其他检测结果综合判断,建议对有疑问的阴性结果可采用其他方法进行复核。
9.3有关假阴性结果的可能性分析。
9.4对检测结果为弱阳性的情况进行提示,建议采用其他方法学对血液样本进行检测。
10.【产品性能指标】详述以下性能指标:
10.1检出限:说明试剂的最低检出浓度并简单介绍检出限的确定方法。
10.2重复性:对同一批次的检测试剂进行重复检测的检测结果。
10.3批间差:对三个批次的检测试剂进行重复检测的检测结果。
10.4分析特异性
10.4.1交叉反应:易产生交叉反应物质的情况。
10.4.2干扰物质:样本中常见干扰物质对检测结果的影响,如乳糜尿、血尿、胆红素、浑浊的尿液。
10.4.3药物影响:使用相关药物对人绒毛膜促性腺激素检测结果的影响,如未进行相关研究也应提供相关警示说明。
10.5钩状(HOOK)效应:出现钩状效应时的最低浓度或经验证的未出现钩状效应的最高浓度值。
10.6临床性能:根据临床试验结果描述临床性能。
11.【注意事项】应至少包括以下内容:
11.1本产品仅用于体外诊断。
11.2妊娠性滋养细胞疾病因尿中HCG含量较高,可能会出现错误结果。
11.3更年期病人尿液中存在HCG交叉反应物质,可引起假阳性结果。
11.4如使用冰箱中冷藏保存的检测试剂建议检测前应从冰箱内取出,放置到室温再打开使用,否则会影响检测结果。
11.5应明确试纸条/卡/笔插入尿液中的深度不可超过标志线,并明确浸入时间, 说明取出试纸条后应平放,以避免吸入过量的尿液。
11.6有关试验操作、样本保存及处理等其他注意事项。
11.7对所有样本和使用后产品都应视为传染源对待。
11.8本试剂为一次性使用体外诊断试剂,请勿重复使用。
(六)质量管理体系文件
主要包括综述、生产制造信息、质量管理体系程序、管理职责程序、资源管理程序、产品实现程序、质量管理体系的测量、分析和改进程序、其他质量体系程序信息以及质量管理体系核查文件等。
[1]国家食品药品监督管理局.体外诊断试剂分类子目录:食品药品监管总局通知242号[Z].
[2]中华人民共和国国务院.医疗器械监督管理条例:中华人民共和国国务院令第739号[Z].
[3]国家市场监督管理局.体外诊断试剂注册与备案管理办法:国家市场监督管理总局令第48号[Z].
[4]国家食品药品监督管理总局.医疗器械说明书和标签管理规定:国家食品药品监督管理总局令第6号[Z].
[5]国家药品监督管理局.《关于公布体外诊断试剂注册申报资料要求和批准证明文件格式的公告:国家药品监督管理局2021年第122号[Z].
[6]国家药品监督管理局.体外诊断试剂临床试验技术指导原则:国家药监局通告2021年第72号[Z].
[7]国家药品监督管理局医疗器械审评中心.体外诊断试剂说明书编写指导原则(2023年修订版):国家药监局器审中心通告2024年第1号[Z].
[8]国家药品监督管理局.医疗器械注册自检管理规定:国家药监局公告2021年第126号[Z].
[9]国家药品监督管理局.免于临床试验体外诊断试剂目录:国家药监局通告2021年第70号[Z].
[10]国家药品监督管理局.免于临床试验的体外诊断试剂临床评价技术指导原则:国家药监局通告2021年第74号[Z].
[11]国家药品监督管理局医疗器械技术审评中心.定性检测体外诊断试剂分析性能评估注册审查指导原则:国家药监局器审中心通告2022年第36号[Z].
[12]GB/T 42062-2022,医疗器械风险管理对医疗器械的应用[S].
[13]YY/T 1164-2021,人绒毛膜促性腺激素(HCG)检测试纸(胶体金免疫层析法)[S].
附表




站点声明
本网站所提供的信息仅供参考之用,并不代表本网赞同其观点,也不代表本网对其真实性负责。图片版权归原作者所有,如有侵权请联系我们,我们立刻删除。如有关于作品内容、版权或其它问题请于作品发表后的30日内与本站联系,本网将迅速给您回应并做相关处理。
郑州思途医疗科技有限公司专注于医疗器械产品政策与法规规事务服务,提供产品注册备案申报代理、临床试验、体系建立辅导、分类界定、申请创新办理服务。
为规范医疗器械现场检查,提升检查员现场检查能力,指导检查员对医疗器械生产企业工艺用水控制情况的检查,提高企业工艺用水质量安全保证水平,依据《医疗器械监督管理条例》
为深入贯彻落实中共中央办公厅、国务院办公厅印发的《关于深化审评审批制度改革鼓励药品医疗器械创新的意见》(厅字〔2017〕42号),按照国家药品监督管理局《关于扩大医疗器械
为规范医疗器械注册人跨区域委托生产的监督管理,推进长江三角洲区域医疗器械跨区域监管,根据《中共中央办公厅国务院办公厅关于深化审评审批制度改革鼓励药品医疗器械创新的意见》《
2024年10月19日,在第 75 届世界医学会全体大会上正式通过了《赫尔辛基宣言》的最新修订版本;《赫尔辛基宣言》作为人类参与者的医学研究伦理
附件:血液透析用水处理设备注册审查指导原则(2024年修订版)(2024年第19号).doc血液透析用水处理设备注册审查指导原则(2024年修订版)本指导原则旨在指导注册申请人对血液透析用水处理设备注册申报资料的准备及撰写,同时也为技术审评部门提供参考。本指导原则是对血液透析用水处理设备的一般要求,注册申请人依据产品的具体特性确定其中内容是否适用。若不适用,要具体阐述理由及相应的科学依据,并依据产
附件:一次性使用医用冲洗器产品注册审查指导原则(2022年第41号).doc一次性使用医用冲洗器产品注册审查指导原则本指导原则旨在指导注册申请人对一次性使用医用
本指导原则旨在帮助和指导注册申请人对一次性使用腹部穿刺器注册申报资料进行准备,以满足技术审评的基本要求。同时有助于审评机构对该类产品进行科学规范的审评,提高审评工
国家药监局器审中心关于发布影像型超声诊断设备(第三类)注册审查指导原则(2023年修订版)的通告(2024年第29号)发布时间:2024-10-14为进一步规范
国家药监局药审中心关于发布《抗肿瘤药物临床试验中SUSAR分析与处理技术指导原则》的通告(2024年第42号) 发布日期:20241010
附件:康复类数字疗法软件产品分类界定指导原则(2025年第27号).doc康复类数字疗法软件产品分类界定指导原则一、目的为指导康复类数字疗法软件产品管理属性和管
行业资讯
知识分享
八年
医疗器械服务经验
联系思途,免费获得专属《落地解决方案》及报价
咨询相关问题或咨询报价,可以直接与我们联系
思途CRO——医疗器械注册临床第三方平台
