血糖仪注册审查指导原则(2024年修订版)(2024年第21号)
来源:医疗器械注册代办 发布日期:2024-06-17 阅读量:次
附件:血糖仪注册审查指导原则(2024年修订版)(2024年第21号).doc
血糖仪注册审查指导原则
(2024年修订版)
本指导原则旨在指导注册申请人对血糖仪注册申报资料的准备及撰写,同时也为技术审评部门审评注册申报资料提供参考。
本指导原则是对血糖仪的一般要求,申请人应依据产品的具体特性确定其中内容是否适用,若不适用,需具体阐述理由及相应的科学依据,并依据产品的具体特性对注册申报资料的内容进行充实和细化。
本指导原则是供注册申请人和技术审评人员使用的指导性文件,但不包括注册审批所涉及的行政事项,亦不作为法规强制执行,应在遵循相关法规的前提下使用本指导原则。如果有能够满足相关法规要求的其他方法,也可以采用,但是需要提供详细的研究资料和验证资料。
本指导原则是在现行法规和标准体系以及当前认知水平下制定的,随着法规和标准的不断完善,以及科学技术的不断发展,相关内容也将适时进行调整。
一、适用范围
本指导原则适用于有创型血糖仪的产品注册。
本指导原则范围不包含微创型血糖仪、无创型血糖仪、持续葡萄糖监测系统和将血糖检测模块嵌入移动设备的血糖仪产品;通过内置蓝牙、Wi-Fi、红外等模块实现与移动端传输的血糖仪依然适用于本原则。
二、注册审查要点
(一)监管信息
明确申请表中产品名称、管理类别、分类编码、型号规格、产品组成、适用范围等信息。
1.产品名称
产品命名需符合《医疗器械通用名称命名规则》的要求。根据产品预期用途可采用血糖测试仪、血糖分析仪、血糖检测仪、血糖仪。
2.分类编码
依据《医疗器械分类目录》,申报产品分类编码为22-02-02,管理类别为Ⅱ类。
3.注册单元划分的原则和实例
血糖仪的注册单元原则上以技术结构、性能指标和适用范围为划分依据。
3.1.技术结构
产品的基本原理不同,应划分为不同的注册单元。
例如:利用电化学法为基本原理的血糖仪与利用光化学法为基本原理的血糖仪应划分为不同的注册单元。
3.2性能指标
性能指标有较大差异的,应考虑划分为不同的单元。
(二)综述资料
1.产品描述
1.1器械及操作原理描述
1.1.1工作原理
血糖仪主要分为电化学法和光化学法两大类。
电化学法采用检测酶反应过程中产生的电流信号的原理来反应血糖值,酶与葡萄糖反应产生的电子通过电流计数设施,读取电子的数量,再转化成葡萄糖浓度读数。根据电化学法血糖测试条中所采用的酶不同又分为葡萄糖氧化酶(GOD)法和葡萄糖脱氢酶(GDH)法两种类型。葡萄糖脱氢酶(GDH)在反应中还需联用不同辅酶,分别为吡咯喹啉醌葡萄糖脱氢酶(PQQ-GDH)、黄素腺嘌呤二核苷酸葡萄糖脱氢酶(FAD-GDH)及烟酰胺腺嘌呤二核苷酸葡萄糖脱氢酶(NAD-GDH)三种。
葡萄糖氧化酶(GOD)法血糖测试反应原理示例如图1所示,葡萄糖脱氢酶(GDH)法血糖测试反应原理示例如图2所示。
光化学法是检测反应过程中试条的颜色变化来反应血糖值,血糖测试条中所采用的酶一般为葡萄糖氧化酶(GOD),通过酶与葡萄糖的反应产生的中间物(带颜色物质),反应后试纸颜色发生改变,运用检测器检测试纸反射面的吸光度,根据朗伯-比尔定律即可求出血糖浓度,测试示意图(见图3)。
1.1.2结构组成
血糖仪按其工作原理分为电化学式和光化学式两类产品,一般由检测模块、信号放大模块、AD采集模块、数据处理模块、显示模块、软件组件、信号输出部分(如适用)、电源电路以及按键控制电路等组成。
产品结构框图如图4所示:
图5中给出了基于两种检测原理的产品的图示举例,供审查人员参考。
1.2型号规格
需明确申报产品的型号规格。产品型号规格及其划分,如同一个注册单元包含多个型号规格,需提供产品型号规格区分列表或配置表。
2.适用范围和禁忌证
2.1适用范围
该产品与配套的血糖试纸配合使用,用于定量检测人体毛细血管全血和/或静脉全血和/或动脉全血(也可以为血浆/血清)中葡萄糖浓度;可以由临床单位医护人员、熟练掌握该项操作的患有糖尿病的非专业人员或其家属操作;只用于监测糖尿病人血糖控制的效果,而不能用于糖尿病的诊断和筛查,也不能作为治疗药物调整的依据。
2.2适用人群
血糖仪可用于普通人及新生儿血糖检测(注:新生儿血液与普通人血液存在较大差异,血糖测试参考值和红细胞压积范围不同,如可用于新生儿检测,则应提供相关验证资料)。因葡萄糖脱氢酶产品还需联用不同辅酶,易受其他糖类物质干扰(详见附件10-1),不同酶有不同的适应人群,应该根据不同患者的情况选用不同酶技术的血糖仪。
2.3预期使用环境
血糖仪产品可在临床机构(包括实验室及床旁应用场景)和家庭中使用;注册申请人应根据产品设计情况,给出使用环境条件,至少应包含温度、湿度、电源条件等内容。采用葡萄糖氧化酶法的血糖测试产品反应过程需要氧气参与,易受氧气干扰(详见附件10-1),因此还应明确海拔(注:应给出海拔验证资料)。
2.4禁忌证
应明确产品中可能存在的禁忌证。
因具体产品的结构及性能不尽相同,故上述预期用途仅为已注册上市常见血糖仪的通用描述,审查中应结合产品实际情况作出更深层次的评估。如果不同型号、规格产品的临床应用不相同,则应分别进行说明。
3.包装说明
提供产品的包装信息,可包括包装形式、包装材料、包装工艺等信息。
4.其他需说明的内容
该产品与配套的血糖试纸配合使用,明确与申报产品联合使用实现预期用途的其他产品的详细信息。对于已获得批准的部件或配合使用的附件(如血糖试纸、采血笔等),应当提供注册证编号和国家药监局官方网站公布的注册证信息。
(三)非临床资料
1.产品风险管理资料
注册申请人需对产品全生命周期实施风险管理,依据GB/T 42062《医疗器械风险管理对医疗器械的应用》,提供产品风险管理报告。
申请人需重点说明:申报产品的研制阶段已对有关可能的危害及产生的风险进行了估计和评价,针对性地实施了降低风险的技术和管理方面的措施。产品性能测试对上述措施的有效性进行了验证,达到了通用和专用标准的要求。申请人对所有剩余风险进行了评价,全部达到可接受的水平。产品风险分析资料需为申请人关于产品安全性的承诺提供支持。
风险管理报告一般包括以下内容:
1.1申报产品的风险管理组织。
1.2申报产品的组成。
1.3申报产品符合的安全标准。
1.4申报产品的预期用途,与安全性有关的特征的判定。
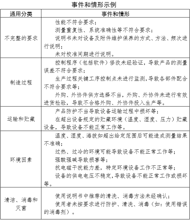
1.5对申报产品的可能危险作出判定(见附件10-3)。
1.6对所判定的危害采取的降低风险的控制措施。
1.7对采取控制措施后的剩余风险进行估计和评价。
1.8对风险管理计划的实施情况进行评审
1.9对生产和生产后活动收集与评审信息。
2.产品技术要求及检验报告
2.1产品技术要求
依据《医疗器械产品技术要求编写指导原则》进行编制。产品技术要求需符合相关国家标准、行业标准和有关法律法规的相应要求。在此基础上,注册申请人需根据产品的特点,制定保证产品安全、有效的技术要求。产品技术要求中试验方法需依据有关国家标准、行业标准制订,或经过验证。
2.1.1产品型号/规格及其划分说明
列表说明产品的型号、规格,明确产品型号、规格的划分说明,明确不同型号间产品差异。
血糖仪产品中包含内嵌型软件组件,应明确软件的名称、型号规格(若适用)、发布版本、版本命名规则,软件模块(含医用中间件)若有单独的版本、版本命名规则均需说明。
2.1.2性能指标
性能指标、检验方法可参考GB/T 19634,性能指标包括功能性指标、安全性指标,其内容应与产品性能研究资料的内容一致,并具有确定的研究依据。性能指标至少应包括外观、血糖仪和血糖试条测量重复性、血糖仪和配套血糖试条系统准确度、红细胞压积、电气安全、电磁兼容、软件性能等内容。
血糖仪产品中包含内嵌型软件组件,应参照《医疗器械软件注册审查指导原则(2022年修订版)》明确软件的性能指标。其中,接口应明确供用户调用的数据接口,如采用Wi-Fi、蓝牙、4G/5G等形式进行数据传输。
2.2检验报告
可提交以下任一形式的检验报告:
2.2.1申请人出具的自检报告;
2.2.2委托有资质的医疗器械检验机构出具的检验报告。
2.3同一注册单元内注册检验代表型号确定原则和实例
同一注册单元内所检验的产品应当能够代表本注册单元内其他产品的安全性和有效性。对同一注册单元内代表产品的选取应关注技术原理、主要结构组成、不同型号的性能指标、适用范围等方面的差异,若差异较大,则应划分为不同的检测单元。对于典型性产品的选择,申请人应当提供相关资料予以证明。原则及举例如下:
2.3.1典型型号应是同一注册单元内能够代表本单元内其他型号安全性和有效性的产品。
2.3.2应考虑功能最齐全、结构最复杂、风险最高的型号。
2.3.3注册单元内各种型号的主要安全指标、性能指标不能被某一型号全部涵盖时,则应选择涵盖安全指标、性能指标最多的型号作为典型型号,同时还应考虑其他型号中未被典型型号所涵盖的安全指标及性能指标。
2.3.4应当按最不利的原则确定覆盖性,不能覆盖的差异性应分别检测。当没有充足证据能够证明同一注册单元内不同型号规格产品之间电气安全性能、电磁兼容性能可以覆盖时,应选取每一型号规格产品进行电气安全指标和电磁兼容项目检测。
3.研究资料
3.1产品性能研究资料
3.1.1功能性指标
应根据综述资料中有关申报产品结构组成和各主要组件、模块的情况,提供详细的组件的功能性指标或者模块中主要元器件功能性指标的研究资料。
可用于检测静脉、动脉和新生儿血样的产品至少应参照GB/T 19634《体外诊断检验系统自测用血糖监测系统通用技术条件》中的要求,验证产品的准确度和重复性。可对动脉和新生儿血样进行测试的产品还应提供参考值及红细胞压积规定范围的确定依据和验证资料。葡萄糖氧化酶法血糖测试产品至少还应对产品适用的海拔进行研究,并提供理论依据及相关验证资料,附件10-2中给出了海拔和空气中氧含量的关系;葡萄糖脱氢酶法血糖测试产品至少还应对其他糖类干扰(详见附件10-1)进行要求,并提供产品特异性验证资料。
鉴于不同人群红细胞压积值不一致的问题(通常男性红细胞压积正常范围高于女性正常范围,新生儿红细胞压积范围高于普通人正常范围),注册申请人根据应声称的红细胞压积范围,在设计研发时参照GB/T 19634中的相应规定(见下表1中的要求)开展红细胞压积的研究及验证工作。用于新生儿血糖测试的产品,注册申请人应对红细胞压积开展研究;用于血浆/血清检测的产品应提供对血清/血浆(包含红细胞压积0%的样本)检测准确性和重复性的研究资料。
注:分析每个血糖浓度和红细胞压积所得测量数据,按照下列要求进行分析。具体操作步骤如下:
a)对于每一样本,计算血糖监测系统测量的血糖值的平均值及参考测量方法测量值的平均值;
b)对于每一样本,计算血糖监测系统测量值与参考值的绝对偏差和相对偏差,应符合血糖仪和血糖试纸的准确度要求;
c)计算每个样本血糖偏倚平均值与中间水平血糖偏倚平均值的偏差,以确定红细胞压积对于血糖监测系统测量值的影响。
共识误差网络(Consensus Error Grid)
共识误差网络(CEG)以网格图的形式直观的反映出血糖监测系统中误差造成检验结果偏差,数据结果限定详见图6和表2。CEG分为A-E等5个区域,其中A和B区的葡萄糖结果无效应或对临床结局略有效应,C-E区的结果会导致风险增加。标准要求1型糖尿病99%的结果应位于A和B区,从而降低准确度误差95%以外的值,对测试结果的影响。建议注册申请人参照ISO 15197《体外诊断检测系统-用于糖尿病管理的自测用血糖监测系统通用技术要求》中的相关规定,进行研究。
研究资料中应详细写明通过研究验证确定的血糖仪产品的结构组成及主要元器件信息
3.1.2安全性指标
安全性指标的验证包括电气安全指标和电磁兼容指标两大类。具备能力的申请人可对这两类项目自行研究,并提交详细的验证资料;不具备能力的申请人可通过检验报告对上述项目进行验证,以检验报告作为该部分的验证资料。
3.1.2.1电气安全指标
电气安全指标应当包括 GB 4793.1、YY 0648及其他适用的国家标准和行业标准中适用的指标。如适用,电气安全应符合GB9706.1和 YY 9706.111中适用条款的要求。
3.1.2.2电磁兼容指标
电磁兼容指标应当包括 GB/T 18268.1和GB/T 18268.26及其他适用的国家标准和行业标准中适用的指标。如适用,电磁兼容应符合YY 9706.102 和 YY 9706.111相关章节(如适用家庭护理环境)中适用条款的要求。
3.2稳定性研究
医用电器环境要求是评价产品在各种工作环境和模拟贮存、运输环境下的适应性,一般认为属于稳定性评价项目。可以制定不同的气候环境条件和机械环境条件来进行试验,或通过对关键部件的试验来评价整机的情况,也可以通过已上市同类产品比对方式进行判断。
3.2.1使用稳定性
注册申请人需参照《有源医疗器械使用期限注册技术审查指导原则》提供产品使用稳定性的验证资料。
可以对该产品进行使用状态列举,完整分析出临床使用的情况,直接进行产品的老化试验研究;也可以将产品(系统)分解为不同子系统/部件进行评价,应详细分析分解关系,在此基础上通过不同的分解方式(如将产品分为关键部件及非关键部件等)确定产品的使用期限。注册申请人应根据自身产品临床应用和产品设计情况,确定出产品的关键部件和可更换部件。注册申请人应明确在预期使用条件下关键部件的使用期限,及可更换部件的定期保养维护时间和更换频次,且应提供确定使用寿命和更换频次的理论依据。若关键部件也可更换时,也应说明其定期保养维护时间和更换频次。电化学法血糖仪产品的关键部件至少包括主芯片和内部存储器(如适用);光化学法血糖仪的关键部件至少应包括光学读头、主芯片和内部存储器(如适用)。
3.2.2运输稳定性
注册申请人需提交运输稳定性验证资料,证明在规定的运输条件下,运输过程中环境条件(例如:震动、振动、温度和湿度的波动)不会对医疗器械的特性和性能,包括完整性和清洁度,造成不利影响。
3.3软件研究
该产品一般均含有软件,注册申请人应依据《医疗器械软件注册审查指导原则》(2022年修订版)、《医疗器械网络安全注册审查指导原则》(2022年修订版)、《移动医疗器械注册技术审查指导原则》(若适用)等要求,提交相应研究资料。
3.3.1软件
注册申请人在提交软件研究资料时应当提供自研软件研究报告、外部软件环境评估报告(若适用)以及GB/T 25000.51自测报告,亦可提交自检报告或检验报告代替自测报告。自研软件研究报告包括基本信息、实现过程、核心功能、结论等内容,详尽程度取决于软件安全性级别(严重、中等、轻微)。其中,基本信息包括软件标识、安全性级别、结构功能、物理拓扑、运行环境、注册历史,实现过程包括开发概况、风险管理、需求规范、生存周期、验证与确认、可追溯性分析、缺陷管理、更新历史,明确核心功能、核心算法、预期用途的对应关系。
3.3.2网络安全
若申报产品具备电子数据交换、远程控制或用户访问功能,应当提供自研软件网络安全研究报告,包括基本信息、实现过程、漏洞评估、结论等内容,详尽程度取决于软件安全性级别。其中,基本信息包括软件信息、数据架构、网络安全能力、网络安全补丁、安全软件,实现过程包括风险管理、需求规范、验证与确认、可追溯性分析、更新维护计划,漏洞评估明确已知漏洞相关信息。
如产品数据接口使用Wi-Fi、蓝牙、4G/5G等形式进行数据传输,应根据接口类型逐项说明每个网络接口、电子数据交换接口的预期用户、使用场景、预期用途、数据类型、技术特征、使用限制信息。
3.4清洁、消毒、灭菌研究
使用者清洁和消毒:应当明确推荐的清洗和消毒工艺(方法和参数)、工艺的确定依据以及验证的相关研究资料。
比如推荐使用75%酒精,氨水或漂白剂外壳清洁。根据预期使用环境,如医疗机构或者家用,应分别说明不同环境下的清洁消毒方式。
3.5其他资料
血糖仪属于免于临床评价的医疗器械,申请人应按照《列入免于临床评价医疗器械目录产品对比说明技术指导原则》的要求,从基本原理、结构组成、性能、安全性、适用范围等方面,证明产品的安全有效性。
(四)临床评价资料
提交的资料应能证明申报产品与《目录》所述的产品具有基本等同性。若无法证明申报产品与《目录》所述的产品具有基本等同性,则应开展临床评价。
(五)产品说明书和标签样稿
1.产品说明书
产品的说明书、标签和包装标识的编写应符合《医疗器械说明书和标签管理规定》、YY/T 0466.1、GB/T 191、GB 4793.1、YY 0648、和GB/T 29791.3等相关标准的相关要求。《医疗器械软件注册审查指导原则(2022年修订版)》和《医疗器械网络安全注册审查指导原则(2022年修订版)》中的相关要求,结合产品特点一般应当包括以下内容:
1.1主要结构组成
建议以实物照片/示意图加文字的形式对申报产品的整体结构进行描述,标明各主要模块的名称。
建议以实物照片/透视图/俯视图/剖面图加文字的形式对各主要模块逐一进行描述,标明每一主要模块的主要组成结构,对于重要元器件或功能零部件,建议单独进行描述。
1.2禁忌证、注意事项、警示以及提示的内容
应按照《医疗器械说明书和标签管理规定》中第十一条的要求进行审查;同时至少应明确指出当验证显示结果无效时应采取的措施;对诸如静电放电、磁场和其他电力学环境以及温度、湿度和其他环境因素的预防措施(如适用);对系统及其组件进行安全处理的信息(如适用);注明葡萄糖脱氢酶(GDH)方法在何种情况下可能导致血糖检测值过高,有可能因胰岛素注射过量发生危险(如适用);注明葡萄糖氧化酶(GOD)方法应注明氧分压对测试结果的影响,并说明适用的海拔。
1.3性能指标
建议写明以下内容:产品基本参数(主机尺寸、整机重量、功耗等)、正常工作条件(温度、湿度、大气压力、电源要求)、电气安全(瞬态过压类别(若适用)、污染等级(若适用))、电磁兼容信息(分组、分类)、检测时间、整机性能指标(准确度、重复性)、产品功能等。
1.4安装和使用说明或者图示
建议包括:产品安装说明及技术图、线路图(若适用);产品正确安装所必须的环境条件及鉴别是否正确安装的技术信息;其他特殊安装要求等。
注册申请人应明确配套的试剂系统;用于校准的样品类型,如全血或血浆;使用的样品类型、任何特殊的采集及预处理条件;使用仪器之前应采取的预防感染的措施;系统使用所需的环境条件(例如温度、湿度范围和大气压);详细的质控程序,包括确认使用正确的质控物质以保证血糖监测系统运行正常,以及在质控程序失败后应如何处理的建议;用户应遵循的详细的校准程序(如适用);使用器械时应遵循的测量程序和用户根据测量结果采取措施的建议等。
1.4.1使用器械时应遵循的测量程序,包括:
——校准程序(如,使用一个编号、编码试条、编码片等)测量、核对数据的顺序及规定的时间间隔;
——测量前仪器准备步骤的顺序、测量(包括样品量和建议使用样品的外观)、测量后保养的详细步骤;
——仪器报告的测量单位,如mmol/L或mg/dL;
——报告结果为全血/血浆/血清结果;
——仪器出现错误信息时建议采取的应对措施。
1.4.2用户根据测量结果采取措施的建议,包括:
——参考治疗医生和/或糖尿病专家的指导;
——警告用户,未经咨询医生或糖尿病专家的意见,不能仅根据检测结果而违背他们的指导;
——用户认为测量结果有问题时的对策;
——测量结果落在分析范围外时系统警示用户的方法(如错误信息,错误提示等);
——应定期进行实验室检查,并将血糖仪测试结果与实验室结果进行比对。
对产品预期使用者的技术知识、经验、教育背景、培训有要求的,在说明书中应予以明确。
说明书应当告知使用者所有使用过程中相关的剩余风险。
1.5方法学原理和标准物质(溯源性):注册申请人应说明检测方法的原理,注册申请人用于确立和评价性能特征的测量程序和/或校准物质(如果适用,应该指明可以溯源至一个参考测量程序和/或较高水平的参考物质)。
1.6按照GB/T 18268.1的要求给出符合电磁兼容性方面要求的声明。
1.7建议对软件的全部功能(包含安全功能)进行描述,明确软件发布版本。重点对用户界面的整体情况、各功能窗口涉及的操作功能、通讯接口及协议进行介绍。
如产品涉及医疗器械网络安全,说明书应提供网络安全说明和使用指导,明确用户访问控制机制、电子接口及其数据类型和技术特征、网络安全特征配置、数据备份与灾难恢复、运行环境等要求。
(六)质量管理体系文件
确保产品和质量管理体系符合性的具体要求。
1.产品生产制造相关要求
1.1生产工艺过程及过程控制点
建议根据申报产品的实际情况,以流程图的形式对生产工艺过程进行详细描述,并根据流程图逐一描述其中的过程控制点。
1.2生产场地
申请人应当对与申报产品有关的研制场地和生产场地情况进行概述。提交研发、生产、检验场地布局图。明确不同工序的完成地点。
如申报产品具有多个研制、生产场地,则对每一研制、生产场地的情况均应进行概述。
三、参考文献
[1]国家市场监督管理总局.医疗器械注册与备案管理办法:国家市场监督管理总局令第47号[Z].
[2]原国家食品药品监督管理总局.医疗器械说明书和标签管理规定:国家食品药品监督管理总局令第6号[Z].
[3]国家药品监督管理局.医疗器械注册申报资料要求和批准证明文件格式:国家药监局公告2021年第121号[Z].
[4]国家药品监督管理局.医疗器械产品技术要求编写指导原则:国家药监局通告2022年第8号[Z].
[5]国家药品监督管理局医疗器械审评中心.医疗器械软件注册审查指导原则(2022年修订版):国家药监局器审中心通告2022年第9号[Z].
[6]国家食品药品监督管理局.医疗器械分类目录:国家食品药品监督管理总局公告2017年第104号[Z].
[7]国家食品药品监督管理局.医疗器械通用名称命名规则:国家食品药品监督管理总局令第19号[Z].
[8]国家药品监督管理局.临床检验器械通用名称命名指导原则:国家药监局关于发布有源手术器械通用名称命名指导原则等6项指导原则的通告2022年第26号[Z].
[9]国家食品药品监督管理局.医疗器械注册单元划分指导原则:总局关于发布医疗器械注册单元划分指导原则的通告2017年第187号[Z].
[10]国家药品监督管理局医疗器械审评中心.医疗器械网络安全注册审查指导原则(2022年修订版):国家药监局器审中心通告2022年第7号[Z].
[11]GB/T 19634-2021, 体外诊断检验系统 自测用血糖监测系统通用技术条件[S].
[12]GB/T 42062-2022,医疗器械 风险管理对医疗器械的应用[S].
[13]GB 4793.1-2007,测量、控制和实验室用电气设备的安全要求 第1部分:通用要求[S].
[14]GB/T 14710-2009,医用电器环境要求及试验方法[S].
[15]GB/T 18268.1-2010,测量、控制和实验室用的电设备 电磁兼容性要求 第1部分:通用要求[S].
[16]GB/T 18268.26-2010,测量、控制和实验室用的电设备 电磁兼容性要求 第26部分:特殊要求 体外诊断(IVD)医疗设备[S].
[17]GB/T 29791.1-2013,体外诊断医疗器械 制造商提供的信息 第1部分:术语、定义和通用要求[S].
[18]GB/T 29791.3-2013,体外诊断医疗器械 制造商提供的信息(标示)第3部分:专业用体外诊断仪器[S].
[19]YY 0648-2008,测量、控制和实验室用电气设备的安全要求 第2-101部分:体外诊断(IVD)医用设备的专用要求[S].
[20]YY/T 1441-2016,体外诊断医疗器械性能评估通用要求[S].
[21]YY/T 0466.1-2016,医疗器械 用于医疗器械标签、标记和提供信息的符号 第1部分:通用要求[S].
[22]YY/T 0664-2020,医疗器械软件 软件生存周期过程[S].
[23]YY/T 1406.1-2016,医疗器械软件第1部分:YY/T 0316应用于医疗器械软件的指南[S].
[24]GB/T 191-2008, 包装储运图示标志[S].
附件10-1
各种原理血糖仪易受干扰的物质
GOD:葡萄糖氧化酶;
NAD-GDH:烟酰胺腺嘌呤二核苷酸葡萄糖脱氢酶;
FAD-GDH:黄素腺嘌呤二核苷酸葡萄糖脱氢酶;
PQQ-GDH:吡咯喹啉醌葡萄糖脱氢酶;
Mut.PQQ-GDH:经改良的无麦芽糖干扰的吡咯喹啉醌葡萄糖脱氢酶。
附件10-2
海拔与氧含量的关系
大气的质量愈近海平面愈密集,大气压包括氧分压愈大;海拔越高,大气压及氧分压相应降低,即海拔每升高100米,大气压下降5.9毫米汞柱,氧分压下降约1.2毫米汞柱。
根据以上原理计算:海拔为0时,氧分压为159.22毫米汞柱,一个毫米汞柱的氧分压相当于0.13%含氧量,海拔升高100米,大气压下降5.9毫米汞柱,氧分压下降约1.2毫米汞柱,氧含量下降0.16%,与海拔为0米时的氧含量相比,下降0.76%。
如海拔0米,空气含氧量下降0%,空气含氧量20.95%为0,海拔含氧量的100%;
海拔100米,空气含氧量下降0.16%,空气含氧量20.79%,为0海拔含氧量的99.2%;
海拔1000米,空气含氧量下降1.6%,空气含氧量19.35%,为0海拔含氧量的92.4%;
海拔5000米,空气含氧量下降8%,空气含氧量12.95%。
附件10-3
风险管理文档
附件4
危险、可预见的事件序列、危险情况和可能
发生的伤害之间的关系
由于血糖仪的原理、功能和结构的差异,本章给出的风险要素及其示例是常见的而不是全部的。上述部分只是风险管理过程的组成部分,不是风险管理的全部。注册申请人应按照GB/T 42062《医疗器械风险管理对医疗器械的应用》中规定的过程和方法,在产品整个生命周期内建立、形成文件和保持一个持续的过程,用以判定与医疗器械有关的危害、估计和评价相关的风险、控制这些风险并监视上述控制的有效性,以充分保证产品的安全和有效。

站点声明
本网站所提供的信息仅供参考之用,并不代表本网赞同其观点,也不代表本网对其真实性负责。图片版权归原作者所有,如有侵权请联系我们,我们立刻删除。如有关于作品内容、版权或其它问题请于作品发表后的30日内与本站联系,本网将迅速给您回应并做相关处理。
郑州思途医疗科技有限公司专注于医疗器械产品政策与法规规事务服务,提供产品注册备案申报代理、临床试验、体系建立辅导、分类界定、申请创新办理服务。
行业资讯
知识分享






豫公网安备 41010202003160号