天然胶乳橡胶避孕套产品注册审查指导原则(2024年修订版)(2024年第21号)
来源:医疗器械注册代办 发布日期:2024-06-17 阅读量:次
附件:天然胶乳橡胶避孕套产品注册审查指导原则(2024年修订版)(2024年第21号).doc
天然胶乳橡胶避孕套产品注册审查指导原则(2024年修订版)
本指导原则旨在指导注册申请人对天然胶乳橡胶避孕套产品注册申报资料的准备及撰写,同时也为技术审评部门提供参考。
本指导原则是对天然胶乳橡胶避孕套产品的一般要求,申请人应依据产品的具体特性确定其中内容是否适用。若不适用,需具体阐述理由及相应的科学依据,并依据产品的具体特性对注册申报资料的内容进行充实和细化。
本指导原则是供注册申请人和技术审评人员使用的指导性文件,但不包括审评审批所涉及的行政事项,亦不作为法规强制执行,应在遵循相关法规的前提下使用本指导原则。如果有能够满足相关法规要求的其他方法,也可以采用,但是需要提供详细的研究资料和验证资料。
本指导原则是在现行法规和标准体系以及当前认知水平下制定,随着法规和标准的不断完善,以及科学技术的不断发展,相关内容也将适时进行调整。
一、适用范围
本指导原则适用于《医疗器械分类目录》中天然胶乳橡胶避孕套(以下简称避孕套),分类编码为18-06-03。
本指导原则不适用于含有杀精剂等药物成份的避孕套产品。
二、注册审查要点
(一)监管信息
注册申请人应提供申请表、产品列表、主文档授权信(如适用)、既往沟通记录(如不适用,应当明确声明申报产品没有既往申报和/或申报前沟通)及其他管理信息等。
1.产品名称
产品的命名应符合《医疗器械通用名称命名规则》的要求,以及《医疗器械分类目录》和国家标准、行业标准中的通用名称要求。不建议采用“安全套”等其他名称。
命名举例:天然橡胶胶乳男用避孕套、天然橡胶胶乳避孕套等。
2.注册单元划分
申报产品注册单元的划分应按照《医疗器械注册与备案管理办法》《医疗器械注册单元划分指导原则》要求,着重考虑产品的技术结构、性能指标和预期用途等因素进行综合判定。
3.产品列表
以表格形式列出拟申报产品的型号、规格、结构及组成,以及每个型号规格的标识(如型号或部件的编号,器械唯一标识等)和描述说明(如尺寸、材质等)。
4.既往沟通记录
(1)在产品申报前,如果申请人与监管机构针对申报产品以会议形式进行了沟通,或者申报产品与既往注册申报相关。提交符合《关于公布医疗器械注册申报资料要求和批准证明文件格式的公告》附件5要求的相关文件。
(2)如不适用,应当明确声明申报产品没有既往申报和/或申报前沟通。
5.主文档授权信
如适用,注册申请人应当对主文档引用的情况进行说明。注册申请人应当提交由主文档所有者或其备案代理机构出具的授权申请人引用主文档信息的授权信。授权信中应当包括引用主文档的申请人信息、产品名称、已备案的主文档编号、授权引用的主文档页码/章节信息等内容。
6.其他管理信息
应符合《关于公布医疗器械注册申报资料要求和批准证明文件格式的公告》要求。
(二)综述资料
1.结构及组成
产品所用材料天然胶乳橡胶,产品常规为薄膜套状物,开口有卷边,头部有储精囊。套状部分通常设计为光面或非光面(浮点型、螺纹型等),颜色有无色、黄色、红色、绿色、蓝色等。避孕套一般加有润滑剂,如如二甲基硅油或水溶性润滑剂(甘油、1,2-丙二醇及纯净水)、玻尿酸(透明质酸)水溶性润滑剂(甘油、透明质酸钠、羟乙基纤维素及纯净水)。
避孕套的产品型号规格并无明确规定,通常是按照避孕套的宽度进行分类。宽度分为56.0mm以上,50.0mm~56.0mm,50.0mm以下。在产品的外包装上标示有产品的标称宽度。
企业通常会按产品特点再进行分型。有按照避孕套的单层壁厚,分为普通型、超强型、加厚型、超薄型;有按照避孕套的形状,分为普通型、异型。另外,还有彩色避孕套、香型避孕套等多种型式。
2.作用机理
正常形态的人类精子最宽处约5000nm;人类免疫缺陷病毒大致呈球形,直径约120nm;性传播疾病,如淋病的病原体宽约500nm。完好无缺的胶乳膜会起到隔离精子,人类免疫缺陷病毒(HIV)、性传播疾病(STIs)的传染介质的作用。正确的使用适宜的避孕套,可以在性交中阻止人类的精子和卵子结合,减少受孕几率。除此之外,避孕套也有助于防止艾滋病、淋病等性传播病的作用。现在的避孕套原料通常是天然胶乳橡胶。
3.包装描述
申报产品需要描述注册单元内所有产品组成的包装情况,说明包装清单和包装方式,提供包装图示。
4.研发历程
应当提供同类产品(国内外已上市)或前代产品的信息,阐述申请注册产品的研发背景和目的。对于同类产品,应当说明选择其作为研发参考的原因。同时列表说明申请注册产品与参考产品(同类产品或前代产品)在工作原理、结构组成、性能指标以及适用范围等方面的异同。
5.产品的适用范围、禁忌证
供男性用于避孕和预防性传播疾病。避孕套以非药物的形式阻止受孕,主要用于在性交中阻止人类的精子和卵子结合,减少受孕几率。
申请人需要明确产品禁忌证,建议明确说明不适宜应用的某些疾病、临床情况或特定的人群。
6.预期使用环境/安装要求
申请人应详述产品使用环境条件及储存的环境要求。
7.不良事件情况
申请人在风险分析时应关注同品种医疗器械产品的不良事件历史记录,如避孕失败、过敏和造成女性慢性损害等。
申请人可通过国家药品评价中心网站的医疗器械不良事件信息通报、警戒快讯以及美国食品药品管理局的MAUDE数据库进行检索,检索该品种相关不良事件记录。
(三)非临床资料
1.产品风险管理资料
避孕套产品的风险管理报告应符合GB/T 42062-2022《医疗器械 风险管理对医疗器械的应用》的有关要求,审查要点包括:
(1)产品定性定量分析是否准确;
(2)危险分析是否全面;
(3)风险可接收准则,降低风险的措施及采取措施后风险的可接收程度,是否有新的风险产生。
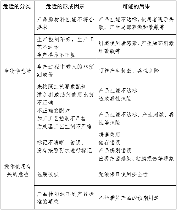
根据GB/T 42062《医疗器械 风险管理对医疗器械的应用》对避孕套产品已知或可预见的风险进行判定,产品在进行风险分析时至少应包括以下的主要危险,企业还应根据自身产品特点确定其他危险。针对产品的各项风险,企业应采取应对措施,确保风险降到可接受的程度。产品主要危险详见附表。
2.产品技术要求
产品技术要求应按照《医疗器械产品技术要求编写指导原则》的规定编制。
(1)性能要求
企业应参考GB/T 7544(《天然橡胶胶乳男用避孕套 技术要求与试验方法》)等标准,根据企业自身产品的技术特点制定相应的性能指标。
性能指标一般包括:
——卷边、润滑剂用量、尺寸(长度、宽度、厚度)、爆破体积和压力、针孔、可见缺陷。
——标明产品主要原辅料及含量,包括胶乳及其添加成份、添加剂、着色剂等,以及润滑剂成分。
(2)生物性能
应制定微生物指标,至少包括对细菌菌落总数、真菌菌落总数、肠杆科细菌、金黄色葡萄球菌和铜绿假单胞菌的要求。(建议为:细菌菌落总数≤200cfu/g;真菌菌落总数≤100cfu/g;大肠埃希氏菌、金黄色葡萄球菌和铜绿假单胞菌不得检出)。
(3)同一注册单元内注册检验代表产品确定原则
同一注册单元中的典型产品是指能够代表本注册单元内其他产品安全性和有效性的产品。其功能最齐全、结构最复杂、风险最高。
典型产品的确定可以通过比较同一注册单元内所有产品的技术结构、性能指标和预期用途等相应资料,说明其能够代表本注册单元内其他产品的安全性和有效性。
3.生物学特性研究
应根据GB/T 16886.1系列标准进行生物相容性评价,提供相关资料证明其细胞毒性、致敏、刺激等符合相关标准要求。
若开展申报产品与市售产品的等同性比较的方式进行生物相容性评价,应按照《关于印发医疗器械生物学评价和审查指南的通知》要求进行评价,应提供资料证明申报产品与已上市产品具有等同性。
4.稳定性研究
应参考GB/T 7544(《天然橡胶胶乳男用避孕套 技术要求与试验方法》)等标准稳定性和储存期的要求开展稳定性研究。
4.1货架有效期
应提供货架有效期研究资料,证明在货架有效期内,产品可以保持性能功能满足使用要求。注册申请人需在试验方案中设定检测项目、检测方法及判定标准。检测项目包括产品自身性能检测和包装系统性能检测两方面。实时稳定性试验结果是验证产品货架有效期的直接证据。当加速稳定性试验结果与其不一致时,应以实时稳定性试验结果为准。
4.2包装研究
注册申请人应结合声称的储运条件开展包装研究,包装建议参照GB/T 7544-2019中要求
产品包装标记应符合GB/T191(《包装储运图示标志》)、YY/T 0466.1(《医疗器械用于医疗器械标签、标记和提供信息的符号 第1部分:通用要求》)的要求,并提供符合证据和使用期限内完整性的依据。
5.其他资料
天然胶乳橡胶避孕套已列入《免于进行临床评价医疗器械目录》(以下简称《目录》),对于符合《目录》中分类编码为18-06-03的,注册申请人需提交申报产品相关信息与《目录》所述内容的对比资料,和申报产品与已获准境内注册的《目录》中医疗器械的对比表,具体提交资料的要求可参照《列入免于进行临床评价医疗器械目录产品对比说明技术指导原则》。
(四)临床评价资料
该产品列入《免于临床评价医疗器械目录》,申请人无需提交临床评价资料。
若无法证明申报产品与《目录》产品具有等同性,则应按照《医疗器械临床评价技术指导原则》其他路径开展相应工作,提供符合要求的临床评价资料。
(五)产品说明书和标签样稿
产品说明书、标签和包装标志的编写要求应符合《医疗器械说明书和标签管理规定》、《医疗器械 用于医疗器械标签、标记和提供信息的符号》和GB/T 7544《天然橡胶胶乳男用避孕套 技术要求与试验方法》的要求。同时应包含且注意以下内容:
1.产品的正确使用方法。
2.产品的预期用途。
3.有特殊润滑剂的避孕套还需标注相应特殊信息。如:凉感。
4.产品所用添加剂。
警示语和使用说明应包括且不仅限于下列内容:
1.避孕套为一次性使用。
2.储存的环境要求。
3.如果产品变粘、变脆或明显损坏,请勿使用。
4.如果希望用另外的润滑剂,请使用经推荐、可与避孕套一同并用、类型恰当的润滑剂。禁止使用石油基的润滑剂,如凡士林、婴儿油、浴液、按摩油、黄油、人造黄油等,因其会破坏避孕套的完整性。
5.在阴茎充分勃起后带上避孕套,之后方可进行亲密接触。伤口分泌物、前列腺液、精液、阴道分泌物、唾液、尿液及粪便均可传播疾病。
6.本产品由天然胶乳制造,可能会引起过敏反应。
7.如果出现精液进入阴道内的情况,马上采用紧急避孕法。
8.如何处理已经用过的避孕套。
9.提醒使用者在产品有效期内使用。
10.提醒使用者产品在避孕及防止性传播疾病等方面的局限性。
标签应当符合《医疗器械说明书和标签管理规定》。医疗器械标签因位置或者大小受限而无法全部标明上述内容的,至少应当标注产品名称、型号、规格、生产日期和使用期限或者失效日期,并在标签中明确“其他内容详见说明书”。
(六)质量管理体系文件
1.生产工艺过程及过程控制点
注册申请人应根据申报产品的实际情况,以流程图的形式对生产工艺过程进行详细描述,并根据流程图逐一描述其中的过程控制点。工艺流程图中的关键工序和特殊过程应以特殊图形表示。
注:本说明仅为资料性说明,注册申请人可根据产品情况调整产品生产工艺和过程控制点。
2.研制、生产场地情况概述
注册申请人应当对与申报产品有关的研制场地和生产场地情况进行概述,主要包括以下内容:
研制场地:地址、位置、面积、研制环境条件、研制设备、验证设备等。
生产场地:地址、位置、面积、生产环境条件、生产设备、工艺装备、监视和测量装置等。
三、参考文献
[1]国家市场监督管理总局.医疗器械注册与备案管理办法:国家市场监督管理总局令第47号[Z].
[2]国家药品监督管理局.医疗器械注册申报资料要求和批准证明文件格式:国家药监局公告2021年第121号[Z].
[3]国家食品药品监督管理局.医疗器械通用名称命名规则:国家食品药品监督管理总局令第19号[Z].
[4]国家食品药品监督管理局.医疗器械分类目录:国家食品药品监督管理总局公告2017年第104号[Z].
[5]国家食品药品监督管理局.医疗器械注册单元划分指导原则:总局通告2017年第187号[Z].
[6]国家药品监督管理局.医疗器械产品技术要求编写指导原则:国家药监局通告2022年第8号[Z].
[7]国家药品监督管理局.免于临床评价医疗器械目录:国家药监局通告2021年第71号[Z].
[8]国家食品药品监督管理局.医疗器械说明书和标签管理规定:国家食品药品监督管理总局令第6号[Z].
[9]GB∕T 7544-2019,天然橡胶胶乳男用避孕套 技术要求与试验方法[S].
[10]GB/T 16886.1-2022,医疗器械生物学评价 第1部分:风险管理过程中的评价与试验[S].
[11]GB/T 191-2008,包装储运图示标志[S].
[12]YY/T 0466.1-2016,医疗器械 用于医疗器械标签、标记和提供信息的符号 第1部分:通用要求[S].
[13]GB/T 42062-2022,医疗器械 风险管理对医疗器械的应用[S].
附表
产品主要危险



站点声明
本网站所提供的信息仅供参考之用,并不代表本网赞同其观点,也不代表本网对其真实性负责。图片版权归原作者所有,如有侵权请联系我们,我们立刻删除。如有关于作品内容、版权或其它问题请于作品发表后的30日内与本站联系,本网将迅速给您回应并做相关处理。
郑州思途医疗科技有限公司专注于医疗器械产品政策与法规规事务服务,提供产品注册备案申报代理、临床试验、体系建立辅导、分类界定、申请创新办理服务。
行业资讯
知识分享






豫公网安备 41010202003160号