一次性使用手术衣注册审查指导原则(2024年修订版)(2024年第21号)
来源:医疗器械注册代办 发布日期:2024-06-17 阅读量:次
附件:一次性使用手术衣注册审查指导原则(2024年修订版)(2024年第21号).doc
一次性使用手术衣注册审查指导原则
(2024年修订版)
本指导原则旨在指导注册申请人对一次性使用手术衣产品注册申报资料的准备及撰写,同时也为技术审评部门提供参考。
本指导原则是对一次性使用手术衣的一般要求,申请人应依据产品的具体特性确定其中内容是否适用。若不适用,需具体阐述理由及相应的科学依据,并依据产品的具体特性对注册申报资料的内容进行充实和细化。
本指导原则是供注册申请人和技术审评人员使用的指导性文件,但不包括审评审批所涉及的行政事项,亦不作为法规强制执行。如果有能够满足相关法规要求的其他方法,也可以采用,但是需要提供详细的研究资料和验证资料。需在遵循相关法规的前提下使用本指导原则。
本指导原则是在现行法规和标准体系以及当前认知水平下制定,随着法规和标准的不断完善,以及科学技术的不断发展,相关内容也将适时进行调整。
一、适用范围
本指导原则适用于《医疗器械分类目录》中分类编码为14-13-05按第Ⅱ类医疗器械管理的一次性使用手术衣产品,不适用于重复性使用手术衣,可参考本指导原则适用的内容。
二、注册审查要点
(一)监管信息
注册申请人应提供申请表、产品列表、主文档授权信(如适用)、既往沟通记录(如不适用,应当明确声明申报产品没有既往申报和/或申报前沟通)及其他管理信息等。
1.产品名称
产品名称应参照《医疗器械通用名称命名规则》制定,一般采用“特征词+核心词”的命名方法,特征词一般不超过3个,如:一次性使用手术衣、一次性使用无菌手术衣、一次性无菌手术衣、一次性使用无菌手术服等。
2.管理类别、分类编码
按照《医疗器械分类目录》,手术衣产品属于第Ⅱ类医疗器械,为注输、护理和防护器械中的手术室感染控制用品,分类编码为14-13-05。
3.注册单元划分
注册单元划分应符合《医疗器械注册单元划分指导原则》的要求,原则上以产品的技术原理、结构组成、性能指标和适用范围为划分依据。
高性能和标准性能的手术衣可以作为一个注册单元。
(二)综述资料
1.产品描述
1.1工作原理
产品通常采用具有特定阻隔性能的无纺布或薄膜复合材料制成,以缝制或热合等加工工艺制成,防止传染因子的传播,起到阻隔防护作用。
1.2结构及组成
一次性使用手术衣由具有一定防护特性的无纺布或覆膜复合材料制成,由前身、后身、袖子、系带等组成。手术衣的前胸和袖部至少应有关键区域(如图1所示),图1中A代表关键区域,B代表非关键区域。

1.3型号规格
手术衣按关键区域的屏障能力分为标准型和高性能型两种。
对于存在多种型号规格的产品,应当明确各型号规格的区别。应当采用对比表或带有说明性文字的图片、图表,描述各种型号规格的结构组成(或配置)、功能、产品特征和运行模式、技术参数等内容。
1.4包装说明
说明产品包装信息、无菌屏障系统的信息。
2.产品的适用范围、禁忌证
2.1适用范围
一次性使用手术衣用于防止手术过程和其他有创检查中病人和医护人员之间传染因子的传播。
根据产品性能水平分为标准性能和高性能两种。标准性能是指产品作为侵入性外科手术医疗器械时其各种特性的最低性能要求,标准性能手术衣适用于已知病人血液中无传染性病毒的手术;高性能是指产品作为侵入性外科手术医疗器械时其各种特性的加严性能要求,高性能手术衣适用于病人血液中已知有传染性病毒或紧急抢救时未知血液中是否有传染性病毒的手术。
2.2预期使用环境
一次性使用手术衣预期使用环境为医疗机构手术室或无菌治疗室。
2.3适用人群
手术室或无菌治疗室医护人员。
2.4禁忌证
应说明产品临床应用的禁忌证,如:对原材料过敏者禁用。
(三)非临床资料
1.产品风险管理资料
一次性使用手术衣风险管理报告应符合GB/T 42062《医疗器械风险管理对医疗器械的应用》的有关要求,审查要点包括:
1.1是否确定了风险管理的范围、规定和人员职责分工。
1.2产品风险定性定量分析是否准确。
1.3危险分析是否全面。
1.4风险可接受准则,降低风险的措施及采取措施后风险的可接受程度,是否有新的风险产生。
1.5是否确定了风险反馈的规定及信息收集情况。
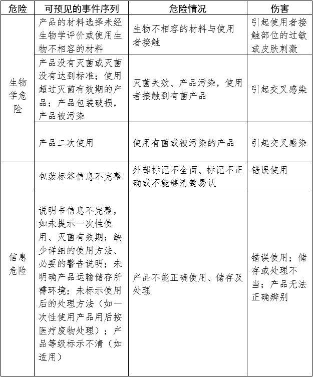
依据GB/T 42062附录C列举了该产品的主要危险(见表1),注册申请人还应结合产品自身特点确定其他危险。
应关注附表的一次性使用手术衣产品的常见危险(源)示例。
2.产品技术要求及检验报告
2.1产品技术要求
产品技术要求的制定应符合《医疗器械产品技术要求编写指导原则》的要求,可参照YY/T 0506系列标准,结合产品设计特点及临床应用进行制定。
一次性使用手术衣各区域及区域结合处可参照YY/T 0506系列标准制定性能指标,性能指标建议含有以下几点(包括但不限于此):外观、尺寸、系带连接牢固度(如适用)、阻微生物穿透(干态、湿态)、微粒释放、阻液体穿透、胀破强力(干态、湿态)、断裂强力(干态、湿态)、无菌、环氧乙烷残留量(环氧乙烷灭菌产品)、透气性(如适用)等。
申请人对宣称的其他技术参数和功能,应在产品技术要求中予以规定。
2.2产品检验报告
2.2.1检验报告可以是注册申请人出具的自检报告,或委托有资质的医疗器械检验机构出具的检验报告。若提供自检报告,应按照《医疗器械注册自检管理规定》的要求提供相关资料。
2.2.2注册申请人应提供检验样品的典型性说明或典型性型号选择的依据,所检验型号产品应当是本注册单元内能够代表申报的其他型号产品安全性和有效性的典型产品。若一个型号规格不能覆盖,应选择不同型号规格进行差异性检验。
如同一注册单元内同时包含标准性能和高性能型号,且两种性能产品原材料完全一致,且不对产品关键区域进行特殊处理,可选择高性能产品作为典型产品进行全项目检验;如标准性能和高性能产品原材料基本一致,仅克重不同,或高性能手术衣需在产品关键区域进行特殊处理以确保产品更高的抗渗水性和阻微生物穿透-湿态性能,则应针对差异性指标分别进行检验。
3.研究资料
3.1原材料控制
应明确原材料质量控制指标及要求,并提交相应的证明资料。
对于首次用于医疗器械方面的新材料,应提供该材料适合用于符合预期用途的相关研究资料。
3.2产品性能研究
应提供产品化学、物理性能指标确定的依据,所采用的标准或方法、采用的原因及理论基础。
3.3生物学特性研究
最终产品中预期与患者或使用者直接或间接接触的部分,均需要进行生物学评价。
依据GB/T 16886.1《医疗器械生物学评价 第1部分:风险管理过程中的评价与试验》对相关用途、使用部位及接触时间的具体要求,结合申报产品的实际情况,确定生物学风险评定终点。可根据GB/T 16886《医疗器械生物学评价》系列标准进行相关评价。
若开展申报产品与市售产品的等同性比较的方式进行生物相容性评价,应按照《关于印发医疗器械生物学评价和审查指南的通知》要求进行评价,应提供资料证明申报产品与已上市产品具有等同性
3.4灭菌工艺研究
申请人应明确其灭菌工艺(方法和参数)和无菌保证水平(SAL),SAL应达到1×10-6,并提供灭菌确认报告。
如灭菌使用的方法容易出现残留,应当明确残留物信息及采取的处理方法,并提供研究资料。
3.5稳定性研究
3.5.1货架有效期
应提供货架有效期研究资料,证明在货架有效期内,产品可保持性能功能满足使用要求。
产品有效期验证可采用加速稳定性试验或实时稳定性试验,申请人需在试验方案中设定检验项目、检验方法及判定标准。
3.5.2包装研究
产品包装主要对产品起到防护和无菌屏障的作用。产品包装验证可依据有关国内、国际标准进行(如GB/T 19633.1等),提交产品的包装验证报告。包装材料的选择应至少考虑以下因素:包装材料的物理化学性能;包装材料与产品的适应性;包装材料与成型和密封过程的适应性;包装材料与灭菌过程的适应性;包装材料所能提供的物理、化学和微生物屏障保护;包装材料与贮存运输过程的适合性。
3.6其他资料
该产品已列入《免于临床评价医疗器械目录》(以下简称《目录》),对于符合《目录》中分类编码为14-13-05的,注册申请人需提交申报产品相关信息与《目录》所述内容的对比资料,和申报产品与已获准境内注册的《目录》中医疗器械的对比表,具体提交资料的要求可参照《列入免于进行临床评价医疗器械目录产品对比说明技术指导原则》。
(四)临床评价资料
该产品列入《免于临床评价医疗器械目录》,申请人无需提交临床评价资料。对于不符合《目录》的产品,注册申请人应按照《医疗器械临床评价技术指导原则》的要求通过开展临床试验,或者通过对同品种医疗器械临床文献资料、临床数据进行分析评价,证明医疗器械安全、有效,并提交相应的临床评价资料。
(五)产品说明书和标签样稿
1.产品说明书和标签的编写应符合《医疗器械说明书和标签管理规定》及YY/T 0466.1等相关标准的要求。说明书中关于产品性能特征的描述不应超出研究资料及产品技术要求,不得含有未经验证的夸大宣传的相关描述。产品说明书还应包含如下内容:
1.注明灭菌方式、“无菌”等字样或者符号。
2.注明产品主要原材料,应有对材料过敏者禁止使用的提示。
3.使用前检查包装是否完好,如有破损,禁止使用。
4.应标明产品的货架有效期,严禁使用超过货架有效期的产品。
5.注明产品一次性使用,明确禁止重复使用。
6注明产品穿脱方法。
7.注明产品使用后,应按照医疗废物的相关处理要求进行处理。
(六)质量管理体系文件
1.综述
注册申请人应当承诺已按照相关法规要求建立相应的质量管理体系,随时接受质量管理体系核查。
2.生产制造信息
2.1产品描述信息
简要说明申报产品的工作原理和总体生产工艺。
2.2一般生产信息
提供申报产品的所有生产地址和联络信息。
如适用,应当提供外包生产、关键工艺过程、灭菌等情况的所有重要供应商名称和地址。
3.质量管理体系程序
用于建立和维护质量管理体系的高层级质量管理体系程序,包括质量手册、质量方针、质量目标和文件及记录控制程序。
4.管理职责程序
用于通过阐述质量方针、策划、职责/权限/沟通和管理评审,对建立和维护质量管理体系形成管理保证文件的程序。
5.资源管理程序
用于为实施和维护质量管理体系所形成足够资源(包括人力资源、基础设施和工作环境)供应文件的程序。
6.产品实现程序
高层级的产品实现程序,如说明策划和客户相关过程的程序。
6.1设计和开发程序
用于形成从项目初始至设计转换的整个过程中关于产品设计的系统性和受控的开发过程文件的程序。
6.2采购程序
用于形成符合已制定的质量和/或产品技术参数的采购产品/服务文件的程序。
6.3生产和服务控制程序
用于形成受控条件下生产和服务活动文件的程序,这些程序阐述诸如产品的清洁和污染的控制、安装和服务活动、过程确认、标识和可追溯性等问题。
6.4监视和测量装置控制程序
用于形成质量管理体系运行过程中所使用的监视和测量设备已受控并持续符合既定要求文件的程序。
7.质量管理体系的测量、分析和改进程序
用于形成如何监视、测量、分析和改进以确保产品和质量管理体系的符合性,并保持质量管理体系有效性的文件的程序。
8.其他质量体系程序信息
不属于上述内容,但对此次申报较为重要的其他信息。
9.质量管理体系核查文件
根据上述质量管理体系程序,申请人应当形成相关质量管理体系文件和记录。应当提交下列资料,在质量管理体系核查时进行检查。
9.1申请人基本情况表。
9.2申请人组织机构图。
9.3生产企业总平面布置图、生产区域分布图。
9.4生产过程有净化要求的,应当提供有资质的检测机构出具的环境检测报告(附平面布局图)复印件。
9.5产品生产工艺流程图,应当标明主要控制点与项目及主要原材料、采购件的来源及质量控制方法。
9.6主要生产设备和检验设备(包括进货检验、过程检验、出厂最终检验所需的相关设备;在净化条件下生产的,还应当提供环境监测设备)目录。
9.7质量管理体系自查报告。
9.8如适用,应当提供拟核查产品与既往已通过核查产品在生产条件、生产工艺等方面的对比说明。
三、参考文献
[1]中华人民共和国国务院.医疗器械监督管理条例:中华人民共和国国务院令第739号[Z].
[2]国家市场监督管理总局.医疗器械注册与备案管理办法:国家市场监督管理总局令第47号[Z].
[3]国家食品药品监督管理局.医疗器械说明书和标签管理规定:国家食品药品监督管理总局令第6号[Z].
[4]国家药品监督管理局.医疗器械注册申报资料要求和批准证明文件格式:国家药监局通告2021年第121号[Z].
[5]国家药品监督管理局.医疗器械通用名称命名指导原则:国家药监局通告2019年第99号[Z].
[6]国家药品监督管理局.医疗器械产品技术要求编写指导原则:国家药监局通告2022年第8号[Z].
[7]GB 18279.1-2015,医疗保健产品灭菌 环氧乙烷第1部分:医疗器械灭菌过程的开发、确认和常规控制的要求[S].
[8]GB/T 18279.2-2015,医疗保健产品灭菌环氧乙烷第2部分:GB 18279.1应用指南[S].
[9]GB 18280.1-2015,医疗保健产品灭菌辐射第1部分:医疗器械灭菌过程的开发、确认和常规控制要求[S].
[10]GB 18280.2-2015,医疗保健产品灭菌辐射第2部分:建立灭菌剂量[S].
[11]GB/T 14233.1-2022,医用输液、输血、注射器具检验方法第1部分:化学分析方法[S].
[12]GB/T 14233.2-2005,医用输液、输血、注射器具检验方法第2部分:生物学试验方法[S].
[13]GB/T 16886.1-2022,医疗器械生物学评价第1部分:风险管理过程中的评价与试验[S].
[14]GB/T 16886.5-2017,医疗器械生物学评价第5部分:体外细胞毒性试验[S].
[15]GB/T 16886.7-2015,医疗器械生物学评价第7部分:环氧乙烷灭菌残留量[S].
[16]GB/T 16886.10-2017,医疗器械生物学评价第10部分:刺激与皮肤致敏试验[S].
[17]GB/T 18280.3-2015,医疗保健产品灭菌辐射第3部分:剂量测量指南[S].
[18]GB/T 19633.1-2015,最终灭菌医疗器械包装第1部分:材料、无菌屏障系统和包装系统的要求[S].
[19]GB/T 19633.2-2020,最终灭菌医疗器械包装 第2部分:成形、密封和装配过程的确认的要求[S].
[20]GB/T 24218.3-2010,纺织品非织造布试验方法第3部分:断裂强力和断裂伸长率的测定[S].
[21]GB/T 4744-2013,纺织品 防水性能的检测和评价 静水压[S].
[22]GB/T 4857.3-2008,包装 运输包装件基本试验 第3部分:静载荷堆码试验方法[S].
[23]GB/T 4857.4-2008,包装 运输包装件基本试验 第4部分:采用压力试验机进行的抗压和堆码试验方法[S].
[24]GB/T 4857.5-1992,包装 运输包装件 跌落试验方法[S].
[25]GB/T 7742.1-2005,纺织品织物胀破性能第1部分:胀破强力和胀破扩张度的测定液压法[S].
[26]YY/T 0506.1-2023, 医用手术单、手术衣和洁净服 第1部分:通用要求[S].
[27]YY/T 0506.4-2005,病人、医护人员和器械用手术单、手术衣和洁净服第4部分:干态落絮试验方法[S].
[28]YY/T 0506.5-2009,病人、医护人员和器械用手术单、手术衣和洁净服第5部分:阻干态微生物穿透试验方法[S].
[29]YY/T 0506.6-2009,病人、医护人员和器械用手术单、手术衣和洁净服第6部分:阻湿态微生物穿透试验方法[S].
[30]YY/T 0506.8-2019,病人、医护人员和器械用手术单、手术衣和洁净服第8部分:产品专用要求[S].
[31]YY/T 0615.1-2007,标示“无菌”医疗器械的要求第1部分:最终灭菌医疗器械的要求[S].
[32]YY/T 0681.1-2018,无菌医疗器械包装试验方法第1部分:加速老化试验指南[S].
[33]GB/T 42062-2022,医疗器械风险管理对医疗器械的应用[S].
[34]YY/T 0466.1-2016,医疗器械用于医疗器械标签、标记和提供信息的符号第1分:通用要求[S].
[35]中华人民共和国药典[S].
附表
产品主要危险


站点声明
本网站所提供的信息仅供参考之用,并不代表本网赞同其观点,也不代表本网对其真实性负责。图片版权归原作者所有,如有侵权请联系我们,我们立刻删除。如有关于作品内容、版权或其它问题请于作品发表后的30日内与本站联系,本网将迅速给您回应并做相关处理。
郑州思途医疗科技有限公司专注于医疗器械产品政策与法规规事务服务,提供产品注册备案申报代理、临床试验、体系建立辅导、分类界定、申请创新办理服务。
行业资讯
知识分享






豫公网安备 41010202003160号