一次性使用真空采血管产品注册审查指导原则(2024年修订版)(2024年第21号)
来源:医疗器械注册代办 发布日期:2024-06-17 阅读量:次
附件:一次性使用真空采血管产品注册审查指导原则(2024年修订版)(2024年第21号).doc
一次性使用真空采血管产品注册审查
指导原则(2024年修订版)
本指导原则旨在为注册申请人进行一次性使用真空采血管产品的注册申报提供技术指导,同时也为医疗器械监督管理部门对注册申报资料的审评提供技术参考。
本指导原则是对一次性使用真空采血管产品注册申报资料的一般要求,注册申请人应依据产品的具体特性确定其中内容是否适用,若不适用,需具体阐述理由及相应的科学依据,并依据产品的具体特性对注册申报资料的内容进行充实和细化。如注册申请人认为有必要增加本指导原则不包含的研究内容,可自行补充。
本指导原则所确定的核心内容是在目前的科技认识水平和现有产品基础上形成的,因此,审评人员应注意其适宜性,密切关注适用标准及相关技术的最新进展,考虑产品的更新和变化。
本指导原则是供注册申请人和技术审评人员使用的指导性文件,但不包括注册审批所涉及的行政事项,亦不作为法规强制执行,如果有能够满足相关法规要求的其他方法,也可以采用,但需要提供详细的研究资料和验证资料。需在遵循相关法规和强制性标准的前提下使用本指导原则。
一、适用范围
本指导原则适用于静脉血样采集用真空采血管,根据《医疗器械分类目录》,一次性使用真空采血管产品的管理类别为Ⅱ类,分类编码为22-11-04(22临床检验器械-11采样设备和器具-04静脉血样采血管)。
本指导原则不适用于装有微生物培养基供检验菌血症的真空采血瓶(瓶状容器)。
二、注册审查要点
(一)监管信息
注册申请人应提供申请表、既往沟通记录(如不适用,应当明确声明申报产品没有既往申报和/或申报前沟通)、主文档授权信(如适用)、关联文件及其他管理信息等。
1.产品名称及分类编码
一次性使用真空采血管(以下简称真空采血管)的命名应以发布的国家标准、行业标准以及《医疗器械分类目录》中的产品名称为依据。通用名称为:一次性使用真空采血管。只要不发生误解,也可使用其他等效的名称。如:一次性使用真空静脉血样采集管、一次性使用负压采血管等。
2.注册单元及产品型号、规格的划分原则和实例
本类产品作为一个注册单元,一般按照装有不同添加剂和附加物划分为不同的型号,按照不同抽吸体积(公称液体容量)划分为不同的规格。
如:EDTA盐可细分为EDTA钾盐(EDTA-K2、EDTA-K3)和EDTA钠(EDTA-Na2)盐,每一种视为一个型号;EDTA-K2型号中不同抽吸体积,1mL、5mL、10mL,每一种视为一个规格。
若添加剂和附加物、公称液体容量均相同,而只是管体尺寸(如高度和直径)和结构(如单层塑料或双层塑料)不同时,可通过列表或带有说明性文字的图片等形式,对规格进行明确和细化。
(二)综述资料
1.结构及组成
真空采血管一般由采血容器(试管)、塞子、盖子(如有)、标签(如有)、添加剂(如有)和附加物(如有)组成,结构图示见图1。附件5-1中分别对这些组成部分进行了介绍。
2.产品的工作原理
真空采血管需与静脉采血针配套使用, 见图2。人体静脉血液在真空采血管内部预形成的负压作用下,通过采血针抽入血样容器(血样抽入的过程即是真空释放的过程,抽入量与容器的规格和真空度有对应关系)。采血针一端刺入人体静脉后,另一端插入真空采血管的胶塞。真空采血管的胶塞一端套有自密封橡胶套,在一次静脉穿刺下,可以实现多管采集而不发生泄漏。
常见的采血针有硬连接式和软连接式两种。硬连接采血针的内腔体积很小,对采血体积的影响可以忽略,但发生逆流的机率相对要高一些。软连接的采血针发生逆流的机率相对要小一些,但其内腔体积较大,会消耗一部分采血管的真空度,从而降低其采集量。
用途不同的采血管,不含添加剂或含有不同的添加剂和/或附加物,其具体工作原理见附件5-2。
3.产品的适用范围
与一次性使用采血针配合使用,用于人体静脉血的收集、运输、存储。含有不同添加剂或附加物的真空采血管用途有所不同,具体用途见附件5-3。
4.产品的不良事件历史记录
据报道,1974年加拿大2个医院发生了5例使用非无菌真空采血管血液逆流导致病人发生败血症的事件。
我国未见相关报道。
(三)非临床资料
1.产品的主要风险
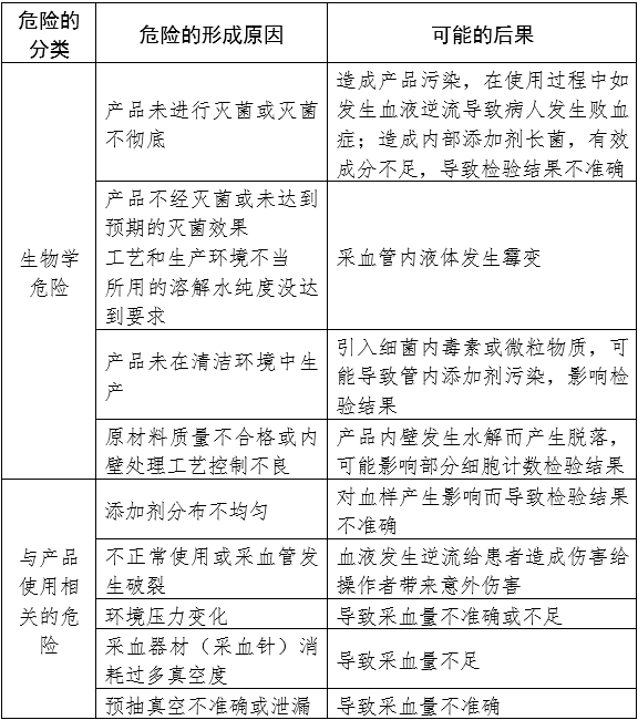
根据GB/T 42062《医疗器械风险管理对医疗器械的应用》对真空采血管已知或可预见的风险进行判定,产品在进行风险分析时至少应包括附件5-4表1所列危险,企业还应根据自身产品特点确定其他危险。针对产品的各项风险,企业应采取应对措施,确保风险降到可接受的程度,或经风险分析,收益大于风险。产品主要风险见附件5-5。
2.产品技术要求及检验报告
(1)产品适用标准情况
真空采血管建议参考YY/T 0314要求,若申报产品结构特征、适用范围、使用方式等与YY/T 0314的适用范围不一致,注册申请人应当提出不适用于此标准的说明,并提供经验证的证明性资料。
(2)产品技术要求
产品技术要求中性能指标项目的具体要求应与性能研究资料保持一致,主要包括以下要求:抽吸体积、设计、结构、无菌、添加剂、采集容器的识别。
除此之外,对于采血管中的添加剂和附加物,还应检验下列项目:
促凝剂管:促凝效果、促凝剂重量;
分离胶管:分离胶重量、分离胶比重、分离效果;
分离胶和促凝剂管:分离胶和促凝剂重量、促凝效果、分离胶比重、分离效果。
(3)产品检验报告
应说明检验用型号规格的典型性,如所检型号规格部分性能指标不足以覆盖其他型号规格时,应针对差异部分进行检验。同一注册单元内注册检验典型性产品确定原则和实例如下:
装有不同添加剂和附加物的产品之间不能完全互相覆盖。
若添加剂和附加物、抽吸体积均相同,而管体尺寸(如高度和直径)和结构(如单层塑料或双层塑料)不同,则不能完全互相覆盖。如:同为5mL的肝素钠采血管,分为两种形式,一种管体较长、直径较小,另一种管体较短、直径较大,则应至少对不能互相覆盖的指标做差异性能检验。
3.研究资料
(1)产品性能研究
申报资料中应包括产品性能研究资料以及产品技术要求的研究和编制说明,包括所有指标的确定依据,所采用的标准或方法、采用的原因及理论基础。
(2)生物学特性研究
一次性使用真空采血管产品不与人体直接或间接接触,遵循GB/T 16886.1《医疗器械生物学评价第1部分:风险管理过程中的评价与试验》的相关要求,无需进行生物相容性评价研究。
(3)灭菌工艺研究
真空采血管产品应以无菌形式提供。注册申请人应提交相关灭菌研究资料,应明确灭菌工艺(方法和参数)和无菌保证水平(SAL),该类产品SAL应达到1×10-6,同时应提供灭菌确认报告。
由于射线束可通过分子间隙穿透玻璃、金属和高分子等材料,所以辐射灭菌是目前最常见的对真空采血管的灭菌方法。如产品采用辐照方式灭菌时,可参照GB 18280.1《医疗保健产品灭菌 辐射 第1部分:医疗器械灭菌过程的开发、确认和常规控制要求》、GB 18280.2《医疗保健产品灭菌 辐射 第2部分:建立灭菌剂量》、GB/T 18280.3《医疗保健产品灭菌 辐射 第3部分:剂量测量指南》等标准的要求开展研究。
若注册申请人采用其他灭菌方法,应充分考虑所采用的灭菌方法与产品的适应性。若采用蒸汽灭菌的方式,应充分考虑是否会影响真空采血管内的负压等问题,并提供研究资料;若灭菌使用的方法容易出现残留,如环氧乙烷灭菌,应当明确残留物信息及采取的处理方法,并提供研究资料。注册申请人应充分考虑所采用的灭菌方法与包装的适应性,如所选灭菌方法是否会导致包装材料的颜色发生变化等。
(4)产品稳定性研究
应当提供货架有效期和包装研究资料。真空采血管内部无菌及真空度的保持是确定其有效期的主要考虑因素。由于真空度的保持性没有公认的加速试验的方法,目前只能以实际时间数据为依据进行确定。产品货架有效期的验证应采用实时稳定性研究。实时稳定性的研究是唯一能够反映产品在规定储存条件下实际稳定性要求的方法,应遵循极限试验和过载试验原则。在稳定性研究中应监测整个有效期内确保产品安全性和有效性的关键参数。
应当提供运输稳定性和包装研究资料。应明确产品的初包装材质和包装形式,并确保包装在产品有效期内和宣称的运输储存条件下,能够对产品起到防护作用。产品包装验证可依据有关国家标准进行(如GB/T 19633、GB/T 4857等),提交产品的包装验证报告。包装验证的资料内容应与包装说明中给出的信息相符。
(5)其他资料
一次性使用真空采血管产品列入《免于临床评价医疗器械目录》,注册申请人应当按照《列入免于进行临床评价医疗器械目录产品对比说明技术指导原则》,从基本原理、结构组成、性能、安全性、适用范围等方面,证明产品的安全有效性。
(6)添加剂的信息
不同的添加剂决定了真空采血管不同的临床使用,应对各种添加剂的配方、来源、装量和混合方法等给予关注。
(7)防逆流
正确的使用方法对于采血中防逆流从而确保产品的安全使用至关重要,注册申请人应提交能够证明真空采血管防逆流的研究资料。
(四)临床评价资料
该产品列入《免于临床评价医疗器械目录》,注册申请人无需提交临床评价资料。
若无法证明申报产品与《目录》产品具有等同性,则应按照《医疗器械临床评价技术指导原则》其他路径开展相应工作,提供符合要求的临床评价资料。
(五)产品说明书和标签样稿
产品说明书和标签的编写应符合《医疗器械说明书和标签管理规定》及YY/T 0314中10章的要求,同时应注意以下内容:
1.适用的采血系统和采血方法的说明;
2.添加剂符号和色标的说明;
3.采血时防逆流的警示说明;
4.添加剂与采集血液混合(机械和手工)的方法;
5.如果用于检验血液中的某一物质,则采血管中该物质的限量应进行说明。
当使用地区与生产地区具有不同海拔高度时,为了确定真空采血管在使用地所需抽吸体积对应于生产地的实际真空度,注册申请人应对此专门开展评价,在生产过程中对当地当时的大气环境给予修正、明示适用海拔范围并规定适用的静脉采血针,同时在发往使用地的一定数量的评价样品上给出的专门的标识。
对于声称检验血液中含有某类物质的采血管,应关注是否按YY/T 0314标准规定的要求,对采血管中本身所含有的这些物质的限量进行规定和控制。
按产品说明书操作真空采血管时应做到:采血时对患者健康的危害为最小;在血样采集、混合、化验和后处理过程中,操作者和相关设备受血液病毒感染和污染的风险为最小;有利于无公害化处理。
(六)质量管理体系文件
1.生产工艺过程及过程控制点
注册申请人应根据申报产品的实际情况,以流程图的形式对生产工艺过程进行详细描述,并根据流程图逐一描述其中的过程控制点。工艺流程图中的关键工序和特殊过程应以特殊图形表示。
注:本说明仅为资料性说明,注册申请人可根据产品情况调整产品生产工艺和过程控制点。
2.研制、生产场地情况概述
注册申请人应当对与申报产品有关的研制场地和生产场地情况进行概述,主要包括以下内容:
研制场地:地址、位置、面积、研制环境条件、研制设备、验证设备等。
生产场地:地址、位置、面积、生产环境条件、生产设备、工艺装备、监视和测量装置等。
三、参考文献
[1]中华人民共和国国务院.医疗器械监督管理条例:中华人民共和国国务院令第739号[Z].
[2]国家市场监督管理总局.医疗器械注册与备案管理办法:国家市场监督管理总局令第47号[Z].
[3]国家食品药品监督管理局.医疗器械说明书和标签管理规定:国家食品药品监督管理总局令第6号[Z].
[4]国家药品监督管理局.医疗器械注册申报资料要求和批准证明文件格式:国家药监局通告2021年第121号[Z].
[5]国家药品监督管理局.医疗器械通用名称命名指导原则:国家药监局通告2019年第99号[Z].
[6]国家药品监督管理局.医疗器械产品技术要求编写指导原则:国家药监局通告2022年第8号[Z].
[7]GB 18280.1-2015,医疗保健产品灭菌 确认和常规控制要求 辐射灭菌[S].
[8]GB 18280.2-2015,医疗保健产品灭菌 辐射 第2部分:建立灭菌剂量[S].
[9]GB/T 18280.3-2015,医疗保健产品灭菌 辐射 第3部分:剂量测量指南[S].
[10]GB/T 14233.1-2022,医用输液、输血、注射器具检验方法 第1部分:化学分析方法[S].
[11]GB/T 14233.2-2005,医用输液、输血、注射器具检验方法 第2部分:生物学试验方法[S].
[12]YY/T 0314-2021,一次性使用人体静脉血样采集容器[S].
[13]GB/T 42062-2022,医疗器械 风险管理对医疗器械的应用[S].
[14]YY/T 0466.1-2016,医疗器械 用于医疗器械标签、标记和提供信息的符号第1部分:通用要求[S].
附件5-1
产品主要组成部分介绍
一、采血容器(试管)
常见的采血容器材料有玻璃和PET(聚苯二甲酸乙二醇酯)两种。玻璃容器应以制作分析玻璃仪器用硅硼玻璃为材料,常由玻璃管加工而成。由于玻璃容器易碎,临床上有较大的安全隐患。玻璃容器在生产中需要进行清洗和内部进行硅化处理,使其具有良好的化学惰性和生理惰性(以保证对血样分析的准确性)。对清洗用水的质量和硅油的质量有较高的要求。
PET容器因具有良好的疏水性,不易碎,使用安全,所以PET试管替代玻璃管将成为一种趋势。PET材料由于具有好的耐辐射性,因此,能对抽真空后的采血管进行辐射灭菌。
二、塞子
为了保证采血管的真空度,不仅要求胶塞与试管间的配合要紧密,胶塞自身的气密性也要好,药用丁基橡胶是制作真空采血管塞子的首选。
塞子的结构及其与容器的配合尺寸对于抽真空工艺和真空的保持非常重要。塞子除了要求具备基本密封性以外,还要求不产生胶粉、易于穿刺、表面经过特殊的处理、避免相关物质和重金属析出等特点。
塞子在正常生产和贮存中有两个位置,第一个位置是“抽真空位”,塞子在此位置应确保不对采血管管口形成堵塞,第二个位置是在完成抽真空过程后被压入到“密封位”。为了实现胶塞在这两个位置的稳定性和可靠性,有的塞子塞体的前半部开有小的构槽,以便于在抽真空位使管内部的空气通过它抽出;有的塞子没在专门设计排气构槽,是通过盖子和工装的设计来达到两个位置的转换。
有的真空采血管没有盖子,这需用不同颜色的塞子作为色标指示。
三、盖子
盖子是套在瓶塞外面的塑料件,中间留有供采血针穿刺的开口。盖子对塞子起一定程度的固定和保护作用,能减少储运过程对塞子的松动造成真空泄漏;在操作人员需要打开头盖时,手不接触到塞子的内表面,减少污染。盖子要确保有利于采血管的抽真空过程和封口过程,便于手工或机械将试管打开时不使内部的血样溅出,并且不能使带血的瓶口和塞子接触到操作者的手和开启设备,更不能将玻璃试管管口弄破。
盖子可以采用不同颜色区分不同添加剂,推荐的色标参考YY/T0314-2021。
图1示出了医院使用的一种形式的开盖机。
四、标签
标签提供了采血管正确使用的基本信息(如公称容量、添加剂名称和体积、无菌等信息)。常见的标签是贴到试管上,贴签要留出足够的供观察内装物的空间,由于贴签具有阻碍视线的缺陷,有的制造商使用透明标签,以便于医院再次贴标签。
贴签要求位置要准确,以保证其上的刻度能对采集血样的体积的正确性给出基本的指示。
另外,标签上也可通过用不同的颜色(与盖子相同的颜色)来区分不同的添加剂。
五、添加剂
真管采血管中的添加剂主要包括抗凝剂和促凝剂等。YY /T 0314中提到供检验菌血症的细菌培养基不适合于装在真空采血管中。
添加剂可以几种物理状态供应,包括液体状态(如柠檬酸磷酸盐葡萄糖腺嘌呤、柠檬酸钠)、溶液干燥物或冷冻干燥物(如EDTA盐、肝素锂、肝素钠、氟化物/草酸盐、氟化物/EDTA和氟化物/肝素)或粉状等。溶液状态容易与血样混合,由于含有水份,对血液具有一定的稀释作用,有时可能会影响检验的准确性。干燥状态的添加剂如果在试管内分布不均,大的结晶颗粒很可能不能在短时间内充分溶解于血样,从而影响预期抗凝效果(会形成凝血块堵塞检验仪器)。所以,用专用设备向容器内喷射雾化抗凝剂,使其均匀地分布于试管内壁,干燥后在管壁形成均匀的结晶体是一种理想的形式。
六、附加物
真管采血管中附加物是为了满足某些特殊检验要求的分离胶或分离粒子等。
附件5-2
不同添加剂(附加物)的作用原理
一、抗凝剂
(一)乙二胺四乙酸(EDTA)盐
EDTA有二钠、二钾和三钾盐。均可与钙离子结合成螯合物,从而阻止血液凝固。EDTA盐可经高温烘干,抗凝作用不变,通常配成15g/L水溶液,每瓶0.4mL,干燥后可抗凝5mL血液。EDTA盐对红、白细胞形态影响很小,根据国际血液学标准委员会(International committee standard of hematology,ICSH)1993年文件建议,血细胞计数用EDTA二钾作抗凝剂,用量为EDTA-K2·2H2O 1.5-2.2mg (4.45±0.85μmol)/mL血液。 EDTA-Na2与EDTA-K2对血细胞计数影响均较小,但二钠溶解度明显低于二钾,有时影响抗凝效果,其他抗凝剂不适合于血细胞计数。
(二)柠檬酸钠(枸橼酸钠)
柠檬酸钠可与血中钙离子形成可溶性螯合物,从而阻止血液凝固。
柠檬酸钠有Na3C6H5O7·2H2O和2Na3C6H5·11H2O等多种晶体。通常用前者配成109mmol/L(32g/L)水溶液(也有用106mmol/L浓度)、129mmol/L(35g/L)水溶液,与血液按1:9或1:4比例使用。柠檬酸钠对凝血V因子有较好的保护作用,使其活性减缓,故常用于凝血象的检查,也用于红细胞沉降率的测定。
(三)草酸盐
草酸盐可与血中钙离子生成草酸钙沉淀,从而阻止血液凝固。草酸钠通常用0.1mol/L浓度,与血液按1:9比例使用,过去主要用于凝血象检查。实践发现草酸盐对凝血Ⅴ因子保护功能差,影响凝血酶原时间测定效果;另外由于草酸盐与钙结合形成沉淀物,会影响自动凝血仪的使用,因此,多数学者认为凝血象检查选用柠檬酸钠为抗凝剂更为适宜。
(四)肝素
肝素广泛在于肺、肝、脾等几乎所有组织和血管周围肥大细胞和嗜碱性粒细胞的颗粒中。肝素可加强抗凝血酶Ⅲ(AT-Ⅲ)灭活丝氨酸蛋白酶,从而阻止凝血酶形成,并有阻止血小板聚集等多种抗凝作用。尽管肝素可以保持红细胞的自然形态,但由于其常可引起白细胞聚集,使用涂片在罗氏染色时产生蓝色背景,因此肝素抗凝血不适合全血液学一般检查。肝素是红细胞渗透性试验理想的抗凝剂。
(五)氟化钠
氟化钠是一种弱效抗凝剂,一般常同草酸钾合并使用,其比例为氟化钠1份,草酸钾3份。有良好的防止血糖降解作用,是血糖检测的优良保存剂。血糖酵解抑制剂主要是抑制参与糖酵解的酶的活性,其中抑制己糖激酶、磷酸果糖激酶和丙酮酸激酶这3种限速酶效果最佳。氟化钠阻断烯醇化酶,抑制甘油3磷酸脱氢酶的活性,使葡萄糖分解抑制。但不是抑制限速酶,故起效慢;而草酸钾抑制丙酮酸激酶,采血后立即有效抗糖酵解,减少氟化物的用量。氟化钠/草酸钾类真空采血管一般用于血糖检测,不能用于尿素酶法测定尿素,也不能用于检测碱性磷酸酶和淀粉酶。
二、促凝剂
由于过去采血后血液自然凝固,分离血清时间长影响了分析仪的多种功能的充分发挥,为了检测技术的快速化,往采血管中添加促凝剂缩短了血液凝固时间。血液促凝剂是为了临床检验中快速分离血清标本而研制的促凝剂,一般常用促凝剂有SiO2、凝血酶、蛇毒等促凝成分, 经特殊加工制成粉剂,用定量喷雾器均匀喷在真空采血管内壁上, 达到快速促凝的目的。
三、分离胶
分离胶能够将血液中的液体成分(血清)和固体成分(血细胞)彻底分开并积聚在试管中形成屏障。根据不同的使用目的,分离胶也可与促凝剂、肝素、EDTA盐等搭配使用。
分离胶是由疏水有机化合物和硅石粉组成,具有触变性的粘液胶体,其结构中含有大量氢键,由于氢键的缔合作用形成网状结构,在离心力的作用下网状结构被破坏变为粘度低的流体,当离心力消失后又重新形成网状结构,这种性质被称为触变性(thixotropy)。即在温度不变的情况下,对这种粘液胶体施加一定的机械力,可从高粘度的凝胶状态变为低粘度的溶胶状态,如果机械力消失又恢复原来高粘度的凝胶状态。触变性是因为分离胶的结构内部含有大量氢键网状结构之故。分离胶比重维持在1.05左右,血清比重约1.02,血细胞比重约1.08, 当分离胶与凝固后的血液在同一试管中离心时,由于对分离胶施加离心力而引起硅石凝聚体中的氢链网状结构被破坏变成链状结构,分离胶就成为粘度低的物质,比分离胶重的血块就移到管的底部,分离胶发生返转现象,形成管底部血块/分离胶/血清三层。当离心机停止转动失去离心力后,分离胶中硅石凝聚体的链状粒子间再次由氢键构成网状结构,恢复初始高粘度凝胶状态,在血清中血块间形成隔离层。
附件5-3
常见的含有不同添加剂(附加物)
真空采血管的预期用途
一、无添加剂的真空管(血清管,标识Z,红色)
采血管内壁经过硅化处理。利用血液自然凝固的原理使血液凝固,等血清自然析出后,离心使用。主要用于血清生化(肝功、肾功、心肌酶、淀粉酶等)、电解质(血清钾、钠、氯、钙、磷等)、甲状腺功能、艾滋病、肿瘤标志物、血清免疫学、药物等检测中。
二、促凝管
采血管内壁经过硅化处理,同时添加了促凝剂。促凝剂能激活纤维蛋白酶,使可溶性纤维蛋白变成不可溶性的纤维蛋白聚体,进而形成稳定的纤维蛋白凝块,当想快点出检验结果时,可采用促凝管。一般用于急诊生化。
三、含有分离胶及促凝剂的采血管(分离胶促凝管,标准中没推荐色标, 通常用黄色)
采血管内壁经过硅化处理,并涂有促凝剂可加速血液的凝固,缩短检验时间。管内加有分离胶,分离胶与PET管具有很好的亲和性,确实起到隔离作用,即使在普通离心机上,分离胶能将血液中的液体成分(血清)和固体成分(血细胞)彻底分开并积聚在试管中形成屏障。主要用于血清生化(肝功、肾功、心肌酶、淀粉酶等)、电解质(血清钾、钠、氯、钙、磷等)、甲状腺功能、艾滋病、肿瘤标志物、血清免疫学、药物等检测中。
四、管内含有抗凝剂的采血管
(一)含有肝素钠或肝素锂的采血管(肝素抗凝管,标识:NH或LH,绿色)
肝素是一种含有硫酸基团的粘多糖,带有强大的负电荷,具有加强抗凝血酶Ⅲ灭活丝氨酸蛋白酶的作用,从而阻止凝血酶的形成,并有阻止血小板聚集等多种抗凝作用。肝素管一般用于急诊生化及血流变的检测,是电解质检测的最佳选择,检验血标本中的钠离子时,不能使用肝素钠,以免影响检测结果。此外,因肝素会引起白细胞聚集,故不能用于白细胞计数和分类。
(二)含有乙二胺四乙酸盐的采血管(EDTA盐管,淡紫色)
乙二胺四乙酸是一种氨基多羧基酸,可以有效地鳌合血液中的钙离子,鳌合钙会将钙从反应点移走来阻止和终止内源性或外源性凝血过程,从而防止血液凝固,与其他抗凝剂比较而言,其对血球的凝集及血细胞的形态影响较小,故通常使用EDTA盐(2K、3K、2Na)作为抗凝剂。用于一般血液学检查(血常规),不能用于血凝、微量元素及PCR检查。
(三)含有柠檬酸钠(枸橼酸钠)的采血管(柠檬酸钠1:9管,标识9NC, 浅蓝色)
柠檬酸钠通过作用于血样中钙离子与之鳌合而起抗凝作用,美国国家临床实验室标准化委员会(CLSI)推荐为3.2%或3.8%,抗凝剂与血比例为1:9,主要用于凝血试验(凝血酶原时间、凝血酶时间、活化部分凝血酶时间、纤维蛋白原)。
(四)含有柠檬酸钠的采血管(柠檬酸钠1:4管,标识4NC, 黑色)
柠檬酸钠的浓度为3.2%(0.109mol/L)和3.8%,其抗凝剂与血液的体积比为1:4,一般用于血沉检测,抗凝剂比例过于偏高时,血液被稀释,可使血沉加快。
(五)含有氟化钠的采血管(氟化物管,标识FX、FE、FH,灰色)
氟化钠是一种弱效抗凝剂,有良好的防止血糖降解作用,是血糖检测的优良保存剂,使用时应注意缓慢颠倒混匀。一般用于血糖检测,不能用于尿素酶法测定尿素,也不能用于检测碱性磷酸酶和淀粉酶的检测。
附件5-4
产品主要危险
附件5-5
产品主要风险
一、关于非无菌使用的风险
(一)灭菌的必要性
YY/T 0314中8.1规定:“对于真空采集容器,如果未使用过,内部应无菌”。全国输液器具标准化技术委员会对此统一给出明确解释,真空采血管采集血样时,容器内部与病人血流之间有直接接触的可能,并明确给出了蒸汽灭菌(GB 18278)、环氧乙烷灭菌(GB 18279)和辐射灭菌(GB 18280)三种灭菌方法,供制造商从中选择适宜的灭菌方法。
(二)关于灭菌方法的选择
常见的工业对医疗器械产品灭菌的方法有三种:蒸汽灭菌(GB 18278)、环氧乙烷灭菌(GB 18279)和辐射灭菌(GB 18280)。
由于射线束可通过分子间隙穿透玻璃、金属和高分子等材料,所以辐射灭菌是目前国际上对真空采血管普遍采用的灭菌方法。
二、逆流的风险
无菌供应的真空采血管,在使用中应尽最大可能地避免逆流。即便是发生小量的逆流,也是病人所不期望的。所以应要求在使用说明书中有防逆流的警示。
三、抗凝剂对血液检验结果的影响
(一)EDTA-K2添加的均匀程度对血常规检验结果的影响很大
由于试管内进行了硅化处理,试管有着良好的疏水性,但这也为EDTA盐在管内均匀分布带来了困难。当手工向试管内添加EDTA-K2溶液然后干燥时,由于试管的疏水性,添加剂很难在管壁上形成均匀分布,干燥后的添加剂就会在试管底部、管口或其他部位形成块状结晶,使其溶解度大大的降低。大块的EDTA-K2结晶由于不能在短时间内充分与血液接触并溶于血标本,这样就容易产生血小板聚集,白细胞分类结果不理想,甚至出现血标本部分凝固等。全血细胞分析所选用的EDTA-K2抗凝剂其最佳浓度为1.5~2.2mg/1mL全血。如EDTA-K2浓度太低,抗凝强度不够,则出现血小板聚集现象;EDTA-K2浓度太高,尤其是有大块的EDTA-K2结晶存在时,使局部的血细胞处于高渗状态,此处细胞会出现暂时的收缩,这样会导致白细胞分类结果不理想等。为了避免结晶聚集现象,一个理想的血常规真空采血管,EDTA-K2晶体应该是采用专用喷射设备将其非常细小均匀地喷布在试管内壁,然后干燥。这样一旦血液进入试管,均匀分布的EDTA-K2就能迅速地跟血液充分混匀,从而杜绝了血常规结果因真空采血管的原因而出现异常的现象。
(二)真空采血管内的液体霉变
用于血凝和血沉的枸橼酸钠抗凝剂试管,生产时对环境及用于溶解的水要求相当高。如果产品不经灭菌或未达到预期的灭菌效果,或所用的溶解水纯度没达到要求等,生产出来的产品在一段时间后试管内的枸橼酸钠溶液会有絮状物产生(霉菌生长),从而造成检验结果失真。更应注意的是,使用有霉变的采血管,一旦发生逆流,会危及患者生命。
四、采血量不准确或不足
(一)环境压力导致采血量不准或不足
同一个真空采血管在高海拔地区使用时比在低海拔地区使用时采血体积要小,因此,采血管的使用说明中应有适用的海拔高度的说明,制造商应对真空采血管预期使用地区的适用性提供有支持性的验证数据。
环境温度对采血体积也有一定的影响,应在说明书中对使用和贮存环境有所要求。
(二)采血器材导致采血量不足
静脉采血管适用的静脉采血针有两种,见附件5-5中的图1。出于减少发生逆流的机率或受习惯的影响,我国更习惯于采用软连接式的采血针,但这种针因有较大内腔体积,这会消耗一部分真空度,使得采血体积比预期的量要少一些。出于这一考虑,我国采血针标准规定了软管的上限要求,并没有从防逆流的角度考虑给出软管的下限要求。
(三)预抽真空不准确或泄漏导致采血量不准确
采血管内的真空度是否准确,是采血量是否准确的前提。生产中真空度不准确,或在贮存期内因泄漏使得真空度释放,都会造成抽血体积不足或不准。
分离胶加入后胶内会积有一些气泡,抽真空过程中不能将气泡抽出,抽真空后气泡一旦释出胶外会影响真空度。一般需通过离心和静置将其排出,然后再抽真空。
五、不正常使用带来的风险
受传统习惯的影响,有不少医院习惯用注射器采血,然后再注射到真空采血管中,这种操作过程不仅对“真空”是一种浪费,也不安全,用手将使用后的采血针向容器塞子上穿刺是安全操作规范所不允许的,这样操作有注射针有意外刺伤持采血管的手从而感染上血液中可能携带的病毒的风险。
玻璃制造的真空采血管有意外破裂造成手部受伤也属于这类风险。
建议制造商在使用说明书中对此有所警示。
六、损坏精密医学仪器的风险
低质或劣质的真空采血管不仅会造成检测结果失真,还会对精密医学仪器带来损坏。钠钙玻璃制造的采血管,易发生水解而产生脱落或生产中引入的外来杂物等,都会堵塞甚至会损坏精密的检验仪器。
分离胶促凝管是医院中真空管使用最普遍的一种,但要做好这种采血管也不容易。临床中常将采集好含分离胶的血标本管放在水温箱里,温度调到38℃~39℃,待血标本充分凝固后,离心,然后检查血清中是否有油滴产生。油滴可对生化仪探针造成致命的堵塞,已有许多关于这方面的报道。
另外值得一提的是包括国外真空管知名公司在内都申明血凝管或促凝剂分离胶管在采集血标本放置半个小时后离心,这样能很大程度上确保结果的准确性。

站点声明
本网站所提供的信息仅供参考之用,并不代表本网赞同其观点,也不代表本网对其真实性负责。图片版权归原作者所有,如有侵权请联系我们,我们立刻删除。如有关于作品内容、版权或其它问题请于作品发表后的30日内与本站联系,本网将迅速给您回应并做相关处理。
郑州思途医疗科技有限公司专注于医疗器械产品政策与法规规事务服务,提供产品注册备案申报代理、临床试验、体系建立辅导、分类界定、申请创新办理服务。
行业资讯
知识分享






豫公网安备 41010202003160号