医用口罩产品注册审查指导原则(2024年修订版)(2024年第21号)
来源:医疗器械注册代办 发布日期:2024-06-17 阅读量:次
附件:医用口罩产品注册审查指导原则(2024年修订版)(2024年第21号).doc
医用口罩产品注册审查指导原则
(2024年修订版)
本指导原则旨在指导注册申请人对医用口罩产品注册申报资料的准备及撰写,同时也为技术审评部门对注册申报资料的审评提供参考。
本指导原则是对医用口罩产品注册申报资料的一般要求,注册申请人需依据产品的具体特性确定其中内容是否适用。若不适用,需具体阐述理由及相应的科学依据,并依据产品的具体特性对注册申报资料的内容进行充实和细化。
本指导原则是供注册申请人和技术审评人员的指导性文件,但不包括注册审批所涉及的行政事项,亦不作为法规强制执行,需在遵循相关法规和强制性标准的前提下使用本指导原则。如果有能够满足相关法规要求的其他方法,也可以采用,但是需要提供详细的研究资料和验证资料。
本指导原则是在现行法规和标准体系以及当前认知水平下制定的,随着法规和标准的不断完善,以及科学技术的不断发展,本指导原则相关内容也将进行适时的调整。
一、适用范围
本指导原则适用于医用防护口罩、医用外科口罩和一次性使用医用口罩。依据《医疗器械分类目录》及医疗器械分类界定结果汇总,管理类别为Ⅱ类,外科口罩分类编码为14注输、护理和防护器械-13手术室感染控制用品-04外科口罩;防护口罩分类编码为14注输、护理和防护器械-14医护人员防护用品-01防护口罩;一次性使用医用口罩分类编码为14注输、护理和防护器械-14医护人员防护用品。
本指导原则不适用于普通脱脂纱布口罩和各种含有杀菌、抑菌和抗病毒成分,预期用于抗菌抗病毒的口罩。
二、注册审查要点
(一)监管信息
1.申请表
注册申请人应按照填表要求填写。
2.产品列表
以表格形式列出拟申报产品的型号、规格、结构及组成、附件,以及每个型号规格的标识(如型号或部件的编号等)和描述说明(如尺寸、材质等)。
3.既往沟通记录
3.1在产品申报前,如果申请人与监管机构针对申报产品以会议形式进行了沟通,或者申报产品与既往注册申报相关。提交符合《关于公布医疗器械注册申报资料要求和批准证明文件格式的公告》附件5要求的相关文件。
3.2如不适用,应当明确声明申报产品没有既往申报和/或申报前沟通。
4.主文档授权信
如适用,注册申请人应当对主文档引用的情况进行说明。注册申请人应当提交由主文档所有者或其备案代理机构出具的授权申请人引用主文档信息的授权信。授权信中应当包括引用主文档的申请人信息、产品名称、已备案的主文档编号、授权引用的主文档页码/章节信息等内容。
5.其它管理信息
应符合《关于公布医疗器械注册申报资料要求和批准证明文件格式的公告》要求。
(二)综述资料
1.概述
1.1依据国家药监局关于发布《医疗器械分类目录》的公告及分类界定结果汇总文件,外科口罩分类编码为14注输、护理和防护器械-13手术室感染控制用品-04外科口罩;防护口罩分类编码为14注输、护理和防护器械-14医护人员防护用品-01防护口罩;一次性使用医用口罩分类编码为14注输、护理和防护器械-14医护人员防护用品。
1.2产品名称应符合《医疗器械通用名称命名规则》等相关规范性文件的要求,如产品名称核心词可为医用口罩、防护口罩、外科口罩,特征词可以体现产品的使用形式(如:“一次性使用”等)、提供方式(如:“无菌”等),常见命名举例为一次性使用无菌外科口罩、一次性使用防护口罩、一次性使用医用口罩等。
1.3注册单元划分的原则。注册单元原则上以产品的技术原理、结构组成、性能指标和适用范围为划分依据。注册申请人应根据上述原则,按照产品自身特点划分注册单元。通常按照口罩的分类划分为医用防护口罩、医用外科口罩和一次性使用医用口罩三个注册单元。
2.产品描述
2.1器械及操作原理描述
2.1.1外科口罩通常由面罩、定形件、束带等组件加工而成,一般由非织造布材料制造而成。通过过滤起到隔离作用。
2.1.2防护口罩通常由一种或多种对病毒气溶胶、含病毒液体等具有隔离作用的面料加工而成的口罩。在呼吸气流下仍对病毒气溶胶、含病毒液体等具有屏障作用,且摘下时,口罩的外表面不与人体接触。
2.1.3一次性使用医用口罩通常用无纺布或无纺布复合材料制成,可为二层或三层结构,可有可塑性鼻夹,口罩带可为弹性或非弹性,具有过滤颗粒物和细菌等特性。
2.2申报资料中需描述原材料(与使用者和/或患者直接或间接接触的材料成分)。
如:直接与人体接触材料:如口罩带、内层无纺布等;
间接与人体接触材料:如聚丙烯熔喷布、鼻夹材料等。
2.3申报资料中需明确交付状态及灭菌方式,结构示意图和/或产品图示、使用方法及图示(如适用)以及区别于其他同类产品的特征等内容。
2.4工作原理。医用口罩大部分为自吸式过滤口罩,其工作原理是使含有害物的空气通过口罩的滤料过滤后再被人吸入或者呼出。(见图1):

2.4.1扩散沉积:粒子布朗运动扩散位移到过滤纤维,受分子引力作用而被吸附。最易捕捉小尺度粒子、细纤维和低速运动的粒子。
2.4.2截留沉积:随气流运动的较大粒子被过滤材料的机械筛滤作用截留。粒子直径与滤膜纤维的直径的比率影响拦截效率。
2.4.3惯性沉积:粒子通过过滤材料弯曲的网状通道时,粒子由于惯性作用脱离气流撞击过滤纤维,并受分子引力作用被截留。大粒子、高密度、速度快时截留效果好。
2.4.4静电吸引沉积:粒子被过滤纤维的静电作用产生的沉积。
颗粒越小时,1、4沉积效应越强,颗粒越大时,2、3效果越好,所以并非越小的颗粒越难被过滤。综合4种过滤机制的协同作用,普通机械性滤料最易穿透粒径的范围是0.1µm~0.3µm(见图2)。

2.5型号规格
对同一注册单元中存在多种型号和规格的产品,应明确各型号和各规格之间的所有区别(必要时可附相应图、表进行说明)。
型号:可按照面罩形状可以分为平面型、鸭嘴型、拱型或折叠型等;按照佩戴方式可以分为耳挂型、绑带型等(见图3);按照灭菌方式分为无菌型和非无菌型。
规格:可按照产品尺寸等划分。如平面型可按照产品长×宽表示(175mm×100mm)。

2.6包装说明
提供产品组成的包装信息,包括包装规格、外包装材质等情况。对于无菌医疗器械,应当说明其无菌屏障系统的信息;对于具有微生物限度要求的医疗器械,应当说明保持其微生物限度的包装信息。说明如何确保最终使用者可清晰地辨识包装的完整性。
2.7研发历程
应阐述申请注册产品的研发背景和目的。如有参考的同类产品或前代产品,应当提供同类产品或前代产品(如有)的信息,并说明选择其作为研发参考的原因。
2.8与同类和/或前代产品的参考和比较
应列表比较说明申报产品与同类产品和/或前代产品在工作原理、结构组成、制造材料、性能指标、作用方式以及适用范围等方面的异同。
3.产品的适用范围、禁忌证
3.1适用范围
产品的适用范围需与申报产品的性能、功能相符。适用范围的描述需清晰准确,如描述为:
防护口罩:戴在医疗机构与病毒物料接触的人员面部,用于防止来自患者的病毒向医务人员传播。
外科口罩:用于戴在手术室医务人员口鼻部位,以防止皮屑、呼吸道微生物传播到开放的手术创面,并阻止手术病人的体液向医务人员传播,起到双向生物防护的作用。
一次性使用医用口罩:供临床各类人员在非有创操作过程中佩带,覆盖住使用者的口、鼻及下颌,为防止病原体微生物、颗粒物等的直接透过提供一定的物理屏障。
3.2预期使用环境及适用人群
注册申请人需根据申报产品的设计特征,进一步说明其具体的适用人群、预期使用环境等信息。
3.3禁忌证
应至少包括:材质过敏者禁用。
(三)非临床资料
1.产品风险管理资料
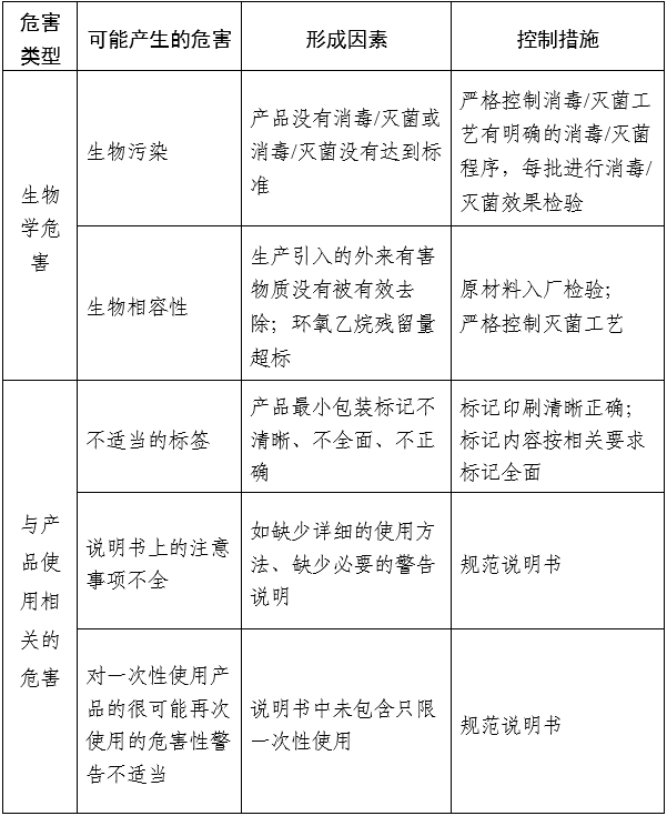
注册申请人需参照GB/T 42062《医疗器械风险管理对医疗器械的应用》对产品全生命周期实施风险管理,提交风险管理资料。风险管理报告需包括风险分析、风险评价、风险控制等产品风险管理的相关资料,至少包括产品安全特征清单、产品可预见的危险及危险分析清单(说明危险、可预见事件序列即危险成因分析)、危险处境和可能发生的损害之间的关系、风险评价、风险控制措施以及剩余风险评价汇总表。
应关注附表中口罩产品的常见危险示例。
附表中风险可通过合理的原材料控制、充分的性能研究以及适当的说明书警示等方式进行有效控制,确保产品剩余风险可接受。
2.产品技术要求及检验报告
2.1产品适用标准情况
外科口罩应符合YY 0469《医用外科口罩》;防护口罩应符合GB 19083《医用防护口罩技术要求》;一次性使用医用口罩可参考YY/T 0969《一次性使用医用口罩》。若申报产品结构特征、适用范围、使用方式等与标准不一致,申请人应当提出不适用强制性标准的说明,并提供证明性资料。
2.2产品技术要求
产品技术要求需符合相关国家标准、行业标准和有关法律、法规的相应要求。在此基础上,注册申请人需根据产品的特点,制定保证产品安全、有效的技术要求。产品技术要求中试验方法需依据有关国家标准、行业标准、国际标准制订。
常见的技术指标包括以下几点(不限于此):
2.2.1外科口罩应按照YY 0469制定性能指标,性能指标建议含以下几点(不限于此):(1)外观;(2)结构与尺寸;(3)鼻夹;(4)口罩带;(5)过滤效率;(6)压力差;(7)合成血液穿透;(8)微生物指标;(9)环氧乙烷残留量(如适用);(10)阻燃性能。
2.2.2防护口罩应按照GB 19083制定性能指标,性能指标建议含以下几点(不限于此):(1)口罩基本要求;(2)鼻夹;(3)口罩带;(4)过滤效率;(5)气流阻力;(6)合成血液穿透;(7)微生物指标;(8)环氧乙烷残留量(如适用);(9)表面抗湿性;(10)阻燃性能;(11)密合性。
2.2.3一次性使用医用口罩可参考YY/T 0969制定性能指标,性能指标建议含以下几点(不限于此):(1)外观;(2)结构与尺寸;(3)鼻夹;(4)口罩带;(5)细菌过滤效率(BFE);(6)通气阻力;(7)微生物指标;(8)环氧乙烷残留量(如适用)。
2.3产品检验报告
可提交以下任一形式的检验报告:
2.3.1申请人出具的符合《医疗器械注册自检管理规定》自检报告。
2.3.2委托有资质的医疗器械检验机构出具的检验报告。
应说明检验用型号规格的典型性,如所检型号规格部分性能指标不足以覆盖其他型号规格时,应针对差异部分进行符合规定的检验。
3.研究资料
根据所申报的产品,提供相应的研究资料。
3.1化学和物理性能研究
应当说明产品化学、物理和/或机械性能指标的确定依据,所采用的的标准或方法。
3.2生物学特性研究
生物相容性评价研究资料应当包括:生物相容性评价的依据和方法;产品所用材料的描述与人体接触的性质;实施或豁免生物学试验的理由和论证;对于现有数据或试验结果的评价。
结合产品特性详述各部分关注的内容,例如:
3.2.1生物相容性评价的依据和方法:应参照GB/T 16886.1《医疗器械生物学评价 第1部分:风险管理过程中的评价与试验》对成品中与患者直接接触的材料的生物相容性进行评价。
3.2.2产品所用材料的描述及与人体接触的性质:需明确产品所用材料;明确本产品与人体的接触方式、接触时间及接触部位。
3.2.3实施或豁免生物学试验的理由和论证。
产品生物学评价终点建议至少考虑细胞毒性、致敏反应、皮肤刺激或皮内反应。若经过充分评价认为某些项目不需要开展生物学试验,应提交评价过程和所有可证明产品在某些生物学项目安全性的支持资料。
3.2.4对于现有数据或试验结果的评价。
3.3灭菌工艺研究
医用口罩可以无菌及非无菌形式提供。无菌提供时参考GB 18280.1《医疗保健产品灭菌辐射第1部分:医疗器械灭菌过程的开发、确认和常规控制要求》、GB 18279.1《医疗保健产品灭菌环氧乙烷第1部分:医疗器械灭菌过程的开发、确认和常规控制的要求》和GB/T 16886.7《医疗器械生物学评价第7部分:环氧乙烷灭菌残留量》等相应规定,提交产品包装及灭菌方法选择的依据,经过确认并进行常规控制,并应开展以下方面的确认:
3.3.1产品与灭菌过程的适应性:应考察灭菌/灭菌方法等工艺过程对于医用口罩产品的影响。
3.3.2包装与灭菌过程的适应性。
3.3.3应明确灭菌工艺(方法和参数)和无菌保证水平(SAL),并提供灭菌确认报告。无菌保证水平(SAL)应达到1×10-6。
3.3.4残留毒性:若灭菌使用的方法容易出现残留,如环氧乙烷灭菌,应当明确残留物信息及采取的处理方法,并提供环氧乙烷解析的研究资料。
3.4稳定性和包装研究
货架有效期验证试验通常可分为加速稳定性试验和实时稳定性试验两类。加速稳定性试验方案设计可参考YY/T 0681.1《无菌医疗器械包装试验方法第1部分:加速老化试验指南》标准进行,其中“室温或环境温度(TRT)”应选择能代表实际产品储存和使用条件的温度,建议注册申请人采用保守值设计。在进行实时老化试验设计时,注册申请人应根据产品的实际运输和储存条件确定适当的温度、湿度、光照等条件。
加速稳定性试验确定的有效期必须通过产品正常储存和使用条件下的实时试验结果进一步验证。如果注册时提交的是加速稳定性验证资料,注册申请人需继续进行实时稳定性试验。当加速稳定性试验结果与其不一致时,以实时稳定性试验结果为准。
货架有效期验证试验需采用与常规生产相同的产品进行。验证项目包括产品自身性能验证和包装系统性能验证两方面。前者需选择与医疗器械产品有效期密切相关的物理、化学检测项目,涉及产品生物相容性可能发生改变的医疗器械,需进行生物学评价。包装系统性能验证包括包装完整性、包装强度和微生物屏障性能等验证项目。其中,包装完整性验证项目可包括在设定的时间间隔点目力检测产品包装(是否污染、破损等)及标签(完整性、粘附牢固度、印刷内容清晰度等)、泄漏试验等;包装强度测试项目包括软性屏障材料密封强度试验、无约束包装抗内压破坏试验和模拟运输试验等。
运输稳定性。应当提供运输稳定性和包装研究资料,证明在生产企业规定的运输条件下,运输过程中的环境条件(例如:震动、振动、温度和湿度的波动)不会对医疗器械的特性和性能,包括完整性和清洁度,造成不利影响。
3.5其他资料
医用口罩产品列入《免于临床评价医疗器械目录》,申请人应当按照《列入免于进行临床评价医疗器械目录产品对比说明技术指导原则》,从基本原理、结构组成、性能、安全性、适用范围等方面,证明产品的安全有效性。
(四)临床评价资料
医用口罩产品列入《免于临床评价医疗器械目录》,申请人无需提交临床评价资料。若无法证明申报产品与《免于临床评价医疗器械目录》所述的产品具有基本等同性,应提交相应的临床评价资料。
(五)产品说明书和标签样稿
产品的说明书、标签和包装标识应符合《医疗器械说明书和标签管理规定》的规定,外科口罩应符合YY 0469相关要求;防护口罩应符合GB 19083相关要求;一次性使用医用口罩可参考YY/T 0969相关要求,与此同时应注意以下要求:
1.禁忌证:应至少包括以下内容。
材质过敏者禁用。
2.警示信息:本产品应当注明“一次性使用”字样或符号,禁止重复使用,不得多人共用。
3.已灭菌产品应当注明灭菌方式、灭菌包装损坏后的处理方法、“无菌”“无菌失效年月”“灭菌日期及灭菌批号”等字样或者符号。
4.使用前检查包装是否完好,如有破损,严禁使用。
5.产品有效期内才可使用。
6.注明佩戴方法,若口罩防护功能受正反面佩戴影响还应明确标识口罩正反面识别方法。应提示避免手部接触口罩内侧。
7.产品使用后,应按照医疗废物的相关处理要求进行处理。
(六)质量管理体系文件
产品的质量管理体系文件应符合《医疗器械生产质量管理规范》的要求,并按《医疗器械注册申报资料要求及说明》提交资料。
三、参考文献
[1]中华人民共和国国务院.医疗器械监督管理条例:中华人民共和国国务院令第739号[Z].
[2]国家市场监督管理总局.医疗器械注册与备案管理办法:国家市场监督管理总局令第47号[Z].
[3]国家食品药品监督管理局.医疗器械说明书和标签管理规定:国家食品药品监督管理总局令第6号[Z].
[4]国家药品监督管理局.医疗器械注册申报资料要求和批准证明文件格式:国家药监局通告2021年第121号[Z].
[5]国家药品监督管理局.医疗器械通用名称命名指导原则:国家药监局通告2019年第99号[Z].
[6]国家药品监督管理局.医疗器械产品技术要求编写指导原则:国家药监局通告2022年第8号[Z].
[7]YY/T 0969-2013,一次性使用医用口罩[S].
[8]GB 19083-2010,医用防护口罩技术要求[S].
[9]YY 0469-2011,医用外科口罩[S].
[10]YY/T 0681.1-2018,无菌医疗器械包装试验方法第1部分:加速老化试验指南[S].
[11]GB/T 19633.1-2015,最终灭菌医疗器械包装第1部分:材料、无菌屏障系统和包装系统的要求[S].
[12]GB/T 19633.2-2020,最终灭菌医疗器械包装第2部分:成形、密封和装配过程的确认的要求[S].
[13]GB/T 16886.1-2022,医疗器械生物学评价第1部分:风险管理过程中的评价与试验[S].
[14]GB/T 16886.5-2017,医疗器械生物学评价第5部分:体外细胞毒性试验[S].
[15]GB/T 16886.10-2017,医疗器械生物学评价第10部分:刺激与皮肤致敏试验[S].
[16]GB/T 42062-2022,医疗器械 风险管理对医疗器械的应用[S].
[17]YY/T 0466.1-2016,医疗器械用于医疗器械标签、标记和提供信息的符号第1部分:通用要求[S].
附表
主要危险举例



站点声明
本网站所提供的信息仅供参考之用,并不代表本网赞同其观点,也不代表本网对其真实性负责。图片版权归原作者所有,如有侵权请联系我们,我们立刻删除。如有关于作品内容、版权或其它问题请于作品发表后的30日内与本站联系,本网将迅速给您回应并做相关处理。
郑州思途医疗科技有限公司专注于医疗器械产品政策与法规规事务服务,提供产品注册备案申报代理、临床试验、体系建立辅导、分类界定、申请创新办理服务。
行业资讯
知识分享






豫公网安备 41010202003160号