长江三角洲区域医疗器械注册人制度试点工作实施方案(试行)(沪药监械管〔2019〕112号)
为深入贯彻落实中共中央办公厅、国务院办公厅印发的《关于深化审评审批制度改革鼓励药品医疗器械创新的意见》(厅字〔2017〕42号),按照国家药品监督管理局《关于扩大医疗器械
来源:医疗器械注册代办 发布日期:2024-05-27 阅读量:次
附件:血液透析用水处理设备注册审查指导原则(2024年修订版)(2024年第19号).doc
本指导原则旨在指导注册申请人对血液透析用水处理设备注册申报资料的准备及撰写,同时也为技术审评部门提供参考。
本指导原则是对血液透析用水处理设备的一般要求,注册申请人依据产品的具体特性确定其中内容是否适用。若不适用,要具体阐述理由及相应的科学依据,并依据产品的具体特性对注册申报资料的内容进行充实和细化。
本指导原则是供注册申请人和技术审评人员使用的指导性文件,但不包括注册审批所涉及的行政事项,亦不作为法规强制执行。如果有能够满足相关法规要求的其他方法,也可以采用,但是要提供详细的研究资料和验证资料。在遵循相关法规和强制性标准的前提下使用本指导原则。
本指导原则是在现行法规、标准体系以及当前认知水平下制定,随着法规和标准的不断完善,以及科学技术的不断发展,相关内容也将适时进行调整。
本指导原则适用于按第二类医疗器械管理的医疗机构以反渗透为主要原理的,对生活饮用水进行处理以输送到血液透析设备中使用的装置。
(一)监管信息
注册申请人(以下简称申请人)要描述申报产品的管理类别、分类编码、产品名称及其确定依据。
1.产品名称
产品名称符合《医疗器械通用名称命名规则》《输血、透析和体外循环器械通用名称命名指导原则》《医疗器械分类目录》等相关法规、规范性文件的要求,以产品结构和适用范围为依据命名。产品名称一般命名为“血液透析用水处理设备”。
2.管理类别和分类编码
申报产品按第二类医疗器械管理,参考《医疗器械分类目录》中分类编码为10输血、透析和体外循环器械-03血液净化及腹膜透析设备-05血液透析辅助设备。
3.注册单元划分的原则和实例
申报产品的注册单元原则上以产品的技术原理、主要结构组成、性能指标和适用范围为划分依据,同时满足《医疗器械注册单元划分指导原则》相关要求。例如:
3.1一级、二级血液透析用水处理设备,主要结构组成相似,可作为同一注册单元。
3.2间接供水和直接供水只是供水的模式不同,主要结构组成相同,设备的功能相同,可作为一个注册单元注册。
3.3由于多床水处理设备和单床水处理设备在产品结构组成上有较大差异,并且预期用途也不一致,因此多床水处理设备和单床水处理设备划分为不同注册单元。
(二)综述资料
1.概述
申请人要描述申报产品的通用名称及其确定依据,描述产品的管理类别、分类编码。
如适用,描述有关申报产品的背景信息概述或特别细节,如:申报产品的历史概述、历次提交的信息,与其他经批准上市产品的关系等。
2.产品描述
2.1工作原理
描述申报产品的工作原理。如:以反渗透膜为基础,配备相应的动力源,在适宜的反渗透压力下经多层次过滤、去除离子和微生物,使其产水水质达到血透用水的标准。具体如下:
原水经适宜的预处理去除粗杂质、余氯和有机物等,经反渗透系统去除溶解盐离子和低分子量有机物,生产出血液透析用水。生产出的血液透析用水可直接供使用;或是存储在储液罐供使用,在此情况下,或在反渗透系统后宜选择设置后处理,通过物理消毒杀灭因纯水贮存可能产生的微生物,或通过滤方式滤除细菌内毒素,使终端水符合血液透析用水标准。选择物理消毒(紫外线杀菌或热消毒)、化学消毒、臭氧消毒等一种或多种组合方式,去除设备使用中可能产生的微生物等。控制系统保障设备按设计要求运行。
2.2结构组成
无论是多床或单床血液透析用水处理设备,明确在规定的设备范围内,即从生活饮用水进入设备的连接点到设备处理水使用点之间的所有装置、管路及配件。不包括浓缩液供液系统、透析液再生系统、血液透析系统、血液透析滤过系统、血液滤过系统、透析器复用系统及腹膜透析系统等。
整套设备由预处理系统、反渗透系统、后处理系统(可选择)、消毒系统(可选择消毒方式,但至少采用一种消毒方式)、控制系统、各配置部件间的连接管路以及管路组成。下图1虚线框表示该部分可选择设置(单床设备不含该部分)。各部分组成结构分别为:
预处理系统:整套设备的必配部分,根据原水水质情况确定。以生活饮用水为原水时,多床制水设备预处理系统一般包括多介质过滤器(罐式过滤器)、软水器、活性炭过滤器(炭吸附罐)、保安过滤器(滤芯式过滤器),当软水器和活性炭过滤器同时具备时,其相互位置可以调换。单床制水设备预处理系统一般包括颗粒过滤器、活性炭过滤器、软水器,一般采用一次性滤芯式产品。
反渗透系统:制水设备的核心部分为反渗透/除盐装置。根据制水工艺需要,可在一级反渗透膜后选择增设二级反渗透膜装置,也可选择设置去离子装置;根据反渗透膜清洗消毒的需要,可以选择设置消毒液注入装置。
后处理系统:可根据供水工艺要求选择设置(采用直接供水模式时可不设后处理系统)。后处理系统由纯水箱、输送泵、紫外线杀菌装置、内毒素过滤器和纯水输送管路组成。
消毒系统:可选择配置部分,可根据对设备的消毒工艺要求选择化学消毒、臭氧消毒、物理消毒(紫外线杀菌或热消毒),不同的消毒方式可以组合使用。直接供水模式至少包含化学消毒、热消毒中的一种消毒方式;间接供水模式增加紫外线杀菌或臭氧消毒。
运行控制系统:整套设备的必配部分。根据设备控制要求配置电子元器件。
连接管路和输送管路:整套设备的必配部分。包括水管、管件和阀门。
注册申请人提供整体设备系统说明(示例见附件48-1)
系统结构示例如图1所示。

2.3型号规格
明确申报产品的型号规格。产品型号规格及其划分,如同一个注册单元包含多个型号规格,提供产品型号规格区分列表或配置表。
2.4包装说明
说明所有产品组成的包装信息。说明如何确保最终使用者可清晰地辨识包装的完整性。
2.5研发历程
阐述申报产品的研发背景和目的。如有参考的同类产品或前代产品(如有),提供同类产品或前代产品的信息,并说明选择其作为研发参考的原因。
2.6与同类和/或前代产品的参考和比较
列表比较说明申报产品与同类产品和/或前代产品(如有)在工作原理、结构组成、制造材料、性能指标、作用方式、适用范围等方面的异同。
3.适用范围和禁忌证
3.1适用范围
3.1.1描述申报产品的适用范围,明确预期用途。
血液透析用水处理设备产品的适用范围一般可限定为:设备适用于供医疗机构制备血液透析用水。
明确目标用户以及操作或使用该产品需要具备的技能/知识/培训。
3.2预期使用环境
明确设备使用场所,如医疗机构设备房等。
明确可能影响其安全性和有效性的环境条件,如设备正常工作的适宜温度、湿度、大气压、光照条件等。
3.3适用人群
详述申报产品的适用人群。
3.4禁忌证
血液透析用水处理设备产品仅仅是用于临床辅助治疗的医疗器械产品,因此无绝对禁忌证。
4.申报产品上市历史
4.1上市情况。
如适用,提交申报产品在各国家或地区的上市批准时间、销售情况。若申报产品在不同国家或地区上市时有差异(如设计、标签、技术参数等),逐一描述。
4.2不良事件和召回
如适用,以列表形式对申报产品上市后发生的不良事件的发生时间以及每一种情况下申请人采取的处理和解决方案,包括主动控制产品风险的措施,向医疗器械不良事件监测技术机构报告的情况,相关部门的调查处理情况等进行描述。
4.3销售、不良事件及召回率
如适用,提交申报产品近五年在各国家(地区)销售数量的总结,提供在各国家(地区)的不良事件、召回比率,并进行比率计算关键分析。
(三)非临床资料
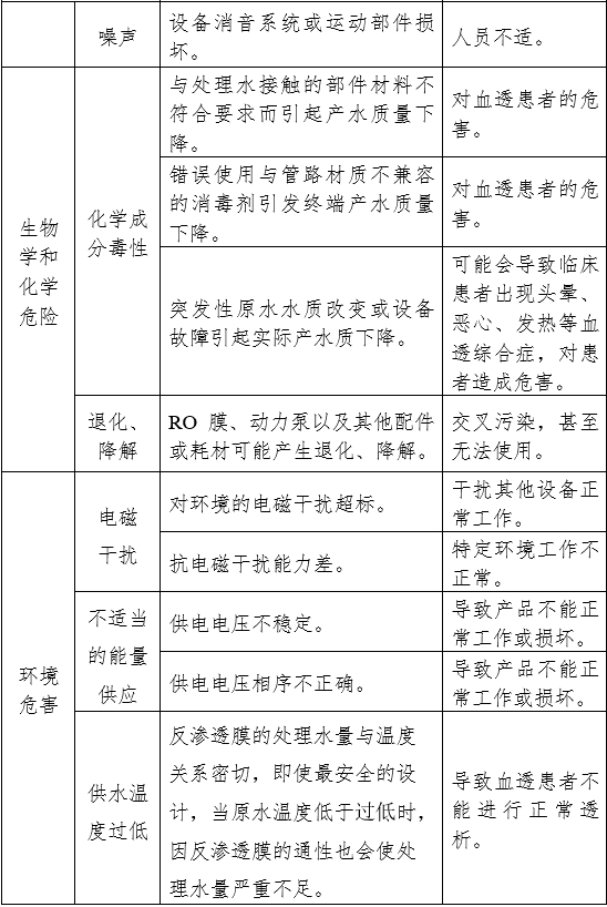
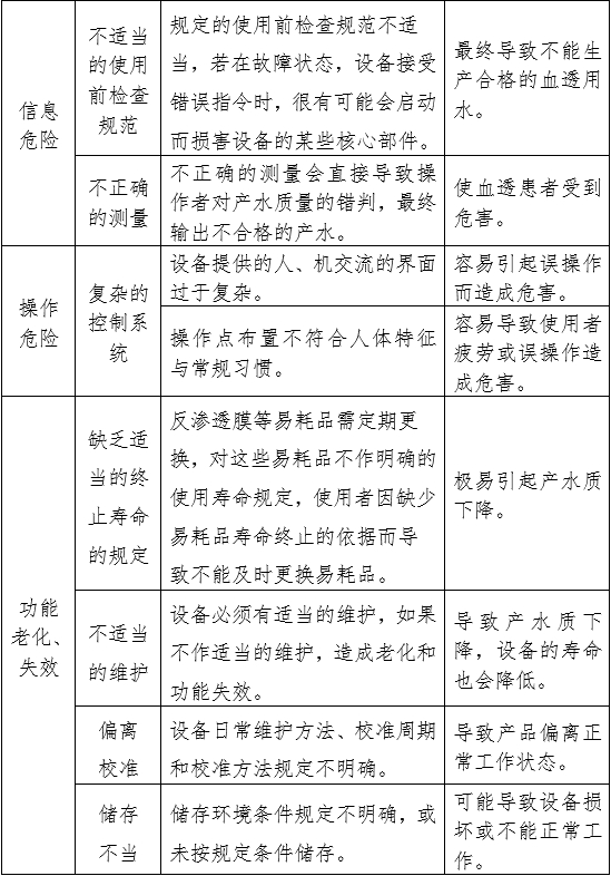
1.产品风险管理资料
依据GB/T 42062提供产品风险管理报告。申请人结合产品本身的特点对产品风险进行全生命周期的管理。风险管理活动要贯穿产品设计、生产、上市后使用及产品处理的整个生命周期。风险管理报告可包含风险分析、风险评价、风险控制、风险监测,符合有关要求,审查要点包括:
1.1是否正确识别医疗器械预期用途和与安全有关特征;
1.2是否系统识别正常和故障两种条件下的可预见危险(源);
1.3是否利用风险管理计划中规定的可接受性准则,对风险进行评价并进行风险控制,也包括综合剩余风险的可接受性评价。
附件48-2给出了产品常见的风险要素及示例。由于不同产品的工作原理、结构组成、性能指标存在差异,所以这些风险要素并不是全部,申请人根据产品特点确定其他风险并进行有效控制。
2.医疗器械安全和性能基本原则清单
说明申报产品符合《医疗器械安全和性能基本原则清单》各项适用要求所采用的方法,以及证明其符合性的文件。对于《医疗器械安全和性能基本原则清单》中不适用的各项要求,说明理由。
3.产品技术要求及检验报告
3.1产品技术要求
产品技术要求的制定符合《医疗器械产品技术要求编写指导原则》的相关要求。本条款给出需要考虑的产品主要技术指标,建议注册申请人结合血液透析用水处理设备产品的行业标准YY/T 0793.1、血液透析及相关治疗用水标准YY 0572或YY0793.2和产品设计特点及临床应用进行制定。注册申请人如不采用的条款(包括国家标准、行业标准要求),说明理由。
企业可根据产品的特点引用一些行业外的标准和一些较为特殊的标准。如有新版强制性国家标准、行业标准发布实施,产品性能指标等要求执行最新版本的国家标准、行业标准。
3.1.1产品型号/规格及其划分说明
如适用,说明申报产品的型号/规格,明确产品型号/规格的划分说明。
3.1.2性能指标
一般来说,制水设备的主要技术指标可分为有效性技术指标和安全性技术指标。根据制水设备的主要功能和预期用途,产品的有效性技术指标包括:透析用水化学污染物的要求、透析用水的微生物、水处理系统、材料相容性、再生或重新灌填装置、消毒防护、防回流装置、调温阀、沉积物过滤器、筒式过滤器、软水器、阴离子树脂交换罐、炭介质、化学注入系统、反渗透、去离子、细菌和内毒素过滤器、透析用水的储存和分配等。安全性技术指标一般包括电气安全性能、电磁兼容性。此外,还考虑以下内容:
3.1.2.1化学消毒采用过氧乙酸(消毒液)作为消毒液时,测量其残留安全浓度建议为小于1 mg/L。
3.1.2.2报警系统(如适用)
水处理设备如果有报警系统,则符合YY9706.108的要求。
3.1.2.3软件及网络安全要求
符合《医疗器械软件注册审查指导原则》的要求,如软件的功能、使用限制、接口、访问控制、运行环境(若适用)、性能效率(若适用)等要求,且与说明书中的功能描述一致。
3.1.2.4安全性能
电气安全符合GB 9706.1的要求。
电磁兼容符合YY 9706.102的要求。
3.1.2.5其他
产品具有的其他特定功能,制定相应的指标。如二维码扫描功能、系统级管理软件等。
3.1.2.6检验方法
申报产品的检验方法根据性能指标制定,优先采用已颁布的标准或公认的检验方法。
4.产品检验报告
可提交注册申请人出具的自检报告或委托有资质的医疗器械检验机构出具的检验报告。若提交自检报告,按照《医疗器械自检管理规定》的要求提供相关资料。
同一注册单元中所检验产品能够代表注册单元内其他产品安全性和有效性。代表产品的确定可以通过比较同一注册单元内所有产品的主要生产工艺、技术原理、性能指标和预期用途等资料,说明其能够代表注册单元内其他产品的安全性和有效性。必要时提交不同型号规格产品的差异性检测报告。若性能安全指标不能互相覆盖,则典型产品考虑采用多个型号。
原则上对于同一注册单元内多床水处理设备,一级、二级血液透析用水处理设备,分别选取典型型号进行注册检验,不能互相覆盖。无论是一级还是二级的多床水处理设备,供水模式、结构组成、功能等差异较大的型号分别进行注册检验。
5.研究资料
根据申报产品适用范围和技术特征,提供非临床研究综述,逐项描述所开展的研究,概述研究方法和研究结论。根据非临床研究综述,提供相应的研究资料,各项研究可通过文献研究、实验室研究、模型研究等方式开展,一般包含研究方案、研究报告。采用建模研究的,提供产品建模研究资料。
5.1化学和物理性能研究
提供产品性能研究资料以及产品技术要求的研究和编制说明,包括功能性、安全性指标(如电气安全与电磁兼容)以及与质量控制相关的其他指标的确定依据,所采用的标准或方法、采用的原因及理论基础。标准不适用条款给出合理理由。提供与透析用水接触的材料的相容性研究资料。
5.2电气系统安全性研究
提供电气安全性、机械和环境保护以及电磁兼容性的研究资料,说明适用的标准以及开展的研究。
5.3软件及网络安全研究
依据《医疗器械软件注册审查指导原则(2022年修订版)》提交软件研究资料(含现成软件研究资料、互操作性研究资料、GB/T 25000.51自测报告等),软件安全性级别通常为中等级别。软件研究报告覆盖全部软件组件,并建议关联综述资料描述的产品功能。
申请人描述软件完整版本的全部字段和字段含义,逐项针对字段进行举例说明,并确定软件完整版本和发布版本。
若适用,申请人可以参照《医疗器械网络安全注册审查指导原则》提供网络安全研究资料。
5.4清洗消毒工艺研究
产品使用过程中需要进行清洁消毒;使用者需要按照说明书的要求对设备定期进行清洁消毒。申请人明确推荐的消毒工艺(方法和参数)、消毒频次以及所推荐消毒方法及频次确定的依据。
血液透析用水处理设备产品消毒工艺,目前多床水处理设备一般采用化学消毒和热消毒两种形式,单床水处理设备一般采用化学消毒方式。消毒效果以处理水水质指标为判定依据,要求:
细菌数≤100 CFU/mL;采样部位为水处理阶段的最末端或每个水分配环路的最末端。
内毒素≤0.25 EU/mL;采样部位为水处理阶段的最末端或每个水分配环路的最末端。
采用化学消毒时,消毒剂选用已备案或批准的消毒剂,如过氧乙酸消毒剂,建议其消毒液配制浓度为1500~2500mg/L或0.3~0.5%。设备消毒后,取水使用前必须对水箱和管路内残留液进行检测,要求消毒残留液:过氧乙酸<1 mg/L。
采用热消毒时明确消毒的温度及维持时间,如,可提供被消毒区域末端或最冷点水温高于80℃并维持20min以上。
5.6稳定性研究
5.6.1使用有效期和稳定性
可参考《有源医疗器械使用期限技术审查指导原则》要求,提交产品使用期限的研究资料。
血液透析用水处理设备由众多不同性质的部件或材料组成,影响处理水水质的部件或材料一般均为耗材,耗材使用寿命一般与原水水质、设备的运行及维护保养情况相关。申请人建议使用者监测周期、监测项目、监测方法及耗材更换方式等。
根据血液透析用水处理设备运行情况,决定其产品有效期主要从高压泵、管材、容器等使用寿命或材料的老化周期进行判断。不同材质的管材、容器的老化周期也不一致。申请者提供相关材料或部件的老化证明资料。
5.6.2运输稳定性
提供运输稳定性和包装研究资料。注册申请人结合声称的工作条件开展包装和运输试验研究。证明在测试后,产品能够保持其完整性和功能性。
企业可参照GB/T 14710、YY/T 0793.1提交产品环境试验的研究资料。注册申请人结合声称的工作条件开展环境试验研究,并论述研究设置的合理性。证明在测试后,产品的性能、功能满足使用要求。
血液透析水处理设备符合GB/T 14710中的气候环境试验Ⅱ组、机械环境试验Ⅱ组的要求。
5.6.2.1对于气候环境试验,当进行整机试验不可行时,可通过风险管理文件识别受气候条件影响的关键部分,仅对关键部分或部件进行试验;如可选择对控制柜进行贮存环境试验,若申请人认为有必要,也可增加水泵的贮存环境试验。设备在不包装条件下投入环境试验箱,不用工具即可拆开的部件,需要拆开,并同主件一起试验;当试验箱的空间不足时,允许将设备分成几个部分分别进行试验。
5.6.2.1水温不在标称温度下时,可测试实际水温及实际处理水量,通过反渗透膜温度校正因子换算成标称温度下的处理水量。
5.6.2.3环境试验后水处理系统至少包括以下项目:
5.6.2.3.1水处理系统各装置处于正常运行条件下,标称温度下的终端实际处理水量不低于标称处理水量;
5.6.2.3.2回收率符合制造商的规定;
5.6.2.3.3脱盐率大于95%。
5.7其他研究
根据YY/T 0793.1的要求,申请人提供透析用水中有机碳、杀虫剂和其他化学药剂研究资料。
根据产品的具体特性,提供的其他研究资料。
6.其他资料
血液透析用水设备属于列入《免于临床评价医疗器械目录》中的产品,申请人按照《列入免于临床评价医疗器械目录产品对比说明技术指导原则》,从基本原理、结构组成、性能要求、预期用途等方面,证明产品的安全有效性。若经对比,存在其他差异的,还应提交差异部分对安全有效性影响的分析研究资料。
产品适用范围在不扩大YY/T 0793.1标准定义中所确定的适用范围的前提下,基本与对比同类产品适用范围或免于临床评价结论一致。
(四)临床评价资料
该产品列入《免于临床评价医疗器械目录》,申请人无需提交临床评价资料。
若该产品不在《免于临床评价医疗器械目录》的产品“血液透析水处理设备”描述范围之内,或不能证明与已获准境内注册的产品具有基本等同性,按相关指导原则进行临床评价。
(五)产品说明书和标签要求
血液透析用水处理设备产品的说明书、标签和包装标识应符合《医疗器械说明书和标签管理规定》、GB 9706.1、YY 0466.1和YY/T 0793.1等相关法规、规章、规范性文件、强制性标准的要求。说明书应注意以下内容:
1.运行环境
1.1机房环境温度应保持在5℃~40℃之间。禁止长期在40℃以上环境中工作,以免因长期在高温环境中工作而导致电气元器件损坏。
1.2机房相对湿度应保持在30%~80%之间,以免因静电或潮湿而导致电气元器件损坏。
1.3电源电压的波动幅度不应超过±10%,以免因电压波动过大而导致电气元器件损坏。
1.4保持稳定的原水压力,避免因原水压力不足而使设备无法正常制水,导致不能正常供给血透用水。
1.5明确原水要求,注意原水水质监测,以免当原水水质突然改变时未及时处置而导致产水质量突然下降。
1.6保持机房空气流通和清洁卫生,下水道排水应保持通畅。
1.7设备附近不应有电磁源,以免干扰控制系统正常工作而引起设备不能正常工作。
2.安全运行
2.1按规定配备专业工程技术人员,指定专人负责设备运行操作,并按要求记录运行参数,发现问题及时处理。
2.2设备操作人员必须由经过培训并确认具备独立操作能力。未经培训的人员不得擅自操作设备。
2.3开机前必须首先确认各阀门处于相应的正确位置,避免因阀门位置不正确而导致无法正常供应产水。
2.4开机前应确认仪表指示正常,以免因错误指示而输出不达标产水。
2.5设备自动运行时,操作人员应定时巡查机房,查看设备运行情况,发现问题及时处理。
2.6保持报警器及线路完好,遇设备报警时及时通知医护人员作出紧急处置,专业技术人员及时排除故障。
2.7做好水质监控,定时检测水质,遇水质不达标时应及时进行分析并作出处置。
3.正确操作和维护
3.1按说明书正确操作。
3.2做好日常维护保养,定时冲洗和反冲洗,定时清洗和消毒。
3.3应以正确的方法做好消毒,消毒后必须确认水质安全,未经确认水质安全时不得用于血透。
3.4按耗材使用期限或产水水质变化情况及时更换耗材,以免因耗材超期使用而导致产水质量下降。
3.5对于直接供水设备,因可能缺少相关配件不能作为间接供水设备来使用。对于间接供水设备,应关注水质二次污染。
血液透析用水处理设备的清洗、消毒、灭菌和定期维护根据各个医院的实际情况和厂家的建议执行。
4.根据血液透析用水处理设备产品的特性和临床使用方式,说明书中还应包含下列内容:
临床使用该设备的针对性注意事项、临床对水质的定期监测要求、简易故障的分析和排除方法、定期清洗消毒的要求和方法、耗材更换周期和更换方法、使用和维护不当的风险。
贮存要求“包装后的水处理设备应贮存在环境温度—10℃~+40℃”,由于我国北方冬季温度较低,贮存的条件相对严酷,因此生产企业可以对反渗透膜、树脂等对贮存环境有特殊要求的部件,予以规定说明。如将反渗透膜取出单独包装并注入防冻液等。
5.提供图示标记说明、系统配置、外形图、结构图、控制面板图、按键的型式及显示方式,必要的电气原理图及表、设备操作说明等。
6.电磁兼容:还应包括设备符合YY 9706.102电磁兼容性的相关情况的说明:列出符合电磁兼容标准要求的电缆、电缆最大长度(若适用)、换能器等信息;警示使用制造商上述规定外部件对设备造成的影响;警示该设备与其他设备接近或叠放时是否影响设备正常运行;规定该设备的使用电磁环境参数表(包括电磁发射和电磁抗扰度);该设备与移动射频通信设备间的推荐距离参数表。
(五)质量管理体系文件
产品的质量管理体系文件应符合《医疗器械生产质量管理规范》的要求,并按《医疗器械注册申报资料要求及说明》提交资料。
应当明确产品生产工艺过程,可采用流程图的形式,并说明其过程控制点。
生产工艺应已通过验证,能够生产出质量稳定、安全有效的产品,在注册质量管理体系核查中,对此项内容进行核查。关键工序、特殊过程应编制并执行工艺规程或作业指导书。
本类产品的关键过程一般包括焊接、水压试验、检验。但当上述过程中的一个或多个通过外包的方式来实现时,生产企业应对外包过程实施有效控制。
有多个研制、生产场地的,概述每个研制、生产场地的实际情况。
[1]中华人民共和国国务院.医疗器械监督管理条例:中华人民共和国国务院令第739号[Z].
[2]国家市场监督管理总局.医疗器械注册与备案管理办法:国家市场监督管理总局令第47号[Z].
[3]国家食品药品监督管理局.医疗器械说明书和标签管理规定:国家食品药品监督管理总局令第6号[Z].
[4]国家食品药品监督管理局.医疗器械通用名称命名规则:国家食品药品监督管理总局令第19号[Z].
[5]国家药品监督管理局.医疗器械注册申报资料要求及说明:关于公布医疗器械注册申报资料要求和批准证明文件格式的公告2021年第121号[Z].
[6]国家食品药品监督管理局.医疗器械分类目录:国家食品药品监督管理总局关于发布医疗器械分类目录的公告2017年第104号[Z].
[7]国家食品药品监督管理局.医疗器械注册单元划分指导原则:总局关于发布医疗器械注册单元划分指导原则的通告2017年第187号[Z].
[8]国家药品监督管理局.免于进行临床评价医疗器械目录:国家药监局关于发布免于临床评价医疗器械目录的通告2023年第33号[Z].
[9]国家药品监督管理局.输血、透析和体外循环器械通用名称命名指导原则:国家药监局关于发布骨科手术器械通用名称命名指导原则等5项指导原则的通告2020年第79号[Z].
[10]国家药品监督管理局.列入免于临床评价医疗器械目录产品对比说明技术指导原则:国家药监局关于发布医疗器械临床评价技术指导原则等5项技术指导原则的通告2021年第73号[Z].
[11]国家药品监督管理局.医疗器械产品技术要求编写指导原则:国家药监局关于发布医疗器械产品技术要求编写指导原则的通告2022年第8号[Z].
[12]国家药品监督管理局医疗器械审评中心.医疗器械软件注册审查指导原则(2022年修订版):国家药监局器审中心关于发布医疗器械软件注册审查指导原则(2022年修订版)的通告2022年第9号[Z].
[13]国家药品监督管理局医疗器械审评中心.医疗器械网络安全注册审查指导原则(2022年修订版):国家药监局器审中心关于发布医疗器械网络安全注册审查指导原则(2022年修订版)的通告2022年第7号[Z].
[14]GB 9706.1-2020,医用电气设备 第1部分:基本安全和基本性能的通用要求[S].
[15]GB/T42062-2022,医疗器械 风险管理对医疗器械的应用[S].
[16]GB/T 14710-2009,医用电器环境要求及试验方法[S].
[17]GB 5749-2022,生活饮用水卫生标准[S].
[18]YY/T 0793.1-2022,血液透析和相关治疗用液体的制备和质量管理 第1部分:血液透析和相关治疗用水处理设备[S].
[19]YY 0572-2015,血液透析及相关治疗用水[S].
[20]YY0793.2-2023,血液透析和相关治疗用液体的制备和质量管理 第2部分:血液透析和相关治疗用水[S].
[21]GB/T 19249-2017,反渗透水处理设备[S].
[22]GB/T 19104-2021,过氧乙酸溶液[S].
[23]YY9706.108-2021,医用电气设备 第1-8部分:基本安全和基本性能的通用要求 并列标准:通用要求,医用电气设备和医用电气系统中报警系统的测试和指南[S].
[24]YY 9706.102-2021,医用电气设备 医用电气设备 第1-2部分:基本安全和基本性能的通用要求 并列标准:电磁兼容 要求和试验[S].
附件48-1
企业提供整体设备系统说明,如:
1.系统各组件之间的联系(图1)、工作流程图(图2)、液体路径;

注:①虚线框内为可选择装置,点划线为控制线路。
②采用直接供水模式时不设后处理系统。
③设备至少采用一种消毒方式。

2.系统各组件的相关特定要求,包括:
2.1反渗透(RO,reverse osmosis)装置/系统”
2.1.1提供RO系统示意图(图3),包括所有阀门的位置以及所有压力、温度、传导性/总溶解固体(TDS)和流量传感器。为了获得准确度,传导性/TDS仪表应可进行温度补偿。

2.1.2识别所有水接触材料,从而将其与接触给水和产水的材料分离。
一套血液透析用水处理设备,从原水入口起至产水输向使用点止,与给水接触的材料有原水箱、原水增压泵、机械滤器及其内容物、软水器及其内容物、炭滤器及其内容物、保安滤器及其过滤芯、反渗透高压泵的泵体、配套预处理的压力表、流量计、压力保护器、电导率仪传感器以及原水入水口后至RO膜进水口前的管阀件;与产水接触的材料有RO膜、产水箱、产水输送泵泵体、用于后处理的直通在线臭氧杀菌器过流管、UV杀菌器过流管、细菌内毒素过滤器及其滤膜、配套后处理的压力表、流量计、电导率仪传感器以及RO膜产水出口至产水输向末端使用点止的管阀件。
2.1.3提供所用滤膜的完整说明,包括物理设计和结构材料。建议提供折叠膜滤芯的示意图(图4);根据建议的温度范围,提供反渗透膜渗透流速范围的示意图(图5)。


2.2去离子(DI)装置/系统
提供器械说明,包括该系统的一般示意图、所有尺寸和供给容量(即给水和产品流速以及特定溶解物减少的范围)以及树脂特性(包括质量)等。
经典的去离子装置是混床树脂型(DI)。DI是通常用于一级反渗透产水的进一步去离子。为同面积下容积最大化,装置通常做成圆罐形式,经深度处理后的混床树脂填装于罐内。常用混床树脂的湿真密度(20℃)约为1.09,湿视密度约为0.75,最高允许温度OH型40℃、CL型80℃,适用PH值范围1~14,交换容量约为500毫克当量/升树脂,若一级反渗透产水的电导率值在ρ≤10μS/cm时,通常每升电子级混床树脂可深度处理200升产水,在水温25℃~35℃间,控制DI的允许流速在15~60m/h较为合适
2.3软水器
提供器械说明,包括容量(即给水和产品流速)、所处理的给水硬度范围以及所有水接触材料的标识等。
软水器的内置物主要是阳离子交换树脂,经典型号为001×7,常温下工作交换容量800~1000毫克当量/升树脂,运行流速控制在15~25米/时较适宜,通常用NaCl做再生剂;软水器的树脂量定值时,给水硬度与单位容积树脂处理有效水量成反比。
2.4炭过滤罐
提供器械说明,包括树脂床容积、最大流速、空罐接触时间(EBCT)以及所有水接触材料的标识等。
炭过滤罐主要起去除原水中的余氯及其他对RO膜起致命损害作用的强氧化剂,以保障RO膜正常运行。活性炭吸附余氯主要是以化学置换反应为主,该反应在常温状态下即可瞬间完成。因此,衡量炭过滤罐的效果本质上只和活性炭的内在质量(即碘值)、有效孔隙率、有效比表面积直接有关,流速和空罐接触时间是间接反应效果的指标,如低流速和空罐接触时间只能反映罐中原水与活性炭表面接触的概率和接触的时间会增加,但对已失效的活性炭而言,它所提供的表面积再大,原水与其接触再多的时间都是不会起任何过滤效果的。
2.5沉积物过滤器和筒式过滤器
提供器械说明,包括供应所有装置的尺寸、过滤容量、流速和预期压降,识别所有水接触材料等。
机械过滤器主要是物理性质的过滤。作为物理法过滤,有效滤料的粒径和滤器所设计的滤过流速致关重要,在包括原水质量、水温水压等外界条件定值时,过滤效果与有效滤料的粒径和滤器所设计的滤过流速成反比,即有效滤料的粒径和滤过流速越小,则过滤效果越好。
2.6超滤器
提供该器械的物理说明,包括流速、预期压降和结构材料。提供折叠膜滤芯的示意图。说明可能与该组件一起安装的任何监测器或报警装置等。
超滤器由超滤膜和外壳组合而成,核心是超滤膜。超滤(UF)介于纳滤(NF)和微滤(MF)之间,其规格型号通常采用截留分子量划分,可过滤20~1000埃(大于0.1微米);按结构形式分超滤器有中空纤维式、管式和平板式等,血液透析用水处理设备中多用中空纤维式超滤器(所谓的人工肾就是由超滤膜做成的一种超滤器)。超滤膜的负载流速和压力与其截留分子量和结构形式有密切关系,透膜压通常在1~4 bar。折叠膜滤芯通常是微孔滤膜,微孔滤膜的规格通常是以孔径的大小区分,通常是在0.1~1微米之间。
2.7紫外(UV)消毒装置
提供器械说明,该说明包括结构材料、推荐的给水流速、UV强度和UV消毒的有效性。应包括器械示意图。说明使用的所有监测器、报警装置或控制系统,以检测指示灯辐射能量输出的损耗等。
紫外线(UV)消毒装置是物理法消毒的装置,用于产水箱中的血液透析用水向血透机输送过程中对临床用水的杀菌。UV灯的辐射强度见YY 0793.1相关规定。需要说明的是在YY 0793.1相关规定条件定值时,消毒效果与UV消毒装置内产水受辐射的过流厚度成反比,与受辐射的过流时间成正比。
2.8储水罐
提供器械说明,该说明包括储水罐尺寸以及任何级别控制器和空气过滤器的说明等。
储水罐是储存反渗透制水设备所制产水的罐。设置该罐的最大作用是可以极大地降低反渗透水机的工作负荷,同时也可保障遇反渗透制水主机突发性故障时,在一定时间内使临床透析继续进行。为最大限度避免储水罐可能产生的二次污染,首先应重视内置水与外界空气除菌隔离,通常在顶部布置空气过滤器,滤膜精度0.22~0.45μm;再是将内部进水口设置于储水罐顶部,出水口与储水罐锅底型顶部近中成90°并布置万向喷淋洗球和水流转向导管,以便在进水的同时完成对储水罐顶盖壁面滞留雾水的冲刷,避免滋生细菌。为便于储水罐的人工清洗消毒,顶部应设置不小于Ф350的清洗人孔;排污阀应设置于锅底型或锥底型底部正中最低点处。纯水箱及其配套管阀件通常采用不锈钢材质或其他卫生级材料,当采用不锈钢材质时,材质要求不低于304;当采用其他卫生级材料时,材料要求符合相关卫生标准。
2.9辅助组件
辅助组件包括管路、阀门、配件、量规、传感器、仪表、监测器、检测器和液泵。应提供每个组件的以下信息:
2.9.1规定结构材料。如果在产水管线上安装辅助组件(在RO或DI后),应提供浸滤试验的结果,以便采用适当的化学分析识别并描述接触产水的任何材料中的析出物的特征。
2.9.2确保所有传感器、仪表、监测器、量规和检测器的准确性。
2.9.3如果传感器采用软件,应提供相关信息。
2.9.4说明所有相关报警或监测系统。
附件48-2





站点声明
本网站所提供的信息仅供参考之用,并不代表本网赞同其观点,也不代表本网对其真实性负责。图片版权归原作者所有,如有侵权请联系我们,我们立刻删除。如有关于作品内容、版权或其它问题请于作品发表后的30日内与本站联系,本网将迅速给您回应并做相关处理。
郑州思途医疗科技有限公司专注于医疗器械产品政策与法规规事务服务,提供产品注册备案申报代理、临床试验、体系建立辅导、分类界定、申请创新办理服务。
为深入贯彻落实中共中央办公厅、国务院办公厅印发的《关于深化审评审批制度改革鼓励药品医疗器械创新的意见》(厅字〔2017〕42号),按照国家药品监督管理局《关于扩大医疗器械
为规范医疗器械注册人跨区域委托生产的监督管理,推进长江三角洲区域医疗器械跨区域监管,根据《中共中央办公厅国务院办公厅关于深化审评审批制度改革鼓励药品医疗器械创新的意见》《
2024年10月19日,在第 75 届世界医学会全体大会上正式通过了《赫尔辛基宣言》的最新修订版本;《赫尔辛基宣言》作为人类参与者的医学研究伦理
国家药监局关于发布免于进行临床评价医疗器械目录的通告(2025年第19号)发布时间:2025-05-13为做好医疗器械注册管理工作,根据《医疗器械注册与备案管理
附件:医疗器械监督管理条例(2025年修订版).doc医疗器械监督管理条例(2000年1月4日中华人民共和国国务院令第276号公布 2014年2月12日国务院第
国家药监局器审中心关于发布影像型超声诊断设备(第三类)注册审查指导原则(2023年修订版)的通告(2024年第29号)发布时间:2024-10-14为进一步规范
国家药监局药审中心关于发布《抗肿瘤药物临床试验中SUSAR分析与处理技术指导原则》的通告(2024年第42号) 发布日期:20241010
附件:医用透明质酸钠创面敷料注册审查指导原则(2024年第21号).doc医用透明质酸钠创面敷料注册审查指导原则本指导原则旨在指导注册申请人准备及撰写医用透明质酸钠创面敷料注册申报资料,同时也为技术审评部门审查注册申报资料提供参考。本指导原则是对医用透明质酸钠创面敷料产品的一般要求,注册申请人应依据产品的具体特性确定其中内容是否适用,若不适用,需具体阐述理由及相应的科学依据,并依据产品的具体特性对
附件:医用雾化器注册审查指导原则(2024修订版)(2024年第19号).doc 医用雾化器注册审查指导原则(2024年修订版) 本指导原则旨在指导注册申请人提交医用雾化器的注册申报资料,同时也为技术审评部门审查注册申报资料提供参考。 本指导原则是对医用雾化器的一般性要求,注册申请人应根据申报产品的特性提交注册申报资料,判断指导原则中的具体内容是否适用,不适用内容应阐述理
《医疗器械通用名称命名规则》已经2015年12月8日国家食品药品监督管理总局局务会议审议通过,现予公布,自2016年4月1日起施行。
行业资讯
知识分享
八年
医疗器械服务经验
联系思途,免费获得专属《落地解决方案》及报价
咨询相关问题或咨询报价,可以直接与我们联系
思途CRO——医疗器械注册临床第三方平台
