尿液有形成分分析仪注册审查指导原则(2024年修订版)(2024年第19号)
来源:医疗器械注册代办 发布日期:2024-05-27 阅读量:次
附件:尿液有形成分分析仪注册审查指导原则(2024年修订版)(2024年第19号).doc
尿液有形成分分析仪注册审查指导原则
(2024年修订版)
本指导原则旨在指导注册申请人对尿液有形成分分析仪注册申报资料的准备及撰写,同时也为技术审评部门审评提供参考。
本指导原则是对尿液有形成分分析仪的一般要求,申请人应依据产品的具体特性确定其中的内容是否适用,若不适用,需具体阐述理由及相应的科学依据,并依据产品的具体特性对注册申报资料的内容进行充实和细化。
本指导原则是供注册申请人和技术审评人员使用的指导文件,但不包括审评审批所涉及的行政事项,亦不作为法规强制执行,应在遵循相关法规的前提下使用本指导原则。如有能够满足法规要求的其他方法,也可以采用,但需提供详细的研究资料和验证资料。
本指导原则是在现行法规和标准体系以及当前认知水平下制定,随着法规和标准的不断完善,以及科学技术的不断发展,相关内容也将适时进行调整。
一、适用范围
本指导原则适用于采用数字影像技术对尿液中有形成分进行自动识别并分析的尿液有形成分分析仪,在《医疗器械分类目录》中,管理类别为Ⅱ类,产品分类编码为22-09-02。
其他技术原理的尿液有形成分分析仪不适用本指导原则。
全自动尿液分析系统中的尿液有形成分分析部分可参考本指导原则。
二、注册审查要点
(一)监管信息
明确申请表中产品名称、管理类别、分类编码、型号规格、产品组成等信息。
1.产品名称
产品名称应符合《医疗器械通用名称命名规则》《临床检验器械通用名称命名指导原则》的要求,建议使用医疗器械分类目录和国家标准、行业标准上的通用名称。
产品名称示例:全自动尿液有形成分分析仪、尿液有形成分分析仪。
2.注册单元划分的原则和实例
应按照《医疗器械注册单元划分指导原则》的要求,以产品的技术原理、结构组成、性能指标和适用范围等为划分依据。
如流动型影像分析技术和静止型影像分析技术的产品应划分为不同注册单元。
(二)综述资料
1.器械及操作原理描述
申请人应当根据拟申报产品的具体特征,详细描述产品工作原理、结构组成、各模块的具体组成、产品的主要功能及各组成模块的功能、产品图示(如,硬件结构图、产品工程图、关键组件工程图、产品液路图等)、使用方法以及区别于其他同类产品的特征等内容。
申请人应当结合图示描述产品的物理尺寸、重量、外观、型号和与产品配合使用的附件等信息。结合液路图和硬件结构图对产品的工作原理和技术实现进行描述。提供产品关键元器件的信息,应包括型号、规格、制造商、关键技术参数等内容。关键元器件包括电源、光学部件、各种传感器等。
1.1产品工作原理
采用模拟显微镜操作流程,将标本的进样方式、图像拍摄和有形成分识别过程自动化。尿液有形成分分析仪采用的检测技术主要分为:流动型影像分析技术和静止型影像分析技术。
流动型影像分析技术:尿液中的各种有形成分在鞘液的包裹下单层、独立通过成像区域。高速相机对被高速频闪光源照亮后的每个拍摄视野中流动的有形成分进行拍摄。数据处理模块对数字图像进行分析计数或人工辅助鉴别。
静止型影像分析技术:将尿液标本注入专用计数板(固定流动式板或一次性计数板),计数板固定在按程序要求自动定位扫描位置的载物台上。与传统光学显微镜或相位差显微镜连接的数字相机在计数板不同的部位对经一定时间静止沉淀或离心后的尿液中的有形成分拍摄一定数量的数字图像,数据处理模块对数字图像进行分析计数或人工辅助鉴别。
1.2结构组成
尿液有形成分分析仪通常由标本处理模块、光学模块、电路控制模块、数据处理模块等组成。
1.2.1标本处理模块
标本传送、混匀、吸样、加样、离心、清洗排样,根据产品不同可包含以上部分或全部步骤。
1.2.2光学模块
流动型显微成像模块:高速相机,用于对流动过程中的单层有形成分进行高速拍摄图像。
静止型显微成像模块:在传统光学显微镜或相位差显微镜的位置连接数字相机,对固定在载物台上的、并按程序要求自动定位扫描位置的计数池/计数板中的有形成分进行定位拍摄。
1.2.3电路控制模块
用于自动控制标本的处理过程和载物台的自动定位。
1.2.4数据处理模块
用于对图像结果的分析、处理、显示、存储、管理、打印。
2.型号规格
对于存在多种型号规格的产品,应当明确各型号规格的区别。应当采用对比表及带有说明性文字的图片、图表,描述各种型号规格的结构组成(或配置)、功能、产品特征和运行模式、性能指标等内容。
3.产品的适用范围/预期用途、禁忌证
3.1适用范围
尿液有形分析仪的临床检测项目较宽泛,如:红细胞、白细胞、上皮细胞、管型、病原体、结晶等。产品适用范围中应明确所有临床检测项目。
3.2禁忌证
无绝对禁忌证。
3.3预期使用环境
需明确设备使用场所和使用环境要求。
设备使用场所一般为医疗机构。
使用环境要求需至少包括:环境温度、湿度、大气压等。
4.产品的不良事件历史记录
申请人应关注申报产品注册周期内的不良事件历史记录。
如适用,应当以列表形式对申报产品上市后发生的不良事件的发生时间以及每一种情况下申请人采取的处理和解决方案,包括主动控制产品风险的措施,向医疗器械不良事件监测技术机构报告的情况,相关部门的调查处理情况等进行描述。
可以检索公开发布的不良事件信息如下:
4.1国家药品不良反应监测中心发布的“医疗器械不良事件信息通报”及“医疗器械警戒快讯”。
4.2美国不良事件查询数据库MAUDE、召回查询数据库Recall及按年份查询警告信(warning letter)。
4.3英国医疗器械警报(MHRA)。
4.4加拿大召回与警戒(Search recalls and safety alerts)。
4.5澳大利亚TGA不良事件(Database of Adverse Event Notifications - medical devices)、召回(System for Australian Recall Actions)及警戒(All alerts)。
4.6日本PMDA。
4.7德国BfArM。
(三)非临床资料
1.产品风险管理资料
申请人应参照GB/T 42062的规定,并结合产品特点对产品风险进行全生命周期的管理。风险管理活动要贯穿产品设计、生产、上市后使用及产品处理的整个生命周期。风险管理报告可包含风险分析、风险评价、风险控制、风险监测,应符合《医疗器械风险管理对医疗器械的应用》(GB/T 42062)的有关要求,审查要点包括:
1.1是否正确识别与产品安全有关的特征。
1.2是否系统识别正常和故障两种条件下的可预见危险(源)。
1.3是否利用风险管理计划中规定的可接受准则,对风险进行评价并进行风险控制,也包括综合剩余风险的可接受性评价及生产和生产后监视相关方法。
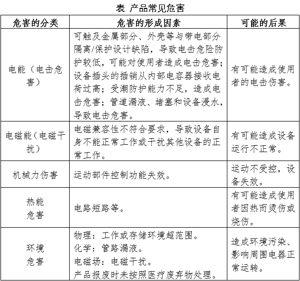
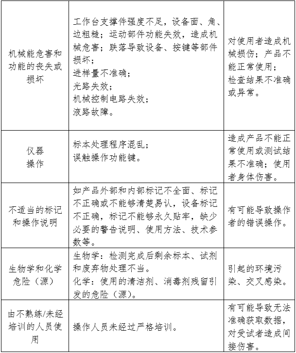
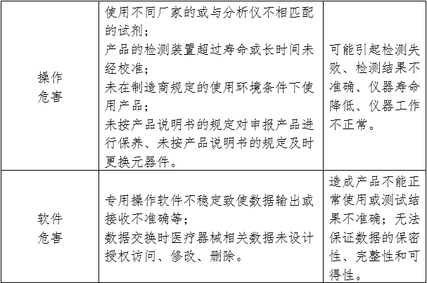
依据《医疗器械风险管理对医疗器械的应用》(GB/T 42062)从各方面提示性列举了尿液有形成分分析仪可能存在的初始危害因素。附件中表格所列为尿液有形成分分析仪的常见危害。由于不同产品的工作原理、结构组成、性能指标存在差异,所以这些危害并不是全部,申请人应根据产品特点确定产品风险并进行有效控制。该类产品在进行风险分析时至少应考虑表1所列产品主要危害,注册申请人还应结合产品自身特点确定其他危害。
2.医疗器械安全和性能基本原则清单
说明产品符合《医疗器械安全和性能基本原则清单》各项适用要求所采用的方法,以及证明其符合性的文件。对于不适用的各项要求,应当说明理由。
3.产品技术要求
产品技术要求应按照《医疗器械产品技术要求编写指导原则》的规定编制。
不同的产品其结构根据设计要求会有所区别。本指导原则列出此类产品可能涉及的重要性能参数,注册申请人可根据自身产品的技术特点制定性能指标的具体要求。
3.1产品型号规格及其划分说明
应明确各规格型号划分依据及说明。
若有多个型号,应提供型号间主要差异对比表。
应按照《医疗器械软件注册审查指导原则(2022年修订版)》的要求,明确软件名称、型号规格、发布版本、版本命名规则。软件版本命名应能区分重大软件更新和轻微软件更新。
3.2性能指标
3.2.1一般性能
包括但不限于:外观、检出限、重复性、识别率(单项结果与镜检结果的符合率、假阴性率)、稳定性、携带污染率、其他要求。如有不适用条款,申请人需在申报资料中说明理由,并提供充分证据证明相关的风险得到有效的控制。
3.2.2软件功能
应符合《医疗器械软件注册审查指导原则(2022年修订版)》的要求,明确软件的功能(核心功能(含安全功能)纲要)、使用限制、接口(如适用)、访问控制(如适用)、运行环境(如适用)、性能效率(如适用)。
3.2.3安全性能
符合GB 4793.1、GB 4793.9、YY 0648中适用条款的要求。
注:如有温控模块,还应符合GB 4793.6的要求。
3.2.4电磁兼容要求
符合GB/T 18268.1、GB/T 18268.26中适用条款的要求。
4.产品检验报告
可提交注册申请人出具的自检报告或委托有资质的医疗器械检验机构出具的检验报告。若提交自检报告,应按照《医疗器械自检管理规定》的要求提供相关资料。
典型型号产品原则上应是同一注册单元内能够代表本单元内其他产品安全性和有效性的产品,应考虑功能最齐全、结构组成最复杂、风险最高的产品。
注册单元内各型号的性能指标不能被典型型号全部涵盖时,则可同时考虑对其他型号进行差异项检验。
5.研究资料
5.1产品性能研究
应当提供与产品性能及产品技术要求相适应的研究资料,应明确制定依据,所采用的标准、采用的原因及理论基础,以及标准不适用项目的合理性解释。
5.1.1功能性指标研究资料
5.1.1.1注册申请人应结合仪器原理、适用范围、申报产品的结构组成和各主要组成模块的情况,提供详细的性能研究资料,至少应包括对标本处理模块、光学模块、电路控制模块、数据处理模块的功能性指标或者模块中主要元器件功能性指标的研究资料。
5.1.1.2建议申请人根据配套检测试剂分析性能评估的基础研究结果,结合适用范围、申报产品的工作原理、可检测的被分析物情况采用临床样本,对临床项目进行分析性能研究,至少包含检出限、重复性、识别率、携带污染等,所选项目应涵盖申报产品的可检测的被分析物大类,且应在研究资料中详述选择的依据。
5.1.2安全性指标研究资料
包括电气安全指标和电磁兼容指标两大类。电气安全指标应当包括GB 4793.1、GB 4793.9、YY 0648及其他适用的国家标准和行业标准中的适用指标;申报产品如有温控模块,还应符合GB 4793.6的要求。电磁兼容指标应当包括GB/T 18268.1和GB/T 18268.26及其他适用的国家标准和行业标准中的适用指标,应说明针对适用的标准开展的研究。
对于不适用的标准、标准中不适用的条款及指导原则中的不适用项,需给出不适用的合理性理由。
对于申报产品与其他上市产品不同的特殊设计,应提供能证明该特殊设计产品安全有效的验证资料。
5.2消毒工艺研究
申请人应提供产品的清洁消毒工艺研究资料。
5.3稳定性研究
参考《有源医疗器械使用期限技术审查指导原则》的要求开展研究。提供产品的使用稳定性研究资料,证明在规定的使用期限内,在正常使用、维护和校准(如适用)情况下,产品的性能功能可以满足临床使用要求。
提供产品的运输稳定性和包装研究资料,可以参照GB/T 14710标准的要求,证明在规定的运输条件下,运输过程中的环境条件(例如:震动、振动、温度和湿度的波动)不会对产品的特性和性能,造成不利影响。
5.4软件研究
应参照《医疗器械软件注册技术审查指导原则(2022年修订版)》的相关要求。提供一份软件研究资料(包括自研软件和现成软件),内容包括基本信息、实现过程和核心功能、结论,详尽程度取决于软件的安全性级别和复杂程度。同时,应出具关于软件版本命名规则的声明,并明确软件完整版本的全部字段及字段含义,确定软件的完整版本和软件发布版本。如涉及网络安全(例如远程控制、电子数据交换、用户访问功能),应按照《医疗器械网络安全注册审查指导原则(2022修订版)》相关要求提供网络安全研究资料。
5.5其他资料
尿液有形成分分析仪属于列入《免于临床评价医疗器械目录》中的产品,申请人需按照《列入免于临床评价医疗器械目录产品对比说明技术指导原则》的要求提交对比说明资料。
5.5.1提交申报产品相关信息与《目录》所述内容的对比资料;
5.5.2提交申报产品与《目录》中已获准境内注册医疗器械的对比说明,对比说明应当包括《申报产品与目录中已获准境内注册医疗器械对比表》和相应支持性资料。应从工作原理、结构组成、主要性能要求、适用范围、使用方法等方面进行对比。申报产品与对比产品存在差异的,还应提交差异部分对安全有效性影响的分析研究资料。
(四)临床评价资料
该产品已列入《免于临床评价医疗器械目录》(以下简称“目录”),申请人无需提交临床评价资料。
若无法证明申报产品在《免于临床评价医疗器械目录》中“尿液有形成分分析仪”的描述范围之内,或不能证明其与《目录》所述的产品具有基本等同性,则应开展临床评价。
(五)产品说明书和标签样稿
产品说明书和标签应当符合《医疗器械说明书和标签管理规定》有关要求,并参照GB/T 29791.3、YY/T 0466.1的要求进行编写。说明书应重点关注以下内容:
1.建议对软件的全部功能(包含安全功能)进行描述,明确软件发布版本。
2.对产品整机及各主要模块分别进行具体描述,必要时可采用实物照片加示意图的形式,并说明各接口、按键的功能。
3.应详细说明留取标本的程序,应至少包括收集尿液的容器、尿量、收集方法、时间、留取标本前的准备工作的特殊要求。
4.应详细说明产品对标本处理的要求。例如,标本量、是否需要离心、离心参数(离心速度、离心力、时间、试管种类、玻片规格等)。
5.应明确产品校准(如适用)、质控、聚焦(如适用)的要求及具体操作方法。
6.提供清洗、清洁消毒方式。
7.提示用户必要时可结合临床镜检结果。
8.性能指标应与其他资料保持一致。
(六)质量管理体系文件
1.生产制造信息应包含器械工作原理和总体生产工艺的简要说明。
2.质量管理体系核查文件应当明确生产工艺主要控制点与项目及主要原材料、采购件的来源及质量控制方法,列明主要生产设备和检验设备(包括进货检验、过程检验、出厂最终检验所需的相关设备;在净化条件下生产的,还应当提供环境监测设备)目录,开展自检的应能满足《医疗器械注册自检管理规定》的要求。
三、参考文献
[1] 中华人民共和国国务院.医疗器械监督管理条例:中华人民共和国国务院令第739号[Z].
[2]国家市场监督管理总局.医疗器械注册与备案管理办法:国家市场监督管理总局令第47号[Z].
[3]国家食品药品监督管理局.医疗器械说明书和标签管理规定:国家食品药品监督管理总局令第6号[Z].
[4]国家食品药品监督管理总局.医疗器械分类规则:国家食品药品监督管理总局令第15号[Z].
[5]国家食品药品监督管理局.医疗器械通用名称命名规则:国家食品药品监督管理总局令第19号[Z].
[6]国家食品药品监督管理局.医疗器械分类目录:国家食品药品监督管理总局关于发布医疗器械分类目录公告2017年第104号[Z].
[7]国家药品监督管理局.临床检验器械通用名称命名指导原则:国家药监局关于发布有源手术器械通用名称命名指导原则等6项指导原则通告2022年第26号[Z].
[8]国家药品监督管理局.医疗器械注册申报资料要求及说明:关于公布医疗器械注册申报资料要求和批准证明文件格式公告2021年第121号[Z].
[9]国家食品药品监督管理局.医疗器械注册单元划分指导原则:总局关于发布医疗器械注册单元划分指导原则通告2017年第187号[Z].
[10]国家药品监督管理局.有源医疗器械使用期限注册技术审查指导原则:国家药监局关于发布有源医疗器械使用期限注册技术审查指导原则通告2019年第23号[Z].
[11]国家药品监督管理局医疗器械审评中心.医疗器械软件注册审查指导原则(2022年修订版):国家药监局器审中心通告2022年第9号[Z].
[12]国家药品监督管理局.列入免于临床评价医疗器械目录产品对比说明技术指导原则:国家药监局关于发布医疗器械临床评价技术指导原则等5项技术指导原则通告2021年第73号[Z].
[13]国家药品监督管理局.免于进行临床评价医疗器械目录:国家药监局关于发布免于临床评价医疗器械目录通告2023年第33号[Z].
[14]GB/T 16886.1-2022,医疗器械生物学评价第1部分:风险管理过程中的评价与试验[S].
[15]YY/T 0996-2015,尿液有形成分分析仪(数字成像自动识别)[S].
[16]YY/T 0466.1-2016,医疗器械用于医疗器械标签、标记和提供信息的符号第1部分:通用要求[S].
[17] GB/T 29791.3-2013,体外诊断医疗器械制造商提供的信息(标示)第3部分:专业用体外诊断仪器[S].
[18]GB/T 14710-2009,医用电器环境要求及试验方法[S].
[19]GB/T 42062-2022,医疗器械 风险管理对医疗器械的应用[S].
[20]国家药品监督管理局.医疗器械临床评价指导原则:国家药监局关于发布医疗器械临床评价技术指导原则等5项技术指导原则通告2021年第73号[Z].
附件
产品主要风险点
下表所列为常见危害示例,需关注:




站点声明
本网站所提供的信息仅供参考之用,并不代表本网赞同其观点,也不代表本网对其真实性负责。图片版权归原作者所有,如有侵权请联系我们,我们立刻删除。如有关于作品内容、版权或其它问题请于作品发表后的30日内与本站联系,本网将迅速给您回应并做相关处理。
郑州思途医疗科技有限公司专注于医疗器械产品政策与法规规事务服务,提供产品注册备案申报代理、临床试验、体系建立辅导、分类界定、申请创新办理服务。
行业资讯
知识分享






豫公网安备 41010202003160号