大型压力蒸汽灭菌器注册审查指导原则(2024年修订版)(2024年第19号)
来源:医疗器械注册代办 发布日期:2024-05-27 阅读量:次
附件:大型压力蒸汽灭菌器注册审查指导原则(2024年修订版)(2024年第19号).doc
大型压力蒸汽灭菌器注册审查指导原则
(2024年修订版)
本指导原则旨在指导注册申请人对大型压力蒸汽灭菌器注册申报资料的准备及撰写,同时也为技术审评部门审评注册申报资料提供参考。
本指导原则是对大型压力蒸汽灭菌器的一般要求,注册申请人应依据产品的具体特性确定其中内容是否适用。若不适用,需具体阐述理由及相应的科学依据,并依据产品的具体特性对注册申报资料的内容进行充实和细化。
本指导原则是供注册申请人和技术审评人员使用的指导性文件,但不包括审评审批所涉及的行政事项,亦不作为法规强制执行,应在遵循相关法规的前提下使用本指导原则。如果有能够满足相关法规要求的其他方法,也可以采用,但是需要提供详细的研究资料和验证资料。
本指导原则是在现行法规、标准体系及当前认知水平下制定的,随着法规、标准体系的不断完善和科学技术的不断发展,本指导原则相关内容也将适时进行调整。
一、适用范围
本指导原则适用于利用饱和水蒸汽作用于负载上微生物一定时间,使微生物的蛋白质变性从而导致微生物死亡,以达到灭菌目的的大型压力蒸汽灭菌器产品,该产品灭菌室侧向开口且可以装载至少一个灭菌单元或容积不低于60L。
本指导原则不适用于立式蒸汽灭菌器。
二、注册审查要点
(一)监管信息
注册申请人(以下简称申请人)需要描述申报产品的管理类别、分类编码、产品名称及其确定依据。
1.产品名称
产品的命名应参考《医疗器械通用名称命名规则》和国家标准、行业标准上的通用名称要求。参考《医疗器械通用名称命名指导原则》《医疗器械消毒灭菌器械通用名称命名指导原则》,确定产品名称,如“大型压力蒸汽灭菌器”。产品名称由一个核心词和一般不超过三个的特征词组成,其中产品名称核心词为“压力蒸汽灭菌器”,特征词应以产品结构特点、作用对象、技术特点为依据命名。
2.管理类别和分类编码
根据《医疗器械分类目录》,分类编码为11-01-03,管理类别为Ⅱ类。
3.注册单元划分
注册单元划分应符合《医疗器械注册单元划分指导原则》的要求,原则上以产品的技术原理、结构组成、性能指标和适用范围为划分依据。
例如,符合GB 8599和YY 0731的产品宜划分为不同的注册单元,常规灭菌产品与适用于以生物安全为目的的灭菌产品宜划分为不同的注册单元。
(二)综述资料
1.概述
申请人需要描述申报产品的通用名称及其确定依据,描述产品的管理类别、分类编码。
如适用,描述有关申报产品的背景信息概述或特别细节,如:申报产品的历史概述、历次提交的信息,与其他经批准上市产品的关系等。
2.产品描述
2.1工作原理
大型压力蒸汽灭菌器是通过重力置换、机械抽真空等方式排出冷空气,根据湿热灭菌的原理,以饱和的湿热蒸汽为灭菌因子,在高温、高压、高湿的环境下,利用一定压力和时间的组合作用,实现对可被蒸汽穿透的耐湿耐热医疗器械的灭菌。
2.2结构组成
大型压力蒸汽灭菌器产品一般由容器(灭菌室)、控制系统、管路系统、加热系统、安全装置、外罩等部分组成(不同生产企业的产品,在结构上存在一定差异,不完全与本部分描述一致)。

2.3主要功能及其组成部件的功能
申请人应对整机总体构造、功能进行详细描述,包括所有组成部分,给出部件的说明(如图表、照片和图纸),关键部件/组件的功能说明、标识和图示等,其中包括充分的解释来方便理解这些图示。
关于主要结构组成(包括关键组件和软件等)及主要功能的描述举例如下:
容器(灭菌室)是灭菌器的核心承压部件,是运行灭菌过程的载体。
控制系统(包括相应控制软件)用于自动控制相关元器件的动作以实现既定的灭菌工艺要求。
管路系统用于实现灭菌介质的输送、内室真空等灭菌工艺的要求。
加热系统用于产生蒸汽供灭菌用(也可外接蒸汽)。
安全装置用于保护灭菌器自身安全和操作者安全。
外罩主要起装饰和保护设备的作用。
2.4型号规格
申请人需要说明申报产品的型号规格。若存在多个产品型号规格或配置,应当采用对比表或带有说明性文字的图片、图表详述不同型号规格、产品配置之间的差异,包括:结构组成、性能指标、技术特征等。
2.5包装
申请人需要描述注册单元内所有产品组成的包装情况,说明包装清单和包装方式,提供包装图示。
2.6研发历程
申请人应阐述申请注册产品的研发背景和目的。如有参考的同类产品或前代产品,应当提供同类产品或前代产品的信息,并说明选择其作为研发参考的原因。
2.7与同类和/或前代产品的参考和比较
申请人需要列表比较说明申报产品与同类产品和/或前代产品在工作原理、结构组成、制造材料、性能指标以及适用范围等方面的异同。
3.适用范围和禁忌证
3.1适用范围
预期用途可描述为:用于耐湿耐热医疗器械的灭菌。
应明确目标用户以及操作或使用该产品应当具备的技能/知识/培训。
3.2预期使用环境
申请人需要详述产品预期使用的地点和可能影响其安全性和有效性的环境条件。
明确设备使用场所如医疗机构。
使用环境要求至少包括:环境温度、湿度、大气压等。
3.3禁忌证
产品无绝对禁忌证,但不能对不适合湿热灭菌的物品进行灭菌。
4.申报产品上市历史
如适用,申请人应当提供以下相关资料:
4.1上市情况。申报产品在各国家或地区的上市批准时间、销售情况。
4.2不良事件和召回。
4.3销售、不良事件及召回率。
5.其他需说明的内容
如适用,申请人应明确与申报产品联合使用实现预期用途的其他产品的详细信息,比如外接蒸汽源的接口、温度、压力等与设备安全有效直接相关的信息。
对于已获得批准的部件或配合使用的附件,申请人应当提供注册证编号和国家药监局官方网站公布的注册证信息。
(三)非临床资料
1.产品风险管理资料
申请人宜参照GB/T 42062的规定,并结合产品特点对产品风险进行全生命周期的管理。风险管理活动要贯穿产品设计、生产、上市后使用及产品处理的整个生命周期。风险管理报告可包含风险分析、风险评价、风险控制、风险监测,应符合有关要求,审查要点包括:
1.1是否正确识别医疗器械预期用途和与安全有关特征;
1.2是否系统识别正常和故障两种条件下的可预见危险(源);
1.3是否利用风险管理计划中规定的可接受性准则,对风险进行评价并进行风险控制,也包括综合剩余风险的可接受性评价。
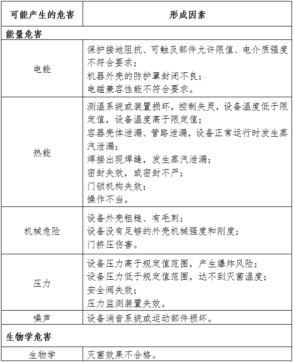
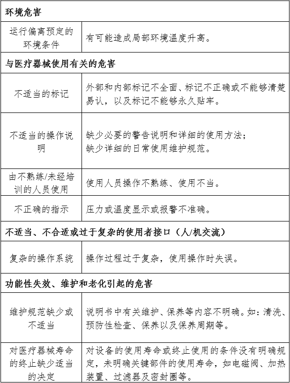
附表给出了产品常见的风险要素及示例。由于不同产品的工作原理、结构组成、性能指标存在差异,所以这些风险要素并不是全部,申请人还应根据产品特点确定其他风险并进行有效控制。
2.医疗器械安全和性能基本原则清单
说明产品符合《医疗器械安全和性能基本原则清单》各项适用要求所采用的方法,以及证明其符合性的文件。对于不适用的各项要求,应当说明理由。
3.产品技术要求及检验报告
3.1产品技术要求
申请人应按照《医疗器械产品技术要求编写指导原则》中的规定,结合产品的技术特征和临床使用情况来确定产品的功能性、安全性指标,指标不得低于相关强制性标准、行业标准的要求。申请人如不采用的条款(包括国家标准、行业标准要求),应当说明理由。
产品的工作条件无需列入性能指标中,应在试验方法中明确试验条件。
产品技术要求中应明确型号规格及其划分的说明、产品性能指标及检验方法等。引用的国家标准、行业标准,保证其适用性,并注明标准的编号、年号,产品技术要求应包括但不局限于以下内容:
3.1.1产品型号规格及其划分说明
申请人可按预期用途、负载、结构型式、容器(灭菌室)大小等分为不同型号和规格。如自带蒸汽发生器、外接蒸汽式;按门的多少分为单开门灭菌器、双开门灭菌器;按开门方式分为自动门灭菌器、手动门灭菌器;按容器(灭菌室)形状分为矩形灭菌器、圆形灭菌器等。
若有多个型号,提供型号间主要差异对比表。
若含有软件,按照《医疗器械软件注册审查指导原则(2022修订版)》的要求,明确软件名称、型号规格、发布版本、版本命名规则。软件版本命名应能区分重大软件更新和轻微软件更新。
3.1.2一般性能
申请人应根据申报产品特征确定需要符合的标准,大型压力蒸汽灭菌器标准包含GB 8599和YY 0731两个标准,性能指标、检验方法可参考相关适用条款制定,若产品宣称用于以生物安全为目的的灭菌,还应执行标准YY 1277。
3.1.3软件功能
应符合《医疗器械软件注册审查指导原则(2022修订版)》的要求,如软件的功能、使用限制、接口(若适用)、访问控制(若适用)、运行环境(若适用)、性能效率(若适用)等要求,且应与说明书中的软件功能描述一致。
3.1.4安全性能
应符合GB 4793.1、GB 4793.4的要求。
3.1.5电磁兼容
应符合GB/T 18268.1的要求。
3.2检验报告
申请人可提交注册产品的自检报告或委托有资质的医疗器械检验机构出具的检验报告。若提交自检报告,还应按照《医疗器械自检管理规定》的要求提供相关资料。
检验用典型产品应当能够代表申请注册产品的安全性和有效性,应考虑功能最齐全、灭菌模式最全、结构最复杂以及主要元器件(如真空泵、传感器、加热部件等)的变化等。
注册单元内各型号的主要安全指标、性能指标不能被典型型号全部涵盖时,则应选择涵盖安全指标、性能指标最多的产品作为典型产品,同时还应考虑其他型号中未被典型型号所涵盖的安全指标及性能指标。
4.研究资料
申请人应根据申报产品适用范围和技术特征,提供非临床研究综述,逐项描述所开展的研究,概述研究方法和研究结论。根据非临床研究综述,提供相应的研究资料,各项研究可通过文献研究、实验室研究、模型研究等方式开展,一般应当包含研究方案、研究报告。采用建模研究的,应当提供产品建模研究资料。
4.1化学和物理性能研究
申请人需要提供产品性能研究资料以及产品技术要求的研究和编制说明,包括有效性、安全性指标以及与质量控制相关的其他指标的确定依据、所采用的标准或方法、采用的原因及理论基础等。性能研究项目不局限于国家标准、行业标准中的项目。
若申报产品需要外接蒸汽源,需要提供安全性、兼容性验证资料。安全性验证宜明确蒸汽源温度、压力上限以及接口规格等参数,以便保证接口和产品安全;兼容性验证宜明确蒸汽源温度、压力下限,以便支持产品性能。
4.2电气系统安全性研究
申请人需要提供电气安全性、机械和环境保护以及电磁兼容性的研究资料,说明适用的标准以及开展的研究。
4.3软件研究
注册申请人应依据《医疗器械软件注册审查指导原则(2022年修订版)》提交软件研究资料(含现成软件研究资料、互操作性研究资料、GB/T 25000.51自测报告等),软件研究资料应按照“中等”安全性级别提供。
若适用,参考《医疗器械网络安全注册审查指导原则(2022年修订版)》,申请人应提供网络安全研究资料。
4.4清洁、消毒、灭菌研究
申请人宜明确推荐的清洁剂和清洗方法。该类产品本身通常不需要消毒和灭菌处理。
5.稳定性研究
5.1申请人应明确大型压力蒸汽灭菌器产品的预期使用寿命,参考《有源医疗器械使用期限注册技术审查指导原则》,提供预期使用寿命的分析验证报告。
5.2在宣称的有效期内以及运输储存条件下,申请人应提供保持包装完整性的依据,可参考GB/T 4857系列标准、国际安全运输协会(International Safe Transit Association, ISTA)的1,2,3,7 SERIES标准、国际标准化组织(International Organization for Standardization)的ISO 4180 Packaging标准、美国材料与试验学会(American Society of Testing Materials)的ASTM D4169 D7386 F2825标准等。
6.其他资料
大型压力蒸汽灭菌器产品已列入《免于临床评价医疗器械目录》,注册申请时提交免临床评价资料的要求:
6.1提交申报产品相关信息与《免于临床评价医疗器械目录》所述内容的比对资料,证明两者具有等同性。
6.2提交申报产品与《目录》中已获准境内注册医疗器械的比对说明,比对内容包括基本原理、结构组成、性能要求、适用范围、使用方法等,并提供必要的支持性资料。
(四)临床评价资料
该产品已列入《免于临床评价医疗器械目录》,具体要求详见“非临床资料”的“其他资料”部分。
(五)产品说明书和标签样稿
产品说明书和标签应符合《医疗器械说明书和标签管理规定》的要求,并参照GB 4793.1、GB 8599、YY 0731等相关标准的要求进行编写。同时还应关注以下内容:
1.产品性能、主要技术参数。
2.关于灭菌原理的说明。
3.关于提醒使用者对灭菌效果进行验证的警示说明。
4.对产品使用方法、主要组件的寿命等情况做出说明。
5.对于容器的技术指标表述。
6.对于电磁兼容所声称的有关内容(预期场所、类别等)。
7.提示不要超出产品适用范围使用。
8.提示对灭菌效果进行监测。
9.对于安全性方面的提醒。
10.常见故障及排除方法。
11.采用外接蒸汽源的设备,应明确外接蒸汽源的接口、温度、压力等与设备安全有效直接相关的信息。
12.若申请人声称产品符合YY 1277的要求,需要说明该产品适用于以生物安全为目的的材料、器皿、培养基以及废弃物等物品的灭菌,以防止通过气溶胶等方式传播的致病因子对人员、动植物或环境造成污染。
(六)质量管理体系文件
产品的质量管理体系文件应符合《医疗器械生产质量管理规范》的要求,并按《医疗器械注册申报资料要求及说明》提交资料。
应当明确产品生产工艺过程,可采用流程图的形式,并说明其过程控制点。
生产工艺应已通过验证,能够生产出质量稳定、安全有效的产品,在注册质量管理体系核查中,对此项内容进行核查。关键工序、特殊过程宜编制并执行工艺规程或作业指导书。
本类产品的关键过程一般包括焊接、水压试验、检验。但当上述过程中的一个或多个通过外包的方式来实现时,生产企业应对外包过程实施有效控制。
有多个研制、生产场地的,需概述每个研制、生产场地的实际情况。
三、参考文献
[1]中华人民共和国国务院.医疗器械监督管理条例:中华人民共和国国务院令第739号[Z].
[2]国家市场监督管理总局.医疗器械注册与备案管理办法:国家市场监督管理总局令第47号[Z].
[3]国家食品药品监督管理局.医疗器械说明书和标签管理规定:国家食品药品监督管理总局令第6号[Z].
[4]国家食品药品监督管理局.医疗器械通用名称命名规则:国家食品药品监督管理总局令第19号[Z].
[5]国家药品监督管理局.医疗器械注册申报资料要求及说明:关于公布医疗器械注册申报资料要求和批准证明文件格式的公告2021年第121号[Z].
[6]国家食品药品监督管理局.医疗器械分类目录:国家食品药品监督管理总局关于发布医疗器械分类目录的公告2017年第104号[Z].
[7]国家食品药品监督管理局.医疗器械注册单元划分指导原则:总局关于发布医疗器械注册单元划分指导原则的通告2017年第187号[Z].
[8]国家药品监督管理局.医疗器械通用名称命名指导原则:国家药监局关于发布医疗器械通用名称命名指导原则的通告2019第99号[Z].
[9]国家药品监督管理局.医疗器械消毒灭菌器械通用名称命名指导原则:国家药监局关于发布骨科手术器械通用名称命名指导原则等5项指导原则的通告2020年第79号[Z].
[10]国家药品监督管理局.免于临床评价医疗器械目录:国家药监局关于发布免于临床评价医疗器械目录的通告2023年第33号[Z].
[11]国家药品监督管理局.列入免于临床评价医疗器械目录产品对比说明技术指导原则:国家药监局关于发布医疗器械临床评价技术指导原则等5项技术指导原则的通告2021年第73号[Z].
[12]国家药品监督管理局.医疗器械产品技术要求编写指导原则:国家药监局关于发布医疗器械产品技术要求编写指导原则的通告2022年第8号[Z].
[13]国家药品监督管理局医疗器械审评中心.医疗器械软件注册审查指导原则(2022年修订版):国家药监局器审中心关于发布医疗器械软件注册审查指导原则(2022年修订版)的通告2022年第9号[Z].
[14]国家药品监督管理局医疗器械审评中心.医疗器械网络安全注册审查指导原则(2022年修订版):国家药监局器审中心关于发布医疗器械网络安全注册审查指导原则(2022年修订版)的通告2022年第7号[Z].
[15]GB 8599-2023,大型压力蒸汽灭菌器技术要求[S].
[16]GB 4793.1-2007,测量、控制和实验室用电气设备的安全要求 第1部分:通用要求[S].
[17]GB 4793.4-2019,测量、控制及实验室用电气设备的安全实验室用处理医用材料的蒸压器的特殊要求[S].
[18]GB/T 14710-2009,医用电器环境要求及试验方法[S].
[19]YY 1277-2023,蒸汽灭菌器 生物安全要求[S].
[20]YY 0731-2009,大型蒸汽灭菌器手动控制型[S].
[21]GB/T 18268.1-2010,测量、控制和实验室用的电设备 电磁兼容性要求 第1部分:通用要求[S].
[22]WS/T367-2012,医疗机构消毒技术规范[S].
[23]GB/T 42062-2022,医疗器械风险管理对医疗器械的应用[S].
[24]YY/T 0466.1-2016,医疗器械 用于医疗器械标签、标记和提供信息的符号 第1部分:通用要求[S].
附表
产品常见的风险要素及示例



站点声明
本网站所提供的信息仅供参考之用,并不代表本网赞同其观点,也不代表本网对其真实性负责。图片版权归原作者所有,如有侵权请联系我们,我们立刻删除。如有关于作品内容、版权或其它问题请于作品发表后的30日内与本站联系,本网将迅速给您回应并做相关处理。
郑州思途医疗科技有限公司专注于医疗器械产品政策与法规规事务服务,提供产品注册备案申报代理、临床试验、体系建立辅导、分类界定、申请创新办理服务。
行业资讯
知识分享






豫公网安备 41010202003160号