尿液分析仪注册审查指导原则(2024年修订版)(2024年第19号)
来源:医疗器械注册代办 发布日期:2024-05-27 阅读量:次
附件:尿液分析仪注册审查指导原则(2024年修订版)(2024年第19号).doc
尿液分析仪注册审查指导原则
(2024年修订版)
本指导原则旨在指导注册申请人对尿液分析仪注册申报资料的准备及撰写,同时也为技术审评部门审评提供参考。
本指导原则是对尿液分析仪的一般要求,申请人应依据产品的具体特性确定其中内容是否适用,若不适用,需具体阐述理由及相应的科学依据,并依据产品的具体特性对注册申报资料的内容进行充实和细化。
本指导原则是供注册申请人和技术审评人员使用的指导性文件,但不包括注册审批所涉及的行政事项,亦不作为法规强制执行,应在遵循相关法规的前提下使用本指导原则。如有能够满足法规要求的其他方法,也可以采用,但是需要提供详细的研究资料和验证资料。
本指导原则是在现行法规和标准体系以及当前认知水平下制定的,随着法规和标准的不断完善,以及科学技术的不断发展,相关内容也将适时进行调整。
一、适用范围
本指导原则适用于基于干化学原理对尿液分析试纸条进行分析的尿液分析仪,不包括湿式尿液分析仪。按现行《医疗器械分类目录》,该类产品分类编码为22-09-01,管理类别为Ⅱ类。
二、注册审查要点
(一)监管信息
明确申请表中产品名称、管理类别、分类编码、型号规格、产品组成等信息。
1.产品名称
产品命名需符合《医疗器械通用名称命名规则》的要求,并与产品特征一致。命名举例有:尿液分析仪、半自动尿液分析仪、全自动尿液分析仪、干化学尿液分析仪、半自动干化学尿液分析仪、全自动干化学尿液分析仪、便携式尿液分析仪。
2.分类编码
依据《医疗器械分类目录》,申报产品分类编码为22-09-01。
3.注册单元划分的原则和实例
尿液分析仪的注册单元划分应符合《医疗器械注册单元划分指导原则》的要求,原则上以产品的技术原理、结构组成和适用范围为划分依据。例如:半自动尿液分析仪和全自动尿液分析仪由于在产品名称、结构组成等方面都存在一定差异,建议划分为不同的注册单元。
(二)综述资料
1.产品描述
1.1器械及操作原理描述
1.1.1工作原理
需详述产品的工作原理,例如:尿液分析仪根据光电比色原理(光的吸收和反射),通过试纸条上试剂区与尿液中生化成分反应产生的颜色变化,测定尿液中生化成分的含量。
当浸有尿样本的试纸条被放入试纸条架上后,仪器的传送装置将试纸条传送至检测器的正下方,试纸条上已产生化学反应的各试剂块被光源照射后,其反射光被检测器接收。试纸条中各试剂块与尿液中相应成分进行独立反应,显示不同的颜色,颜色的深浅与尿液中某种被测成分成比例关系。各试剂块反应后的颜色越深,吸收光量值越大,反射光量值越小,则反射率越小,反之,颜色越浅,吸收光量值越小,反射光量值越大,则反射率越大,也就是说颜色的深浅与尿液样本中的各种成分的浓度成比例。
试纸条或仪器中还应有一个空白块,作为对尿液颜色及仪器变化产生的误差进行补偿。将测定的每种试剂区反射光的光量值与空白块的反射光量值进行比较,通过计算求出反射率,仪器根据反射率确定尿液中生化成分的含量。
反射率计算公式如下(如适用):

式中:
R—— 反射率
Tm—— 试剂块对测定波长的反射强度
Cs—— 空白块对参考波长的反射强度
Ts—— 试剂块对参考波长的反射强度
Cm—— 空白块对测定波长的反射强度
注:如有其他适用的反射率计算方法,需详述工作原理及计算公式。
半自动尿液分析仪的原理框图如下图所示:

全自动尿液分析仪的原理框图如下图所示:

申请人应根据拟申报产品的设计要求,结合结构组成及检测步骤,采用文字加图示的方式对产品工作原理及其实现机制进行详细描述。对于申报产品与其他上市产品不同的特殊设计、设计开发过程中的重点研究内容也应着重介绍。
1.1.2结构及组成
尿液分析仪通常由机械模块、光学模块、电路模块和软件组成。
机械模块如下:
1.1.2.1全自动尿液分析仪:由自动选条装置、试纸条传送装置、自动进样装置、液路装置、废料收集装置组成。首先由自动进样装置将被测样本推送到加样位置,吸样针自动吸取样本,同时自动选条装置选出试纸条,再由试纸条传送装置将试纸条推送到加样位置,吸样针完成自动加样后,试纸条传送装置再将加样后的试纸条传送到光学模块的待测位置进行检测,完成测试后再将试纸条传送到废料盒内进行收集。
1.1.2.2半自动尿液分析仪:机外蘸取尿液分析试纸条后放入试纸条槽内,试纸条传送装置将试纸条传送到光学模块的待测位置进行检测。
光学模块:光源照射到已产生生化反应的试剂块上,其反射光被检测器接收。由于各试剂块显色的深浅不同,表现为试剂块上的反射光强度不同,故反射光的强度与各试剂块的颜色深浅成比例关系。
电路模块:将光信号转换成电信号放大,经A/D转换后送中央处理器处理,计算出最终检测结果,然后由分析处理器将结果输出到显示器显示并传输到打印机进行打印测试结果。
软件:一般控制仪器完成指定样本测试、仪器故障提示、历史数据查询、数据存储、用户权限管理等功能。
1.2型号规格
对于存在多种型号规格的产品,应当明确各型号规格的区别。应当采用对比表或带有说明性文字的图片、图表,描述各种型号规格的结构组成(或配置)、功能、产品特征和运行模式、性能指标等内容。
1.3研发历程
应阐述申请注册产品的研发背景和目的。如有参考的同类产品或前代产品,应当提供同类产品或前代产品(如有)的信息,并说明选择其作为研发参考的原因。
1.4与同类和/或前代产品的参考和比较
申请人应列表比较说明申报产品与同类产品和/或前代产品在工作原理、结构组成、性能指标、作用方式,以及适用范围等方面的异同。
2.适用范围和禁忌证
2.1适用范围
与尿液分析试纸条配套使用,供医疗机构对人体尿液样本中生化成分进行半定量或定性检测,检测项目:尿胆原、胆红素、酮体、潜血、蛋白质、亚硝酸盐、白细胞、萄葡糖、比重、酸碱度(pH)、维生素C(抗坏血酸)、微量白蛋白、肌酐、尿钙等,部分产品还选配尿液理化指标,如:颜色、浊度和电导率等,为临床检验和诊断提供参考。
注:具体的检测项目应体现在产品的注册证和说明书中。
2.2预期使用环境
应明确该产品预期使用的地点,应说明对安装使用环境要求、工作电压、温度、湿度、大气压、配套使用设备的要求。
3.不良事件情况(如适用)
应当提交申报产品的上市、销售、不良事件和召回等相关情况分析资料。
4.其他需说明的内容
如适用,申请人应明确与申报产品联合使用实现预期用途的其他产品的详细信息。
对于已获得批准的部件或配合使用的附件,申请人应提供注册证编号和国家药监局官方网站公布的注册证信息。
(三)非临床资料
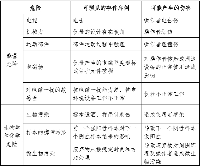
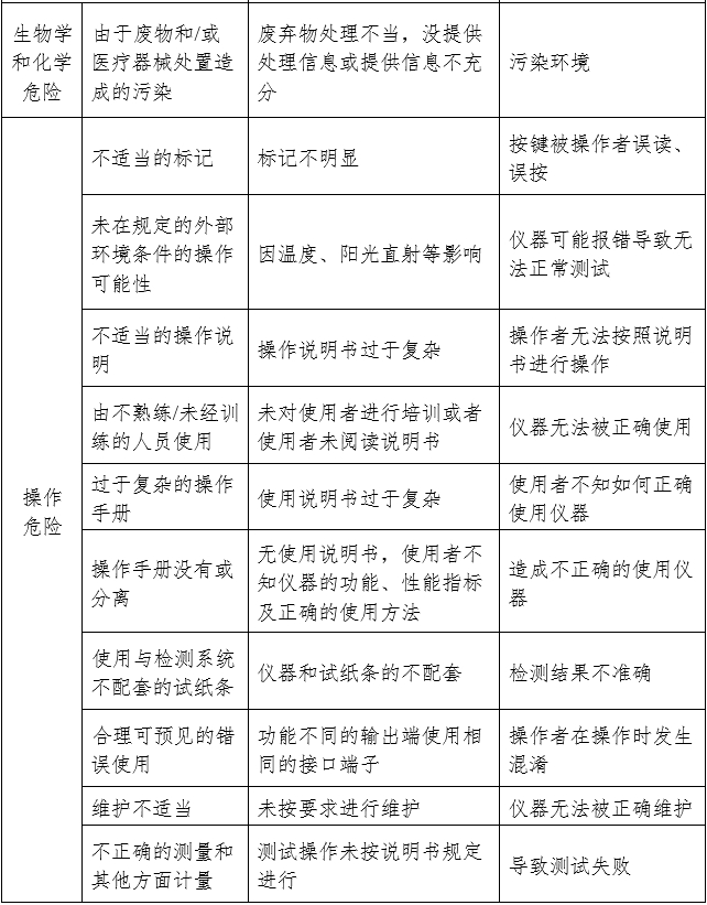
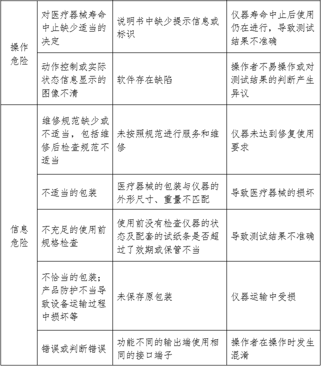
1.产品风险管理资料
申请人应根据GB/T 42062《医疗器械风险管理对医疗器械的应用》说明产品在设计、原材料、生产加工、包装、运输、贮存、使用等生命周期内各个环节的安全特征,从能量危险、生物学和化学危险、操作危险、信息危险、软件危险等方面,对产品进行全面的风险分析,并详述所采取的风险控制措施及验证结果,必要时需引用检测和评价性报告。
提供产品上市前对其风险管理活动进行全面评审所形成的风险管理报告,此报告旨在说明并承诺风险管理计划已被恰当地实施,并经过验证后判定综合剩余风险是可接受的。
产品风险点举例见附件。附件所列出的风险点、危害仅为与产品密切相关的部分,并不能代表设备的全部风险。申请人应依据自身的质量管理体系要求,结合产品特点评估相关风险,并建立起科学全面的风险分析与管理制度,进而避免较大程度的风险及危害的发生。
2.医疗器械安全和性能基本原则清单
说明产品符合《医疗器械安全和性能基本原则清单》各项适用要求所采用的方法,以及证明其符合性的文件。对于不适用的各项要求,应当说明理由。
对于包含在产品注册申报资料中的文件,应当说明其在申报资料中的具体位置;对于未包含在产品注册申报资料中的文件,应当注明该证据文件名称及其在质量管理体系文件中的编号备查。
3.产品技术要求及检验报告
3.1申报产品适用标准情况
申报产品应当符合适用的强制性标准。对于强制性行业标准,若申报产品结构特征、预期用途、使用方式等与强制性标准的适用范围不一致,申请人应当提出不适用强制性标准的说明,并提供经验证的证明性资料。
3.2产品技术要求
产品技术要求应按照《医疗器械产品技术要求编写指导原则》等规范性文件进行编制。
3.2.1应明确软件组件(包括嵌入式软件和控制型软件)的名称、发布版本、版本命名规则。在“性能指标”中应包括软件的功能、使用限制、接口、访问控制、运行环境(若适用)、性能效率(若适用)等要求。
3.2.2性能指标、检验方法的内容应不低于YY/T 0475《干化学尿液分析仪》,包括但不限于重复性、与适配尿液分析试纸条的准确度、稳定性、携带污染等,若申报产品除YY/T 0475《干化学尿液分析仪》提及功能外还具有其他检验或分析功能,还应对每一检验或分析功能提出相应的性能指标及检验方法。
注册申请人应结合产品自身功能、工作原理特点、技术水平予以考虑适用的标准。产品技术要求中性能指标项目的具体要求应与性能研究资料保持一致,并具有确定的研究资料依据。
3.2.3安全要求
符合GB 4793.1、GB 4793.9、YY 0648中适用条款的要求。(GB/T 42125.14实施后,应参照执行。)
注:如有加热模块,还应符合GB 4793.6的要求。
3.2.4电磁兼容要求
符合GB/T 18268.1、GB/T 18268.26中适用条款的要求。
3.2.5软件功能要求
应参照《医疗器械软件注册审查指导原则(2022年)修订版》的相关要求;应明确所有临床功能纲要。
3.2.6网络安全
网络安全应参照《医疗器械网络安全注册审查指导原则(2022年修订版)》的相关要求。
3.3检验报告
3.3.1检验报告可以是申请人出具的自检报告,也可以是委托有资质的医疗器械检验机构出具的检验报告。
3.3.2应选择能够代表本注册单元内其他产品安全性和有效性的产品作为同一注册单元中的典型产品,注册单元内各种产品的主要结构及组成、性能指标不能被某一产品全部涵盖时,则应选择功能最齐全、结构最复杂、风险最高的产品作为典型产品,同时还应考虑其他产品中未被典型产品所涵盖的性能指标,并对差异部分进行检测。当没有充足证据能够证明同一注册单元内不同型号规格产品之间电磁兼容性能可以覆盖时,应选取每一型号规格产品进行电磁兼容检测。
4.研究资料
根据申报产品适用范围和技术特征,提供非临床研究综述,逐项描述所开展的研究,概述研究方法和研究结论。根据非临床研究综述,提供相应的研究资料,各项研究可通过文献研究、实验室研究、模型研究等方式开展,一般应当包含研究方案、研究报告。采用建模研究的,应当提供产品建模研究资料。
4.1产品性能研究
性能指标确定的依据应根据产品的工作原理描述设计输入来源以及临床意义,明确申报产品所采用的标准或方法、采用的原因及理论基础。适用的国家标准、行业标准中,如果有不适用的条款,也应将不适用的条款及理由予以说明。对于标准中未给出具体要求的性能指标,注册申请人应说明申报产品功能性能指标确定的依据。
4.1.1功能性指标研究资料
4.1.1.1注册申请人应结合仪器原理及适用范围,根据申报产品结构组成或各主要元器件功能性指标,提供产品详细的研究资料。
4.1.1.2应提供申报产品适用范围的分析性能研究资料,包括但不限于重复性、与适配尿液分析试纸条的准确度、稳定性、携带污染等。
注:应考虑样本的干扰因素。
4.1.2安全性指标研究资料
包括电气安全指标和电磁兼容指标两大类。电气安全指标应当包括GB 4793.1、GB 4793.9、YY 0648及其他适用的国家标准和行业标准中的所有指标;申报产品如有加热模块,还应符合GB 4793.6的要求。电磁兼容指标应当包括GB/T 18268.1和GB/T 18268.26及其他适用的国家标准和行业标准中的所有指标,应说明针对适用的标准开展的研究。
对于不适用的标准、标准中不适用的条款及指导原则中的不适用项,需给出不适用的合理理由。
对于申报产品与其他上市产品不同的特殊设计,应提供能证明该特殊设计产品安全有效的验证资料。
4.2软件研究
应参照《医疗器械软件注册审查指导原则(2022年修订版)》的相关要求提交软件研究资料。应提供一份单独的医疗器械软件描述文档,内容包括基本信息、实现过程和核心算法,详尽程度取决于软件的安全性级别和复杂程度。同时,应出具关于软件版本命名规则的声明,并明确软件完整版本的全部字段及字段含义,确定软件的完整版本和软件发布版本。
产品涉及医疗器械网络安全是指具有网络连接功能以进行电子数据交换或远程控制(其中网络包括无线、有线网络,电子数据交换包括单向、双向数据传输,远程控制包括实时、非实时控制),或者采用存储媒介以进行电子数据交换(其中存储媒介包括但不限于光盘、移动硬盘和U盘)。
应参照《医疗器械网络安全注册审查指导原则(2022年修订版)》的相关要求,提供一份单独的网络安全描述文档。
4.3稳定性研究
4.3.1使用稳定性
应当提供设备使用稳定性/可靠性研究资料,证明在规定的使用期限内,产品的性能功能可以满足临床使用要求。可参考《有源医疗器械使用期限技术审查指导原则》的要求进行验证。
4.3.2运输稳定性
应当提供运输稳定性和包装研究资料,证明在生产企业规定的运输条件下,运输过程中的环境条件(例如:振动、温度和湿度的波动)不会对医疗器械的特性和性能,包括完整性和清洁度,造成不利影响。环境试验可参考GB/T 14710的要求,包装要求可参考GB/T 4857系列标准。
5.其他资料
尿液分析仪属于列入《免于临床评价医疗器械目录》中的产品,申请人应按照《列入免于临床评价医疗器械目录产品对比说明技术指导原则》提供相应资料,证明产品的安全有效性。
(四)临床评价资料
对于《免于临床评价医疗器械目录》中产品描述以外的产品,应按照《医疗器械临床评价技术指导原则》的要求,提供相应的临床评价资料。
(五)产品说明书和标签样稿
产品说明书和标签样稿应符合《医疗器械说明书和标签管理规定》及GB/T 29791.3《体外诊断医疗器械 制造商提供的信息(标示)第3部分:专业用体外诊断仪器》和YY/T 0466.1《医疗器械用于医疗器械标签、标记和提供信息的符号第1部分通用要求》中的相关要求。
产品说明书还需结合产品特点明确以下内容:
1.对产品整机及各主要模块分别进行具体描述,必要时可采用实物照片加示意图的形式,并说明各接口、按键的功能。
2.适用范围应明确所有可检测项目并与性能研究资料一致。
3.应对软件全部功能进行描述,明确软件发布版本。对用户界面、各功能窗口涉及的操作功能以软件界面图加文字进行介绍。
4.如产品涉及医疗器械网络安全,说明书应提供网络安全说明和使用指导,明确用户访问控制机制、电子接口及其数据类型和技术特征、网络安全特征配置、数据备份与灾难恢复、运行环境等要求。
5.应明确废弃物的处理要求。
(六)质量管理体系文件
产品的质量管理体系文件应符合《医疗器械生产质量管理规范》的要求,并按《医疗器械注册申报资料要求及说明》提交资料。
1.生产制造信息应包含器械工作原理和总体生产工艺的简要说明。
2.质量管理体系核查文件应当明确生产工艺主要控制点与项目及主要原材料、采购件的来源及质量控制方法,列明主要生产设备和检验设备(包括进货检验、过程检验、出厂最终检验所需的相关设备;在净化条件下生产的,还应当提供环境监测设备)目录,开展自检的应能满足自检需要。
三、参考文献
[1]中华人民共和国国务院.医疗器械监督管理条例:国务院令第739号[Z].
[2]国家市场监督管理总局.医疗器械注册与备案管理办法:国家市场监督管理总局令第47号[Z].
[3]国家食品药品监督管理总局.医疗器械说明书和标签管理规定:国家食品药品监督管理总局令第6号[Z].
[4]国家药品监督管理局.医疗器械注册申报资料要求和批准证明文件格式:国家药监局公告2021年第121号[Z].
[5]国家药品监督管理局.医疗器械产品技术要求编写指导原则:国家药监局通告2022年第8号[Z].
[6]国家药品监督管理局医疗器械审评中心.医疗器械软件注册审查指导原则(2022年修订版):国家药监局器审中心通告2022年第9号[Z].
[7]国家食品药品监督管理局.医疗器械分类目录:国家食品药品监督管理总局公告2017年第104号[Z].
[8]国家食品药品监督管理局.医疗器械通用名称命名规则:国家食品药品监督管理总局令第19号[Z].
[9]国家药品监督管理局医疗器械审评中心.医疗器械网络安全注册审查指导原则(2022年修订版):国家药监局器审中心通告2022年第7号[Z].
[10] GB/T 42062-2022,医疗器械 风险管理对医疗器械的应用[S].
[11]YY/T 0475-2011,干化学尿液分析仪[S].
[12]GB 4793.1-2007,测量、控制和实验室用电气设备的安全要求 第1部分:通用要求[S].
[13]GB 4793.6-2008,测量、控制和实验室用电气设备的安全要求 第6部分:实验室用材料加热设备的特殊要求[S].
[14]GB 4793.9-2013,测量、控制和实验室用电气设备的安全要求第9部分:实验室用分析和其他目的自动和半自动设备的特殊要求[S].
[15]GB/T 14710-2009,医用电器环境要求及试验方法[S].
[16]GB/T 18268.1-2010,测量、控制和实验室用的电设备 电磁兼容性要求 第1部分:通用要求[S].
[17]GB/T 18268.26-2010,测量、控制和实验室用的电设备 电磁兼容性要求 第26部分:特殊要求 体外诊断(IVD)医疗设备[S].
[18]GB/T 29791.1-2013,体外诊断医疗器械 制造商提供的信息 第1部分:术语、定义和通用要求[S].
[19]GB/T 29791.3-2013,体外诊断医疗器械 制造商提供的信息(标示)第3部分:专业用体外诊断仪器[S].
[20]YY 0648-2008,测量、控制和实验室用电气设备的安全要求 第2-101部分:体外诊断(IVD)医用设备的专用要求[S].
[21]YY/T 1441-2016,体外诊断医疗器械性能评估通用要求[S].
[22]YY/T 0466.1-2016,医疗器械 用于医疗器械标签、标记和提供信息的符号 第1部分:通用要求[S].
[23]YY/T 0664-2020,医疗器械软件 软件生存周期过程[S].
附件
产品主要风险点
下表所列为常见可预见事件序列/可能的伤害示例,需关注:
表 尿液分析仪产品的主要危险(源)





站点声明
本网站所提供的信息仅供参考之用,并不代表本网赞同其观点,也不代表本网对其真实性负责。图片版权归原作者所有,如有侵权请联系我们,我们立刻删除。如有关于作品内容、版权或其它问题请于作品发表后的30日内与本站联系,本网将迅速给您回应并做相关处理。
郑州思途医疗科技有限公司专注于医疗器械产品政策与法规规事务服务,提供产品注册备案申报代理、临床试验、体系建立辅导、分类界定、申请创新办理服务。
行业资讯
知识分享






豫公网安备 41010202003160号