腹膜透析设备注册审查指导原则(2024年修订版)(2024年第19号)
来源:医疗器械注册代办 发布日期:2024-05-27 阅读量:次
附件:腹膜透析设备注册审查指导原则(2024年修订版)(2024年第19号).doc
腹膜透析设备注册审查指导原则
(2024年修订版)
本指导原则旨在指导注册申请人对腹膜透析设备注册申报资料的准备及撰写,同时也为技术审评部门提供参考。
本指导原则是对腹膜透析设备的一般要求,注册申请人应依据产品的具体特性确定其中内容是否适用。若不适用,需具体阐述理由及相应的科学依据,并依据产品的具体特性对注册申报资料的内容进行充实和细化。
本指导原则是供注册申请人和技术审评人员使用的指导性文件,但不包括审评审批所涉及的行政事项,亦不作为法规强制执行,应在遵循相关法规的前提下使用本指导原则。如果有能够满足相关法规要求的其他方法,也可以采用,但是需要提供详细的研究资料和验证资料。
本指导原则是在现行法规和标准体系以及当前认知水平下制定,随着法规和标准的不断完善,以及科学技术的不断发展,相关内容也将适时进行调整。
一、适用范围
本指导原则适用于腹膜透析设备的注册申报。本指导原则中所述的腹膜透析设备,是指将透析液灌入患者的腹腔,利用腹膜完成透析,随后再把液体引出腹腔的过程所使用的医用电气设备。
二、注册审查要点
(一)监管信息
1.产品名称
产品的命名应符合《医疗器械通用名称命名规则》和国家标准、行业标准、规范性文件中的通用名称要求。
建议产品名称规范为:腹膜透析设备。
2.分类编码
根据《医疗器械分类目录》,分类编码为10-03-06,管理类别为Ⅱ类。
3.注册单元划分的原则和实例
如技术原理不同,重力控制型腹膜透析设备和压力控制型腹膜透机应划分为不同的注册单元。
(二)综述资料
1.产品描述
1.1工作原理
腹膜透析设备完成透析治疗过程主要分为两种方式:压力控制方式和重力控制方式。
1.1.1压力控制方式
利用压力方法,将腹膜透析液输送到腹膜透析设备,经过腹膜透析设备加热输送到患者腹腔,经留腹透析交换后引流到废液装置内的方式。(透析液袋可平放)

1.1.2重力控制方式
利用重力方法,液体由高向低流动的特性,实现腹膜透析液从高点流向腹膜透析设备,经过腹膜透析设备加热灌入患者腹腔,经留腹透析后引流到废液收集装置内的方式。(透析液袋高于腹膜透析设备的加热装置)

1.2结构及组成
腹膜透析设备通常由主机、控制单元、加热器等组成。
产品结构主要有以下两类:压力控制型腹膜透析设备(产品示例如图一)、重力控制型腹膜透析设备(产品示例如图二)。
申请人应对整机总体构造进行详细描述,包括所有组成部分,给出部件的说明(如图表、照片和图纸),关键部件/组件的说明和标识,其中包括充分的解释来方便理解这些图示。

注:上述结构组成及示意图仅供参考,具体产品结构组成应根据实际产品确定。
1.3型号规格
申请人需要说明申报产品的型号规格。对于存在多种型号规格的产品,需明确各型号规格的区别。需采用对比表及带有说明性文字的图片、图表,对各种型号、规格的结构组成、功能、产品特征、性能指标等方面加以描述。
1.4研发历程
阐述申请注册产品的研发背景和目的。如有参考的同类产品或前代产品,需提供同类产品或前代产品的信息,并说明选择其作为研发参考的原因。
1.5与同类和/或前代产品的参考和比较
申请人应列表比较说明申报产品与同类产品和/或前代产品在工作原理、结构组成、性能指标、作用方式,以及适用范围等方面的异同。
2.适用范围和禁忌证
2.1适用范围
用于对肾功能衰竭患者进行腹膜透析治疗。
2.2预期使用环境
申请人应明确产品预期使用的地点,例如,医疗机构或家庭(若家用,应增加风险分析内容及相关性能要求,并在说明书中进行警告提示)。
申请人应明确产品预期使用的环境条件,而且应重点关注可能影响产品安全性和有效性的环境条件,如温度、湿度、压力、移动、振动、海拔等。
2.3禁忌证
应当明确说明该产品禁忌应用的特定人群、疾病种类。其中应包含腹膜透析治疗的禁忌证,例如,慢性持续性或反复发作性腹腔感染或腹腔内肿瘤广泛腹膜转移导致腹膜广泛纤维化、粘连,透析面积减少者;严重的皮肤病、腹壁广泛感染或腹部大面积烧伤无合适部位置入腹膜透析导管者;存在难以纠正的机械性问题(如外科难以修补的疝、脐突出、腹裂、膀胱外翻等)会影响腹膜透析有效性或增加感染的风险者;严重腹膜缺损者;精神障碍又无合适助手者等。
3.产品的不良事件历史记录
申请人应关注并收集申报产品注册周期内的不良事件历史记录,可通过各国监管机构发布的不良事件资料库中查询相应不良事件数据。可以产品名称为方向开展医疗器械不良事件查询,通过在已选择的数据库的检索页面输入预期要进行查询的医疗器械产品名称,通过限制检索时间进行相关产品不良事件信息收集。
4.其他需说明的内容
如适用,申请人应明确与申报产品联合使用实现预期用途的其他产品的详细信息,例如,一次性使用腹膜透析管路和腹膜透析液等。
对于已获得批准的部件或配合使用的附件,申请人应提供注册证编号和国家药监局官方网站公布的注册证信息。
(三)非临床资料
1.产品风险管理资料
依据GB/T 42062《医疗器械风险管理对医疗器械的应用》,提供产品风险管理资料。
申请人需重点说明:申报产品的研制阶段已对有关可能的危害及产生的风险进行了估计和评价,针对性地实施了降低风险的技术和管理方面的措施。产品性能测试对上述措施的有效性进行了验证,达到了通用和专用标准的要求。申请人对所有剩余风险进行了评价,全部达到可接受的水平。产品风险分析资料需为申请人关于产品安全性的承诺提供支持。
产品风险管理资料一般包括以下内容:
1.1申报产品的风险管理组织。
1.2申报产品的组成。
1.3申报产品符合的安全标准。
1.4申报产品的预期用途,与安全性有关的特征的判定。
1.5对申报产品的可能危害作出判定(见附件)。
1.6对所判定的危害采取的降低风险的控制措施。
1.7对采取控制措施后的剩余风险进行估计和评价。
2.医疗器械安全和性能基本原则清单
说明产品符合《医疗器械安全和性能基本原则清单》各项适用要求所采用的方法,以及证明其符合性的文件。对于不适用的各项要求,应当说明理由。
3.产品技术要求及检验报告
3.1申报产品适用标准情况
申报产品应当符合适用的强制性标准。对于强制性行业标准,若申报产品结构特征、预期用途、使用方式等与强制性标准的适用范围不一致,申请人应当提出不适用强制性标准的说明,并提供经验证的证明性资料。
3.2产品技术要求
产品技术要求应按照《医疗器械产品技术要求编写指导原则》等规范性文件进行编制。
3.2.1产品型号/规格及其划分说明
应明确产品型号/规格。若产品有多个型号,应明确不同型号、规格的划分说明。
若含有软件,应按照《医疗器械软件注册审查指导原则(2022年修订版)》的要求,明确软件名称、型号规格(如适用)、发布版本、版本命名规则等。
3.2.2一般性能
不同的腹膜透析设备产品其参数根据设计要求会有所区别。本指导原则列出此类产品可能涉及的重要性能参数,注册申请人可根据自身产品的技术特点制定性能指标的具体要求。若产品具有其他部件或功能,应符合相应国家标准和行业标准要求。
3.2.2.1产品的基本性能指标应符合GB 9706.239标准的要求,若该类产品相应国家标准或行业标准发布或更新,其性能指标应参考其最新发布版本。
3.2.2.2重力控制型腹膜透析设备和压力控制型腹膜透析设备的性能指标可分别参考YY/T 1493和YY/T 1274。
3.2.2.3软件功能:(如适用)应满足产品的参数设置、数据采集、存储等功能。
3.2.2.4网络安全:(如适用)应明确数据接口、用户访问控制。
3.2.3安全要求
电气安全应符合GB 9706.1、GB 9706.239和YY 9706.108
标准的要求,对于预期在家庭环境下使用的设备,还应符合YY 9706.111标准的要求。
电磁兼容应符合YY 9706.102的要求。
3.3检验报告
申请人应当按照产品技术要求进行检验,并提交检验报告。应说明检验用型号规格的典型性。检验报告可以是申请人出具的自检报告,也可以是委托有资质的医疗器械检验机构出具的检验报告。
典型性原则应是同一注册单元内能够代表本单元内其他产品安全性和有效性的产品。应考虑功能最齐全、结构最复杂、风险最高的产品。如果检测一个型号不能覆盖其他型号的全部性能功能,则可对其他型号不能覆盖的部分进行差异检测。技术审评重点关注检测内容是否与产品技术要求一致。
与性能和安全项目关注点不同,电磁兼容方面的典型性产品应充分考虑注册单元内不同型号之间电磁兼容特点和差异。
4.研究资料
根据申报产品适用范围和技术特征,提供非临床研究综述,逐项描述所开展的研究,概述研究方法和研究结论。根据非临床研究综述,提供相应的研究资料,各项研究可通过文献研究、实验室研究、模型研究等方式开展,一般应当包含研究方案、研究报告。采用建模研究的,应当提供产品建模研究资料。
4.1产品性能研究
4.1.1应当提供产品物理和/或机械性能指标的确定依据、设计输入来源以及临床意义,所采用的标准或方法、采用的原因及理论基础。
4.1.2联合使用
申报产品预期与配套透析管路、配套透析液联合使用实现同一预期用途,应当提供证明联合使用安全有效的研究资料。包括互联基本信息(连接类型、接口、最低性能)、联合使用风险及控制措施、联合使用上的限制,兼容性研究等。
4.2电气系统安全性研究
应当提供电气安全性、机械和环境保护以及电磁兼容性的研究资料,说明适用的标准以及开展的研究。
4.3软件研究
腹膜透析设备软件通常作为软件组件体现,应按《医疗器械软件注册审查指导原则(2022年修订版)》提交软件研究资料(含现成软件研究资料、互操作性研究资料、GB/T 25000.51-2016自测报告等),软件安全性级别通常为中等。
具备电子数据交换、远程控制或用户访问功能的产品,应当提供网络安全研究资料,还应当按照《医疗器械网络安全注册技术审查指导原则(2022年修订版)》的要求单独提交网络安全研究资料。
4.4清洁和消毒研究
4.4.1使用者清洁和消毒(如适用):应当明确推荐的清洗和消毒工艺(方法和参数)、工艺的确定依据以及验证的相关研究资料。
4.4.2若清洁、消毒方法可能出现残留,申请人需要提供残留物毒性的相关研究资料。
5.稳定性研究
5.1使用稳定性
应当提供设备使用稳定性/可靠性研究资料,证明在规定的使用期限内,产品的性能功能可以满足临床使用要求。可参考《有源医疗器械使用期限技术审查指导原则》的要求进行验证。
5.2运输稳定性
应当提供运输稳定性和包装研究资料,证明在生产企业规定的运输条件下,运输过程中的环境条件(例如:震动、振动、温度和湿度的波动)不会对医疗器械的特性和性能,包括完整性和清洁度,造成不利影响。
申请人可以参考GB/T 14710等相关标准进行研究。
(四)临床评价资料
腹膜透析设备不属于《免于进行临床评价目录》中的产品,应开展临床评价。
若通过同品种临床评价路径进行临床评价,应当根据《医疗器械临床评价等同性论证技术指导原则》提交申报产品与同品种医疗器械在适用范围、技术特征、生物学特性方面的对比资料;技术特征重点关注工作原理、结构组成、关键性能的等同性;工作原理不同(压力控制方式和重力控制方式),不应作为同品种产品进行对比。应当对同品种医疗器械的临床数据进行收集、评估和分析,形成临床证据。如适用,应当描述申报产品与同品种医疗器械的差异,提交充分的科学证据证明二者具有相同的安全有效性。
若通过临床试验路径进行临床评价,则需按照《医疗器械临床试验质量管理规范》进行临床试验,应当提交临床试验方案、临床试验机构伦理委员会同意开展临床试验的书面意见、临床试验报告、知情同意书样本,并附临床试验数据库(原始数据库、分析数据库、说明性文件和程序代码)。临床试验的设计可参考《医疗器械临床试验设计指导原则》。申请人如有境外临床试验数据,可参照《接受医疗器械境外临床试验数据技术指导原则》的要求提交相关临床试验资料。
(五)产品说明书和标签样稿
说明书和标签应当符合《医疗器械说明书和标签管理规定》和GB 9706.1、GB 9706.239、YY 9706.102、YY/T 0466.1中的相关要求。家庭环境下使用的产品还应符合YY 9706.111的相关要求。
1.说明书
产品说明书还需结合产品特点明确以下内容:
1.1设备的注意事项及警告信息。包括但不限于GB 9706.239标准中201.7节相关内容。
1.2明确“仔细阅读说明书后再使用”。
1.3安装和使用说明或者图示,由消费者个人自行使用的医疗器械还应当具有安全使用的特别说明。
1.4产品需要同其他医疗器械(如配套透析管路、配套透析液)一起安装或者联合使用时,应当注明联合使用器械的要求、使用方法、注意事项。
1.5如适用,明确软件发布版本、软件功能、网络安全相关信息。
1.6说明书提示过量注入防护。应说明设备应配备至少一个防护系统,以防止过量液体输注到腹腔并产生危险情况。激活的防护系统应满足安全条件,停止向患者输送透析液,激活听觉和视觉报警信号。
1.7说明书提示引流不足防护。应说明最小引流量,并配备至少一个防护系统。在低于最小引流量值时,设备应停止进入下一轮灌注阶段,激活听觉和视觉报警信号。
1.8配件清单(若有),包括配件、附属品、损耗品更换周期以及更换方法的说明等。
1.9设备电磁兼容的相关信息。应给出设备电磁兼容信息的相关说明及工作环境。
1.10明确该产品应严格按照医生指导使用。
1.11明确该产品的报警信息。
1.12其他应当标注的内容。
1.12.1透析环境:如
——环境清洁和光线充足;
——应关闭门窗,避开通风口,建议停止使用风扇和空调;
——透析前30分钟应进行房间消毒;
——应消毒洗手,戴口罩;
1.12.2 透析液袋注意事项: 如
——透析液袋连接时,防止碰触接口,避免污染;
——对接要迅速拧紧;
——(若有)透析液袋出口塞要完全分离、抚平,不要折起,避免出液不畅。
1.12.3 管路安装注意事项:
——确认管路包装无破损;
——管路安装应遵照腹膜透析设备使用说明书的要求。
2.标签样稿
应当提交最小销售单元标签样稿,内容应当符合《医疗器械说明书和标签管理规定》和相关法规、规章、规范性文件、强制性标准的要求。
(六)质量管理体系文件
产品的质量管理体系文件应符合《医疗器械生产质量管理规范》的要求,并按《医疗器械注册申报资料要求及说明》提交资料。
应对产品总体生产工艺作简要说明。生产加工工艺可采用流程图的形式,注明关键工艺和特殊工艺,说明过程控制点。应说明外包生产、重要组件或原材料的生产、关键工艺过程等情况。
生产工艺应已通过验证,能够生产出质量稳定、安全有效的产品,在注册质量管理体系核查中,对此项内容进行核查。关键工序、特殊过程应编制并执行工艺规程或作业指导书。
三、参考文献
[1]国家市场监督管理总局.医疗器械注册与备案管理办法:国家市场监督管理总局令第47号[Z].
[2]国家药品监督管理局.关于公布医疗器械注册申报资料要求和批准证明文件格式的公告:国家药品监督管理局公告2021年第121号[Z].
[3]国家食品药品监督管理总局.医疗器械说明书和标签管理规定:国家食品药品监督管理总局令第6号[Z].
[4]国家食品药品监督管理总局.医疗器械通用名称命名规则:国家食品药品监督管理总局令第19号[Z].
[5]国家食品药品监督管理总局.医疗器械分类目录:国家食品药品监督管理总局关于发布医疗器械分类目录的公告2017年第104号[Z].
[6]国家药品监督管理局.医疗器械通用名称命名指导原则:国家药监局关于发布医疗器械通用名称命名指导原则的通告2019第99号[Z].
[7]国家食品药品监督管理总局.医疗器械注册单元划分指导原则:总局关于发布医疗器械注册单元划分指导原则的通告2017年第187号[Z].
[8]国家药品监督管理局.医疗器械产品技术要求编写指导原则:国家药监局通告2022年第8号[Z].
[9]国家药品监督管理局医疗器械审评中心.医疗器械软件注册审查指导原则(2022年修订版):国家药监局器审中心通告2022年第9号[Z].
[10]国家药品监督管理局医疗器械审评中心.医疗器械网络安全注册审查指导原则(2022年修订版):国家药监局器审中心通告2022年第7号[Z].
[11]国家药品监督管理局.有源医疗器械使用期限注册技术审查指导原则:国家药品监督管理局通告2019年第23号[Z].
[12]国家药品监督管理局.医疗器械临床评价技术指导原则:国家药监局关于发布医疗器械临床评价技术指导原则等5项技术指导原则的通告2021年第73号[Z].
[13]国家药品监督管理局.医疗器械安全和性能基本原则符合性技术指南:国家药监局器审中心关于发布医疗器械安全和性能基本原则符合性技术指南的通告2022年第29号[Z].
[14]国家药品监督管理局.输血、透析和体外循环器械通用名称命名指导原则:国家药监局关于发布骨科手术器械通用名称命名指导原则等5项指导原则的通告2020年第79号[Z].
[15]国家药品监督管理局.《医疗器械分类目录》子目录01、04、07、08、09、10、19、21相关产品临床评价推荐路径的通告2022年第30号[Z].
[16]国家食品药品监督管理总局.医疗器械临床试验设计指导原则: 国家食品药品监督管理总局通告2018年第6号[Z].
[17]国家食品药品监督管理总局.接受医疗器械境外临床试验数据技术指导原则: 国家食品药品监督管理局通告2018年第13号[Z].
[18]GB/T 14710-2009,医用电器环境要求及试验方法[S].
[19]YY/T 1274-2016,压力控制型腹膜透析设备[S].
[20]YY/T 1493-2016,重力控制型腹膜透析设备[S].
[21]GB 9706.1-2020,医用电气设备 第1部分:基本安全和基本性能的通用要求[S].
[22]GB 9706.239-2021,医用电气设备 第2-39部分:腹膜透析设备的基本安全和基本性能专用要求[S].
[23]YY 9706.102-2021,医用电气设备 第1-2部分:基本安全和基本性能的通用要求 并列标准:电磁兼容 要求和试验[S].
[24]YY 9706.108-2021,医用电气设备 第1-8部分:基本安全和基本性能的通用要求 并列标准:通用要求,医用电气设备和医用电气系统中报警系统的测试和指南[S].
[25]YY 9706.111-2021,医用电气设备 第1-11部分:基本安全和基本性能的通用要求 并列标准:在家庭护理环境中使用的医用电气设备和医用电气系统的要求[S].
[26]GB/T 42062-2022,医疗器械 风险管理对医疗器械的应用[S].
[27]YY/T 0466.1-2016,医疗器械用于医疗器械标签、标记和提供信息的符号第1部分:通用要求[S].
附件
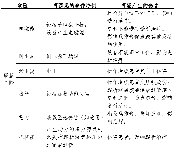
产品风险点举例
下表所列为常见可预见事件序列/可能的伤害示例,需关注:
表 常见可预见事件序列/可能的伤害示例



站点声明
本网站所提供的信息仅供参考之用,并不代表本网赞同其观点,也不代表本网对其真实性负责。图片版权归原作者所有,如有侵权请联系我们,我们立刻删除。如有关于作品内容、版权或其它问题请于作品发表后的30日内与本站联系,本网将迅速给您回应并做相关处理。
郑州思途医疗科技有限公司专注于医疗器械产品政策与法规规事务服务,提供产品注册备案申报代理、临床试验、体系建立辅导、分类界定、申请创新办理服务。
行业资讯
知识分享






豫公网安备 41010202003160号