医用内窥镜冷光源注册审查指导原则(2024年修订版)(2024年第19号)
来源:医疗器械注册代办 发布日期:2024-05-27 阅读量:次
附件:医用内窥镜冷光源注册审查指导原则(2024年修订版)(2024年第19号).doc
医用内窥镜冷光源注册审查指导原则
(2024年修订版)
本指导原则旨在为技术审评部门审评医用内窥镜冷光源注册申报资料提供参考,同时也用于指导注册申请人对申报资料的准备及撰写。
本指导原则是对医用内窥镜冷光源的一般要求,注册申请人应依据产品的具体特性确定其中内容是否适用,若不适用,需具体阐述理由及相应的科学依据,并依据产品的具体特性对注册申报资料的内容进行充实和细化。
本指导原则是供注册申请人和审评人员使用的指导文件,不涉及注册审批等行政事项,亦不作为法规强制执行,如有能够满足法规要求的其他方法,也可以采用,但应提供详细的研究资料和验证资料。应在遵循相关法规的前提下使用本指导原则。
本指导原则是在现行法规、标准体系及当前认知水平下制定的,随着法规、标准体系的不断完善和科学技术的不断发展,本指导原则相关内容也将适时进行调整。
一、适用范围
本指导原则适用于内窥镜检查和手术中作为内窥镜功能供给装置的冷光源产品。
与内窥镜摄像设备/图像处理器集成的一体机、嵌入冷光源的内窥镜等产品,医用内窥镜冷光源部分的要求适用本指导原则。
本指导原则范围不包含非用于内窥镜检查和手术中作为内窥镜功能供给装置的冷光源,但在审查这些设备时也可参考本指导原则部分内容。本指导原则范围亦不包含胶囊内窥镜中的光源。
二、注册审查要点
(一)监管信息
1.产品名称
医用内窥镜冷光源产品的命名应符合《医疗器械通用名称命名规则》。建议用通用名称:医用内窥镜冷光源、医用内窥镜荧光冷光源。
2.分类编码和管理类别
医用内窥镜冷光源产品按第二类医疗器械管理,分类编码为06-15-01。
3.注册单元划分
注册单元划分应符合《医疗器械注册单元划分指导原则》的要求,原则上以产品的技术原理、结构组成、性能指标和适用范围为划分依据。
医用内窥镜冷光源注册单元划分主要从产品的技术结构和性能指标来考虑。原则上,同一注册单元产品的关键部件应相同。
3.1技术结构
产品的技术结构不同,应划分为不同的注册单元。例如手持式医用内窥镜冷光源和台式医用内窥镜冷光源。
3.2光源类型
医用内窥镜冷光源因所用照明光源有卤素灯、氙灯、LED灯、短弧灯、激光光源等多种,不同照明光源的产品应作为不同注册单元分别申报。
4.上市证明文件(进口产品)
进口产品应证明产品已在境外上市。例如在EC符合性声明、CFG等批件中体现产品的具体信息。
(二)综述资料
1.概述
描述申报产品的通用名称及其确定依据,描述产品的管理类别、分类编码。
如适用,描述有关申报产品的背景信息概述或特别细节,如:申报产品的历史概述、历次提交的信息,与其他经批准上市产品的关系等。
2.产品描述
描述产品的结构组成。提供产品主机、电源线、连接线(如有)、导光束(如有)的实物图、图示和连接示意图,结合实物图、图示和连接示意图,对产品的结构组成进行详尽描述。描述的内容包括主机的结构、尺寸、外壳材料、接口等。结合用户界面,对产品的功能、性能进行描述。
提供产品的电路图、光路图、气路图(如有)。应能体现各个关键部件,包括光源组件、电源组件、控制电路和光学部件等。
明确光源类型,如LED灯、氙灯、卤素灯、短弧灯或激光光源,是否含导光束等。如主机中包括多个光源组件,应分别描述光源类型。
结合电路图、光路图,详细说明模式切换、亮度调节、冷却、超温保护的原理。结合电路图、气路图,详细说明气路控制、气流量控制的原理。
应说明各部件间连接或组装关系。
3.适用范围
产品具体适用范围应与申报产品功能、临床应用范围相一致。医用内窥镜冷光源的预期用途一般可限定为:在医疗机构中使用,用于内窥镜诊断和/或治疗/手术中,为内窥镜观察人体体腔的视场区域提供观察用照明。如配合荧光剂使用,应明确配合使用的荧光剂及产品批准上市的适用部位范围。该部位范围应不超出荧光剂批准上市的适用部位范围。
4.其他
应明确与其配合使用的内窥镜、图像处理器/摄像系统及其他附件等的注册证信息或接口要求。如配合荧光剂使用,应明确可配合使用的荧光剂注册证信息。
(三)产品风险管理资料
应按照GB/T 42062《医疗器械 风险管理对医疗器械的应用》标准的要求,提供风险管理报告。风险管理报告至少应包括以下内容:
1.注册申请人应根据产品的预期用途,判定与产品安全性有关的特征。
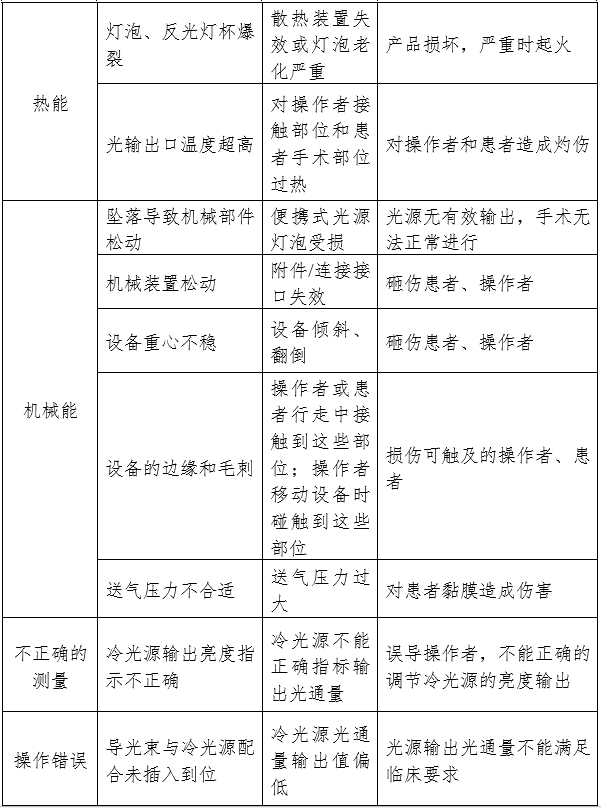
2.识别全部与产品有关的已知和可预见的危险。医用内窥镜冷光源产品的危险示例见附件31-1,注册申请人需根据产品实际情况进行完善。
3.明确产品的风险可接受性准则,决定每个已识别危险情况是否需要降低风险,说明对所判定的危害采取的降低风险的控制措施。
4.对采取控制措施后的剩余风险进行估计和评价,提供采取风险控制措施前、后的风险分布图。
(四)安全和性能的基本原则
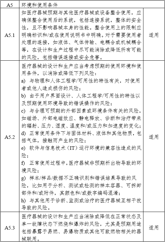
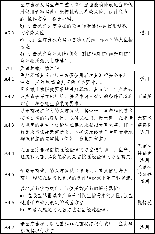
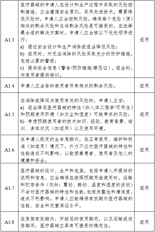
参考《医疗器械安全和性能基本原则符合性技术指南》的要求,根据《医疗器械安全和性能的基本原则》中的各项要求明确适用性。对于不适用的要求,应当逐项说明不适用的理由。对于适用要求,应逐项说明为符合要求所采用的方法,以及证明其符合性的文件。关于证明各项要求符合性的文件,如果包含在产品注册申报资料中,应当说明其在申报资料中的具体位置。对于未包含在产品注册申报资料中的文件,应当注明该证明文件名称及其在质量管理体系文件中的编号。医用内窥镜冷光源产品《医疗器械安全和性能的基本原则清单》示例见附件31-2。
(五)产品技术要求及检验报告
1.产品技术要求
注册申请人应按照《医疗器械产品技术要求编写指导原则》编写产品技术要求,结合申报产品的特点设置条款。不同企业可根据自身产品的技术特点制定性能指标,但不得低于相关强制性国家标准、行业标准的要求。
应明确产品规格/型号及划分说明。若产品有多个型号,应体现型号间差异。
若含有软件,应按照《医疗器械软件注册审查指导原则(2022年修订版)》的要求明确软件的名称、型号规格(若适用)、发布版本、版本命名规则。若软件模块(含医用中间件)有单独的版本、版本命名规则,均需说明。
注册申请人应以任何可行的形式给出医用内窥镜冷光源的构成,包括所适用的灯泡特征,并明确该构成中是否含有导光束、送气功能等。灯泡特征(YY/T 1081中4.1中涉及)包括:输入特征(供电电压、功率)。
医用内窥镜冷光源性能指标可参考YY/T 1081,与电子内窥镜匹配使用的冷光源可不适用显色指数、相关色温。
若产品具有送气功能,应给出设备的气流量、气压。
若产品含有窄带光特殊光谱,应明确光谱特性(主峰值、半高宽等)。若产品含有激光光源,应明确激光光源的波长、辐射功率、辐射功率复现性、辐射功率稳定性等要求。若含有其他特殊光谱,应给出合适的对应响应波段的光谱辐射功率分布评价指标。
若产品含有导光束,应明确出光角、光透过率、光谱透过率等要求。
软件组件,应明确软件的功能、使用限制、运行环境(如适用)、性能效率(如适用)等要求。
若产品含有其他功能、组件或新的特性,还应根据产品实际情况增加相应要求。例如,报警功能,应符合YY9706.108的要求。
医用内窥镜冷光源应符合GB 9706.1、YY 9706.102、GB 9706.218的要求。含有激光的,还应符合GB 7247.1、GB 9706.222(如适用)的要求。
2.检验报告
同一注册单元应按产品风险与技术指标的覆盖性来选择典型产品。典型产品应是同一注册单元内能够代表本单元内其他产品安全性和有效性的产品,应考虑功能最齐全、结构最复杂、功率最大、风险最高的产品。如果检测一个型号不能覆盖其他型号的全部性能功能,则可对其他型号不能覆盖的部分进行差异检测。
举例:
具有不同功率的内窥镜冷光源可作为同一注册单元。如采用氙灯为照明源的两种不同功率的医用内窥镜冷光源,一种功率为350W,一种功率为150W,若无特殊情况,则选350W氙灯光源为典型产品是适宜的。
检验报告中样品组成应与申报产品的结构组成一致。检验报告应提供软件版本界面照片(如适用)或列明软件版本信息,有用户界面的软件应能体现软件发布版本、软件完整版本,无用户界面的软件应能体现软件完整版本。
(六)研究资料
1.产品性能研究
提供非临床研究综述,逐项描述所开展的研究,概述研究方法和研究结论。根据非临床研究综述,提供相应的研究资料。
应结合产品的工作原理详述性能指标(如显色指数、相关色温、红绿蓝光的辐通量比等)确定的依据。详述产品调节亮度的方式,提供光源的输出光谱图。指标的确定依据应明确、具体,并应描述其所考虑的实际临床应用出发点,以及相关指标和临床使用的关联性。还应考虑设计输入来源以及临床意义,所采用的标准或方法、采用的原因及理论基础。注册申请人还可根据产品自身特点引用其他相关的标准(国际标准、行业标准等)。若适用的强制性标准中有不适用的条款,还应说明不适用理由。
申报产品若同时具备其他功能,应提交详细资料说明工作原理并提交相应的验证资料。
应提供证明联合使用安全有效的研究资料,包括医用内窥镜冷光源与电子内窥镜图像处理器或内窥镜摄像系统的联合使用、内窥镜的联合使用或其他设备的联合使用。明确互联基本信息(连接类型、接口、协议、最低性能)、联合使用风险及控制措施、联合使用上的限制,兼容性研究等。相关研究应能证明数据传输的完整性(主要指数据的准确性、一致性和完整性)。对于那些均匀性(YY/T 1081中4.3.1)指标超过0.5的光源,注册申请人应提供在该光源最大光通量下能适用的光纤条件并在联合使用中体现相关研究内容。
2.软件及网络安全研究
产品软件通常是软件组件。应提供软件的研究资料,包括基本信息、实现过程、核心功能、结论等内容,详尽程度取决于软件安全性级别(严重、中等、轻微)。其中,基本信息包括软件标识、安全性级别、结构功能、物理拓扑、运行环境、注册历史,实现过程包括开发概况、风险管理、需求规范、生存周期、验证与确认、可追溯性分析、缺陷管理、更新历史,明确核心功能、核心算法、预期用途的对应关系。应提交GB/T 25000.51标准自测报告或第三方检验报告。
医用内窥镜冷光源通常不具有网络连接功能,但可能具有用户访问界面,或含有设备数据导出功能,或通过摄像系统/图像处理器控制光线等情形。如适用,可参考YY/T1843、《医疗器械网络安全注册审查指导原则》(2022年修订版)提供网络安全相关研究资料。网络安全研究资料应包括基本信息、实现过程、漏洞评估、结论等内容,详尽程度取决于软件安全性级别。其中,基本信息包括软件信息、数据架构、网络安全能力、网络安全补丁、安全软件,实现过程包括风险管理、需求规范、验证与确认、可追溯性分析、更新维护计划,漏洞评估明确已知漏洞相关信息。
产品若通过电子接口与其他医疗器械或非医疗器械交换并使用信息(如通过摄像系统/图像处理器控制光线),需提供互操作性研究资料,包括基本信息、需求规范、风险管理、验证与确认、维护计划等内容。如无,可不适用并说明理由。
3.清洁、消毒、灭菌研究
若生产企业在出厂前对产品消毒/灭菌,应明确消毒/灭菌方法并提交消毒/灭菌验证资料。若涉及终端用户消毒/灭菌(如产品含有导光束且不配合保护套使用),应明确推荐的消毒/灭菌工艺(方法和参数)以及所推荐方法确定的依据或相关验证资料。消毒/灭菌工艺(方法和参数)应与说明书相关内容一致。
4.稳定性研究
应当提供使用稳定性/可靠性研究资料,证明在规定的使用期限/使用次数内,在正常使用、维护和校准情况下,产品的性能功能满足使用要求。
使用期限的资料可参考《有源医疗器械使用期限指导原则》。建议在老化/疲劳试验后对电气安全、关键性能功能进行验证,例如光通量、均匀性等。
提供产品的运输稳定性和包装研究资料,证明在规定的运输条件下,运输过程中的环境条件(例如:震动、振动、温度和湿度的波动)不会对产品的特性和性能造成不利影响。
可参照GB/ T 14710等标准的要求开展环境试验研究,产品的工作、运输、贮存条件按产品说明书中规定的条件开展研究,研究的项目应包括前述产品技术要求性能指标中关键性能,如光通量、均匀性等。
5.光辐射安全研究资料
应提供光辐射安全的研究资料,包括:
5.1说明符合的辐射安全通用及专用标准,对于标准中的不适用条款应详细说明理由;
5.2按照《医疗器械光光辐射安全注册审查指导原则》的要求,说明辐射的类型并提供辐射安全验证资料,应确保辐射能量、辐射分布以及其他辐射关键特性能够得到合理的控制和调整,并可在使用过程中进行预估、监控(如适用)。
产品技术要求已对适用的光辐射安全标准进行检测的,检测报告可视为辐射安全研究资料。
6.其他资料
根据《国家药监局关于发布免于临床评价医疗器械目录的通告》,“产品名称:医用内窥镜冷光源,分类编码:06-15-01”包含在免于进行临床评价的第二类医疗器械目录中。对于符合《目录》中分类编码为06-15-01的,应按照《列入免于临床评价医疗器械目录产品对比说明技术指导原则》的要求开展申报产品与《目录》所述产品的等同性论证。提交申报产品与《目录》所述内容的对比资料及申报产品与《目录》中已获准境内注册医疗器械的对比说明。存在差异的,应提交差异部分对安全有效性影响的分析研究资料。该资料应能证明申报产品与《目录》所述产品的基本等同性,若无法证明,应开展临床评价。
与《目录》内已获准境内注册医疗器械的对比应涵盖《列入免于临床评价医疗器械目录产品对比说明技术指导原则》附件中所有对比项目,产品结构组成中各主要部件应分别对比。申报产品若还具备其他临床功能且属于免临床目录的,可通过免临床目录的评价方式比较相应的功能。
(七)临床评价要求
申报产品功能或结构超出《目录》中包含的内容的产品(如近红外光等特殊光谱),不属于该产品免临床目录的范畴,应按照《医疗器械临床评价技术指导原则》中其他评价路径进行临床评价。不属于列入《免于进行临床评价的医疗器械目录》中的产品或模式,注册申请人应当依据所申报产品的结构组成、性能参数和预期用途等,参考《医疗器械临床评价技术指导原则》、《医疗器械等同性论证技术指导原则》等相关要求提交临床评价资料。
(八)说明书和标签样稿
产品说明书一般包括使用说明书和技术说明书,两者可合并。产品说明书应符合《医疗器械说明书和标签管理规定》及相关标准(特别是GB 9706.1、YY 9706.102、GB9706.218、YY/T 0466.1)的规定。
医疗器械说明书、标签和包装标识的内容应当真实、完整、准确、科学,并与产品特性相一致。医疗器械标签、包装标识的内容应当与说明书有关内容相符合。医疗器械说明书、标签和包装标识文字内容必须使用中文,可以附加其他文种。中文的使用应当符合国家通用的语言文字规范。医疗器械说明书、标签和包装标识的文字、符号、图形、表格、数字、照片、图片等应当准确、清晰、规范。
1.说明书的内容
产品的说明书、标签应当符合《医疗器械说明书和标签管理规定》及其他适用标准中有关说明书和标签的要求的规定。使用说明书中还应符合以下要求:
1.1明确输入电压和频率、输入功率、光输出孔直径、正常工作和贮存条件;
1.2明确照明光源的种类、规格;
1.3明确配件、附件(如适用)的要求及使用方法;
1.4明确与配套用设备的接口及连接方法,并给出整个系统的示意图;
1.5产品中如包含可更换的部件,如灯泡,应在说明书和标签中明确产品的使用期限,可更换部件的更换周期、更换方法;
1.6应提醒注意由于电气安装不合适而造成的危险;
提醒清洁、消毒并在室内充分换气后,再接通医用内窥镜冷光源电源,例如:在手术室内残留易燃性气体而通电时,可能产生爆炸和火灾;该设备与其他设备间潜在的电磁干扰或其他干扰的相关信息,以及有关避免这些干扰的建议。
1.7应明确产品的适用范围和主要功能结构;所有配件、附件,特别是产品名称和型号应准确、完整;
1.8应涵盖产品性能指标;主要性能及参数应准确、完整;
1.9应明确产品安装及调试的负责方;应明确需要用户自行安装部分(如可拆卸配件)的安装、调试方法及其注意事项;
1.10长期停用后的使用前检查和检修程序应准确、合理;
1.11应明确熔断器及其他可更换部件和附件的更换方法;
1.12使用前的检查和准备程序应详细、准确;
1.13运行过程中的操作程序、方法及注意事项;
1.14应详细说明防护功能;
1.15应明确停机方法及注意事项;
1.16应明确对操作者的培训要求等;
1.17应明确日常保养及维护的方法和周期、产品的保养和维护方法。包括预防性检查和保养的方法与周期,必要时规定合适的消毒剂。
对于电池供电的设备应明确说明电池不能自动地保持在完全可用的状态,应提出警告,规定应对该附加电池进行定期检查和更换;应说明电池规格和正常工作的小时数;电池长期不用应取出的说明;可充电电池的安全使用和保养说明。
1.18应明确异常情况下的紧急处理措施及特殊情况下(停电等)的注意事项。如,可能出现的误操作及误操作可能造成的伤害;如使用其他配件或材料会降低最低安全性,应说明对被认可的附件、可更换的部件和材料;安全使用期限;不可与患者或使用者直接接触部分的提示;
1.19对设备所用的图形、符号、缩写等内容的解释,如:所有的电击防护分类、警告性说明和警告性符号的解释,特别是操作及控制部件附近特殊符号的说明;
1.20提供可能出现的故障及对故障原因的分析,特别是使用中如果发生指示灯不亮,风机、灯泡均不工作;灯泡不亮,并有异响;亮度不足等故障情况;
明确需要生产单位排除的故障和使用者排除的故障;
需要使用者排除的故障的排除方法等。
1.21电磁兼容性提示,列出符合电磁兼容标准要求的电缆、电缆最大长度(若适用)等信息;警示使用制造商规定外部件对设备造成的影响;警示该设备与其他设备接近或叠放时是否影响设备正常运行;规定该设备的使用电磁环境参数表(包括电磁发射和电磁抗扰度);该设备与移动射频通信设备间的推荐距离参数表;
1.22应明确产品的预期用途,应列明并表述正确选配件、附加功能。对产品禁忌证和不适宜人群的描述应与临床评价报告(如有)中给出的一致;
1.23应明确可匹配使用的荧光剂相关信息。
2.标签、标记和提供信息的符号和包装标识
2.1应包含《医疗器械说明书和标签管理规定》要求至少列明的内容。
2.2应符合YY/T 0466.1标准的要求。
2.3说明书上应有相关标志的图示说明应符合YY/T 0466.1、GB 9706.1和GB/T 191 等标准。
三、参考文献
[1]中华人民共和国国务院.医疗器械监督管理条例:国务院令第739号[Z].
[2]国家市场监督管理总局.医疗器械注册与备案管理办法:国家市场监督管理总局令第47号[Z].
[3]国家食品药品监督管理总局.医疗器械说明书和标签管理规定:国家食品药品监督管理总局令第6号[Z].
[4]国家药品监督管理局.医疗器械注册申报资料要求和批准证明文件格式:国家药监局公告2021年第121号[Z].
[5]国家药品监督管理局.医疗器械临床评价技术指导原则:国家药监局通告2021年第73号[Z].
[6]国家药品监督管理局医疗器械审评中心.医疗器械软件注册审查指导原则(2022年修订版):国家药监局器审中心通告2022年第9号[Z].
[7]国家药品监督管理局医疗器械审评中心.医疗器械网络安全注册审查指导原则(2022年修订版):国家药监局器审中心通告2022年第7号[Z].
[8]国家药品监督管理局.医疗器械产品技术要求编写指导原则:国家药监局公告2022年第8号[Z].
[9]国家药品监督管理局医疗器械审评中心.医疗器械安全和性能基本原则符合性技术指南:国家药监局器审中心通告2022年第29号[Z].
[10]国家药品监督管理局.决策是否开展医疗器械临床试验技术指导原则:国家药监局关于发布医疗器械临床评价技术指导原则等5项技术指导原则通告2021年第73号[Z].
[11]国家药品监督管理局医疗器械审评中心.《医疗器械分类目录》子目录02、03、05、06、16、18、20相关产品临床评价推荐路径:通告2022年第24号[Z].
附件31-1
医用内窥镜冷光源风险要素及示例
表 部分危险、可预见的事件序列、危险情况和可发生的伤害之间的关系
附件31-2
医疗器械安全和性能的基本原则举例

站点声明
本网站所提供的信息仅供参考之用,并不代表本网赞同其观点,也不代表本网对其真实性负责。图片版权归原作者所有,如有侵权请联系我们,我们立刻删除。如有关于作品内容、版权或其它问题请于作品发表后的30日内与本站联系,本网将迅速给您回应并做相关处理。
郑州思途医疗科技有限公司专注于医疗器械产品政策与法规规事务服务,提供产品注册备案申报代理、临床试验、体系建立辅导、分类界定、申请创新办理服务。
行业资讯
知识分享






豫公网安备 41010202003160号