磁疗产品注册审查指导原则(2024年修订版)(2024年第19号)
来源:医疗器械注册代办 发布日期:2024-05-27 阅读量:次
附件:磁疗产品注册审查指导原则(2024年修订版)(2024年第19号).doc
磁疗产品注册审查指导原则
(2024年修订版)
本指导原则旨在指导注册申请人对磁疗产品注册申报资料的准备及撰写,同时也为技术审评部门审评注册申报资料提供参考。
本指导原则是对磁疗产品的一般要求,申请人应依据产品的具体特性确定其中的内容是否适用。若不适用,需具体阐述其理由及相应的科学依据,并依据具体的产品特性对注册申报资料的内容进行充实和细化。
本指导原则是供注册申请人和技术审评人员使用的指导性文件,但不包括注册审批所涉及的行政事项,亦不作为法规强制执行,应在遵循相关法规的前提下使用本指导原则。如果有能够满足相关法规要求的其他方法,也可以采用,但是需要提供详细的研究资料和验证资料。
本指导原则是在现行法规和标准体系,以及当前认知水平下制定的,随着法规和标准的不断完善,以及科学技术的不断发展,相关内容也将适时进行调整。
一、适用范围
本指导原则适用于磁疗产品注册。磁疗产品是指利用磁场的物理性能辅助治疗或缓解颈、肩、腰、腿及关节、肌肉疼痛的医疗器械。按现行《医疗器械分类目录》,该类产品分类编码为09-05-01中的II类产品或09-05-02,管理类别为II类。
本指导原则不适用于用于临床神经精神疾病及康复领域的辅助治疗。如刺激瘫痪部位运动及抑郁症等疾病的辅助治疗的III类动磁场治疗设备;亦不适用于多个物理因子协同作用的组合式物理治疗设备,如同时具备热传导治疗功能和磁疗功能的产品,该类设备的磁疗单独作用部分可参考本指导原则。
二、注册审查要点
(一)监管信息
1.申请表
按照填表要求填写。
1.1产品名称
产品命名需符合《医疗器械通用名称命名规则》《物理治疗器械通用名称命名指导原则》的要求。产品名称应以工程原理命名,如磁治疗机、电磁感应治疗仪、脉冲磁治疗仪、磁疗贴、磁疗器、磁疗带等,不以治疗病种、治疗功效等方式命名。
1.2管理类别、分类编码
申报产品按第二类医疗器械管理,参考《医疗器械分类目录》,本指导原则涉及的动磁场治疗设备的分类编码为09-05-01,静磁场治疗器具09-05-02。
1.3注册单元划分
注册单元划分应按照《医疗器械注册单元划分指导原则》的相关要求,磁疗产品的注册单元原则上以工作原理、结构组成、性能指标和预期用途为划分依据。
1.3.1工作原理不同的磁疗产品,应作为不同的注册单元进行注册。如静磁场治疗器具和动磁场治疗设备应作为不同的注册单元。
1.3.2预期用途不同的磁疗产品,应作为不同的注册单元进行注册。
1.4型号规格
应明确申报产品的型号规格。
1.5结构及组成
结构及组成中部件名称应规范。应根据产品自身特点确定结构组成,应详细描述磁场发生部分及其他附属部分,例如静磁场治疗器具的磁体(或磁极)的数量;动磁场治疗设备的电源、电感线圈和/或永磁体、控制模块、软件信息(如适用)。
各项文件中结构及组成应一致,产品部件编号顺序应一致。
2.产品列表
以表格形式列出拟申报产品的型号、规格、结构及组成、附件,以及每个规格型号的标识(如型号或部件的编号、器械唯一标识等)和描述说明(如磁体、线圈尺寸、与人体接触部件的材质或软件版本等)。
(二)综述资料
1.产品描述
1.1器械及操作原理描述
1.1.1工作原理
需详述产品的工作原理,例如:利用静磁场或动磁场所产生的磁场,实现辅助治疗或缓解颈、肩、腰、腿及关节、肌肉疼痛的目的。根据磁场的种类,磁疗产品可分为静磁场治疗器具、动磁场治疗设备:
1.1.1.1静磁场治疗器具是利用恒定磁场治疗疾病的产品。
作用机理:磁疗贴通过磁场的作用降低了感觉神经末梢对外界刺激的反应,减少了感觉神经的传入,因而达到止痛效果;
1.1.1.2动磁场治疗设备通过电磁感应产生磁场,分为产生低频交变磁场磁疗机、脉冲电磁治疗机和脉动电磁治疗机产品。根据磁电关系,磁场可以产生感应电流。当动磁场治疗设备的磁场作用于人体时,由于血管的舒缩运动和血流的流动,或磁场本身的运动,能够产生切割磁力线的作用,由此产生感应微电流,人体内形成的感应微电流对机体的生物电流产生影响,进而影响机体的功能,从而达到磁场对人体的治疗作用。
作用机理:目前认为磁场可以调节体内生物磁场、产生感应微电流、改变细胞膜通透性、改变某些酶的活性和扩张血管、加速血流,从而达到如止痛、消肿等辅助治疗作用。
1.2结构组成
静磁场治疗器具通常由永磁体或磁性物质、外壳或包裹磁性物质的材料等部分组成;动磁场治疗设备通常由电源、控制模块、放电电容、磁刺激模块和外壳等部分组成或通常由电源、电感线圈和/或永磁体、控制模块等部分组成。此部分应详细描述磁场发生部分及其他附属部分,例如静磁场治疗器具的磁体(或磁极)的数量;动磁场治疗设备的电源、电感线圈和/或永磁体、控制模块、软件信息(如适用)。
1.3型号规格
需明确申报产品的型号规格。产品型号规格及其划分,如同一个注册单元包含多个型号规格,需提供产品型号规格区分列表或配置表。
1.4包装说明
说明所有产品组成的包装信息、包装防护系统的信息和如何确保最终使用者可清晰地辨识包装的完整性。
1.5研发历程
阐述申请注册产品的研发背景和目的。如有参考的同类产品或前代产品,应当提供同类产品或前代产品的信息,并说明选择其作为研发参考的原因。
1.6与同类和/或前代产品的参考和比较
列表比较说明申报产品与同类产品和/或前代产品在工作原理、结构组成、制造材料、性能指标、作用方式,以及适用范围等方面的异同。
2.适用范围和禁忌证
2.1适用范围
适用范围应根据临床评价结果确定,一般包括临床适应证或治疗部位和治疗作用。例如,该产品对肩关节慢性疼痛具有缓解作用。
2.2预期使用环境
需明确产品使用场所和使用环境要求。
静磁场治疗器具:应说明使用场所,如:医疗机构或家庭使用。
动磁场治疗设备:应说明使用场所,若在医疗机构使用,应按GB 9706.1说明推荐的硬件使用条件,如适宜温度、湿度、海拔高度等。
若在家庭使用,应按照YY 9706.111要求明确相关信息。
2.3适用人群
应详述产品的适用人群。
2.4禁忌证
应说明产品临床应用的禁忌证,如对原材料过敏者禁用(如适用);金属异物局部;心脏起搏器等有源植入物局部及其邻近;严重的心、肝、肺、肾衰竭的患者;活动性出血及有活动性出血倾向者;孕妇下腹部;对磁疗有明显不良反应者;体质极度虚弱者;癫痫、精神障碍疾病患者;临床试验中提出的其他禁忌证等。
3.申报产品上市历史
如适用,应当提交申报产品的下列资料:
3.1上市情况
截至提交注册申请前,申报产品在各国家或地区的上市批准情况、销售情况。若申报产品在不同国家或地区上市时有差异(如设计、标签、技术参数等),应当逐一描述。
3.2不良事件和召回
磁疗产品在临床中出现的不良事件主要为:
静磁场治疗器具:皮疹、水疱、皮肤瘙痒、皮肤过敏反应、皮肤破溃、红肿;
动磁场治疗设备:触电、电烧伤、痒、头晕、头痛、麻木、刺痛等。
有召回信息的,应当以列表形式分别对申报产品上市后发生的不良事件、召回的发生时间以及每一种情况下申请人采取的处理和解决方案,包括主动控制产品风险的措施,向医疗器械不良事件监测技术机构报告的情况,相关部门的调查处理情况等进行描述。
同时,应当对上述不良事件、召回进行分析评价,阐明不良事件、召回发生的原因并对其安全性、有效性的影响予以说明。若不良事件、召回数量大,应当根据事件类型总结每个类型涉及的数量。
(三)非临床资料
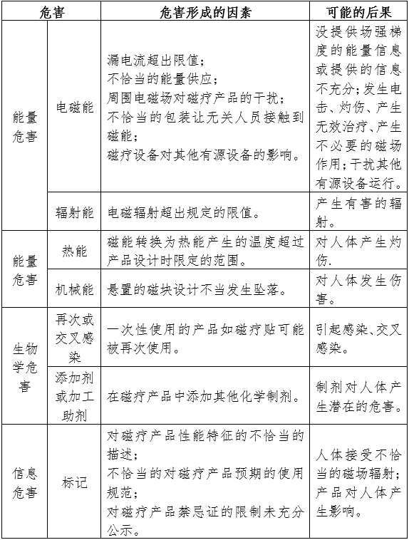
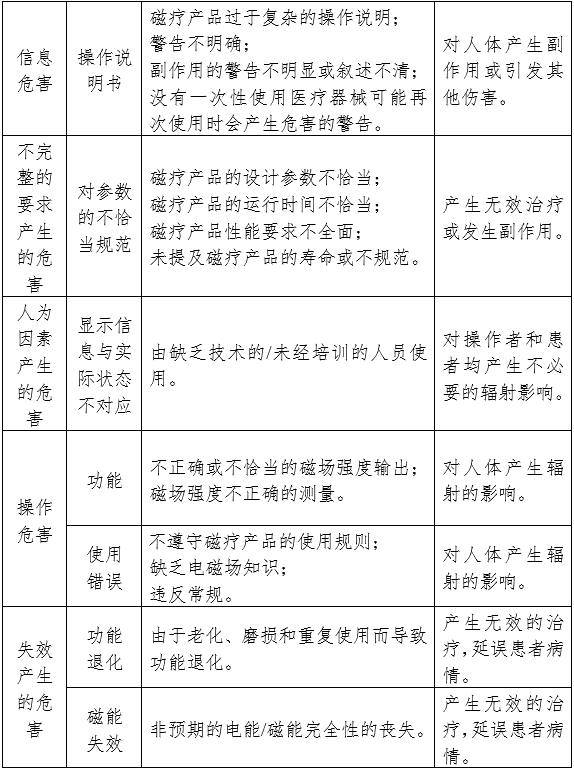
1.产品风险管理资料
依据GB/T 42062《医疗器械 风险管理对医疗器械的应用》的要求,提供产品风险管理报告。
申请人需重点说明:申报产品的研制阶段已对有关可能的危害及产生的风险进行了估计和评价,针对性地实施了降低风险的技术和管理方面的措施。产品性能测试对上述措施的有效性进行了验证,达到了相关标准的要求。申请人对所有剩余风险进行了评价,全部达到可接受的水平。产品风险分析资料需为申请人关于产品安全性的承诺提供支持。
风险管理报告一般包括以下内容:
1.1申报产品的风险管理组织。
1.2申报产品的组成。
1.3申报产品符合的安全标准。
1.4申报产品的预期用途,与安全性有关的特征的判定。
1.5对申报产品的可能危害作出判定(见附表)。
1.6对所判定的危害采取的降低风险的控制措施。
1.7对采取控制措施后的剩余风险进行估计和评价。
2.产品技术要求及检验报告
2.1产品技术要求
产品技术要求的制定应符合《医疗器械产品技术要求编写指导原则》的要求。
2.1.1产品型号/规格及其划分说明
型号、规格及其划分说明部分应明确产品型号/规格,列表说明各型号/规格产品之间的全部差异。应给出产品图示。若产品包含软件,应明确软件的名称、型号规格(若适用)、发布版本、版本命名规则、核心算法。
2.1.2性能指标
技术指标应根据产品的特点确定。
2.1.2.1静磁场类产品一般应包括以下内容:
2.1.2.1.1产品外观要求。
2.1.2.1.2产品尺寸、磁体(或磁极)数量及尺寸。
2.1.2.1.3作用区域的磁场强度分布(包括场强分布图、标准测试点和试验方法)。应包括磁体(或磁极)表面磁感应强度要求。若产品明确表示磁场梯度的作用效果,则梯度方向的测试点应适当增加。
2.1.2.1.4持粘性、剥离强度、阻水性(声称具有阻水性)、水蒸气透过性(声称具有透水蒸气性)、舒适性(声称具有舒适性)、弹性(声称具有弹性)。
2.1.2.2动磁场类产品一般应包括以下内容:
2.1.2.2.1产品正常工作条件。
2.1.2.2.2产品外观要求。
2.1.2.2.3产品性能要求(磁感应强度、磁场输出频率、明确磁场强度随时间变化的波形图、梯度、磁场终止功能、电感线圈保护功能、磁场空间安全范围、其他操作功能、可调参数、治疗模式(如适用))。
2.1.2.2.4产品电气安全及电磁兼容要求。产品电气安全及电磁兼容要求应符合GB 9706.1、YY 9706.102要求,家用医疗器械还应符合YY 9706.111要求。
2.1.2.2.5应按照《医疗器械软件注册审查指导原则(2022年修订版)》,明确产品软件要求。
2.1.2.3其他有关产品自身特性的技术指标等。
2.2产品检验报告
可提交以下任一形式的检验报告:
申请人出具的自检报告。
委托有资质的医疗器械检验机构出具的检验报告。
2.2.1自检报告
若提供自检报告,应按照《医疗器械自检管理规定》的要求提供相关资料。
2.2.2同一注册单元内产品检验典型性型号确定原则
申报产品包括多个型号的,产品检验选取的典型性型号应当能代表本注册单元内其它产品的安全性和有效性,并说明典型性型号选择的依据。应对典型性型号规格产品进行全性能检验,具有差异的产品应进行差异性检测。静磁场治疗器具中,单磁片产品和多磁片/条产品应分别提供检验报告;多磁片产品中的并置贴敷和对置贴敷应分别检验。
3.研究资料
3.1产品性能研究
产品性能研究资料,应体现临床需求,结合实际临床使用情况,开展产品性能研究,提供具体的研究证据资料,应包括有效性、安全性指标以及与质量控制相关的其他指标的确定依据,所采用的标准或方法、采用的理由及理论基础。应根据产品的性能特点,制定适合产品的技术指标并说明依据。静磁场治疗器具应说明作用区域的磁场强度分布;动磁场治疗设备应说明磁场发生部分的磁场强度分布及调节、磁场输出频率,磁场终止功能,磁感应线圈保护装置、软件信息(如适用),量效关系研究等。
举例:产品性能指标中作用区域的磁场强度梯度分布或磁场感应强度分布的确定,应结合临床使用的情况,对场强分布图等提供临床使用合理性的证据。量效关系研究应包含所有与临床效果相关的性能指标(磁场强度、频率、作用时间、梯度),并结合临床应用部位,明确产品的作用深度以及对不同组织的疗效和安全性。
3.2生物学特性研究
应描述磁疗产品与人体接触的材料,以及接触的性质和时间,参照《医疗器械生物学评价和审查指南》、GB/T 16886.1的要求对其进行生物相容性评价。
3.2.1若产品与完整皮肤接触,开展生物学试验进行评价,至少进行细胞毒性、致敏反应、皮肤刺激的生物学评价研究。
3.2.2若开展申报产品与已上市产品等同性比较的生物相容性评价,应按照《医疗器械生物学评价和审查指南》要求进行评价,应提供资料证明申报产品与已上市产品具有等同性。
若无法证明申报产品与已上市产品的等同性,可按照GB/T 16886.1的要求开展申报产品生物相容性试验予以评价。
3.3软件和网络安全研究
3.3.1含有软件的产品,申请人需依据《医疗器械软件注册审查指导原则(2022年修订版)》提交相应软件研究资料,内容包括基本信息、实现过程、核心功能、结论等内容,详尽程度取决于软件安全性级别(严重、中等、轻微)。其中,基本信息包括软件标识、安全性级别、结构功能、物理拓扑、运行环境、注册历史,实现过程包括开发概况、风险管理、需求规范、生存周期、验证与确认、可追溯性分析、缺陷管理、更新历史,明确核心功能、核心算法、预期用途的对应关系,同时应出具关于软件版本命名规则的声明。应提交GB/T 25000.51标准自测报告或第三方检验报告。
3.3.2磁疗产品通常不具有网络连接功能,但可能具有用户访问界面,或含有设备数据导出功能。如适用,可参考YY/T 1843、《医疗器械网络安全注册审查指导原则(2022年修订版)》提供网络安全相关研究资料。网络安全研究资料应包括基本信息、实现过程、漏洞评估、结论等内容,详尽程度取决于软件安全性级别。其中,基本信息包括软件信息、数据架构、网络安全能力、网络安全补丁、安全软件,实现过程包括风险管理、需求规范、验证与确认、可追溯性分析、更新维护计划,漏洞评估明确已知漏洞相关信息。
3.4稳定性研究
3.4.1货架有效期
3.4.1.1如适用,应提供货架有效期研究资料,证明在货架有效期内,产品可保持性能功能,满足使用要求。
产品货架有效期验证可采用实时稳定性试验或加速稳定性试验。实时稳定性试验是唯一能够反映产品在规定运输贮存条件下实际稳定性要求的方法,应遵循极限试验和过载试验原则。建议以加速稳定性试验来对产品货架效期进行先期研究和预测,并适时启动实时稳定性试验对产品货架效期做进一步的后续研究和确认,当加速稳定性试验与实时稳定性试验结果不一致时,应以实时稳定性试验结果为准。加速稳定性试验的具体要求可参考YY/T 0681系列标准、YY/T 0698系列标准、GB/T 19633系列标准。无论加速稳定性试验还是实时稳定性试验,注册申请人均需在试验方案中设定检测项目、检测方法及判定标准。检测项目包括产品自身性能检测和包装系统性能检测两方面。前者需选择与医疗器械货架有效期密切相关的物理、化学检测项目。建议注册申请人在试验过程中设立多个检测时间点(一般不少于3个)对申报产品进行检测。可采用零点时间性能数据作为检测项目的参照指标。加速稳定性试验过程中,伴随着温度的升高,产品的磁感应强度会发生衰减,注册人应充分评价磁感应强度的衰减对加速老化试验结果的影响。必要时,应提供实时老化报告,证明产品的货架效期稳定,可满足临床使用需求。
3.4.1.2使用稳定性
参照《有源医疗器械使用期限注册技术审查指导原则》提供整机系统的使用期限分析验证资料。对于某些部件,应单独确定其使用期限。该期限可以与整机相同,也可不同。这些部件包括但不限于:需定期更换的部件、电感线圈和/或永磁体、控制模块、磁场终止功能模块等。
提供使用稳定性/可靠性研究资料,证明在注册申请人规定的使用期限/使用次数内,在正常使用、维护和校准(如适用)情况下,产品的性能功能满足使用要求。
3.4.2包装研究
3.4.2.1静磁场治疗器具:
应提供运输包装研究资料,在宣称的有效期内及在注册申请人规定的运输贮存条件下,不会对产品的性能,包括完整性,造成不利影响,并能够保持包装的完整性。
所研究的包装材料应包括送检样品的包装材质,建议注册申请人提交所选择最终成品包装的初始完整性和维持完整性的检测结果。对于在加速稳定性试验中可能导致产品变性而不适于选择加速稳定性试验研究其包装的情况,应以实时稳定性试验进行验证。
3.4.2.2动磁场治疗设备:
注册申请人应提供运输稳定性和包装研究资料,证明在规定的运输条件下,运输过程中的环境条件(例如:震动、振动、温度和湿度的波动)不会对医疗器械的特性和性能,包括完整性和清洁度,造成不利影响。
(四)临床评价资料
磁疗产品不属于《免于临床评价医疗器械目录》的产品,应按照《医疗器械注册与备案管理办法》《医疗器械临床评价技术指导原则》《医疗器械临床试验质量管理规范》等要求提交临床评价资料。按《决策是否开展医疗器械临床试验技术指导原则》选择临床评价路径。
1.同品种临床评价路径
在满足注册法规要求的前提下,可按照《医疗器械临床评价等同性论证技术指导原则》进行境内已上市同品种产品的对比、分析、评价,并按照《医疗器械注册申报临床评价报告技术指导原则》要求的项目和格式出具评价报告。
2.临床试验路径
临床试验需按照《医疗器械临床试验质量管理规范》开展,提交完整的临床试验资料。临床试验的设计可参考《医疗器械临床试验设计指导原则》,根据注册申请人宣称的申报产品适用范围开展。
(五)产品说明书和标签样稿
产品说明书、标签应当符合《医疗器械说明书和标签管理规定》《医疗器械 用于医疗器械标签、标记和提供信息的符号 第1部分:通用要求》(YY/T 0466.1)和《磁刺激设备》(YY/T 0994)的要求。
1.产品说明书需结合产品的特点,静磁场治疗器具一般应包括以下方面的内容:
1.1产品的治疗部位。
1.2磁场强度的变化范围。
1.3可能出现的副作用(如对磁场敏感者可能产生头晕、呕吐等晕磁现象)及解决办法(如停止治疗、减少治疗剂量或改变磁疗方法等)。
1.4防震、防高温、防氧化、防高压电场等去磁的说明。
2.动磁场治疗设备一般应包括以下方面的内容:
2.1产品的治疗部位。
2.2磁场强度的变化范围。
2.3 0.5mT限值的空间安全范围。
2.4作用区域的磁场分布。
2.5应明确产品应在医生指导下使用,且应给出推荐的安全治疗参数范围。
2.6可能出现的副作用(如对磁场敏感者可能产生头晕、呕吐等晕磁现象)及解决办法(如停止治疗、减少治疗剂量或改变磁疗方法等)。
2.7防震、防高温、防氧化、防高压电场等去磁的说明。
2.8产品清洗或消毒方法。
3.说明书中应明确磁疗产品使用的注意事项,如:
3.1磁场会使铁磁性物体磁化;
3.2磁场会使磁性信息载体(磁带、磁盘、信用卡等)磁化,从而丧失功能;
3.3铁磁性物体接近磁场会影响磁场的强度分布;
3.4使用、贮存、运输时磁场对周围环境的其他影响等。
4.说明书应明确产品禁忌证,一般应包括以下方面的内容:
4.1对材料过敏者(如适用);
4.2金属异物局部;
4.3心脏起搏器等有源植入物局部及其邻近;
4.4严重的心、肝、肺、肾衰竭的患者;
4.5活动性出血及有活动性出血倾向者;
4.6孕妇下腹部;
4.7对磁疗有明显不良反应者;
4.8体质极度虚弱者;
4.9临床试验中提出的其他禁忌证。癫痫、精神障碍疾病患者等。
5.说明书应明确产品考虑慎用的人群,如:
5.1身体植入金属的患者;
5.2恶性肿瘤患者;
5.3孕妇和儿童;
5.4血管性栓塞者;
5.5不能感受或表述痛觉状态的人群
三、参考文献
[1]中华人民共和国国务院.医疗器械监督管理条例:中华人民共和国国务院令第739号[Z].
[2]国家市场监督管理总局.医疗器械注册与备案管理办法:国家市场监督管理总局令第47号[Z].
[3]国家食品药品监督管理局.医疗器械说明书和标签管理规定:国家食品药品监督管理总局令第6号[Z].
[4]国家食品药品监督管理局.医疗器械分类规则:国家食品药品监督管理总局令第15号[Z].
[5]国家食品药品监督管理局.医疗器械通用名称命名规则:国家食品药品监督管理总局令第19号[Z].
[6]国家食品药品监督管理局.医疗器械分类目录:国家食品药品监督管理总局公告2017年第104号[Z].
[7]国家药品监督管理局. 物理治疗器械通用名称命名指导原则国家药品监督管理局通告2022年第26号[Z].
[8]国家药品监督管理局.医疗器械注册申报资料要求及说明:国家药监局公告2021年第121号[Z].
[9]国家食品药品监督管理局.医疗器械注册单元划分指导原则:总局通告2017年第187号[Z].
[10]国家药品监督管理局.有源医疗器械使用期限注册技术审查指导原则:国家药品监督管理局通告2019年第23号[Z].
[11]国家药品监督管理局医疗器械审评中心.医疗器械软件注册审查指导原则(2022年修订版):国家药监局器审中心通告2022年第9号[Z].
[12]国家药品监督管理局.列入免于临床评价医疗器械目录产品对比说明技术指导原则:国家药监局通告2021年第73号[Z].
[13]国家药品监督管理局.免于临床评价医疗器械目录:国家药监局通告2023年第33号[Z].
[14]国家药品监督管理局.医疗器械产品技术要求编写指导原则:国家药监局公告2022年第8号[Z].
[15]国家食品药品监督管理局.医疗器械生物学评价和审查指南:国家食品药品监督管理局通知2007年345号[Z].
[16]GB/T 16886.1-2022,医疗器械生物学评价第1部分:风险管理过程中的评价与试验[S].
[17]GB/T 42062-2022,医疗器械风险管理对医疗器械的应用[S].
[18]YY/T 0466.1-2016,医疗器械用于医疗器械标签、标记和提供信息的符号第1部分:通用要求[S].
[19]YY/T 0994-2015,磁刺激设备[S].
[20]GB/T 14710-2009,医用电器环境要求及试验方法[S].
[21]GB 9706.1-2020,医用电气设备 第1部分:基本安全和基本性能的通用要求[S].
[22]YY 9706.108-2021,医用电气设备 第1-8部分:基本安全和基本性能的通用要求 并列标准:通用要求,医用电气设备和医用电气系统中报警系统的测试和指南[S].
[23]YY 9706.111-2021,医用电气设备 第1-11部分:基本安全和基本性能的通用要求 并列标准:在家庭护理环境中使用的医用电气设备和医用电气系统的要求[S]..
[24]YY/T 0681-2018,无菌医疗器械包装试验方法系列标准[S].
[25]YY/T 0698-2023,最终灭菌医疗器械包装材料系列标准[S].
[26]GB/T 19633-2015,最终灭菌医疗器械包装系列标准[S].
[27]YY 9706.269-2021,医用电气设备 第2-69部分:氧气浓缩器的基本安全和基本性能专用要求[S].
附表
磁疗产品的主要危害示例



站点声明
本网站所提供的信息仅供参考之用,并不代表本网赞同其观点,也不代表本网对其真实性负责。图片版权归原作者所有,如有侵权请联系我们,我们立刻删除。如有关于作品内容、版权或其它问题请于作品发表后的30日内与本站联系,本网将迅速给您回应并做相关处理。
郑州思途医疗科技有限公司专注于医疗器械产品政策与法规规事务服务,提供产品注册备案申报代理、临床试验、体系建立辅导、分类界定、申请创新办理服务。
行业资讯
知识分享






豫公网安备 41010202003160号