牙科综合治疗机注册审查指导原则(2024年修订版)(2024年第19号)
来源:医疗器械注册代办 发布日期:2023-05-27 阅读量:次
附件:牙科综合治疗机注册审查指导原则(2024年修订版)(2024年第19号).doc
牙科综合治疗机注册审查指导原则
(2024年修订版)
本指导原则旨在指导注册申请人对牙科综合治疗机注册申报资料的准备及撰写,同时也为技术审评部门审评注册申报资料提供参考。
本指导原则是对牙科综合治疗机的一般要求,申请人应依据产品的具体特性确定其中内容是否适用,若不适用,需具体阐述理由及相应的科学依据,并依据产品的具体特性对注册申报资料的内容进行充实和细化。
本指导原则是供申请人和审查人员使用的指导文件,不涉及注册审批等行政事项,亦不作为法规强制执行,如有能够满足法规要求的其他方法,也可以采用,但应提供详细的研究资料和验证资料。应在遵循相关法规的前提下使用本指导原则。
本指导原则是在现行法规、标准体系及当前认知水平下制定的,随着法规、标准体系的不断完善和科学技术的不断发展,本指导原则相关内容也将适时进行调整。
一、适用范围
本指导原则的适用范围为《医疗器械分类目录》中二类口腔综合治疗设备(以下简称:牙科综合治疗机),管理类别为II类,分类编码为17-03-01。牙科综合治疗机可由牙科治疗机、牙科病人椅组成,一般由电驱动设备,供口腔诊断、治疗、手术用。
二、注册审查要点
(一)监管信息
1.产品名称要求
牙科综合治疗机产品的命名应采用《医疗器械分类目录》《医疗器械通用名称命名规则》《医疗器械通用名称命名指导原则》《口腔科器械通用名称命名指导原则》或国家标准、行业标准上的通用名称或以产品结构和应用范围为依据命名,例如:牙科综合治疗机、连体式牙科综合治疗机、分体式牙科综合治疗机、便携式牙科综合治疗机、可移动式牙科综合治疗机等。
2.分类编码
根据《医疗器械分类目录》,分类编码为17-03-01,管理类别为Ⅱ类。
3.注册单元划分的原则和实例
具有同一种应用部分、同一种功能、预期用途相同、关键部件相同且外观不同的产品可考虑作为同一注册单元。
例:连体式牙科综合治疗机的成人型与儿童型,如在性能指标、预期用途、应用部分、关键部件均相同,可作为同一单元注册。
预期用途相同,性能指标相近,但内部结构或关键部件有较大差异的牙科综合治疗机不能作为同一注册单元。因产品设计结构发生较大改变,使产品功能、应用部分、关键部件都有不同程度的改变。
例:
1.牙科综合治疗机连体产品与分体产品作为不同一单元进行注册。
2.具有上挂式控制台的产品与具有下挂式控制台的产品可以划分为同一注册单元。
3.如果申报的产品结构组成中包括专用型的模块(或部件),如超声洁牙模块、光固化机模块、观片灯、三用喷枪、牙科马达部分(低压电动马达或气动马达,非通配型接口)、牙科手机部分(牙科直手机或牙科弯手机,非通配型接口),建议将主机与模块(或部件)放在同一注册单元;在这种情况下,若该模块或部件如有相应的技术指导原则,该模块部件还应符合相应指导原则的要求。如牙科手机应符合《牙科手机注册技术指导原则》的要求等。
若为通用型的模块(或部件),建议该模块(或部件)应以独立的注册单元进行申报。
(二)综述资料
1.产品的结构和组成
1.1牙科综合治疗机一般的结构形式:
一种为牙科治疗机与牙科椅相互分离组成一个产品的结构形式,可称为分体式(如图1);另一种常见的为牙科治疗机与牙科椅连成一体的结构形式,可称为连体式(如图2);若牙科治疗机可收纳于箱子中的产品结构形式,可称为便携式(如图3);若牙科治疗机是移动式或可携带式的,可称为可移动式或可转移的(如图4)。


1.2牙科综合治疗机的组成:牙科综合治疗机由牙科椅、牙科治疗机和附件组成。牙科治疗机一般包括侧箱(或水单元)、口腔灯、器械盘(或医生单元)、助手单元、漱口给水装置、多功能喷枪、吸唾器、痰盂、观片灯、脚踏开关、口内观察仪等;附件可由牙科手机、光固化机、洁牙机、医师座椅、根尖定位仪、牙科种植机等组成。
1.2.1地箱:地箱是牙科综合治疗机的水、气、电、下水与外部提供的水、气、电、下水条件的连接部位。
压缩空气一般通过过滤器滤除其中的杂质和水分后,经过压力调节阀将气压调定在一个稳定的值,然后进入侧箱和器械盘的气路。
水一般通过过滤器和压力调节阀,将水压调定在额定工作压力值,然后进入侧箱和器械盘的水路。
电压220V、50Hz的交流电源进入地箱,经电源变压器(或开关电源)及接线排分配后,分别送到口腔灯、牙科椅、器械盘等用电部位。
痰盂的下水管、弱吸器、强吸器的排水口,均回流至地箱内的下水管。
1.2.2侧箱:牙科治疗机的侧箱通常固定安装在牙科椅的侧面,侧箱内装有水杯注水器、强吸负压发生器、弱吸负压发生器,外部有三用喷枪、强吸器头、弱吸器头、痰盂、水杯注水器、喷嘴等。同时它又是其他部分,如口腔灯、器械盘的基础机座。
水杯注水器:为病人提供漱口水。水量由手动或自动控制。水量一般为50~300ml/杯。
漱口水加热器:位于水杯注水器的前端,采用电加热方式将漱口水加热到适当温度,避免冷水对病人口腔的刺激。
多功能喷枪:多功能喷枪一般安装在侧箱外部,其水、气由侧箱直接提供。
强吸器、弱吸器:由负压发生器或外接负压发生设备产生一定负压,达到抽吸目的。
痰盂:一般位于侧箱上部,下水口有污物滤网或污物收集器。冲盂水流能沿整个盆底旋转。
1.2.3器械盘:器械盘主要用于吊挂或放置高、低速手机、喷枪等。盘面上可放置治疗所需的常用药物和小器械。器械盘一般装有观片灯(如有),器械盘装有手机的水气路和手机工作气压表。
1.2.4口腔灯:在牙科诊室使用,用于口腔患者口腔照明。
1.2.5牙科椅:牙科椅是牙科综合治疗机的重要组成部分。牙科椅的设计应符合人机工程学原理。外型平滑便于清洁和消毒。牙科椅的动力来自于电机。根据将电机转动后的力传递到椅座、椅背的方式,牙科椅的传动方式可分为液压式和机械式。
1.2.6内部结构:牙科综合治疗机内部主要由气路、水路和电路三个控制系统组成。
气路系统:牙科综合治疗机主要以压缩空气为动力,通过各种控制阀体,供高速手机、低速手机、多功能喷枪和洁牙机等用气。牙科综合治疗机使用的压缩空气要求无水、无油,无杂质。
水路系统:牙科综合治疗机的水源以净化的自来水为宜,有的手机要求使用蒸馏水。
电路系统:牙科综合治疗机的工作电压包括交流220V、50Hz,控制电路电压一般在36V以下。
1.3牙科综合治疗机控制系统:
牙科综合治疗机控制系统的组成大致可以分为主控制板、器械盘控制板、助手位控制板和脚控开关控制板等。
2.产品工作原理/作用机理
牙科综合治疗机是一款多功能口腔治疗设备,由成套相互关联的牙科设备和器械部件所组成。
打开地箱控制开关,水源、气源及电源均接通。打开电源开关,电源开关灯即亮。分别按动牙科椅升、降、仰、俯等控制开关,可使牙科椅有升、降、仰、俯动作。给超声洁牙机与光固化机等需要使用电源的口腔设备提供电源。拿起器械盘上的三用喷枪,分别按动水、气按钮,可获得喷水和喷气;若同时按动水、气按钮,可获得雾状水,以满足治疗的不同需要。拿起器械盘上的高速手机和低速手机,踩下脚控开关,压缩空气和水分别经过气路系统和水路系统的各控制阀到达机头,驱动涡轮旋转,从而带动车针旋转,达到钻削牙的目的。车针旋转的同时有雾状水从机头喷出,以降低钻削牙时产生的温度。松开脚控开关,机头停止旋转。医师可根据患者病情,选择高速或低速手机。有些牙科综合治疗机已采用计算机程序控制上述各项功能。其工作原理见图5。

因该产品为非直接治疗类医疗器械,故本指导原则不包含产品作用机理的内容。
3.型号规格
申请人需要说明申报产品的型号规格。对于存在多种型号规格的产品,需明确各型号规格的区别。需采用对比表及带有说明性文字的图片、图表,对各种型号、规格的结构组成、功能、产品特征、性能指标等方面加以描述。
4.研发历程
阐述申请注册产品的研发背景和目的。如有参考的同类产品或前代产品,需提供同类产品或前代产品的信息,并说明选择其作为研发参考的原因。
5.与同类和/或前代产品的参考和比较
申请人应列表比较说明申报产品与同类产品和/或前代产品在工作原理、结构组成、性能指标、作用方式,以及适用范围等方面的异同。
6.产品的适用范围/预期用途、禁忌证
适用范围:供口腔诊断、治疗和手术用。
禁忌证:应包括所有搭配使用附件的禁忌证。
(三)非临床资料
1.产品的主要风险
申请人(参照GB/T42062《医疗器械 风险管理对医疗器械的应用》)中的规定,并结合产品本身的特点(参照产品涉及的标准如GB 9706系列标准)对产品风险进行全生命周期的管理。风险管理活动要贯穿产品设计、生产、上市后使用及产品处理的整个生命周期。风险管理报告可包含风险分析、风险评价、风险控制、风险监测,应符合有关要求,审查要点包括:
1.1是否正确识别医疗器械预期用途和与安全有关特征;
1.2是否系统识别正常和故障两种条件下的可预见危险(源);
1.3是否利用风险管理计划中规定的可接受性准则,对风险进行评价并进行风险控制,也包括综合剩余风险的可接受性评价。
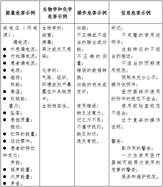
附表1、附表2给出了产品常见的风险要素及示例。由于不同产品的工作原理、结构组成、性能指标存在差异,所以这些风险要素并不是全部,申请人还应根据产品特点确定其他风险并进行有效控制。
2.医疗器械安全和性能基本原则清单
说明产品符合《医疗器械安全和性能基本原则清单》各项适用要求所采用的方法,以及证明其符合性的文件。对于不适用的各项要求,应当说明理由。
对于包含在产品注册申报资料中的文件,应当说明其在申报资料中的具体位置;对于未包含在产品注册申报资料中的文件,应当注明该证据文件名称及其在质量管理体系文件中的编号备查。
3.产品技术要求
产品技术要求应按照《医疗器械产品技术要求编写指导原则》的规定编制,本条款给出需要考虑的产品基本技术性能指标,注册申请人可参考相应的国家标准、行业标准,根据自身产品的技术特点制定相应的标准,但不得低于相关强制性国家标准、行业标准的有关要求。如有不适用条款(包括国家标准、行业标准要求),企业在研究资料的产品性能研究中必须说明理由。
3.1牙科椅和牙科综合治疗机
应符合YY/T 1043.1、YY/T 1043.2的规定。
3.2脚踏开关
应符合YY/T 1057的规定。
3.3电气安全性能
应符合GB 9706.1、GB 9706.260的规定。
3.4电磁兼容性能
应符合YY 9706.102的规定。
3.5接口要求(预留接口)(如适用)
性能指标中增加与配件配合使用的外接接口要求,如电动马达接口、光固化机接口,洁牙机接口等。应明确接口规格尺寸、电压、电流及其他性能要求等,举例如下:洁牙机接口要求:如接口仅用于配件供电,应明确提供的电压、电流值,如供电电压AC24V,供电电流6A等;如有特殊接口,应明确接口规格尺寸及其他要求,如消毒接口等。如用于连接牙科治疗机软管与手机的连接件应符合YY /T 0514的规定。
3.7工作条件
企业提交的正常工作条件应包含以下内容,推荐性数据如下,企业可根据自身产品的技术特点规定相应工作条件。环境温度5℃~40℃,相对湿度 ≤80%,大气压力86 kPa~106 kPa,电源包括AC220V±22V 、50Hz±1Hz,水压200 kPa~400 kPa,气源气压最大值不小于500 kPa,不大于700 kPa,流量不小于50 L/min;固定治疗机的地面应平整,安装后的治疗机机身偏斜度应不大于0.5°。
3.8其他配件(如适用)
企业可根据自身产品的技术特点规定相应指标,如涉及国家标准、行业标准及产品注册技术审查指导原则的,应符合以上要求,推荐性数据如下:
3.8.1口腔灯
应符合YY/T 1120的规定。
3.8.2观片灯
应符合YY/T 0610的规定。
3.8.3光固化机
应符合YY 0055的规定。
3.8.4超声洁牙机
应符合YY/T 0460的规定。
3.8.5牙科种植机
应符合YY/T 1485的规定。
3.8.6器械盘
在各个工作位置上都应能稳定,盘面倾斜度应不大于3°;
上下移动范围一般不少于440mm,转动角度一般不少于160°,且升降应自如,可在移动范围内任意位置上停留。
3.8.7多功能喷枪
应符合对应标准要求
3.8.8漱口给水装置
出水应柔直,无飘溅现象;
如装有热水器,热水器恒温性能应稳定,漱口水温度应为40℃±5℃。
3.8.9吸唾器
3.8.9.1弱吸唾器
水压为200 kPa时,真空度应不小于10 kPa;
水压为200 kPa时,抽水速率应不小于400mL/min。
3.8.9.2强吸唾器
气压为400 kPa时,真空度应不小于25 kPa;
气压为400 kPa时,抽水速率应不小于1000 mL/min。
吸唾器的性能指标数值仅供参考,注册人应根据自身产品的技术特点制定相应的数值。
3.8.10痰盂
水压为200kPa时,冲痰盂的水流应达痰盂底整周。
水压为400kPa时,应不会有水溅出盂盘。
痰盂下水应畅通,下水速率一般不小于4L/min。
应能承受清洁和消毒,而无损坏痕迹。
痰盂应有污物过滤装置。
痰盂的清洗水出水口和痰盂的溢出水位之间的空气间隙的距离一般不少于20mm。
如有其他配件,应符合相应的国家标准、行业标准及产品注册技术审查指导原则的要求,或制定相应的技术要求。如含牙科手机及马达(非通配型),应符合YY1045的规定及《牙科手机注册技术审查指导原则》的要求;如含牙根尖定位仪,应符合YY/T1684的规定及《牙根尖定位仪注册技术审查指导原则》的要求等。
3.9可移动式牙科治疗机(如适用)
应满足YY/T 1044的规定。
4.产品检验报告
申请人应当按照产品技术要求进行检验,并提交检验报告。应说明检验用型号规格的典型性,同一注册单元中典型产品的确定原则和实例如下:
典型产品应是同一注册单元内能够代表本单元内其他产品安全性和有效性的产品,应考虑技术指标及性能不改变、功能可以达到最齐全、结构最复杂、风险最高的产品。
对于安全结构相同或相近的,一般情况下,较为复杂的可以替代简单的,容量较大的可以替代容量较小的。
举例:牙科综合治疗机使用的关键部件、基本原理、预期用途、主要技术性能指标相同,如仅外观不同,或配置附件的数量和种类不同,建议选取配置附件数量和种类最复杂的型号为典型产品,如口腔灯、脚踏开关控制功能、地箱结构、器械盘结构(如移动或固定)等方面存在差异性,应进行差异性检测。
同一单元中不同型号规格的产品应在标准中明确各型号规格间的关键部件、基本原理、预期用途、主要技术性能指标、配置附件、结构外观等方面的区别。
5.研究资料
根据申报产品适用范围和技术特征,提供非临床研究综述,逐项描述所开展的研究,概述研究方法和研究结论。根据非临床研究综述,提供相应的研究资料,各项研究可通过文献研究、实验室研究、模型研究等方式开展,一般应当包含研究方案、研究报告。采用建模研究的,应当提供产品建模研究资料。
5.1化学和物理性能研究
5.1.1应当提供产品物理和/或机械性能指标的确定依据、设计输入来源以及临床意义,所采用的标准或方法、采用的原因及理论基础。
5.1.2联合使用
如申报产品预期与其他医疗器械、非医疗器械产品联合使用实现同一预期用途,应当提供证明联合使用安全有效的研究资料,包括互联基本信息(连接类型、接口、协议、最低性能)、联合使用风险及控制措施、联合使用上的限制,兼容性研究等。
5.2电气系统安全性研究
应当提供电气安全性、机械和环境保护以及电磁兼容性的研究资料,说明适用的标准以及开展的研究。
5.3软件研究
应按照《医疗器械软件注册审查指导原则(2022年修订版)》中的要求提交软件研究资料(含现成软件研究资料、互操作性研究资料及GB/T 25000.51-2016自测报告等)。软件安全性级别通常为中等。
具备电子数据交换、远程控制或用户访问功能的产品,应按照《医疗器械网络安全注册审查指导原则(2022年修订版)》的要求提交网络安全研究资料。网络安全的安全性级别原则上与软件安全性级别相同,如有特殊情况,也可降低。
5.4生物相容性评价研究
应对产品的所有部件(主要考虑与患者和使用者直接或间接接触的材料)的生物相容性进行评价。生物相容性评价研究资料应当包括:生物相容性评价的依据和方法,产品所用材料的描述及与人体接触的性质,实施或豁免生物学试验的理由和论证,对于现有数据或试验结果的评价。应根据GB/T 16886.1《医疗器械生物学评价》系列标准进行生物相容性评价。
5.5清洁、灭菌、消毒工艺研究
牙科综合治疗机产品为非灭菌产品,配套使用的附件在使用前应由医疗机构清洗消毒,说明书提供的清洗消毒方法应提供相应的研究资料,需符合WS 310.1《医院消毒供应中心 第1部分:管理规范》、WS 310.2《医院消毒供应中心 第2部分:清洗消毒及灭菌技术操作规范》、WS 310.3《医院消毒供应中心 第3部分:清洗消毒及灭菌效果监测标准》及WS/T 367《医疗机构消毒技术规范》和WS 506《口腔器械消毒灭菌技术操作规范》的要求。
5.6稳定性研究
5.6.1使用稳定性
应当提供设备使用稳定性/可靠性研究资料,证明在规定的使用期限内,产品的性能功能可以满足临床使用要求。可参考《有源医疗器械使用期限技术审查指导原则》的要求进行验证。
5.6.2运输稳定性和环境试验
应当提供运输稳定性和包装研究资料,证明在生产企业规定的运输条件下,运输过程中的环境条件(例如:震动、振动、温度和湿度的波动)不会对医疗器械的特性和性能,包括完整性和清洁度,造成不利影响。
申请人可以参考GB/T 14710等相关标准进行研究。
5.7证明产品安全性、有效性的其他研究资料。
根据产品的具体特性,需提供的其他研究资料。
若产品自带消毒功能,应明确消毒方法、主要参数,并提供消毒效果的验证资料。
若产品含有其他附件,应提供相应的性能研究资料。
若产品适用的目标人群包括儿童,应明确适用的年龄段,提供研究资料说明为降低儿童使用风险而增加的特定设计。详细说明儿童使用中风险评估过程,应明确使用过程中可能出现的危险以及对应的控制措施等。
(四)临床评价资料
1.根据《国家药监局关于发布免于临床评价医疗器械目录的通告》“产品名称:牙科综合治疗机,分类编码:17-03-01”,牙科综合治疗机通过对性能和安全指标的评价可以保证产品安全有效,可以免予进行临床评价,在产品注册过程中,注册申请人需按照《列入免于临床评价医疗器械目录产品对比说明技术指导原则》中要求提交资料。
2.不符合上述规定的,注册申请人需按照《医疗器械临床评价技术指导原则》中第七章的要求提供相应的临床评价资料,临床评价资料的提供应符合国家有关规定。
3.该类产品的不良事件历史记录
曾有牙科椅背断裂,导致病人受伤的报导。
配套使用电动牙科手机可能灼伤患者:美国FDA器械及辐射健康中心发布公众健康通告,指出使用缺乏维护的电动牙科手机已引起多起对患者的严重伤害,包括3级烧伤。而这些3级烧伤的患者需要进行外科整容手术。这些伤害发生在拔除牙齿、切除骨骼、拔除牙髓等牙科手术过程中。由于这类牙科手术中,患者被麻醉而无法感觉到组织烧伤,而手机本身设计为热绝缘使得操作者也无法感觉到附件过热的情况。所以通常直到已造成实质的组织损伤时,患者或医生才能发觉。通常对于高速或低速气动手机,如果手机的性能下降,则牙科医师就会知道需要进行维护的项目,如齿轮或轴承老化或磨损等。但是缺乏维护的电动牙科手机并不会出现类似于性能下降的现象。相反,如果电动手机磨损或阻塞,电动机会增加输出到手机头或附件的功率,以保证其性能。而增加的功率可以在手机附件迅速产生热量。由于热量上升过快,则非常容易通过金属手机导热。最后,灼伤患者可能是牙科医师所能发现的手机问题的第一个现象。
(五)产品说明书和标签样稿
产品说明书一般包括使用说明书和技术说明书,两者可合并。说明书、标签和包装标识应符合《医疗器械说明书和标签管理规定》及GB9706.1、GB9706.260、YY/T1043.1、YY/T1043.2、(如涉及)等相关标准的规定。
1.说明书的内容
1.1注册人或者备案人的名称、住所、联系方式及售后服务单位,进口医疗器械还应当载明代理人的名称、住所及联系方式;
1.2生产企业的名称、住所、生产地址、联系方式及生产许可证编号或者生产备案凭证编号,委托生产的还应当标注受托企业的名称、住所、生产地址、生产许可证编号或者生产备案凭证编号;
1.3医疗器械注册证编号;
1.4产品技术要求的编号;
1.5性能指标、主要结构组成、适用范围;
1.6注意事项、警示以及提示的内容;
1.7安装和使用说明或者图示;
1.8维护和保养方法,特殊储存、运输条件、方法;
1.9生产日期,使用期限;
1.10配件清单,包括配件、附属品、损耗品更换周期以及更换方法的说明等;
1.11医疗器械标签所用的图形、符号、缩写等内容的解释;
1.12说明书的标志或者修订日期;
1.13其他应标注的内容。
2.禁忌证、注意事项、警示及提示性说明
2.1应仔细阅读、理解说明书中全部内容方可操作;
2.2操作时应遵循仪器上的全部警示和说明;
2.3电源插座线应按标准配置,接地线必须牢固;
2.4切忌无供水时打开热水器开关;
2.5器械盘不得堆放过重物品;
2.6治疗机出厂时气压已设定,非专业人员不得随意调整;
2.7牙科椅动作极限已锁定,非专业人员不得随意调整;
2.8下班时应关闭水、气电源总开关;
2.9脚踏开关必须拨至有水状态下手机才能出水;
2.10使用本设备的单位或个体门诊在牙科治疗机废物排放系统中必须配备或联接一个汞合金分离装置;
2.11保养和维修时须排空水气后再切断水电气源,使用前接通水电气源;
2.12用喷枪手柄和喷嘴在消毒前先放进消毒袋里,然后再进行134℃(2bar)高压蒸气消毒,消毒时间不短于3分钟;
2.13高速涡轮牙钻手机(高速手机)、低速气动马达(低速手机)清洁消毒之前请阅读生产厂商说明书;
2.14机壳用湿的布及中性清洁剂清洗,以保证皮面光滑和弹性且不受腐蚀;PU部件及ABS部件用软布蘸肥皂水清洗;金属烘漆部件用软布蘸肥皂水清洗或用汽车喷蜡擦拭;
2.15拿光纤手机时要特别小心,避免损坏发光的端部,并确认头不会接触到已治疗过的混合物,保持一定距离或在治疗的前5秒钟使用一块透明型片;
2.16混合物在工具上留下的任何痕迹都必须马上除去,拆下光纤手机并用一块浸了酒精的布清洁;
2.17不要把光纤手机的光线对准病人眼睛!射出的光线可能对某些病人造成伤害,比如说那些白内障患者。一般地说光纤不会造成持久的伤害,但可能诱发暂时性的失明;
2.18明确牙科椅的额定负载,如超载将不能正常工作;如果和外置设备共同使用进行种植工作,每次都要断开牙科椅的供电。以避免由于故障和不小心触碰了控制按钮而导致人身伤害;
2.19只有在高速手机和低速手机完全停下来之后才能取下车针,否则会导致夹头损坏,车针掉出而导致人身伤害;
2.20只能使用高质量的车针和尺寸合适的螺栓;
2.21每天在开始工作之前,都要检查夹头的损坏情况以确定车针是否牢固地卡在手机里;
2.22更换高速手机车针后,应向外拔车针以确认它是否安装到位;
2.23车针的直径应介于1.59~1.60mm(ISO 1797第三类标准),最大长度是25mm(ISO 6360-1标准);
2.24只有在安装了车针或修复工具的情况下,高速手机才能被使用;
2.25当工具正在使用时不要按车针的脱开按钮,按钮和气动马达叶轮间的摩擦力会使头部过热,可能导致烧坏;
2.26病人的相关组织(舌头、面颊、嘴唇等)必须通过合适的方法(用镜子等)进行保护,以免碰到按钮;
2.27不要用手直接接触口腔灯灯泡,待灯泡冷却后,再戴上保护手套后更换,以免烫伤;
2.28严禁用手或金属器械接触PC板及生产厂商电子元件;
2.29用户应对易老化的配件(如牙科手机等)定期进行维护、更换;
3.应当在说明书中标明的其他内容
3.1牙科治疗机的总体尺寸;
3.2底盘的总尺寸和维护安装的接口位置;
3.3连接表面和紧固方法(螺栓)以及供电电源和其他维护的细节;
3.4牙科综合治疗机的组装和安装方法;
3.5电气特性(电压、频率、熔断器值);
3.6牙科治疗机的工作程序、操作和日常维护,包括显示每个控制器的位置和说明,以及关于预期使用安全因素的其他特点;
3.7该牙科综合治疗机与其他移动式设备连用的注意事项;
3.8牙科综合治疗机清洁和消毒的指南;
3.9牙科综合治疗机和它的附件在最不利位置时,在固定安装位置产生的质量(负载极限)和最大位移;
3.10不带座椅的治疗机质量(负载极限);
3.11在最不利位置时,其工作表面的最大安全负载的承受能力;
3.12该牙科治疗机在设计时允许用的标准附件,以及承担这些附件的能力;
3.13该牙科治疗机中使用管路的颜色;
3.14连接到牙科治疗机进口和出口的所有液体的特征;
3.15常用备件的一览表;
3.16接线图;
3.17在口腔治疗范围内,用于治疗机安装的备用件最低要求和建议;
3.18该牙科治疗机使用的压力系统的工作压力;
3.19最小空间要求和对符合牙科操作的牙科椅安装方法的建议;
3.20牙科椅现场组装和装配的说明;
3.21安装设备的扭矩;
3.22牙科椅的操作说明和日常维护,包括显示每个控制器的位置和说明以及预期使用安全因素的其他内容。
3.23适用人群说明;
4.技术说明书内容
一般包括概述、组成、原理、技术参数、规格型号、图示标记说明、系统配置、外形图、结构图、控制面板图,必要的电气原理图及表等。
5.标签
5.1治疗机上应有下列标识:
5.1.1注册人的名称、地址和联系方式;
5.1.2生产企业的名称、地址、联系方式及生产许可证编号,委托生产的还应当标注受托企业的名称、住所、生产地址及生产许可证编号;
5.1.3产品名称、型号、规格;
5.1.4输入电源;
5.1.5消耗功率;
5.1.6生产日期、使用期限;
5.1.7注册产品技术要求编号、产品注册证编号;
5.1.8必要的警示、注意事项。
医疗器械标签因位置或者大小受限而无法全部标明上述内容的,至少应当标注产品名称、型号、规格、生产日期和使用期限或者失效日期,并在标签中明确“其他内容详见说明书”。
5.2包装箱上应有下列标志:
5.2.1注册人和生产企业的名称、地址及联系方式;
5.2.2产品名称、型号规格、数量;
5.2.3编号或生产日期、使用期限;
5.2.4毛重和净重;
5.2.5体积(长×宽×高);
5.2.6注册产品技术要求编号、产品注册号、生产许可证号;
5.2.7“易碎、小心轻放”、“保持干燥”、“避光日晒”等字样或标记。其图示标志应符合GB/T 191、YY/T 0628和YY/T 0466.1中有关规定。
包装箱上的字样或标记应保证不因历时较久而模糊不清。
(六)质量管理体系文件
产品的质量管理体系文件应符合《医疗器械生产质量管理规范》的要求,并按《医疗器械注册申报资料要求及说明》提交资料。
应对产品总体生产工艺作简要说明。生产加工工艺可采用流程图的形式,注明关键工艺和特殊工艺,说明过程控制点。应说明外包生产、重要组件或原材料的生产、关键工艺过程等情况。
生产工艺应已通过验证,能够生产出质量稳定、安全有效的产品,在注册质量管理体系核查中,对此项内容进行核查。关键工序、特殊过程应编制并执行工艺规程或作业指导书。
三、参考文献
[1]中华人民共和国国务院.医疗器械监督管理条例:中华人民共和国国务院令第739号[Z].
[2]国家市场监督管理总局.医疗器械注册与备案管理办法:国家市场监督管理总局令第47号[Z].
[3]国家食品药品监督管理总局.医疗器械说明书和标签管理规定:国家食品药品监督管理总局令第6号[Z].
[4]国家食品药品监督管理总局.医疗器械通用名称命名规则:国家食品药品监督管理总局令第19号[Z].
[5]国家药品监督管理局.医疗器械注册申报资料要求和批准证明文件格式:国家药监局公告2021年第121号[Z].
[6]国家食品药品监督管理总局.医疗器械分类目录:国家食品药品监督管理总局关于发布医疗器械分类目录的公告2017年第104号[Z].
[7]国家食品药品监督管理总局.医疗器械注册单元划分指导原则:总局关于发布医疗器械注册单元划分指导原则的通告2017年第187号[Z].
[8]国家药品监督管理局.医疗器械通用名称命名指导原则:国家药监局关于发布医疗器械通用名称命名指导原则的通告2019第99号[Z].
[9]国家药品监督管理局.医疗器械产品技术要求编写指导原则:国家药监局通告2022年第8号[Z].
[10]YY/T 1043.1-2022,牙科学 非移动的牙科治疗机和牙科病人椅[S].
[11]YY/T 1043.2-2018,牙科学 牙科治疗机 第2部分:气、水、吸引和废水系统[S].
[12]国家药品监督管理局.医疗器械软件注册审查指导原则(2022年修订版):国家药监局器审中心关于发布医疗器械软件注册审查指导原则(2022年修订版)的通告2022年第9号[Z].
[13]国家药品监督管理局.医疗器械网络安全注册审查指导原则(2022年修订版):国家药监局器审中心关于发布医疗器械网络安全注册审查指导原则(2022年修订版)的通告2022年第7号[Z].
[14]GB 9706.1-2020,医用电气设备 第1部分:基本安全和基本性能的通用要求[S].
[15]GB/T 14710-2009,医用电器环境要求及试验方法[S].
[16]GB 9706.260-2020,医用电气设备 第2-60部分:牙科设备设备的基本安全和基本性能专用要求[S].
[17]YY 1045-2021,牙科学 手机和马达[S].
[18]YY /T0514-2018,牙科学 气动牙科手机用软管连接件[S].
[19]YY /T 1057-2016,医用脚踏开关通用技术条件[S].
[20]国家药品监督管理局.医疗器械安全和性能基本原则符合性技术指南:国家药监局器审中心关于发布医疗器械安全和性能基本原则符合性技术指南的通告2022年第29号[Z].
[21]国家药品监督管理局.有源医疗器械使用期限注册技术审查指导原则:国家药品监督管理局2019年第23号通告[Z].
[22]国家药品监督管理局.医疗器械临床评价技术指导原则:国家药监局关于发布医疗器械临床评价技术指导原则等5项技术指导原则的通告2021年第73号[Z].
[23]国家药品监督管理局.决策是否开展医疗器械临床试验技术指导原则:国家药监局关于发布医疗器械临床评价技术指导原则等5项技术指导原则的通告2021年第73号[Z].
[25]国家药品监督管理局.列入免于临床评价医疗器械目录产品对比说明技术指导原则:国家药监局通告2021年第73号[Z].
[26]GB/T 42062-2022,医疗器械 风险管理对医疗器械的应用[S].
[27]YY/T 0466.1-2016,医疗器械用于医疗器械标签、标记和提供信息的符号第1部分:通用要求[S].
[28]YY/T 0628-2020,牙科学 牙科设备图形符号[S].
[29]GB/T 25000.1-2021,系统与软件工程系统与软件质量要求和评价(SOuaRE)第1部分:SOuaRE 指南[S].
[30]GB/T 16886.1-2022,医疗器械生物学评价 第1部分:风险管理过程中的评价与试验[S].
附表1
示例

附表2
危害、可预见的事件序列、危害处境和可发生的
损害之间的关系




站点声明
本网站所提供的信息仅供参考之用,并不代表本网赞同其观点,也不代表本网对其真实性负责。图片版权归原作者所有,如有侵权请联系我们,我们立刻删除。如有关于作品内容、版权或其它问题请于作品发表后的30日内与本站联系,本网将迅速给您回应并做相关处理。
郑州思途医疗科技有限公司专注于医疗器械产品政策与法规规事务服务,提供产品注册备案申报代理、临床试验、体系建立辅导、分类界定、申请创新办理服务。
行业资讯
知识分享






豫公网安备 41010202003160号