半自动化学发光免疫分析仪注册审查指导原则(2024年修订版)(2024年第19号)
来源:医疗器械注册代办 发布日期:2024-05-27 阅读量:次
附件:半自动化学发光免疫分析仪注册审查指导原则(2024年修订版)(2024年第19号).doc
半自动化学发光免疫分析仪注册审查指导
原则(2024年修订版)
本指导原则旨在指导注册申请人对半自动化学发光免疫分析仪注册申报资料的准备及撰写,同时也为技术审评部门审评提供参考。
本指导原则是对半自动化学发光免疫分析仪的一般要求,申请人应依据产品的具体特性确定其中内容是否适用。若不适用,需具体阐述理由及相应的科学依据,并依据产品的具体特性对注册申报资料的内容进行充实和细化。
本指导原则是供注册申请人和技术审评人员使用的指导性文件,但不包括审评审批所涉及的行政事项,亦不作为法规强制执行,应在遵循相关法规的前提下使用本指导原则。如果有能够满足相关法规要求的其他方法,也可以采用,但是需要提供详细的研究资料和验证资料。
本指导原则是在现行法规和标准体系以及当前认知水平下制定,随着法规和标准的不断完善,以及科学技术的不断发展,相关内容也将适时进行调整。
一、适用范围
本指导原则适用于与适配试剂配合使用,用于人体样本中被分析物的定性和/或定量分析的半自动化学发光免疫分析仪(以下简称分析仪)。该产品的管理类别为Ⅱ类,产品分类编码为22-04-02。
本指导原则不适用于全自动化学发光免疫分析仪和具有成像检测功能的化学发光分析仪。
二、注册审查要点
(一)监管信息
1.产品名称
建议统一将产品名称命名为半自动化学发光免疫分析仪,如有特殊情形,可根据《医疗器械通用名称命名规则》《临床检验器械通用名称命名指导原则》的要求,参考《医疗器械分类目录》中的产品名称举例确定命名,并详细描述确定依据。
2.注册单元划分的原则和实例
半自动化学发光免疫分析仪的注册单元原则上以技术原理、结构组成、性能指标、适用范围为划分注册单元的依据。
2.1不同反应容器的产品应考虑归入不同的注册单元,如:单管式化学发光免疫分析仪、微孔板式化学发光免疫分析仪;
2.2不同化学发光反应类型的产品应考虑归入不同的注册单元,如基于吖啶酯类直接化学发光反应原理的产品、基于AMPPD和碱性磷酸酶的间接化学发光反应原理的产品;
2.3采用不同的光检测装置的产品应考虑归入不同的注册单元,如光电倍增管(PMT)或其他高灵敏度传感器。
(二)综述资料
1.产品的结构和组成
分析仪主要由检测模块、控制模块、数据处理模块、显示模块、打印模块(如适用)组成。申请人应当根据拟申报产品的具体特征详细描述各组成模块、各模块的具体组成结构,并详细描述拟申报产品的主要功能及各组成模块的功能,可以采用图示结合文字描述的形式给予明确说明。
2.产品工作原理
化学发光免疫分析主要包含两个部分, 即免疫反应系统和化学发光分析系统。免疫反应系统与放射免疫测定中的抗原抗体反应系统相同;化学发光系统则是利用某些化合物如鲁米诺(luminol)、异鲁米诺(isoluminol)、金刚烷(AMPPD)及吖啶酯(AE)等经氧化剂氧化或催化剂催化后成为激发态产物,当其回到基态时就会将剩余能量转变为光子,随后利用发光信号能量仪器测量光量子的产额。将发光物质直接标记在抗原(化学发光免疫分析)或抗体上(免疫化学发光分析),或酶作用于发光底物,产生的光量子的强度与待测物的浓度可成比例。
化学发光免疫分析仪器中核心探测器件为光电倍增管(PMT)或其他高灵敏度传感器,由单光子检测并传输至放大器,并加高压电流放大,放大器将模拟信号转化为数字信号,数字信号将发光信号传输给电脑并加以计算,得出临床结果。
化学发光免疫分析根据化学发光物质的类型和发光特点,可分为电化学发光免疫分析和化学发光免疫分析,其中化学发光免疫分析根据发光剂的不同,可分为直接化学发光免疫分析、酶促化学发光免疫分析和鲁米诺氧途径免疫分析。目前,各类型化学发光免疫分析的常见发光剂包括:电化学发光剂为三联吡啶钌[RU(bpy)3]2+,直接化学发光剂为吖啶酯(AE),酶促化学发光剂为辣根过氧化物酶(HRP)催化鲁米诺(3-氨基苯二甲酰肼,luminol)及其衍生物或者碱性磷酸酶催化3-(2′-螺旋金刚烷)-4-甲氧基-4-(3″-磷酰氧基)苯-1,2-二氧杂环丁烷(AMPPD),鲁米诺氧途径发光剂为酞箐、二甲基噻吩衍生物及Eu螯合物。
化学发光免疫技术根据反应过程中标记物是否需要分离可分为均相反应和非均相反应。均相反应主要应用于鲁米诺氧途径免疫分析中,而非均相反应则应用于其他类型化学发光免疫分析中,通过采用固相分离、过滤分离、珠式分离、顺磁性颗粒分离等方式实现游离标记物和免疫复合物标记物的分离,其中顺磁性颗粒分离较其他分离方式更为常用。按照免疫反应容器的不同分为单管式化学发光分析和微孔板式化学发光分析。目前,基于鲁米诺氧途径免疫分析原理的产品还比较少。
注:企业应明确仪器所使用的方法学,注明发光底物。
3.产品的适用范围/预期用途/禁忌证
3.1适用范围
建议采用以下形式描述:“该产品采用××法,与配套的检测试剂共同使用,在临床上用于对来源于人体的×××样本中的被分析物进行定性或定量检测,包括××××项目”。其中,××法应当依据申报产品采用的发光剂类型写明具体方法,如基于吖啶酯的直接化学发光法、基于AMPPD和碱性磷酸酶的间接化学发光法;×××包括血清、血浆、尿液等临床分析常见的样本类型,应当根据研究资料的具体结果明确写明申报产品适用的样本类型;××××项目应当根据研究资料的具体结果写明申报产品可以检测的被分析物的大类名称,如蛋白质、激素、酶类、肿瘤标志物、维生素、药物、过敏原等。
3.2预期使用环境
明确申报产品预期使用的地点,如医疗机构检验科。
明确可能会影响申报产品安全性和有效性的环境条件,也即申报产品的正常工作条件,包括空间要求、温度、湿度、海拔高度、电源要求等,对每一条件均应给出具体的指标要求,预期使用环境以制造商宣称的条件为准。
3.3禁忌证
目前尚无研究资料或研究结果表明此产品的禁忌证。
4.不良事件情况(如适用)
应当提交申报产品的上市、销售、不良事件和召回等相关情况分析资料。
(三)非临床资料
1.产品风险管理资料
1.1风险管理报告应符合GB/T 42062《医疗器械 风险管理对医疗器械的应用》的有关要求,判断与产品有关的危险,估计和评价相关风险,控制这些风险并监视控制的有效性。审查要点包括:
1.1.1与安全性有关特征的判定可参考YY/T 1437。
1.1.2危险、可预见的事件序列和危险情况判断可参考GB/T 42062的附录C。
1.1.3风险可接收准则,降低风险的措施及采取措施后风险的可接收程度,是否有新的风险产生。
1.2产品的主要危险
1.2.1能量危险
电磁能:可能共同使用的设备(移动电话、离心机、生化分析仪等)对化学发光免疫分析仪的电磁干扰,静电放电对分析仪产生的干扰,分析仪产生的电磁场对可能共同使用的设备的影响等引发的危险。
机械能:坠落导致机械部件松动,导致测量错误、误差过大或显示异常。
1.2.2生物和化学危险
生物因子:公共场所未经清洗、消毒的与人体接触的部件引起的交叉感染;分析仪的原材料有毒有害对人体造成的危险。
化学因子:使用的清洁剂、消毒剂残留引发的危险。
1.2.3性能有关的危险
操作危险:产品的检测装置超过寿命或长时间未经校准,导致误差过大;未按使用说明书中的要求进行测量,造成的测量失败、测量误差过大;使用不同厂家的或与分析仪不相匹配的试剂,造成的测量失败、测量误差过大;在制造商规定的使用环境条件外使用产品,可能造成测量误差过大,产品寿命降低。
信息危险:标记缺少或不正确,标记的位置不正确,不能被正确的识别,不能永久贴牢和清楚易认。不符合法规及标准的说明书,包括说明书中未对限制充分告知,未对不正确的操作、与其他设备共同使用时易产生的危险进行警告,未正确标示储存条件、消毒方法、维护信息,未对因长期使用产生功能丧失而可能引发的危险进行警告,未对合理可预见的误用进行警告等引发的危险。
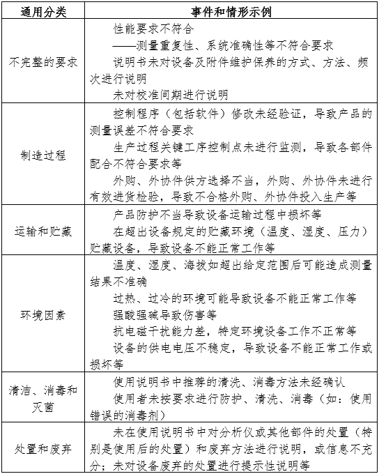
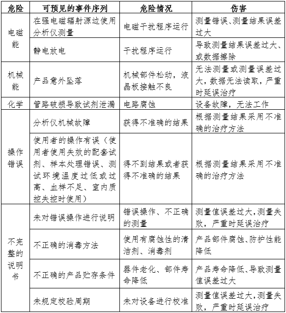
附表1、附表2依据GB/T 42062提示性列举了半自动化学发光免疫分析仪可能存在危险的事件和情形,示例性地给出了危险、可预见的事件序列、危险情况和可能发生的伤害之间的关系,给审查人员予以提示、参考。
由于分析仪的原理、功能和结构的差异,本章给出的风险要素及其示例是常见的而不是全部的。上述部分只是风险管理过程的组成部分,不是风险管理的全部。生产企业应按照GB/T 42062中规定的过程和方法,在产品整个生命周期内建立、形成文件和保持一个持续的过程,用以判定与医疗器械有关的危险、估计和评价相关的风险、控制这些风险并监视上述控制的有效性,以充分保证产品的安全和有效。
2.产品技术要求及检验报告
2.1产品技术要求
2.1.1应明确软件组件(包括内嵌型软件组件和外控型软件组件)的名称、型号规格(若适用)、发布版本、版本命名规则。
2.1.2性能指标、检验方法的内容可参考YY/T 1174《半自动化学发光免疫分析仪》设置,至少包括测光值重复性、测光值稳定性、线性范围、孔间干扰(不适用于单管式分析仪)、最低响应值、外观等内容。性能指标项目的具体要求应与性能研究资料保持一致,并具有确定的研究资料依据。
如产品有额外模块实现额外功能,应增加相应评价指标要求。如有温控模块,应符合GB 4793.6的要求。
2.1.3安全要求
符合GB 4793.1、GB4793.9、GB 4793.6(如适用)、YY 0648中适用条款的要求。
2.1.4电磁兼容要求
符合GB/T 18268.1、GB/T 18268.26中适用条款的要求。
2.1.5软件功能要求
参照《医疗器械软件注册审查指导原则(2022年修订版)》的要求,性能指标应明确软件的功能、使用限制、接口、访问控制、运行环境(若适用)、性能效率(若适用)等要求。软件的功能应明确软件的全部核心功能(含安全功能)纲要。
2.2检验报告
2.2.1检验报告可以是申请人出具的自检报告,也可以是委托有资质的医疗器械检验机构出具的检验报告。
2.2.2典型产品应是同一注册单元内能够代表本单元内其他产品安全性和有效性的产品。应考虑功能最齐全、配置最复杂、风险最高,能涵盖同一注册单元中所有申报产品的型号。注册单元内各产品的主要安全指标、性能指标不能被某一产品全部涵盖时,则应分别选择能涵盖其安全指标、性能指标的产品作为典型产品,直到申报产品中所有安全指标及性能指标被典型产品所涵盖。
3.研究资料
3.1产品性能研究
3.1.1功能性指标研究资料
应根据综述资料中有关申报产品结构组成和各主要组成模块的情况提供详细的研究资料,至少应包括对检测模块、控制模块、数据处理模块、显示模块的功能性指标或者模块中主要元器件功能性指标的研究资料。
3.1.2临床项目分析性能的研究资料
建议申请人根据配套检测试剂分析性能评估的基础研究结果,结合适用范围,综合考虑申报产品的反应原理及可检测的被分析物情况,按照对申报产品评价最不利原则,对于每一个适用范围中的被分析物类别,采用临床样本进行研究,并提供详细的研究资料。所选项目应涵盖申报产品的反应原理、可检测样本类型及被分析物大类,且应在研究资料中详述选择的依据。
3.1.3安全性指标研究资料
包括电气安全指标和电磁兼容指标两大类。电气安全指标应当包括GB 4793.1、GB 4793.6(如适用)、GB 4793.9、YY 0648及其他适用的国家标准和行业标准中的所有指标,电磁兼容指标应当包括GB/T 18268.1和GB/T 18268.26及其他适用的国家标准和行业标准中的所有指标,应提交对上述项目的研究和验证资料。
3.1.4环境条件对产品性能指标无显著影响的研究资料
主要包括气候环境条件、机械环境条件、运输条件等,可参考GB/T 14710及其他适用的国家标准和行业标准中的相关指标,应提交对上述项目的研究和验证资料。
3.2产品有效期研究资料
应参照《有源医疗器械使用期限注册技术审查指导原则》的相关要求。
应对申报产品中包含的易耗、易损、需定期更换或者具有固定使用寿命的主要元器件的情况进行详细描述。详述确定产品使用期限的具体理由和相关验证数据,给出产品使用期限。主要元器件一般包括光电倍增管、开关电源、电机等部件。
3.3软件研究资料
3.3.1软件
应参照《医疗器械软件注册审查指导原则(2022年修订版)》的相关要求。
含有软件组件的产品,应当提供软件的研究资料,包括基本信息、实现过程、核心功能、结论等内容,详尽程度取决于软件安全性级别(严重、中等、轻微)。尤其是核心功能部分,应对申报产品适用的所有免疫反应原理对应的将发光值转化为被分析物浓度值的公式或计算工具描述清楚。
3.3.2网络安全
应参照《医疗器械网络安全注册审查指导原则(2022年修订版)》的相关要求。
具备电子数据交换、远程控制或用户访问功能的含有软件组件的产品,应当提供网络安全研究资料,包括基本信息、实现过程、漏洞评估、结论等内容,详尽程度取决于软件安全性级别。
3.4其他资料
半自动化学发光免疫分析仪已列入《免于进行临床评价医疗器械目录(2023年)》(以下简称“目录”),半自动化学发光免疫分析仪属于化学发光免疫分析仪的范畴,一般情况下可免于临床评价。应根据《列入免于临床评价医疗器械目录产品对比说明技术指导原则》的要求提交对比说明资料。
3.4.1提交申报产品相关信息与《目录》所述内容的对比资料;
3.4.2提交申报产品与《目录》中已获准境内注册医疗器械的对比说明,对比说明应当包括《申报产品与目录中已获准境内注册医疗器械对比表》和相应支持性资料。应从工作原理、结构组成、主要性能要求、适用范围、使用方法等方面进行对比。
提交的上述资料应能证明申报产品与《目录》所述的产品具有等同性。若无法证明申报产品与《目录》所述的产品具有基本等同性,则应开展临床评价。
(四)临床评价资料
该产品列入《免于进行临床评价医疗器械目录(2023年)》,申请人无需提交临床评价资料。
若该产品不在《免于进行临床评价医疗器械目录(2023年)》的产品“化学发光免疫分析仪”描述范围之内,或不能证明与已获准境内注册的产品具有基本等同性,应按相关指导原则进行临床评价。
(五)产品说明书和标签样稿
1.产品说明书
产品的说明书应符合《医疗器械说明书和标签管理规定》和YY/T 0466.1中的相关要求,应包括以下内容:
1.1产品名称、型号、规格;
1.2注册人的名称、住所、联系方式及售后服务单位,进口产品还应当载明代理人的名称、住所及联系方式;
1.3生产企业的名称、住所、生产地址、联系方式及生产许可证编号,委托生产的还应当标注受托企业的名称、住所、生产地址、生产许可证编号;
1.4医疗器械注册证编号;
1.5产品技术要求的编号;
1.6产品性能、主要结构组成、适用范围
1.6.1主要结构组成
建议以实物照片/示意图加文字的形式对申报产品的整体结构进行描述,标明各主要模块的名称(应包含软件组件,并注明软件组件的名称、型号规格和发布版本)。
建议以实物照片/透视图/俯视图/剖面图加文字的形式对各主要模块逐一进行描述,标明每一主要模块的主要组成结构和主要元器件的名称,对于重要元器件或功能零部件,建议单独进行描述。
建议对软件的全部功能(包含安全功能)进行描述,明确软件发布版本。重点对用户界面的整体情况、各功能窗口涉及的操作功能、通讯接口及协议进行介绍。如产品涉及医疗器械网络安全,说明书应提供网络安全说明和使用指导,明确用户访问控制机制、电子接口(含网络接口、电子数据交换接口)及其数据类型和技术特征、网络安全特征配置、数据备份与灾难恢复、运行环境(含硬件配置、外部软件环境、网络环境,若适用)、安全软件兼容性列表(若适用)、外部软件环境与安全软件更新(若适用)、现成软件清单(SBOM,若适用)等要求。
1.6.2适用范围
与研究资料中描述保持一致。
1.6.3工作原理
建议对申报产品采用的工作原理进行详细描述。
1.6.4性能指标
建议写明以下内容:产品基本参数(主机尺寸、整机重量等)、正常工作条件(空间要求、温度、湿度、海拔高度、电源要求等)、整机性能指标(重复性、稳定性、线性范围、孔间干扰、最低响应值等)、产品功能等。
1.7禁忌证、注意事项、警示以及提示的内容;
1.8安装和使用说明或者图示
建议包括:产品安装说明及技术图、线路图;产品正确安装所必须的环境条件及鉴别是否正确安装的技术信息;其他特殊安装要求等。
建议以图示加文字的形式详细描述与配套试剂的具体操作方法,包括校准、质控、样本处理、检测程序、结果传输和打印等步骤。显示屏上用户界面如何操作应有详细的图示和文字描述。
1.9产品维护和保养方法,特殊储存、运输条件、方法
1.9.1维护和保养
建议以文字加图示的方式对使用者能够进行的维护保养措施,包括不同周期(如每日、每周、每月)维护项目和方法。重点零部件维护的周期和方法可详细描述。
1.9.2故障排除
建议以列表方式对申报产品正常使用过程中可能出现的可由使用者自行排除的故障进行详细描述,应当至少写明故障的表现、可能原因、建议的处理方式。
建议在列明可由使用者自行排除的故障基础上,加注以下内容:当仪器出现故障,但显示的错误代码不在上表内,应立即停止操作,并联系客服工程师。
1.10生产日期,使用期限或者失效日期
注明产品的生产日期,使用期限或者失效日期。使用期限应当根据产品有效期研究资料的内容写明具体日期,并注明确定依据。建议注明关键部件的推荐使用寿命。
考虑到仪器维护、保养、维修的情况,建议申请人可在产品说明书中注明有效期的同时,加注以下内容:“在使用过程中,用户应当按照产品说明书的要求对产品进行维护、保养和维修。在维护、保养和维修后,经确认仍能保持基本安全性和有效性的产品,可以正常使用”。
1.11配件清单,包括配件、附属品、损耗品,注明名称、更换周期以及更换方法等;
1.12产品标签所用的图形、符号、缩写等内容的解释;
1.13说明书的编制或者修订日期;
1.14其他应当标注的内容。
2. 最小销售单元的标签样稿
标签样稿应当符合《医疗器械说明书和标签管理规定》的要求,其内容应当至少包括第十三条规定的所有适用内容。因位置或者大小受限而无法全部标明上述内容的,至少应当标注产品名称、型号、规格、生产日期和使用期限或者失效日期,并在标签中明确“其他内容详见说明书”。
(六)质量管理体系文件
质量管理体系文件主要包括综述、生产制造信息、质量管理体系程序、管理职责程序、资源管理程序、产品实现程序、质量管理体系的测量、分析和改进程序、其他质量体系程序信息、质量管理体系核查信息等内容,应符合《医疗器械注册与备案管理办法》和《关于公布医疗器械注册申报资料要求和批准证明文件格式的公告》的相关要求。
三、参考文献
[1]国家食品药品监督管理局.医疗器械通用名称命名规则:国家食品药品监督管理总局令第19号[Z].
[2]国家药品监督管理局.临床检验器械通用名称命名指导原则:国家药监局通告2022年第26号[Z].
[3]国家食品药品监督管理局.医疗器械分类目录:国家食品药品监督管理总局公告2017年第104号[Z].
[4]国家药品监督管理局医疗器械技术审评中心.医疗器械软件注册审查指导原则(2022年修订版):国家药监局器审中心2022年第9号[Z].
[5]国家药品监督管理局.有源医疗器械使用期限注册技术审查指导原则:国家药监局通告2019年第23号[Z].
[6]国家药品监督管理局医疗器械技术审评中心.医疗器械网络安全注册审查指导原则(2022年修订版):国家药监局器审中心[Z].
[7]国家药品监督管理局.免于进行临床评价医疗器械目录(2023年):国家药监局通告2023年第33号[Z].
[8]国家药品监督管理局.列入免于临床评价医疗器械目录产品对比说明技术指导原则:国家药监局通告2021年第73号[Z].
[9]国家食品药品监督管理总局.医疗器械说明书和标签管理规定:国家食品药品监督管理总局令第6号[Z].
[10]国家市场监督管理总局.医疗器械注册与备案管理办法:国家市场监督管理总局令第47号[Z].
[11]国家药品监督管理局.关于公布医疗器械注册申报资料要求和批准证明文件格式的公告:国家药监局公告2021年第121号[Z].
[12]GB 4793.1-2007,测量、控制和实验室用电气设备的安全要求 第1部分:通用要求[S].
[13]GB 4793.6-2008,测量、控制和实验室用电气设备的安全要求 第6部分:实验室用材料加热设备的特殊要求[S].
[14]GB 4793.9-2013,测量、控制和实验室用电气设备的安全要求第9部分:实验室用分析和其他目的自动和半自动设备的特殊要求[S].
[15] YY/T 1174-2010,半自动化学发光免疫分析仪[S].
[16]GB/T 14710-2009,医用电器环境要求及试验方法[S].
[17]GB/T 18268.1-2010,测量、控制和实验室用的电设备 电磁兼容性要求 第1部分:通用要求[S].
[18]GB/T 18268.26-2010,测量、控制和实验室用的电设备 电磁兼容性要求 第26部分:特殊要求 体外诊断(IVD)医疗设备[S].
[19]GB/T 29791.1-2013,体外诊断医疗器械 制造商提供的信息 第1部分:术语、定义和通用要求[S].
[20]GB/T 29791.3-2013,体外诊断医疗器械 制造商提供的信息(标示)第3部分:专业用体外诊断仪器[S].
[21]YY 0648-2008,测量、控制和实验室用电气设备的安全要求 第2-101部分:体外诊断(IVD)医用设备的专用要求[S].
[22]YY/T 0316-2016,医疗器械 风险管理对医疗器械的应用[S].
[23]YY/T 0466.1-2016,医疗器械 用于医疗器械标签、标记和提供信息的符号 第1部分:通用要求[S].
[24]YY/T 0664-2020,医疗器械软件 软件生存周期过程[S].
[25]YY/T 1406.1-2016,医疗器械软件第1部分:YY/T 0316应用于医疗器械软件的指南[S].
[26] GB/T 42062-2022,医疗器械 风险管理对医疗器械的应用[S].
[27] YY/T 1437-2016,医疗器械YY/T 0316应用指南[S].
附表1
事件和情形示例
附表2
危险、可预见的事件序列、危险情况和可能发生的伤害之间的关系

站点声明
本网站所提供的信息仅供参考之用,并不代表本网赞同其观点,也不代表本网对其真实性负责。图片版权归原作者所有,如有侵权请联系我们,我们立刻删除。如有关于作品内容、版权或其它问题请于作品发表后的30日内与本站联系,本网将迅速给您回应并做相关处理。
郑州思途医疗科技有限公司专注于医疗器械产品政策与法规规事务服务,提供产品注册备案申报代理、临床试验、体系建立辅导、分类界定、申请创新办理服务。
行业资讯
知识分享






豫公网安备 41010202003160号