雾化面罩产品注册审查指导原则(2024年第19号)
来源:医疗器械注册代办 发布日期:2024-05-27 阅读量:次
附件:雾化面罩产品注册审查指导原则(2024年第19号).doc
雾化面罩产品注册审查指导原则
本指导原则旨在指导注册申请人对雾化面罩产品注册申报资料的准备及撰写,同时也为技术审评部门对注册申报资料的审评提供技术参考。
本指导原则是对雾化面罩的注册申报资料的一般要求,注册申请人应依据产品的具体特性确定其中内容是否适用。若不适用需具体阐述理由及相应的科学依据,并依据产品的具体特性对注册申报资料的内容进行充实和细化。
本指导原则是供注册申请人和技术审评人员使用的指导性文件,但不包括审评审批所涉及的行政事项,亦不作为法规强制执行,应在遵循相关法规的前提下使用本指导原则。如果有能够满足相关法规要求的其他方法,也可以采用,但是需要提供详细的研究资料和验证资料。
本指导原则是在现行法规和标准体系以及当前认知水平下制定,随着法规和标准的不断完善,以及科学技术的不断发展,相关内容也将适时进行调整。
一、适用范围
本指导原则适用于按第二类医疗器械管理的一次性使用雾化面罩产品,产品的分类编码为08-06-12(呼吸、麻醉和急救器械-呼吸、麻醉用管路、面罩-雾化面罩)和08-05-07(呼吸、麻醉和急救器械-呼吸、麻醉、急救设备辅助装置-雾化设备/雾化装置)项下面罩式气流雾化器产品。
二、注册审查要点
(一)监管信息
1.产品名称
产品名称应符合《医疗器械通用名称命名规则》《医疗器械通用名称命名指导原则》《呼吸、麻醉和急救器械通用名称命名指导原则》等相关法规、规范性文件的要求。产品名称应以体现产品的特性、使用特点和预期用途为基本准则,如:一次性使用无菌雾化面罩、一次性使用氧气雾化面罩、一次性使用雾化器面罩、一次性使用医用面罩式雾化器等。产品应无菌提供。
2.分类编码
根据《医疗器械分类目录》,产品的分类编码为08-06-12或08-05-07。
3.注册单元划分的原则和实例
依据《医疗器械注册单元划分指导原则》的相关要求,雾化面罩产品的注册单元以产品的技术原理、结构组成、性能指标和适用范围为划分依据。例如:
3.1以不同气源为动力源的产品可划分为同一注册单元。
3.2一次性使用气切式雾化面罩、可躺手持式雾化面罩可与典型雾化面罩划分为同一注册单元。
3.3主要制造材料不同导致产品性能指标不同的,应划分为不同的注册单元。
3.4分类目录08-06-12项下的雾化面罩和08-05-07项下的面罩式气流雾化器应划分为不同的注册单元。
(二)综述资料
1.产品工作原理/作用机理
描述其工作原理、功能及其组成部件的功能,以及区别于其他同类产品的特征等内容。
2.型号、规格
雾化面罩可按设计、使用形式、预期用途等不同分为若干型号及规格,型号规格通常依据使用形式可包括典型面罩式、气切式、可躺手持式等产品。
3.产品的结构和组成
雾化面罩通常由接口、罩体组成。
典型面罩式气流雾化器通常由接口、罩体(面罩),雾化杯、连接管组成,可配有固定带等。
罩体可采用聚氯乙烯、聚丙烯、聚碳酸酯、硅橡胶、热塑性弹性体(如TPE、TPU)等适宜的高分子材料制成;雾化杯可由聚乙烯、聚丙烯、聚碳酸酯等材质制成;连接管可由PVC等高分子材质制成;固定带可采用弹性材料制成。
典型面罩式气流雾化器产品通常由罩体(面罩)、雾化杯、连接管和接口组成,其结构示意图及实物照片(图1)如下所示。

除典型产品外,其他类型产品如气切式、可躺手持式,产品图示如下所示。

4.产品的适用范围
适用范围:08-06-12项下的雾化面罩:用于连接气源及雾化设备供临床实施雾化;08-05-07项下的面罩式气流雾化器:用于对液态药物进行雾化,并通过患者吸入。
4.1使用类型
一次性使用。
4.2适用人群
临床需雾化的人群。
4.3预期使用环境
应明确使用场所,如医院、诊所、家庭等使用场所。特殊环境应进一步说明,如旅行、高原或野外环境及车、船等交通工具上使用等。
4.4禁忌证
对产品材料过敏者禁用。
4.5可联合使用的其他医疗器械
医用湿化器、雾化器、呼吸管路等。
5.不良事件情况
雾化面罩在临床中出现的问题主要有:雾化面罩破裂、边、角不光滑;面罩罩体与接头分离;呼吸道感染;连接管不畅通;接头不匹配导致雾化量不足等。
6.包装说明
申报产品需要描述注册单元内所有产品组成的包装情况,说明包装清单和包装方式,提供包装图示。
(三)非临床资料
1.产品的主要风险
1.1风险分析方法
在对风险的判定及分析中,要考虑合理的可预见的情况,它们包括:正常使用条件下和非正常使用条件下。
风险判定及分析应包括:对于患者的危害、对于操作者的危害、对于环境的危害。
风险形成的初始原因应包括:人为因素(包括不合理的操作)、产品结构的危害、原材料危害、综合危害、环境条件。
风险判定及分析考虑的问题包括:面罩原材料生物学危害;产品质量是否会导致使用中出现不正常结果;操作信息,包括警示性语言、注意事项以及使用方法的准确性等。
1.2风险分析清单
面罩产品的风险管理报告应符合GB/T 42062《医疗器械 风险管理对医疗器械的应用》的有关要求,审查要点包括:
根据GB/T 42062《医疗器械 风险管理对医疗器械的应用》附录C确定危害分析是否全面;
风险可接收准则,降低风险的措施及采取措施后风险的可接收程度,是否有新的风险产生。
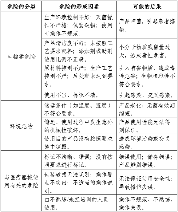
附表是根据GB/T 42062《医疗器械 风险管理对医疗器械的应用》及产品自身特点列出的对该产品已知或可预见风险的不完全清单,雾化面罩产品在进行风险分析时至少应包括附表所列危险,还应根据产品特点确定其他危险。针对产品的各项风险,企业应采取应对措施,确保风险降到可接受的程度,或经风险分析,收益大于风险。
1.3产品风险管理资料
注册申请人需对产品全生命周期实施风险管理,提交风险管理资料,可参照GB/T 42062《医疗器械 风险管理对医疗器械的应用》,充分识别产品的设计、原材料、制造过程、产品包装、灭菌、运输、贮存、使用等产品生命周期内各个环节的安全特征,从生物学危险、环境危险、由功能失效等所引起的危险等方面,对产品进行全面的风险分析,并详述所采取的风险控制措施。
风险管理报告需包括生产和生产后信息,具体内容参考GB/T 42062第9章和《医疗器械安全和性能的基本原则》的2.1.2e)f)。产品变更注册和已在境外上市产品注册时,申报资料中的风险管理报告需包括上述内容,将风险管理贯穿于产品的全生命周期。
2.医疗器械安全和性能基本原则清单
说明产品符合《医疗器械安全和性能基本原则清单》各项适用要求所采用的方法,以及证明其符合性的文件。
3.产品技术要求
注册申请人可根据产品自身特点,参考现行的国家标准、行业标准制定产品技术要求,如有不适用条款(包括国家标准、行业标准要求),注册申请人应在申报资料中说明理由。雾化面罩基本性能指标包括但不限于以下内容:
3.1外观
3.2罩体尺寸及允差
3.3罩体接头尺寸及允差
3.4 08-05-07项下的面罩式气流雾化器产品还应符合以下要求:
若使用GB/T 19077《粒度分布 激光衍射法》规定的激光衍射法原理的设备检测,应公布雾粒的中位粒径,其误差应≤±25%;应公布≤5μm雾粒直径的占比,同时应制定产品雾化率和残液量的要求。
若使用YY/T 1743《麻醉和呼吸设备 雾化系统和组件》或《中华人民共和国药典》 四部通则0951 吸入制剂微细粒子空气动力学特性测定法中“吸入液体制剂”所述的级联撞击法原理的设备检测,应公布雾粒的质量中值空气动力学直径(MMAD)及几何标准差(GSD),MMAD误差应≤±25%;应公布≤5μm雾粒直径的占比。同时应制定产品气雾颗粒输出、喷雾速率、灌液量雾化百分比、残液量的要求。
鼓励申请人参考YY/T 1743《麻醉和呼吸设备 雾化系统和组件》制定雾粒空气动力学特性。
3.4.1各粘结件/连接件间连接牢固度(如适用)。
3.4.2配件的要求(如雾化连接管可参考YY/T1543《鼻氧管》中适用条款制定,转换接头应转动灵活,气切式产品波纹管的要求等)
3.4.3无菌。
3.4.4化学性能根据不同材料特性、生产工艺,参考GB/T14233.1《医用输液、输血、注射器具检验方法 第1部分:化学分析方法》并结合实际情况制定化学性能要求,采用环氧乙烷灭菌的产品应规定环氧乙烷残留量的要求。
3.4.5企业对宣称的所有其他技术参数和功能,均应在产品技术要求中予以规定。
4.产品检验及典型性样品
申报产品包括多个型号的,产品检验选取的典型性型号应当能代表本注册单元内其它产品的安全性和有效性,并说明典型性型号选择的依据。应对典型性型号规格产品进行全性能检验,具有差异的产品应进行差异性检测。
举例:申报产品包含延长管路的,应选择搭配至最长路径进行检验。含有可伸缩波纹管的产品,应对雾粒空气动力学特性进行差异性检验;含有声称产品可在多个角度下及姿势下使用的产品,应对宣称的最大角度下产品的雾粒空气动力学特性进行差异检验;雾化杯内部结构不同的产品,应对雾粒空气动力学特性进行差异性检验。
5.研究资料
根据申报产品适用范围和技术特征,提供非临床研究综述,逐项描述所开展的研究,概述研究方法和研究结论。研究资料中的项目、方法、来源和验证等,宜包含并多于技术要求相应条款,并可以作为后者的制定依据和理由。
5.1产品性能研究
应当提供产品性能研究资料以及产品技术要求的研究和编制说明,包括有效性、安全性指标以及与质量控制相关的其他指标的确定依据、所采用的标准或方法、采用的原因及理论基础等。提供雾化粒径的确定依据。对于仅含有面罩和接头的产品,应提供配套使用的雾化杯、连接管的要求,并提供相应性能研究资料。
列明产品生产过程中由起始材料至终产品所需全部材料(包括添加剂、助剂等)的基本信息,如部件、化学名称、商品名/材料代号、供应商、生产商、符合的标准等。原材料应具有稳定的供货渠道以保证产品质量,应提供所用原材料的质量控制标准和检验报告。
开展典型药物雾粒空气动力学研究。对于申请人声称可雾化的药物,建议参考相关标准如YY/T 1743《麻醉和呼吸设备 雾化系统和组件》提交药物雾粒空气动力学特性(空气动力学直径(MMAD)、气雾颗粒输出、喷雾速率等)的研究资料。
对于首次应用于医疗器械的新材料,应提供该材料适用性相关研究资料。有特殊设计、性能和结构的,应提供相应研究和验证资料。
5.2生物相容性的评价研究
生物相容性评价研究资料应当包括:生物相容性评价的依据和方法;产品所用材料的描述及与人体接触的性质;实施或豁免生物学试验的理由和论证;对于现有数据或试验结果的评价。
产品注册时应根据产品所用材料及与人体的接触性质、接触时间,参照GB/T 16886.1《医疗器械生物学评价 第1部分:风险管理过程中的评价与试验》进行生物学评价,建议申请人参考YY/T1778.1《医疗应用中呼吸气体通路生物相容性评价 第1部分:风险管理过程中的评价与试验》评价气体通路生物相容性。
若开展申报产品与市售产品的等同性比较的方式进行生物相容性评价,应按照《关于印发医疗器械生物学评价和审查指南的通知》要求进行评价,应提供资料证明申报产品与已上市产品具有等同性。
5.3灭菌工艺研究
申报产品为无菌提供,应明确灭菌工艺(方法和参数)和无菌保证水平(SAL),提供灭菌确认报告,并对残留毒性提供研究资料。主要原材料不同、灭菌方式不同的产品,应分别开展相关研究。
应参考GB 18279系列标准、GB 18280系列标准和GB/T 16886.7《医疗器械生物学评价 第7部分:环氧乙烷灭菌残留量》提交产品包装及灭菌方法选择的依据,经过确认并进行常规控制。
5.4稳定性研究
5.4.1货架有效期
应提供产品货架的验证资料,证明在货架有效期内,产品可保持性能功能满足使用要求。不同灭菌方式、不同包装材料的产品,应分别进行有效期验证和包装研究。
产品有效期的验证可采用实时老化或加速老化的研究。在稳定性研究中应监测整个有效期内确保产品安全性和有效性的关键参数。加速老化研究试验的具体要求可参照YY/T 0681系列标准。
在进行加速老化试验研究时应注意:产品选择的环境条件的老化机制应与宣称的运输储存条件真实下发生产品老化的机制相匹配。实时老化的研究是唯一能够反映产品在规定储存条件下实际稳定性要求的方法,当加速稳定性试验与实时稳定性试验结果不一致时,应以实时稳定性试验结果为准。
5.4.2运输稳定性
应当提供运输稳定性和包装研究资料,证明在生产企业规定的运输条件下,运输过程中的环境条件(例如:震动、振动、温度和湿度的波动)不会对医疗器械的特性和性能,包括完整性和清洁度,造成不利影响。可参考GB/T 4857系列标准提供研究资料。
包装验证资料:包装研究资料应包括封口试验以及包装材料对灭菌的适应性研究。可参考GB/T 19633系列标准、YY/T 0698系列标准、YY/T0681系列标准提供研究资料。
5.5证明产品安全性、有效性的其他研究资料
提交申报产品与预期接触的药物相容性研究资料。如申报产品原材料工艺等与已上市产品相同的,可通过已有的文献、数据和信息资料进行说明;采用新材料、新工艺的产品,应提供相应的试验数据和分析评价资料。
5.6其他资料
非无菌供应的雾化面罩管理类别为一类,无菌供应的雾化面罩管理类别为二类,08-06-12项下雾化面罩依据《免于临床评价医疗器械目录》(以下简称《目录》)第一项“一类医疗器械目录中灭菌后升二类的医疗器械产品”免于临床评价。申请人需提交申报产品相关信息与《目录》所述内容的对比资料和申报产品与已获准境内注册的《目录》中医疗器械的对比说明。具体可按照《列入免于临床评价医疗器械目录产品对比说明技术指导原则》要求提交。
08-05-07项下面罩式气流雾化器已列入《目录》,申请人需提交申报产品相关信息与《目录》所述内容的对比资料和申报产品与已获准境内注册的《目录》中医疗器械的对比说明。具体可按照《列入免于临床评价医疗器械目录产品对比说明技术指导原则》要求提交。
(四)临床评价资料
若申报产品不在《免于临床评价医疗器械目录》的产品描述范围之内,或不能证明与已获准境内注册的产品具有基本等同性,应提供临床评价资料。
(五)产品说明书和标签样稿
产品说明书和标签的编写应符合《医疗器械说明书和标签管理规定》及相关标准的要求。同时应注意以下内容:
1.产品的结构组成及性能指标应与产品技术要求内容一致。
2.应注明灭菌方式。
3.注明与人体直接接触的原材料,并对材料过敏者进行提示。
4.面罩使用部位如有创面应预先采取保护措施。
5.使用前应对产品外观进行检查,并检查各组件是否安装到位,避免不出雾或出雾不良。
6.使用前检查包装是否完好,如有破损,严禁使用。
7.产品有效期若是通过加速老化试验获得,应标明。
8.一次性使用产品应当注明,并明确禁止重复使用。
9.推荐使用的最大和最小药液承载量,注入雾化液容量不得超出最大承液量;明确可以使用及限制使用的药物。
10.应明确雾粒空气动力学特性,包括所使用检测方法及检测时雾化的溶液成分和温度、湿度。
11.提供配套使用的雾化器的最低流量要求。
12.应明确产品的各部分组件是否可更换,若可更换,明确更换要求。
13.雾化面罩应明确配套使用的接口要求。
14.产品与配套使用器械的相关注意事项提示。
15.应明确特殊使用人群(如婴幼儿)使用时的特殊要求。
16.使用时雾化器的持握方式、空间方位,使用者身体的姿势及呼吸的方法。
17.若声称产品可在多个角度及姿势下进行雾化,则应对可以正常雾化的最大角度进行说明。
18.应注明“在专业医师指导下使用,选择合适的型号规格”。
(六)质量管理体系文件
1.应当明确雾化面罩生产工艺流程,注明关键工序和特殊过程,并说明其过程控制点。明确生产过程中各种加工助剂的使用情况及对杂质(如残留单体、小分子残留物等)的控制情况。
2.有多个研制、生产场地,应当概述雾化面罩每个研制、生产场地的实际情况。
三、参考文献
[1]中华人民共和国国务院.医疗器械监督管理条例:中华人民共和国国务院令第739号[Z].
[2]国家市场监督管理总局.医疗器械注册与备案管理办法:国家市场监督管理总局令第47号[Z].
[3]国家食品药品监督管理总局.医疗器械说明书和标签管理规定:国家食品药品监督管理总局令第6号[Z].
[4]国家食品药品监督管理总局.医疗器械通用名称命名规则:国家食品药品监督管理总局令第19号[Z].
[5]国家药品监督管理局.医疗器械产品技术要求编写指导原则:国家药品监督管理局通告2022年第8号[Z].
[6]国家药品监督管理局.医疗器械注册申报资料要求和批准证明文件格式:国家药品监督管理局公告2021年第121号[Z].
[7]国家药品监督管理局 国家卫生健康委员会. 医疗器械临床试验质量管理规范:国家药品监督管理局 国家卫生健康委员会公告2022年第28号[Z].
[8]国家食品药品监督管理总局.医疗器械分类目录:国家食品药品监督管理总局公告2017年第104号[Z].
[9]国家食品药品监督管理. 医疗器械注册单元划分指导原则:国家食品药品监督管理总局公告2017年第187号[Z].
[10]国家药品监督管理局. 医疗器械安全和性能的基本原则:国家药品监督管理局通告2020年第18号[Z].
[11]国家食品药品监督管理局. 关于印发医疗器械生物学评价和审查指南的通知2007年第345号[Z].
[12]国家药品监督管理局.免于临床评价医疗器械目录:国家药品监督管理局通告2023年第33号[Z].
[13]国家药品监督管理局.列入免于临床评价医疗器械目录产品对比说明技术指导原则:国家食品药品监督管理总局公告2021年第73号[Z].
[14]国家药品监督管理局.医疗器械通用名称命名指导原则:国家药品监督管理局通告2019年第99号[Z].
[15]国家药品监督管理局.呼吸、麻醉和急救器械通用名称命名指导原则:国家药品监督管理局通告2021年第48号[Z].
[16]国家药品监督管理局.医疗器械临床评价技术指导原则:国家药品监督管理局通告2021年第73号[Z].
[17]GB/T 14233.1,医用输液、输血、注射器具检验方法 第1部分:化学分析方法[S].
[18]GB/T 14233.2,医用输液、输血、注射器具检验方法 第2部分:生物学试验方法[S].
[19]GB/T 16886.1,医疗器械生物学评价 第1部分:风险管理过程中的评价与试验[S].
[20]GB/T 16886.5,医疗器械生物学评价 第5部分:体外细胞毒性试验[S].
[21]GB/T 16886.7,医疗器械生物学评价 第7部分:环氧乙烷灭菌残留量[S].
[22]GB/T 16886.10,医疗器械生物学评价 第10部分:刺激与皮肤致敏试验[S].
[20]GB/T 16886.12,医疗器械生物学评价 第12部分:样品制备与参照材料[S].
[23]GB 18279,《医疗保健产品灭菌 环氧乙烷》系列标准[S].
[24]GB 18280,《医疗保健产品灭菌 辐射》系列标准[S].
[25]GB/T 19077,《粒度分布 激光衍射法》[S].
[26]GB/T 19633,《最终灭菌医疗器械包装》系列标准[S].
[27]GB/T 42062,医疗器械 风险管理对医疗器械的应用[S].
[28]GB/T 4857《包装 运输包装件》系列标准[S].
[29]YY/T 0313,医用高分子产品 包装和制造商提供信息的要求[S].
[30]YY/T 0466.1,医疗器械 用于医疗器械标签、标记和提供信息的符号 第1部分:通用要求[S].
[31]YY 0635.1,吸入式麻醉系统 第1部分:麻醉呼吸系统[S].
[32]YY/T 0681《无菌医疗器械包装试验方法》系列标准[S].
[33]YY/T 0698《最终灭菌医疗器械包装材料》系列标准[S].
[34]YY/T 0802,医疗器械的处理 医疗器械制造商提供的信息[S].
[35]YY/T1543,鼻氧管[S].
[36]YY/T1743,麻醉和呼吸设备 雾化系统和组件[S].
[37]YY/T1778.1,医疗应用中呼吸气体通路生物相容性评价第1部分:风险管理过程中的评价与试验[S].
[38]中华人民共和国药典[S].
附表
产品主要危险



站点声明
本网站所提供的信息仅供参考之用,并不代表本网赞同其观点,也不代表本网对其真实性负责。图片版权归原作者所有,如有侵权请联系我们,我们立刻删除。如有关于作品内容、版权或其它问题请于作品发表后的30日内与本站联系,本网将迅速给您回应并做相关处理。
郑州思途医疗科技有限公司专注于医疗器械产品政策与法规规事务服务,提供产品注册备案申报代理、临床试验、体系建立辅导、分类界定、申请创新办理服务。
行业资讯
知识分享






豫公网安备 41010202003160号