空氧混合器产品注册审查指导原则(2024年第19号)
来源:医疗器械注册代办 发布日期:2024-05-27 阅读量:次
附件:空氧混合器产品注册审查指导原则(2024年第19号).doc
空氧混合器产品注册审查指导原则
本指导原则旨在指导注册申请人对空氧混合器产品注册申报资料的准备及撰写,同时也为技术审评部门审查注册申报资料提供参考。
本指导原则是对空氧混合器产品的一般要求,注册申请人应依据产品的具体特性确定其中内容是否适用。若不适用,需具体阐述理由及相应的科学依据,并依据产品的具体特性对注册申报资料的内容进行充实和细化。
本指导原则是供注册申请人和技术审评人员使用的指导性文件,但不包括审评审批所涉及的行政事项,亦不作为法规强制执行,应在遵循相关法规的前提下使用本指导原则。如果有能够满足相关法规要求的其他方法,也可以采用,但是需要提供详细的研究资料和验证资料。
本指导原则是在现行法规和标准体系以及当前认知水平下制定,随着法规和标准的不断完善,以及科学技术的不断发展,相关内容也将适时进行调整。
一、适用范围
本指导原则所指的空氧混合器,通常由主机(气体压力平衡处理模块、气体比例分配控制模块、气体差压或缺压报警模块)、出气口、氧气进气口、空气进气口、氧气浓度调节装置、流量输出调节装置、医用低压软管组件等组成。用于对输入的氧气和空气按照设定浓度进行混合,对输出的空氧混合气体的氧浓度和流量进行调节和控制。不包括混合氧气和周围空气的独立气体混合器。
二、注册审查要点
(一)监管信息
1.产品名称
产品名称应为通用名称,并符合《医疗器械通用名称命名规则》等相关法规、规范性文件的要求,如医用空氧混合器。
2.管理类别和分类编码
产品按第二类医疗器械管理,分类编码为08-07-02。
3.注册单元划分
注册单元划分应符合《医疗器械注册单元划分指导原则》的要求,以产品的技术原理、结构组成、性能指标和适用范围为划分依据。
机械式空氧混合器和电控式空氧混合器,技术原理、性能要求差别较大,应划分为不同注册单元。
有些产品仅能接入低压气源,有些产品可以接入低压气源或者高压气源。对于气源部分不同,下游气路设计相同的空氧混合器,可以划分为同一个注册单元。
(二)综述资料
1.结构组成
该产品通常由主机(气体压力平衡处理模块、气体比例分配控制模块、气体差压或缺压报警模块)、出气口、氧气进气口、空气进气口、氧气浓度调节装置、流量输出调节装置等组成。
不同生产企业的产品,在结构上存在一定差异,可以与本部分描述不完全一致,组成部分的名称也不限于文中描述。
2.组成单元结构/功能描述
申请人应根据产品实际情况,描述产品主要功能、各组成部件的功能以及区别于同类产品的特征。
2.1描述产品的结构组成。提供产品主机、附件的实物图、图示和连接示意图,结合实物图、图示和连接示意图,对产品的结构组成进行详尽描述。描述的内容包括主机和附件的结构、尺寸、材料、重量等。
2.2结合用户界面,对产品的功能、性能和临床使用流程进行描述。
2.3提供产品的气路原理图,气路原理图应能体现各个关键部件,包括气体压力平衡处理模块、气体比例分配控制模块、气体差压或缺压报警模块等。结合气路原理图,详细说明氧浓度、流量的控制(如有)、监测(如有)和报警原理。
3.产品的适用范围
适用范围:用于对输入的医用氧和空气按照设定浓度进行混合,对空氧混合气体的氧浓度和流量调节和控制。
适用人群:视产品设计,可以用于成人、儿童、婴儿等。
适用环境:仅限于专业医疗机构使用。
4.不良事件历史记录
申请人应关注并收集同类产品以及申报产品注册周期内的不良事件历史记录,可通过发布的不良事件资料库中查询相应不良事件数据。可以产品名称为方向开展医疗器械不良事件查询,通过在已选择的数据库的检索页面输入预期要进行查询的医疗器械产品名称,通过限制检索时间进行相关产品不良事件信息收集。
(三)非临床资料
1.风险管理资料
产品的风险管理报告应符合GB/T 42062《医疗器械 风险管理对医疗器械的应用》的有关要求,审查要点包括:
1.1产品安全性特征判定是否准确(依据YY/T 1437);
1.2危害分析是否全面(依据GB/T 42062附录C);
1.3风险可接收准则,降低风险的措施及采取措施后风险的可接收程度,是否有新的风险产生。
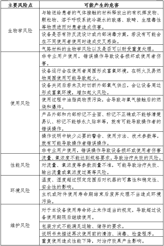
根据GB/T 42062《医疗器械 风险管理对医疗器械的应用》,对“空氧混合器”已知或可预见的风险进行判定,产品在进行风险分析时至少应包括以下的主要风险点(详见附表),企业还应根据自身产品特点确定其他危害。针对产品的各项风险,企业应采取应对措施,确保风险降到可接受的程度。
表中所列出的风险点、危害仅为与产品密切相关的部分,并不能代表设备的全部风险。申请人应依据自身的质量管理体系要求,结合产品特点评估相关风险,并建立起科学全面的风险分析与管理制度,进而避免较大程度的风险及危害的发生。
2.常见患者伤害和不良反应
2.1少数患者可能会出现鼻出血、气流过冲、黏膜干燥、耳鸣、轻度氧中毒等不适。
2.2在儿科应用中,因为空氧混合器使用中无法精确调节气道压力,可能造成患儿腹胀、气胸等不良反应,其在麻醉领域中的应用有一定的局限性。建议考虑配备气道压力监测功能及报警,以保证患儿的安全。
3.医疗器械安全和性能基本原则清单
说明产品符合《医疗器械安全和性能基本原则清单》各项适用要求所采用的方法,以及证明其符合性的文件。对于不适用的各项要求,应当说明理由。
4.产品技术要求
产品技术要求应按照《医疗器械产品技术要求编写指导原则》的规定编制,各部分具体要求如下。
4.1产品型号规格及其划分说明
产品可按结构组成、技术参数、预期用途等划分为不同型号和规格。
若有产品有多个型号,应提供型号间的主要差异对比表。
4.2一般性能
产品性能指标不低于YY/T 0893等国家标准和行业标准适用条款的要求。如有不适用条款,申请人需在申报资料中说明理由,并提供充分证据证明相关的风险得到有效的控制。若标准更新,制造商应引用当下现行标准。制造商要求若高于标准可按制造商要求执行。若产品具有其他部件或功能,应符合相应国家标准和行业标准要求。
产品性能要求包括但不限于:外观与结构、流量调节范围及误差、氧浓度调节范围及误差、报警功能、噪音。
外观与结构:表面应平整光洁,色泽均匀,不得有明显的锋棱和划痕,金属件不得锈蚀和其它机械损伤,各种文字和标志应清晰、准确、牢固,调节旋钮操作应灵活、无阻滞,紧固件应无松动。
氧浓度调节范围:21%~100%(体积分数);误差:设定值的±5%(体积分数)。
流量范围:明确最小和最大输出流量;误差:不同流量范围下应规定对应的误差值。
报警功能:应明确报警功能(应至少包含YY/T 0893中关于报警的要求,如有其他报警功能,也应明确)。
工作噪声:明确产品正常工作噪声。
4.3安全要求
产品应符合YY/T 0893标准的要求。
如果空氧混合器具有电动元件(如气源故障报警器),还应符合GB 9706.1、YY 9706.102、YY 9706.108标准的要求。
4.4软件功能(如适用)
应符合《医疗器械软件注册审查指导原则》中第九章注册申报资料补充说明中关于产品技术要求性能指标的建议内容。
4.5其他
4.5.1若产品组成中含鼻氧管、呼吸管路、湿化器、流量计、医用低压软管组件等附件,应制定相应的物理和化学性能、无菌或微生物限度(如涉及)等要求。考虑已有的附件标准和注册审查指导原则,如YY/T 1543、《鼻氧管注册技术审查指导原则》、YY 0461、YY/T 1610、YY 9706.274、《医用呼吸道湿化器注册审评指导原则》、YY/T 0799等。
4.5.2产品至少应具备单一气源故障报警和压差报警。
4.5.3产品若具有其他特定功能,应制定相应要求。
不同的空氧混合器产品其参数根据设计要求会有所区别。本指导原则列出此类产品可能涉及的重要性能参数,注册申请人可根据自身产品的技术特点制定性能指标的具体要求。
5.产品检验报告
申请人应当按照产品技术要求进行检验,并提交检验报告。应说明检验用型号规格的典型性。
典型性原则应是同一注册单元内能够代表本单元内其他产品安全性和有效性的产品。应考虑功能最齐全、结构最复杂、风险最高的产品。如果检测一个型号不能覆盖其他型号的全部性能功能,则可对其他型号不能覆盖的部分进行差异检测。技术审评重点关注检测内容是否与产品技术要求一致。
如:空氧混合器接入医用供气源(低压、高压)不同,应分别使用相应的供气源进行配合检测。若压力气源范围为280kPa-600kPa,也应该在满足压差要求的状态下,进行检测。
6.产品的研究要求
6.1产品性能研究
产品的一般性能建议参照YY/T 0893及产品自身特点进行制定。若产品结构特征、预期用途、使用方式等与YY/T 0893标准的适用范围不一致的,申请人应提供不适用条款的说明,并提供相关证明资料,且能证明产品的相关风险得到了有效控制。
6.1.1氧浓度控制、监测(如适用)研究
氧浓度调节范围和控制误差是设备的两个重要指标,主要取决于氧浓度的调节。氧浓度的调节和响应时间与调节的方式有关,如可通过气体比例分配控制模块进行调节。
申请人应针对氧浓度控制、监测能力开展研究,提交相应的研究资料,包括验证方法和验证报告。
6.1.2流量性能研究
设备的流量范围和控制误差是重要指标。申请人应对输出流量范围和误差加以说明,并给出可实施的验证方法。
6.1.3报警性能研究:如果具备报警功能,提交报警性能研究资料。
6.1.4过滤性能研究:若含有过滤装置,明确安装过滤器的位置,提交过滤器性能研究资料,考察过滤器对细颗粒物等物质的过滤效果,评估过滤器的使用期限和更换要求。
6.1.5危险的防护研究:富氧防火研究等。
6.1.6材料性能研究:需根据YY/T 0882考虑气体兼容性,并提供研究资料。
6.1.7高海拔影响研究
空氧混合器若可用于高海拔环境下,申请人应提交相应的研究资料,明确可使用的最高海拔,明确高海拔对产品性能的影响及控制措施。电气绝缘性能也应考虑高海拔的影响。目前医疗器械检验机构尚无法模拟高原环境试验,高海拔下的性能测试可能需要进行现场试验。
6.2生物相容性研究
评价与患者直接或间接接触部分的生物相容性,例如气体通路等。生物相容性评价可以根据YY/T 1778.1开展。生物学评价过程中应当注重运用已有信息(包括材料、文献资料、体外和体内试验数据、临床经验、安全使用的历史等)。
生物相容性评价研究资料应当包括:生物相容性评价的依据和方法,产品所用材料的描述及与人体接触的性质、材料应用历史,实施或豁免生物学试验的理由和论证,对于现有数据、安全使用历史或试验结果的评价。
6.3清洁、消毒研究
产品外表面和内部气体通路有可能被体液或呼出气体中的微生物污染,提供产品的清洁和消毒研究资料。
6.4稳定性研究
可参考《有源医疗器械使用期限技术审查指导原则》要求,提交产品使用期限的研究资料。
应提交产品的包装及包装完整性提供研究资料。应参照GB/T 14710 提交产品环境试验的研究资料。注册申请人应结合声称的储运条件开展包装和环境试验研究,并论述研究设置的合理性。应在申请人所声称的储运条件下进行性能测试,证明运输和环境测试后产品能够保持其完整性和功能性。
6.5软件研究(如适用)
产品软件通常是软件组件,按《医疗器械软件注册审查指导原则》中关于软件组件的相关要求提供相关软件研究资料。产品软件失效可能对患者产生不严重的伤害,软件组件安全性级别归为中等。
适用时,应按照《医疗器械网络安全注册审查指导原则》的要求,提供网络安全相关研究资料。
6.6其他研究(如适用)
根据产品的具体特性,需提供的其他研究资料。
若产品带湿化功能,应提供气体湿化能力研究资料,参考《医用呼吸道湿化器注册审评指导原则》。
若产品含有其他附件,应提供相应的性能研究资料。
产品具有新技术特性时,应提交相关研究资料,以证明产品的安全性和有效性。
7.其他资料
空氧混合器属于列入《免于临床评价医疗器械目录》中的产品,申请人应按照《列入免于临床评价医疗器械目录产品对比说明技术指导原则》,从基本原理、结构组成、性能要求、预期用途等方面,证明产品的安全有效性。申报产品与《目录》中已获准境内注册医疗器械应具有相同或类似的适用产品。若经对比,存在差异的,还应提交差异部分对安全有效性影响的分析研究资料。
(四)临床评价资料
该产品列入《免于临床评价医疗器械目录》,申请人无需提交临床评价资料。若无法证明申报产品与《免于临床评价医疗器械目录》所述的产品具有基本等同性,应按照《医疗器械临床评价技术指导原则》提交临床评价资料。
(五)产品说明书和标签样稿
产品说明书和标签应当符合《医疗器械说明书和标签管理规定》和GB 9706.1、YY 9706.102、YY/T 0893以及其他适用标准中关于说明书和标签的相关要求。
同时关注以下内容:
1.应明确该设备在经过培训的医务人员指导下使用。
2.应明确设备的使用环境并应告知不在规定的环境条件下使用可能导致的风险。例如,环境温度要求、电源要求等;适用的海拔高度、是否适合在富氧环境使用等。
3.若不可在具有易燃气体、富氧环境中使用,应警告设备距离易燃气体或氧源至少1m。
4.应明确设备不可在没有气源的情况下使用。
5.配合其他设备使用时,明确产品的适应证、禁忌证和使用限制。
6.气源要求:医用气体管道系统、气瓶等,气源压力、气源流量。
7.在产品上清晰标记警告:不要阻塞报警口。
8.YY/T 0893的20的适用内容。
9.若含有过滤装置,应明确维护要求及更换周期。
10.应明确输出气体的压力和流量特性。
11.应明确给出设备以及附件的清洁或消毒方法(包括首次使用和重复使用时)及必要的处理、清洗周期、更换周期、更换说明、最大可重复清洗/消毒的次数以及不能再使用的判定标准。
12.应明确软件(如适用)的功能、使用限制、输入输出数据类型、必备软硬件、最大并发数、接口、访问控制、运行环境(若适用)、性能效率(若适用)等信息,明确软件发布版本。
13.气路原理图。
(六)质量管理体系文件
质量管理体系文件主要包括综述、生产制造信息、质量管理体系程序、管理职责程序、资源管理程序、产品实现程序、质量管理体系的测量、分析和改进程序、其他质量体系程序信息、质量管理体系核查信息等内容,应符合《医疗器械注册与备案管理办法》和《关于公布医疗器械注册申报资料要求和批准证明文件格式的公告》的相关要求。
三、参考文献
[1]中华人民共和国国务院.医疗器械监督管理条例:中华人民共和国国务院令第739号[Z].
[2]国家市场监督管理总局.医疗器械注册与备案管理办法:国家市场监督管理总局令第47号[Z].
[3]国家食品药品监督管理局.医疗器械说明书和标签管理规定:国家食品药品监督管理总局令第6号[Z].
[4]国家食品药品监督管理局.医疗器械分类规则:国家食品药品监督管理总局令第15号[Z].
[5]国家食品药品监督管理局.医疗器械通用名称命名规则:国家食品药品监督管理总局令第19号[Z].
[6]国家药品监督管理局.医疗器械注册申报资料要求及说明:关于公布医疗器械注册申报资料要求和批准证明文件格式的公告2021年第121号[Z].
[7]国家食品药品监督管理局.医疗器械分类目录:国家食品药品监督管理总局关于发布医疗器械分类目录的公告2017年第104号[Z].
[8]国家食品药品监督管理局.医疗器械注册单元划分指导原则:总局关于发布医疗器械注册单元划分指导原则的通告2017年第187号[Z].
[9]国家药品监督管理局.免于临床评价医疗器械目录:国家药监局关于发布免于临床评价医疗器械目录的通告2021年第71号[Z].
[10]国家药品监督管理局.列入免于临床评价医疗器械目录产品对比说明技术指导原则:国家药监局关于发布医疗器械临床评价技术指导原则等5项技术指导原则的通告2021年第73号[Z].
[11]国家药品监督管理局.医疗器械产品技术要求编写指导原则:国家药监局关于发布医疗器械产品技术要求编写指导原则的通告2022年第8号[Z].
[12]国家药品监督管理局医疗器械审评中心.医疗器械网络安全注册审查指导原则(2022年修订版):国家药监局器审中心通告2022年第7号[Z].
[13]国家药品监督管理局医疗器械审评中心.医疗器械软件注册审查指导原则(2022年修订版):国家药监局器审中心通告2022年第9号[Z].
[14]GB/T 4999-2003,呼吸麻醉设备术语[S].
[15]YY/T 0893-2023,医用气体混合器 独立气体混合器[S].
[16]YY 0461-2003,麻醉机和呼吸机用呼吸管路[S].
[17]YY/T 1543-2017,鼻氧管[S].
[18]GB/T 16886.1-2022,医疗器械生物学评价 第1部分:风险管理过程中的评价与试验[S].
[19]GB/T 42062-2022,医疗器械风险管理对医疗器械的应用[S].
[20]YY/T 0466.1-2016,医疗器械用于医疗器械标签、标记和提供信息的符号第1部分:通用要求[S].
[21]YY/T 0466.2,医疗器械用于医疗器械标签、标记和提供信息的符号第2部分:符号的制订、选择和确认[S].
[22]YY/T 0664,医疗器械软件 软件生存周期过程[S].
[23]GB 9706.1,医用电气设备 第1部分:基本安全和基本
性能的通用要求[S].
[24]GB/T 14710,医用电器环境要求及试验方法[S].
[25]YY/T 1778.1,医疗应用中呼吸气体通路生物兼容性评价 第1部分:风险管理过程中的评价与试验[S].
[26]YY9706.102,医用电气设备 第1-2部分:基本安全和基本性能的通用要求 并列标准:电磁兼容 要求和试验[S].
[27]YY 9706.108,医用电气设备 第1-8部分:基本安全和基本性能的通用要求 并列标准:通用要求,医用电气设备和医用电气系统中报警系统的测试和指南[S].
[28]YY 9706.274,医用电气设备 第2-74部分:呼吸湿化设备的基本安全和基本性能专用要求[S].
附表
空氧混合器产品主要风险点




站点声明
本网站所提供的信息仅供参考之用,并不代表本网赞同其观点,也不代表本网对其真实性负责。图片版权归原作者所有,如有侵权请联系我们,我们立刻删除。如有关于作品内容、版权或其它问题请于作品发表后的30日内与本站联系,本网将迅速给您回应并做相关处理。
郑州思途医疗科技有限公司专注于医疗器械产品政策与法规规事务服务,提供产品注册备案申报代理、临床试验、体系建立辅导、分类界定、申请创新办理服务。
行业资讯
知识分享






豫公网安备 41010202003160号