长江三角洲区域医疗器械注册人制度试点工作实施方案(试行)(沪药监械管〔2019〕112号)
为深入贯彻落实中共中央办公厅、国务院办公厅印发的《关于深化审评审批制度改革鼓励药品医疗器械创新的意见》(厅字〔2017〕42号),按照国家药品监督管理局《关于扩大医疗器械
来源:医疗器械注册代办 发布日期:2024-05-27 阅读量:次
附件:医用气体报警系统注册审查指导原则(2024年第19号).doc
本指导原则旨在指导注册申请人对医用气体报警系统注册申报资料的准备及撰写,同时也为技术审评部门提供参考。
本指导原则是对医用气体报警系统的一般要求,注册申请人应依据产品的具体特性确定其中内容是否适用。若不适用,需具体阐述理由及相应的科学依据,并依据产品的具体特性对注册申报资料的内容进行充实和细化。
本指导原则是供注册申请人和技术审评人员使用的指导性文件,但不包括审评审批所涉及的行政事项,亦不作为法规强制执行,应在遵循相关法规的前提下使用本指导原则。如果有能够满足相关法规要求的其他方法,也可以采用,但是需要提供详细的研究资料和验证资料。
本指导原则是在现行法规和标准体系以及当前认知水平下制定,随着法规和标准的不断完善,以及科学技术的不断发展,相关内容也将适时进行调整。
本指导原则适用于医用气体报警系统。相关设备,如医用压缩气体供应系统、医用气体汇流排及真空供应系统等,包含气体监测、报警功能的可参照本指导原则执行。
本指导原则不适用于牙科真空系统的报警。
(一)监管信息
1.产品名称
产品名称应符合《医疗器械通用名称命名规则》《呼吸、麻醉和急救器械通用名称命名指导原则》的要求,建议使用医疗器械分类目录和国家标准、行业标准上的通用名称。产品名称示例:医用气体报警器、医用气体报警系统。
2.分类编码
根据《医疗器械分类目录》,分类编码为08-07-06,管理类别为Ⅱ类。
3.注册单元划分的原则和实例
注册单元划分原则上以产品的技术原理、结构及组成、性能指标和适用范围为依据,并建议结合以下几方面进行考虑:
3.1结构及组成
技术原理相同,产品主要结构、组成的不同对安全有效性有影响的,原则上应划分为不同的注册单元。
如:包含气体传感器、显示面板、控制电路和集中监测与报警管理系统的医用气体报警系统与仅包含气体传感器、显示面板和控制电路的医用气体报警器应划分为不同注册单元。
3.2适用范围
性能指标差异导致适用范围不同,原则上应划分为不同的注册单元。
如:气源报警和区域报警应划分为不同的注册单元。
3.3适用范围、产品性能和结构组成基本相同的不同型号医疗器械,原则上划分为同一注册单元。
如:仅监测的气体种类、参数和采集单元不同,可划分为同一注册单元。针对相同采集参数,仅传感器工作原理不同的可划分为同一注册单元,但需区分型号规格。
(二)综述资料
1.产品的结构和组成
注册申请人应对医用气体报警系统总体构造进行详细描述(建议采用结构示意框图及文字释义),包括所有组成部分,给出部件/组件的说明(如图表、照片或图纸),明确关键部件/组件。对于存在多种型号规格的产品,需明确各型号规格的区别。需采用对比表及带有说明性文字的图片、图表,对各型号、规格的结构组成、功能、产品特征、性能指标等方面进行描述。
医用气体报警系统通常由传感器、显示面板、控制电路和集中监测与报警管理系统(医用气体报警器不包含该组件)组成,是医用供气系统的监测部分。
产品结构示例如图1:
产品结构示例如图2:
注:上述结构示意图仅供参考,具体产品结构组成应根据实际情况确定。
注册申请人需明确监测的气体种类及参数,提供每个监测参数包含的组成部分及连接示意图,提供产品完整的示意图。
需明确报警装置在医用气体系统实际安装中可能出现的具体位置(如区域报警护士站,气源报警等)及所包含的报警功能,包含网络接口的需一并明确。
2.产品工作原理/作用机理
产品工作原理:将传感器采集到的信号经计算、处理并传输至显示面板和/或集中监测和报警平台,实现气体参数的显示、监测、报警和数据管理等功能。需同时明确传感器工作原理。
产品作用机理:不适用。
3.产品的适用范围、禁忌证
3.1适用范围
用于医疗机构对医用气体供应和设备状况进行监测,需明确监测的气体种类及参数。气体种类,如氧气、93%氧(富氧空气)、氧化亚氮、氧气/氧化亚氮混合物、氦/氧混合物、医用空气(包括医疗空气、器械空气、牙科空气)、驱动手术器械用氮气、二氧化碳等;监测参数,如气体压力、流量、浓度、露点和设备的运行状况等。
3.2禁忌证
无。
4.产品的不良事件历史记录
注册申请人应关注并收集同类产品以及申报产品注册周期内的不良事件历史记录,可通过各国监管机构发布的不良事件资料库中查询相应不良事件数据。可以产品名称为方向开展医疗器械不良事件查询,通过在已选择的数据库的检索页面输入预期要进行查询的医疗器械产品名称,通过限制检索时间进行相关产品不良事件信息收集。
可以检索公开发布的不良事件信息如下:
4.1国家药品不良反应监测中心发布的“医疗器械不良事件信息通报”及“医疗器械警戒快讯”。
4.2美国不良事件查询数据库MAUDE、召回查询数据库Recall及按年份查询警告信(warning letter)。
4.3英国医疗器械警报(MHRA)。
4.4加拿大召回与警戒(Search recalls and safety alerts)。
4.5澳大利亚TGA不良事件(Database of Adverse Event Notifications - medical devices)、召回(System for Australian Recall Actions)及警戒(All alerts)。
4.6日本PMDA。
4.7德国BfArM。
(三)非临床资料
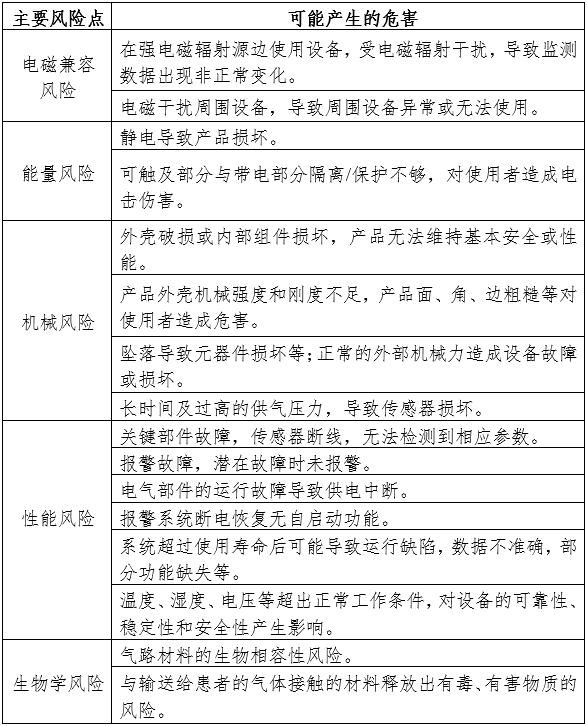
1.产品风险管理资料
风险管理资料应符合GB/T 42062的有关要求,产品主要风险点见附表。
表中所列出的风险点、危害仅为与产品密切相关的部分,并不能代表设备的全部风险。申请人应依据自身的质量管理体系要求,结合产品特点评估相关风险,并建立起科学全面的风险分析与管理制度,进而避免较大程度的风险及危害的发生。
2.产品技术要求
按照《医疗器械产品技术要求编写指导原则》编制产品技术要求。需明确工作条件,包括电源、大气压力、环境温度、环境湿度等。
不同的医用气体报警系统其结构根据设计要求会有所区别。本指导原则列出此类产品可能涉及的重要性能参数,注册申请人可根据自身产品的技术特点制定性能指标的具体要求。若有相关国家标准和行业标准发布实施的,应符合相应标准要求。
若含有软件,应按照《医疗器械软件注册审查指导原则》的要求,明确软件名称、型号规格、发布版本、版本命名规则等。
产品性能指标可能包括但不限于:
2.1监测参数
2.1.1压力
应明确医用气体和/或医用真空压力监测范围及误差;
2.1.2流量、浓度、露点、温度等(如适用)
应明确监测范围及误差;医用氧气计量应具有实时、累计计量功能。
2.2提示、报警功能
2.2.1用于中心吸引站的,需符合YY/T 0186中4.2.4条款要求;用于中心供氧系统的,需符合YY/T 0187中4.4条款要求;
2.2.2气源报警
压缩医用气体供气源压力超出允许压力上限和额定压力欠压15%时,应启动超、欠压报警;
2.2.3区域报警
应符合YY 9706.108要求;且压缩医用气体工作压力超出额定压力±20%时,应启动超压、欠压报警;
2.2.4视觉报警
应能在距离4m、视角小于30°和100 1x的照度下清楚辨别;操作者的视觉敏锐度为1(如必要,经矫正);区域报警不适用;
2.2.5听觉报警
在设定条件下应能启动,1.5m处的声压级不应低于55dB(A),并应有声音暂停功能;区域报警不适用;
2.2.6其他报警功能
如气体流量、浓度、露点、温度及运行报警等;
2.3建议执行GB 50751第7章“医用气体系统监测报警”中适用的条款要求;
2.4软件功能
应符合《医疗器械软件注册审查指导原则(2022年修订版)》中第九章注册申报资料补充说明中关于产品技术要求性能指标的建议内容。
2.5外观及显示性能
2.5.1外观应光滑平整,色泽均匀,无明显划痕、毛刺、锋棱和变形缺陷;
2.5.2显示面板上图形符号和字母准确、清晰、均匀,不得有划痕。
2.6安全要求
电气安全应符合GB 9706.1标准的要求,电磁兼容性能应符合YY 9706.102标准的要求。
3.同一注册单元内注册检验代表产品确定原则和实例
检验用产品应当能够代表申请注册产品的安全性和有效性,应充分考虑产品功能、结构组成、性能指标、适用范围及其他风险等方面;代表产品应是功能最齐全、结构最复杂、风险最高的产品。
注册单元内各型号的主要安全指标、性能指标不能被代表型号全部涵盖时,则应选择涵盖安全指标、性能指标最多的产品作为代表产品,同时还应考虑其他型号中未被代表型号所涵盖的安全指标及性能指标。
与性能和安全项目关注点不同,电磁兼容方面的典型性产品应充分考虑注册单元内不同型号之间电磁兼容特点和差异。
如:结构相同,仅监测气体种类、参数不同的医用气体报警系统,应选择监测气体种类及参数最多、功能最齐全、风险最高的医用气体报警系统进行典型型号检测。
4.研究资料
4.1产品性能研究
应当提供产品性能研究资料以及产品技术要求的研究和编制说明,包括功能性、安全性指标(如电气安全与电磁兼容)以及与质量控制相关的其他指标的确定依据,所采用的标准或方法、采用的原因及理论基础。如适用的国家标准、行业标准中有不适用的条款,也应将不适用的条款及理由予以说明。
YY/T 0186是推荐性标准,适用于医用中心吸引系统产品。对于真空负压系统的压力监测需符合4.2.4要求。
YY/T 0187是推荐性标准,适用于医用中心供氧系统产品。对于供氧系统的压力监测需符合4.4要求。
GB 50751是强制性国家标准,适用于医疗机构对医用气体工程(包含医用气体报警系统)设计、施工和验收。对于GB 50751中的强制性条款,必须严格执行。经评估,医用气体报警系统没有适用的强制性条款。根据与产品本身性能的相关性研究,本指导原则列举了GB 50751中推荐执行的条款,如不适用需明确理由。
ISO7396-1:2016中关于监控和报警系统采纳IEC 60601-1-8,故电气安全建议采纳GB 9706.1。部分企业如已采纳GB 4793.1和GB/T 18268.1,延续时可直接沿用GB 4793.1和GB/T 18268.1,但首次注册建议执行GB 9706.1。如ISO 7396-1转换成国内标准,按最新标准规定执行。
ISO 7396-1:2016对于临床紧急报警(管道压力超出额定压力±20%)的监测和报警信号,需要符合IEC 60601-1-8要求。本指导原则建议区域报警(根据GB 50751,报警分为区域报警和气源报警)执行IEC 60601-1-8的转换标准暨YY 9706.108。区域报警器,比如护士站、病房区域氧气压力监测的报警器,应符合YY 9706.108要求;而对于气源报警,只要求按GB 50751和YY/T 0187(仅适用于医用中心供氧系统)具有相应的报警功能;负压报警,按GB 50751和YY/T 0186具有相应的报警功能。
4.2燃爆风险
对于暴露于易燃、易爆气体的组件(如传感器),应当提供燃爆风险研究资料,证明在正常状态及单一故障状态下,燃爆风险可接受。与氧气接触的部件,应符合YY/T 0882要求。
4.3生物学特性研究
评价与患者直接或间接接触部分的生物相容性,如传感器。建议参照YY/T 1778.1对呼吸气体通路进行生物学研究。鼓励有条件的企业根据ISO 18562系列标准评价气体通路生物相容性。
研究资料应当包括:生物相容性评价的依据和方法,产品所用材料的描述及与人体接触的性质、材料应用历史,实施或豁免生物学试验的理由和论证,对于现有数据、安全使用历史或试验结果的评价。
4.4灭菌/消毒工艺研究
终端用户消毒:如适用,应明确推荐的消毒工艺(方法和参数)以及所推荐消毒方法确定的依据。
4.5软件研究
应参照《医疗器械软件注册审查指导原则(2022年修订版)》相关要求提交软件研究报告。
若适用,还应当按照《医疗器械网络安全注册查指导原则(2022年修订版)》要求提交网络安全研究报告。
4.6联合使用
如申报产品预期与其他医疗器械、非医疗器械产品联合使用实现同一预期用途,应当提供证明联合使用安全有效的研究资料,包括互联基本信息(连接类型、接口、协议、最低性能)、联合使用风险及控制措施、联合使用上的限制、兼容性研究等。
4.7.环境试验
申请人应按照GB/T 14710的要求提交相关研究资料。检测项目选取原则为与电气部分相关的性能指标(如报警装置对应的相关性能指标)。
4.8证明产品安全性、有效性的其他研究资料
5.稳定性研究
5.1使用稳定性
参见《有源医疗器械使用期限注册技术审查指导原则》相关要求,应当提供使用稳定性/可靠性研究资料,证明在生产企业规定的使用期限/使用次数内,在正常使用、维护情况下,产品的性能、功能满足使用要求。
5.2运输稳定性
应当提供运输稳定性和包装研究资料,证明在生产企业规定的运输条件下,运输过程中的环境条件(例如:震动、振动、温度和湿度的波动)不会对医疗器械的特性和性能,包括完整性和清洁度,造成不利影响。
(四)临床评价资料
该类产品已列入《免于临床评价医疗器械目录》(以下简称《目录》),注册申请人应当按照《列入免于临床评价医疗器械目录产品对比说明技术指导原则》,从基本原理、结构组成、性能、安全性、适用范围等方面,证明产品的安全有效性。无需提交临床评价资料。
对于不在《目录》产品描述范围之内,或不能证明与已获准境内注册的产品具有基本等同性,应按相关临床评价指导原则开展临床评价。
(五)产品说明书和标签样稿
产品说明书和标签应当符合《医疗器械说明书和标签管理规定》和GB 9706.1、YY 9706.102、YY 9706.108以及其他适用标准中关于说明书和标签的相关要求。
说明书还应关注以下内容:
1.产品适用范围、主要性能指标、软件发布版本。
2.关于产品安装的说明,明确按GB 50751进行施工安装及与产品配合使用的管道接口标准的要求。
3.对于产品使用方法、产品寿命、维护保养等情况的说明。说明与管路接触部件的定期检查维护。
4.所有报警信号和信息信号的说明。
5.告知用户如何连接和断开可拆卸部件和附件;告知医疗机构医用气体报警系统的安装图纸。
6.对于电磁兼容所声称的有关内容。
7.对于安全性方面的注意事项,包括熔断器、显示器及传感器等更换的潜在风险及安全措施。
8.关于提醒使用者验收的相关要求。
9.常见故障及排除方法。
(六)质量管理体系文件
生产制造信息
1.应当明确产品生产工艺过程
工艺过程可采用流程图的形式,并说明其每道工序及接收和放行标准,同时对过程控制要点进行详细说明。
2.生产场地
应详细说明产品生产场地地址、生产工艺布局、生产环境要求及周边情况。有多个研制、生产场地,应当概述每个研制、生产场地的实际情况。
[1]中华人民共和国国务院.医疗器械监督管理条例:中华人民共和国国务院令第739号[Z].
[2]国家市场监管总局.医疗器械注册与备案管理办法:国家市场监管总局令第47号[Z].
[3]国家食品药品监督管理局.医疗器械说明书和标签管理规定:国家食品药品监督管理总局令第6号[Z].
[4]国家食品药品监督管理局.医疗器械通用名称命名规则:国家食品药品监督管理总局令第19号[Z].
[5]国家食品药品监督管理局.医疗器械分类目录:国家食品药品监督管理总局公告2017年第104号[Z].
[6]国家食品药品监督管理局.医疗器械注册单元划分指导原则:总局通告2017年第187号[Z].
[7]国家药品监督管理局.有源医疗器械使用期限注册技术审查指导原则:国家药品监督管理局通告2019年第23号[Z].
[8]国家药品监督管理局医疗器械审评中心.医疗器械网络安全注册审查指导原则(2022年修订版):国家药监局器审中心通告2022年第7号[Z].
[9]国家药品监督管理局医疗器械审评中心.医疗器械软件注册审查指导原则(2022年修订版):国家药监局器审中心通告2022年第9号[Z].
[10]国家药品监督管理局.列入免于临床评价医疗器械目录产品对比说明技术指导原则:国家药监局通告2021年第73号[Z].
[11]国家药品监督管理局.免于临床评价医疗器械目录:国家药监局通告2021年第71号[Z].
[12]YY/T 1778.1-2021,医疗应用中呼吸气体通路生物相容性评价 第1部分:风险管理过程中的评价与试验[S].
[13]GB/T 42062-2022,医疗器械风险管理对医疗器械的应用[S].
[14]GB/T 14710-2009,医用电器环境要求及试验方法[S].
[15]GB 50751-2012,医用气体工程技术规范[S].
[16]YY 9706.108-2021,医用电气设备 第1-8部分:基本安全和基本性能的通用要求 并列标准:通用要求,医用电气设备和医用电气系统中报警系统的测试和指南[S].
[17]GB 9706.1-2020,医用电气设备 第1部分:基本安全和基本性能的通用要求[S].
[18]YY 9706.102-2021,医用电气设备 第1-2部分:基本安全和基本性能的通用要求 并列标准:电磁兼容 要求和试验[S].
[19]GB 4793.1-2007,测量、控制和实验室用电气设备的安全要求 第1部分:通用要求[S].
[20]GB/T 18268.1-2010,测量、控制和实验室用的电设备电磁兼容性要求 第1部分:通用要求[S].
[21]ISO 7396-1, Medical gas pipeline systems - Part 1: Pipeline systems for compressed medical gases and vacuum[S].
[22]ISO 18562系列,医疗应用中呼吸气体通路生物相容性评价[S].
附表

站点声明
本网站所提供的信息仅供参考之用,并不代表本网赞同其观点,也不代表本网对其真实性负责。图片版权归原作者所有,如有侵权请联系我们,我们立刻删除。如有关于作品内容、版权或其它问题请于作品发表后的30日内与本站联系,本网将迅速给您回应并做相关处理。
郑州思途医疗科技有限公司专注于医疗器械产品政策与法规规事务服务,提供产品注册备案申报代理、临床试验、体系建立辅导、分类界定、申请创新办理服务。
为深入贯彻落实中共中央办公厅、国务院办公厅印发的《关于深化审评审批制度改革鼓励药品医疗器械创新的意见》(厅字〔2017〕42号),按照国家药品监督管理局《关于扩大医疗器械
为规范医疗器械注册人跨区域委托生产的监督管理,推进长江三角洲区域医疗器械跨区域监管,根据《中共中央办公厅国务院办公厅关于深化审评审批制度改革鼓励药品医疗器械创新的意见》《
2024年10月19日,在第 75 届世界医学会全体大会上正式通过了《赫尔辛基宣言》的最新修订版本;《赫尔辛基宣言》作为人类参与者的医学研究伦理
附件:血液透析用水处理设备注册审查指导原则(2024年修订版)(2024年第19号).doc血液透析用水处理设备注册审查指导原则(2024年修订版)本指导原则旨在指导注册申请人对血液透析用水处理设备注册申报资料的准备及撰写,同时也为技术审评部门提供参考。本指导原则是对血液透析用水处理设备的一般要求,注册申请人依据产品的具体特性确定其中内容是否适用。若不适用,要具体阐述理由及相应的科学依据,并依据产
附件:一次性使用医用冲洗器产品注册审查指导原则(2022年第41号).doc一次性使用医用冲洗器产品注册审查指导原则本指导原则旨在指导注册申请人对一次性使用医用
本指导原则旨在帮助和指导注册申请人对一次性使用腹部穿刺器注册申报资料进行准备,以满足技术审评的基本要求。同时有助于审评机构对该类产品进行科学规范的审评,提高审评工
国家市场监督管理总局令 第47号 《医疗器械注册与备案管理办法》已经2021年7月22日市场监管总局第11次局务会议通过,现予公布,自2021年10月1日起施行。 附件: 医疗器械注册与备案管
国家药监局器审中心关于发布影像型超声诊断设备(第三类)注册审查指导原则(2023年修订版)的通告(2024年第29号)发布时间:2024-10-14为进一步规范
国家药监局药审中心关于发布《抗肿瘤药物临床试验中SUSAR分析与处理技术指导原则》的通告(2024年第42号) 发布日期:20241010
附件:康复类数字疗法软件产品分类界定指导原则(2025年第27号).doc康复类数字疗法软件产品分类界定指导原则一、目的为指导康复类数字疗法软件产品管理属性和管
行业资讯
知识分享
八年
医疗器械服务经验
联系思途,免费获得专属《落地解决方案》及报价
咨询相关问题或咨询报价,可以直接与我们联系
思途CRO——医疗器械注册临床第三方平台
