电动摄影平床注册审查指导原则(2024年第19号)
来源:医疗器械注册代办 发布日期:2024-05-27 阅读量:次
附件:电动摄影平床注册审查指导原则(2024年第19号).doc
电动摄影平床注册审查指导原则
本指导原则旨在指导注册申请人对电动摄影平床注册申报资料的准备及撰写,同时也为技术审评部门审评注册申报资料提供参考。
本指导原则是对电动摄影平床的一般要求,申请人应依据产品的具体特性确定其中的内容是否适用。若不适用,需具体阐述其理由及相应的科学依据,并依据具体的产品特性对注册申报资料的内容进行充实和细化。
本指导原则是供注册申请人和技术审评人员使用的指导性文件,但不包括注册审批所涉及的行政事项,亦不作为法规强制执行,应在遵循相关法规的前提下使用本指导原则。如果有能够满足相关法规要求的其他方法,也可以采用,但是需要提供详细的研究资料和验证资料。
本指导原则是在现行法规和标准体系以及当前认知水平下制定的,随着法规和标准的不断完善,以及科学技术的不断发展,相关内容也将适时进行调整。
一、适用范围
本指导原则适用于电动摄影平床的产品注册。按现行《医疗器械分类目录》,该类产品分类编码为06-05-03,管理类别为Ⅱ类。X射线摄影(诊断)设备中所含电动摄影平床可参照本指导原则执行。
二、注册审查要点
(一)监管信息
明确申请表中产品名称、管理类别、分类编码、型号规格、产品组成等信息。
1.产品名称
产品命名需符合《医疗器械通用名称命名规则》和《医用成像器械通用名称命名指导原则》的要求。根据产品预期用途可采用电动摄影平床进行命名。
2.分类编码
依据《医疗器械分类目录》,申报产品分类编码为06-05-03。
3.注册单元划分
注册单元划分原则上以产品的技术原理、结构组成、性能指标和适用范围为划分依据。电动摄影平床注册单元划分建议重点关注以下几个方面:
3.1结构组成:
固定式电动摄影平床与移动式电动摄影平床应划为不同注册单元。
带有X射线管组件支撑装置的电动摄影平床与不带X射线管组件支撑装置的电动摄影平床应划为不同注册单元。
3.2适用范围:
用于X射线摄影成像患者的支撑的电动摄影平床与包含其他用途的电动摄影平床不能划为同一注册单元。
(二)综述资料
1.产品描述
1.1器械及操作原理描述
1.1.1工作原理
需详述产品的工作原理,例如:电动摄影平床通过电力驱动,控制平床垂直升降、平床水平横向移动、平床纵向移动、平床转动,辅助患者进行摄影成像检查摆位;含X射线源组件支撑装置的电动摄影平床还可以控制X射线管组件垂直升降、X射线管组件水平纵向移动以及X射线管组件水平旋转,辅助摄影成像源像距调整。
1.1.2结构组成
电动摄影平床通常由床身、床面板、支撑装置、探测器或暗盒托盘、电力驱动装置、控制部分组成,可能还会包括X射线源组件支撑装置。移动式电动摄影平床还会包含脚轮。
产品结构示例见图1和图2:


注:上述结构示意图仅供参考,具体产品结构组成应根据实际产品确定,并提供图示说明。
1.2型号规格
需明确申报产品的型号规格。如同一个注册单元包含多个型号规格,应列表说明各型号之间的异同。
2.适用范围和禁忌证
2.1适用范围
适用范围需根据临床实际应用情况确定,例如用于X射线摄影成像中对患者的支撑。
2.2预期使用环境
需明确设备预期使用场所和使用环境要求。该产品通常在医疗机构使用。预期使用环境的信息应当明确可能影响其安全性和有效性的环境条件,如温度、湿度、压力、移动、振动、海拔等。
(三)非临床资料
1.产品风险管理资料
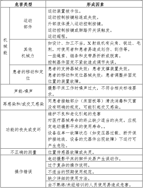
应符合GB/T 42062《医疗器械风险管理对医疗器械的应用》,以下依据GB/T 42062《医疗器械风险管理对医疗器械的应用》附录C,提示性列举了电动摄影平床的可能存在的初始危害因素,见附件。
2.医疗器械安全和性能基本原则清单
参考《医疗器械安全和性能基本原则符合性技术指南》的要求,明确《医疗器械安全和性能基本原则清单》中各项要求的适用性。对于不适用的要求,应当逐项说明不适用的理由。对于适用要求,应逐项说明为符合要求所采用的方法,以及证明其符合性的文件。关于证明各项要求符合性的文件,如果包含在产品注册申报资料中,应当说明其在申报资料中的具体位置。对于未包含在产品注册申报资料中的文件,应当注明该证据文件名称及其在质量管理体系文件中的编号。
3.产品技术要求及检验报告
3.1产品技术要求
注册申请人应按照《医疗器械产品技术要求编写指导原则》编写产品技术要求,结合申报产品的特点设置条款。
产品如包含软件组件要注明软件发布版本、软件版本命名规则,其中软件版本命名规则需与质量管理体系保持一致。
本指导原则列出了电动摄影平床可能涉及的主要技术指标:
3.1.1床面高度
床面高度应符合YY/T 0737标准的要求。
3.1.2床面水平移动性能(如适用)
应规定床面水平横向及纵向移动范围及其偏差;床面移动应平稳。
3.1.3床面垂直升降性能(如适用)
应规定床面垂直升降范围及其偏差;床面移动应平稳。
3.1.4床身转动性能(如适用)
应规定床身转动角度范围及其偏差;床面转动应平稳。
3.1.5X射线源组件支撑装置(如适用)
带有X射线源组件支撑装置的电动摄影平床,产品技术要求应规定X射线源组件支撑装置沿床面纵向和垂直方向移动范围。
3.1.6床面板
床面板应无妨碍X射线诊断的阴影,同时应规定床面板的衰减当量。
3.1.7滤线器(如适用)
滤线器应符合YY/T 0737标准的要求。
3.1.8床面承重
床面承重应符合YY/T 0737标准的要求。
3.1.9长度指示值
应规定长度指示值与实际值的偏差。
3.1.10角度指示值
应规定角度指示值与实际值的偏差。
3.1.11启动力
在连续X射线辐射状态下,需要人力操作的运动部分的启动力应不大于50N。
3.1.12直线运动部分制动力
机械装置中的运动部分应有制动装置(悬挂装置中要求随遇平衡不需要制动的除外),直线运动部分制动力应不小于100N。
3.1.13旋转运动部分制动力(如适用)
旋转运动部分的制动力应在产品技术要求中规定。
3.1.14电力驱动运动部分
电力驱动运动部分应符合YY/T 0737标准的要求。
3.1.15控制盒(如适用)
控制盒的要求应在产品技术要求中规定,如操作功能、显示方式等。
3.1.16脚踏开关(如适用)
脚踏开关应符合YY/T 1057标准的要求(除4.1.2外)。
注:申请人可以规定YY/T 1057标准的4.1.2 工作电阻的要求。
3.1.17外观
外观应符合YY/T 0737标准的要求。
3.1.18安全
应符合GB 9706.1、GB 9706.103、GB 9706.254、YY 9706.102的要求。
3.2检验报告
检验产品典型性:检验用典型型号产品应是功能最齐全、结构最复杂、风险最高的产品,应充分考虑产品结构组成、性能指标、安全指标及其他风险等方面。如果典型型号产品不能覆盖其他型号的全部性能指标和安全指标,则可对不能覆盖的部分指标进行差异检测。
4.产品性能研究
应当提供产品性能研究资料以及产品技术要求的研究和编制说明,包括功能性、安全性指标(如电气安全与电磁兼容)以及与质量控制相关的其他指标的确定依据,所采用的标准或方法、采用的原因及理论基础。如适用的国家标准、行业标准中有不适用的条款,也应将不适用的条款及理由予以说明。
具体如下:
4.1化学和物理性能研究
性能指标确定的依据应根据产品的工作原理描述设计输入来源以及临床意义,明确申报产品所采用的标准或方法、采用的原因及理论基础。适用的国家标准、行业标准中,如果有不适用的条款,也应将不适用的条款及理由予以说明。
产品性能指标的确定依据应明确、具体,并应描述其所考虑的实际临床应用出发点,以及相关指标和临床使用的关联性,不能笼统地描述为“依据产品特点”“依据临床需求确定”,应详细说明是产品的什么特点,何种临床需求。对于参考同类产品确定的,应提供同类产品的相关资料。
申报产品预期与其他医疗器械产品联合使用实现对患者的摄影诊断。应当提供证明联合使用安全有效的研究资料,包括互联基本信息(连接类型、接口、协议、最低性能)、联合使用风险及控制措施、联合使用上的限制,兼容性研究等。
申报产品若同时具备其他功能,应提交详细资料说明工作原理并提交相应的验证资料。
4.2电气系统安全性研究
应提供电气安全性、机械和环境保护以及电磁兼容性的研究资料,说明适用的标准以及开展的研究。若适用的强制性标准中有不适用的条款,还应说明不适用理由。
4.3软件研究
申报产品若包含软件组件,需参照《医疗器械软件注册审查指导原则(2022年修订版)》和《医疗器械网络安全注册审查指导原则》(如适用)的相关要求提交产品软件研究资料。
4.4生物学特性研究
生物相容性评价资料应明确接触部件名称、患者接触类型、患者接触时间、患者接触材料名称。应对产品中与患者直接接触或间接接触的材料进行生物学评价。按照GB/T 16886.1标准要求,至少考虑以下方面的要求:细胞毒性、致敏性。
4.5清洁和消毒研究
应当明确推荐的清洗和消毒工艺(方法和参数)、工艺的确定依据以及验证的相关研究资料。
4.6使用稳定性
申请人可以参考《有源医疗器械使用期限注册技术审查指导原则》,提供产品使用期限的研究资料。
4.7运输稳定性
申请人需提供运输稳定性和包装研究资料,证明在规定的运输条件下,运输过程中的环境条件不会对医疗器械的造成不利影响。运输稳定性可参考YY/T 0291标准的要求进行。
4.8其他资料
该产品列入《免于临床评价医疗器械目录》,需按照《列入免于临床评价医疗器械目录产品对比说明技术指导原则》的要求开展等同性论证。若无法证明申报产品与《免于临床评价医疗器械目录》所述的产品具有基本等同性,应按照《医疗器械临床评价技术指导原则》的要求提交临床评价资料。
(四)产品说明书和标签样稿
产品说明书和标签应当符合《医疗器械说明书和标签管理规定》及相关国家标准、行业标准中有关产品使用说明书及标签的要求。
应规定电动摄影平床的电源条件;警告及注意事项应包括产品使用人员的要求,如需由经过培训的专业的医务人员操作;应规定电磁兼容方面相关的警告及措施;应包含不应放置在影响本产品运行和性能的位置的警告;应规定对产品进行消毒后,室内应充分换气再接通装置电源,如室内残留易燃性气体,通电时有可能产生火灾和爆炸;应规定将患者往摄影平床上固定时,务必确认手脚、头发,衣服等没露出摄影平床外;应规定如没有正确将患者固定,患者身体的某个部位有夹在摄影平床下面的风险,一旦发生患者有可能受伤;应规定患者无意识时,为防止从摄影平床上跌落,应采取固定措施;应规定使用产品前需确认牢固安装了患者支架附属品,如果没有牢固安装,有可能导致附属品脱落,装置损坏,患者受伤;应规定使用产品前需确认患者导尿管和尿袋的安全性,防止尿液溅到摄影平床上,造成漏电等事故。
安装和调试应包括电源的选择、地线的埋设、机器的布局、通电试验及性能调试部分,必要时应有安装示意图。
使用方法应包括控制部分的详细描述、操作的顺序和步骤、产品功能的描述以及对控制面板上所出现的图形符号的解释和说明。
X射线防护的相关内容应符合GB 9706.103中关于随机文件的有关要求(标准5.2.1条款的表2),具体包括正常使用时焦点到影像接收器的距离(若包含X射线管组件支撑装置)、床面板及附件最大衰减当量的说明等。
维护和保养应包括产品的清洁消毒方式及相关注意事项;日检、周检和年检的内容;设备维修人员的资质要求。
故障排除应包括使用中如果发生异常声响、操作失灵、设备损坏、摄影平床运动不受控制等情形下的处理方式。
三、参考文献
[1]中华人民共和国国务院.医疗器械监督管理条例:中华人民共和国国务院令第739号[Z].
[2]国家市场监督管理总局.医疗器械注册与备案管理办法:国家市场监督管理总局令第47号[Z].
[3]国家食品药品监督管理局.医疗器械说明书和标签管理规定:国家食品药品监督管理总局令第6号[Z].
[4]国家食品药品监督管理局.医疗器械通用名称命名规则:国家食品药品监督管理总局令第19号[Z].
[5]国家药品监督管理局.医用成像器械通用名称命名指导原则:国家药监局通告2020年第41号[Z].
[6]国家食品药品监督管理局.医疗器械分类目录:国家食品药品监督管理总局公告2017年第104号[Z].
[7]国家食品药品监督管理局.医疗器械注册单元划分指导原则:总局通告2017年第187号[Z].
[8]国家药品监督管理局.有源医疗器械使用期限注册技术审查指导原则:国家药品监督管理局通告2019年第23号[Z].
[9]国家药品监督管理局医疗器械审评中心.医疗器械软件注册审查指导原则(2022年修订版):国家药监局器审中心通告2022年第9号[Z].
[10]国家药品监督管理局.列入免于临床评价医疗器械目录产品对比说明技术指导原则:国家药监局通告2021年第73号[Z].
[11]国家药品监督管理局.免于进行临床评价医疗器械目录(2023年):国家药监局关于发布免于临床评价医疗器械目录通告2023年第33号[Z].
[12]国家药品监督管理局.医疗器械产品技术要求编写指导原则:国家药监局公告2022年第8号[Z].
[13]国家药品监督管理局.医疗器械注册申报资料要求和批准证明文件格式:国家药监局公告2021年第121号[Z].
[14]国家药品监督管理局医疗器械审评中心.医疗器械安全和性能基本原则符合性技术指南:国家药监局器审中心通告2022年第29号[S].
[15]GB/T 16886.1-2022,医疗器械生物学评价第1部分:风险管理过程中的评价与试验[S].
[16]GB/T 42062-2022,医疗器械风险管理对医疗器械的应用[S].
[17]GB 9706.1-2020,医用电气设备 第1部分:基本安全和基本性能的通用要求[S].
[18]GB 9706.103-2020,医用电气设备 第1-3部分:基本安全和基本性能的通用要求 并列标准:诊断X射线设备的辐射防护[S].
[19]GB 9706.254-2020,医用电气设备 第2-54部分:X射线摄影和透视设备的基本安全和基本性能专用要求[S].
[20]GB/T 10149-1988,医用X射线设备术语和符号[S].
[21]GB/T 5465.2-2023,电气设备用图形符号[S].
[22]YY 9706.102-2021,医用电气设备 第1-2部分:基本安全和基本性能的通用要求 并列标准:电磁兼容 要求和试验[S].
[23]GB/T 191-2008,包装储运图示标志[S].
[24]YY/T 0737-2009,医用X射线摄影床专用技术条件[S].
[25]YY/T 1057-2016,医用脚踏开关通用技术条件[S].
[26]YY/T 1099-2007,医用X射线设备包装、运输和贮存 [S].
[27]YY/T 0291-2016,医用X射线设备环境要求及试验方法[S].
[28]YY/T 0466.1-2023,医疗器械 用于医疗标签、标记和提供信息的符号 第1部分:通用要求[S].
[29]YY/T 0106-2021,医用诊断X射线机通用技术条件[S].
[30]YY/T 0741-2018,数字化摄影X射线机专用技术条件[S].
[31]YY/T 0742-2021,胃肠X射线机专用技术条件[S].
附件
电动摄影平床产品常见初始危害因素




站点声明
本网站所提供的信息仅供参考之用,并不代表本网赞同其观点,也不代表本网对其真实性负责。图片版权归原作者所有,如有侵权请联系我们,我们立刻删除。如有关于作品内容、版权或其它问题请于作品发表后的30日内与本站联系,本网将迅速给您回应并做相关处理。
郑州思途医疗科技有限公司专注于医疗器械产品政策与法规规事务服务,提供产品注册备案申报代理、临床试验、体系建立辅导、分类界定、申请创新办理服务。
行业资讯
知识分享






豫公网安备 41010202003160号