【上海药理学会】重磅发布《临床试验监查员管理及能力评估规范》
来源:医疗器械注册代办 发布日期:2024-04-03 阅读量:次



































声明:本文章为网络转载,所转载文章内容及版权均归原作者所有,如涉及侵权,请与我联系处理。如带来不便,敬请谅解!

站点声明
本网站所提供的信息仅供参考之用,并不代表本网赞同其观点,也不代表本网对其真实性负责。图片版权归原作者所有,如有侵权请联系我们,我们立刻删除。如有关于作品内容、版权或其它问题请于作品发表后的30日内与本站联系,本网将迅速给您回应并做相关处理。
郑州思途医疗科技有限公司专注于医疗器械产品政策与法规规事务服务,提供产品注册备案申报代理、临床试验、体系建立辅导、分类界定、申请创新办理服务。
行业资讯
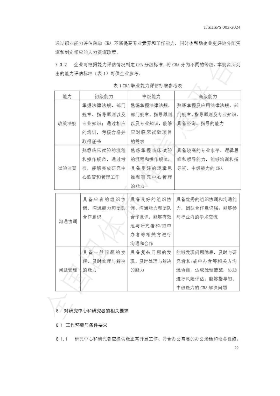
知识分享






豫公网安备 41010202003160号