膀胱超声扫描仪注册审查指导原则(2023年第22号)
来源:医疗器械注册代办 发布日期:2023-07-07 阅读量:次
附件:膀胱超声扫描仪注册审查指导原则(2023年第22号).doc
膀胱超声扫描仪注册审查指导原则
本指导原则旨在指导注册申请人对膀胱超声扫描仪注册申报资料的准备及撰写,同时也为技术审评部门提供参考。
本指导原则是对膀胱超声扫描仪产品的一般要求,注册申请人应依据产品的具体特性确定其中内容是否适用。若不适用,需具体阐述理由及相应的科学依据,并依据产品的具体特性对注册申报资料的内容进行充实和细化。
本指导原则是供注册申请人和审评人员使用的指导文件,不涉及注册审批等行政事项,亦不作为法规强制执行,如有能够满足法规要求的其他方法,也可以采用,但应提供详细的研究资料和验证资料。应在遵循相关法规的前提下使用本指导原则。
本指导原则是在现行法规和标准体系以及当前认知水平下制定,随着法规和标准的不断完善,以及科学技术的不断发展,相关内容也将适时进行调整。
一、适用范围
本指导原则适用于膀胱超声扫描仪,该产品采用三维超声容积测量技术用于测量膀胱内尿量。根据《医疗器械分类目录》,产品管理类别为二类,分类编码为06-07-01。带有测量膀胱内尿量功能的其他医疗器械可参考本指导原则的适用部分。如申报产品还具有B型超声诊断仪的功能,则应符合B型超声诊断仪相关标准并参照相关注册审查指导原则进行注册。
二、注册审查要点
(一)监管信息
1. 产品名称
产品的命名应符合《医疗器械通用名称命名规则》《医用成像器械通用名称命名指导原则》的要求。产品名称由一个核心词和不超过三个的特征词组成,如:膀胱超声扫描仪、手持式膀胱超声扫描仪、膀胱超声测量仪、膀胱超声尿量测量仪。
2. 注册单元划分
申报产品注册单元的划分应按照《医疗器械注册与备案管理办法》《医疗器械注册单元划分指导原则》要求,着重考虑产品的技术原理、结构组成、性能指标、适用范围等因素进行综合判定。
一般情况下,台式设备与手持式设备应划分为不同的注册单元,如图1所示。

3. 产品列表
以表格形式列出拟申报产品的型号、规格、结构及组成、附件,以及每个型号规格的标识(如型号或部件的编号,器械唯一标识等)和描述说明(如尺寸、材质等)。
4. 其他管理信息
应符合《关于公布医疗器械注册申报资料要求和批准证明文件格式的公告》要求。
(二)综述资料
1. 产品的结构和组成
通常由主机、超声探头、软件组件(如适用,明确发布版本)、电源线(如适用)、可充电电池(如适用)、充电器(如适用)和选配件(如通用计算机平台、打印机等)组成。手持式产品一般采用主机、探头一体设计,并通常带有可在通用计算机平台或智能终端进行显示、处理和存储的应用软件。原理示意图如图2所示。

应详细描述产品结构组成、主要功能及其组成部件(关键组件和软件)的功能、产品图示(含接口、操控面板、应用部分等细节),含有多个组成部分的,应说明其连接方式或组装关系。
2. 工作原理
由于膀胱所处部位特点,需要产品有较深的探测深度,因此目前膀胱超声扫描仪通常采用2MHz~3.5MHz超声工作频率。产品通过超声波发射电路产生超声波,超声波在体内传播过程中,包括膀胱及周边组织的界面产生不同的反射波(回声),换能器接收到回声,将声信号转换成电信号,经信号放大、模数变换器,利用膀胱的回声特征自动识别出膀胱,并利用容积算法计算出膀胱容积。
超声波的发射与接收均由探头来完成。探头的扫描范围的大小通常取决于探头在两个正交的方向的扫描角度(或扫描区域),扫描区域应能涵盖完整的充盈膀胱。应详细说明探头的类型(机械扫查二维探头、二维面阵探头)、探头频率、扫描方式、扫描范围、采样切面数(或其他可表述扫描范围的指标)、声输出公布情况、所有附件及配件的列表、拟配合使用的设备或部件及其接口情况描述。
应明确产品给用户提供的临床信息,如:容积值、位置准确性指示信息、膀胱投影图等。明确位置准确性指示的原理。
膀胱容积的测量精度与扫描采样切面数、回声信号处理、膀胱识别算法和容积算法相关。应说明膀胱识别算法原理。对于市场上同类常规产品的创新性功能技术、设计、功能和应用,应包括其原理和临床应用价值的介绍。
3. 包装描述
申报产品需要描述注册单元内所有产品组成的包装情况,说明包装清单和包装方式,提供包装图示。
4. 研发历程
若存在可以参考的同类产品或前代产品,应阐述申请注册的产品开发的背景和目的。对于同类产品,应说明选择其作为研究开发所参考的原因。应列表比较说明申报产品与同类产品或前代产品在工作原理、结构组成、性能指标、适用范围等方面的异同,并重点说明申报产品的新功能、新应用、新特征。
5. 适用范围
应明确产品使用场景、预期用途、适用人群、预期与其组合使用的器械等,申请人需要说明产品对于操作者的要求,明确目标用户,以及操作产品应具备的技能、知识、培训等。
产品应在医疗机构中使用,明确目标用户群体,如是否包含儿童、孕妇等。
6. 预期使用环境
申请人需要详述产品使用环境条件及保管环境条件,包括:
提供产品的储存运输、使用环境要求(温度范围、相对湿度范围、气压范围等)。
说明产品可以安全、有效地使用的环境、场景和范围。
7. 使用禁忌证
申请人需要明确产品禁忌证,建议明确说明不适宜应用的某些疾病、临床情况(如病患膀胱插入导管时不宜进行测量)或特定的人群(如腹部有腹水的患者)。
8. 不良事件情况
申请人应关注并收集申报产品注册周期内的不良事件历史记录,可通过各国监管机构发布的不良事件资料库中查询相应不良事件数据。可以产品名称为方向开展医疗器械不良事件查询,通过在已选择的数据库的检索页面输入预期要进行查询的医疗器械产品名称,通过限制检索时间进行相关产品不良事件信息收集。
可以检索公开发布的不良事件信息如下:
8.1国家药品不良反应监测中心发布的“医疗器械不良事件信息通报”及“医疗器械警戒快讯”。
8.2美国不良事件查询数据库MAUDE、召回查询数据库Recall及按年份查询警告信(warning letter)。
8.3英国医疗器械警报(MHRA)。
8.4加拿大召回与警戒(Search recalls and safety alerts)。
8.5澳大利亚TGA不良事件(Database of Adverse Event Notifications - medical devices)、召回(System for Australian Recall Actions)及警戒(All alerts)。
8.6日本PMDA。
8.7德国BfArM。
9. 参考的同类产品或前代产品的情况
应当提供同类产品(国内外已上市)或前代产品的信息,阐述申请注册产品的研发背景和目的。对于同类产品,应当说明选择其作为研发参考的原因。同时列表说明申请注册产品与参考产品(同类产品或前代产品)在工作原理、结构组成、性能指标以及适用范围等方面的异同。
(三)非临床资料
1. 产品风险管理资料
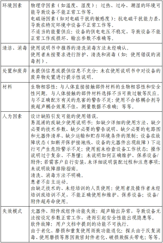
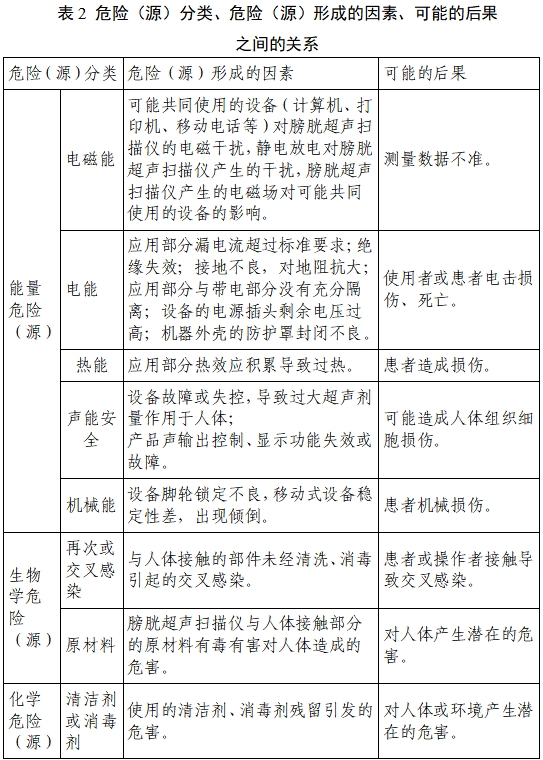
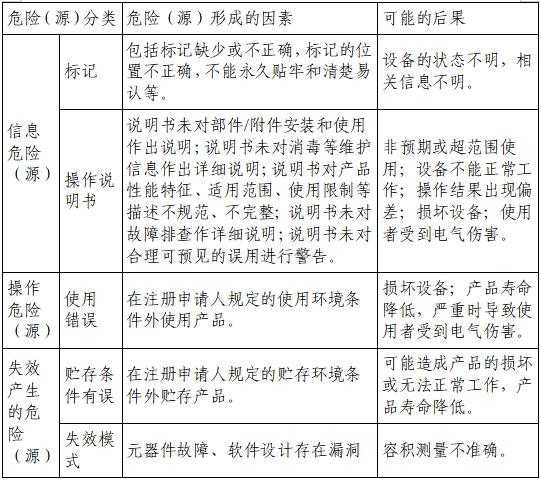
主要参考GB/T 42062。风险管理活动要贯穿产品设计、生产、上市后使用及产品处理的整个生命周期。要体现注册申请人风险管理活动计划的完整性,尤其上市管理的风险分析与评价过程。对于上市前风险管理中尚未认知的风险,应在上市后开展信息收集,一旦发现异常及时进行风险评价,采取控制措施,更新风险管理文件。
本指导原则依据GB/T 42062的附录E提示性列举了膀胱超声扫描仪可能存在危险(源)的初始事件和环境,示例性地给出了危险(源)分类、危险(源)形成的因素、可能的后果之间的关系,给审查人员予以提示、参考。详见附件。
本章给出的风险要素及其示例是常见的而不是全部的。上述部分只是风险管理过程的组成部分,不是风险管理的全部。注册申请人应按照GB/T 42062中规定的过程和方法,在产品整个生命周期内建立、形成文件并保持一个持续的过程,用以判定与医疗器械有关的危险(源)、估计和评价相关的风险、控制这些风险并监视上述控制的有效性,以充分保证产品的安全和有效。
2. 产品技术要求
产品技术要求应按照《医疗器械产品技术要求编写指导原则》的规定编制。
产品技术要求明确产品规格型号及划分说明。存在多种型号的,应明确不同型号之间的异同。若含有软件组件,应要注明软件的名称、型号规格、发布版本、版本命名规则、运行环境(如适用)。
2.1基本信息
2.1.1产品描述,包括产品外观结构图、基本安全特征及电气绝缘图、电磁兼容的分类分组信息等。
2.1.2所有可配置探头的信息,包括探头的型号、技术规格(包括探头的类型、总体结构、尺寸及阵元总数、单个阵元的尺寸及阵元排列方式、声透镜材料、阵元材料等)。
2.1.3预期与患者接触部分材料。
2.1.4主机电源组件或电源适配器的规格型号。
2.1.5所有可配置的外部设备,包括视频打印机、图像存储装置等。
2.2性能要求和基本参数
应参考YY/T 1476《膀胱超声扫描仪通用技术条件》指定技术指标,如有附加功能,注册申请人应依据设计输入、采用适用于附加功能的国家标准、行业标准。注册申请人如不采用相关条款(包括国家标准、行业标准要求),应当说明理由。
性能指标一般包括:
——声工作频率:声工作频率与标称频率的偏差应在±15%之内。
——容积测量范围:不小于30mL(或ml)~999mL(或ml)。
——容积测量准确度:允差±20%(在被测容积≥100mL(或ml)条件下)。
——显示单位:容积测量结果的显示应以毫升(mL或ml)为单位。
——正常连续工作时间:使用内部电池的设备,连续工作时间应不小于使用说明书的公布值。
——软件功能:详细描述说明书中宣称的软件功能。
——产品若符合《医疗器械网络安全注册审查指导原则(2022年修订版)》中的适用情形,应规定相应的性能指标。
基本参数应包含:
——膀胱扫描方式(如:三维机械扫描、机械+二维电子扫描、三维电子扫描、二维+手动扫描等);
——扫描范围(如:扇形120°,深度20cm);
——容积计算所基于的切面数目;
——增益调节范围(若有);
——位置准确性指示:给出位置准确性指示方法,及功能表述(如:产品具有预扫描定位模式,在该模式下,屏幕上显示定位线和膀胱定位示意图,给出定位准确性的指示。部分对准(若有,如比例、程度等)、完全对准等情形应分别给出)。给出位置准确性的性能要求及检测方法,如有部分对准(比例、程度等)指示应给出准确性要求。
2.3安全要求
应符合GB 9706.1《医用电气设备 第一部分:安全通用要求》或GB 9706.1《医用电气设备 第1部分:基本安全和基本性能的通用要求》、GB 9706.9《医用电气设备 第2-37部分:超声诊断和监护设备安全专用要求》或GB 9706.237《医用电气设备 第2-37部分:超声诊断和监护设备的基本安全和基本性能专用要求》的要求。
2.4电磁兼容要求
应符合YY 0505《医用电气设备 第1-2部分:安全通用要求并列标准:电磁兼容 要求和试验》或YY 9706.102《医用电气设备 第1-2部分:基本安全和基本性能的通用要求 并列标准:电磁兼容 要求和试验》、GB 9706.9中第36章或GB 9706.237中第202.6章规定的要求。
3. 同一注册单元内注册检验代表产品确定原则和实例
3.1典型产品应是同一注册单元内能够代表本单元内其他产品安全性和有效性的产品。
3.2考虑功能最齐全、结构最复杂、风险最高的产品。
3.3应选择涵盖安全指标、性能指标和功能最多的产品作为典型产品。注册单元内各种产品的主要安全指标、性能指标或功能不能被某一产品全部涵盖时,则应选择多个型号作为典型产品。
例如,同一注册单元内包含A、B、C三个型号,A型号为手持式设备,可搭配Windows系统软件使用,B、C型号均为手持式设备,可搭配Android系统软件使用。此时可同时选择A和B(或A和C)两个型号作为典型型号进行检测,以覆盖注册单元内所有产品的全部功能性能。
4. 研究资料
4.1软件研究
产品结构组成中若包含作为医疗器械组成部分的软件,应参照《医疗器械软件注册审查指导原则(2022年修订版)》的要求提供研究资料。
4.2网络安全
产品结构组成中若包含具备电子数据交换、远程控制或用户访问功能的软件组件,应当参照《医疗器械网络安全注册审查指导原则(2022年修订版)》提供研究资料,并在产品技术要求中规定相应的性能指标。
4.3生物学特性研究
应根据GB/T 16886.1系列标准进行生物相容性评价。应对产品各结构组成部件(如:手柄、探头等)与患者接触部分的生物相容性进行评价。
按照GB/T 16886.1中5 医疗器械分类的规定,探头与患者接触,每次接触时间较短,属于仅与皮肤表面短期接触的器械。依据GB/T 16886.1附录A《生物学评价试验》中表A1要考虑的评价试验,探头需要做的生物相容性评价试验为细胞毒性、迟发型超敏反应、皮肤刺激。
4.4清洁和消毒研究
超声探头一般仅接触完整皮肤,一般采用终端用户消毒的方法,应明确推荐的清洁和消毒工艺(方法和参数)、工艺确定的依据以及验证的相关研究资料。
如消毒使用的方法容易出现残留,应当明确残留物信息及采取的处理方法,并提供研究资料。
5. 稳定性研究
5.1使用稳定性
提供使用稳定性/可靠性研究资料,证明在生产企业规定的使用期限(最大单次使用时间)内,在正常使用情况下,产品的性能功能满足使用要求。
产品的环境试验可按GB/T 14710中环境分组的规定,明确所属气候环境试验组别和机械环境试验组别,规定试验初始检测、中间或最后检测项目,并提交相应的研究资料。
探头使用期限应考虑消毒方法耐受性影响。如果产品配有内置可充电电池,则随机文件应提供有关信息以便估计当产品被调整到规定的标称设定值和调整到实际临床应用最高消耗电流组合参数时电源的使用期限。
5.2运输稳定性
注册申请人可结合声称的储运条件开展包装和环境试验研究,并论述研究设置的合理性。可参考相关标准进行论述,例如GB/T 14710。应模拟在贮存和运输过程中的情形开展研究,证明产品在所声称的储运条件下不会发生性能、功能改变,包装系统具有保护产品的能力。经过模拟试验后,观察包装外观是否有不可接受的异常现象,对产品进行性能测试,证明运输和环境测试后产品能够保持其完整性和功能性。
关于产品包装标记,注册申请人可参照GB/T 191《包装储运图示标志》、YY/T 0466.1《医疗器械用于医疗器械标签、标记和提供信息的符号 第1部分:通用要求》的要求,提供证据和使用期限内完整性的依据。
6. 声输出安全研究
在满足GB 9706.9或GB 9706.237的基础上,开展产品声输出安全研究。应规定声能输出的限值,并对限值设置的合理性进行分析,明确设定依据和声输出测试方法,提交设备实际声能输出能够满足限值要求的验证报告。限值的设定及测试的方法应参考业界通用的准则。如预期包含特殊目标用户(如孕妇)声能输出的限值应确保其安全性。
7. 其他资料
仅包括基础的超声B模式成像,并采用容积测量技术专门用于测量膀胱内尿量的产品属于《免于临床评价医疗器械目录》。注册申请人需参考《列入免于临床评价医疗器械目录产品对比说明技术指导原则》的要求提交资料,证明申报产品与《目录》所述的产品具有基本等同性。
(四)临床评价资料
申报产品超出《免于临床评价医疗器械目录》的部分,注册申请人应依据所申报产品的结构组成、性能参数和预期用途等,参考《医疗器械临床试验质量管理规范》《医疗器械临床评价技术指导原则》《医疗器械等同性论证技术指导原则》《决策是否开展医疗器械临床试验技术指导原则》等相关要求开展临床评价。
(五)产品说明书和标签样稿
产品说明书和标签应符合《医疗器械说明书和标签管理规定》、GB 9706.1、GB 9706.9或GB 9706.237、YY 0505或YY 9706.102中有关产品使用说明书及标签的相关要求,并注意以下内容:
1.应明确目标用户及其操作该产品应当具备的技能/知识/培训。
2.设备的注意事项及警告信息。包括但不限于GB 9706.9第6章或GB 9706.237标准中201.7节相关内容。
3.在适当位置给出产品的结构组成和与人体接触部分的材料,其他材料(如超声耦合剂)可根据需要提示可能风险。
4.应按GB 9706.9或GB 9706.237的要求在说明书中对声输出参数进行公布做出说明。
5.如适用,说明书应符合《医疗器械软件注册审查指导原则(2022年修订版)》《医疗器械网络安全注册审查指导原则(2022年修订版)》的相关要求。
警告及注意事项至少包括:使用资质的要求,如只能由经过培训的专业的医务人员操作;应考虑关于预期用户和使用环境的风险,并给出警告;电磁兼容方面相关的警告及措施;不应放置在影响本产品运行和性能的位置的警告;应给出清洗、消毒的说明;对检修人员、销售商及相关人员,应提供说明如何检修产品的调整装置及其工作过程。
标签应当符合《医疗器械说明书和标签管理规定》。医疗器械标签因位置或者大小受限而无法全部标明上述内容的,至少应当标注产品名称、型号、规格、生产日期和使用期限或者失效日期,并在标签中明确“其他内容详见说明书”。
(六)质量管理体系文件
1. 生产工艺过程及过程控制点
注册申请人应根据申报产品的实际情况,以流程图的形式对生产工艺过程进行详细描述,并根据流程图逐一描述其中的过程控制点。工艺流程图中的关键工序和特殊过程应以特殊图形表示。
膀胱超声扫描仪产品工艺举例说明:膀胱超声扫描仪产品生产工艺一般包括焊接、调试、组装、程序烧录、老化等工序。
注:本说明仅为资料性说明,注册申请人可根据产品情况调整产品生产工艺和过程控制点。
2. 研制、生产场地情况概述
注册申请人应当对与申报产品有关的研制场地和生产场地情况进行概述,主要包括以下内容:
研制场地:地址、位置、面积、研制环境条件、研制设备、验证设备等。
生产场地:地址、位置、面积、生产环境条件、生产设备、工艺装备、监视和测量装置等。
三、参考文献
[1]中华人民共和国国务院.医疗器械监督管理条例:中华人民共和国国务院令第739号[Z].
[2]国家市场监督管理总局.医疗器械注册与备案管理办法:国家市场监督管理总局令第47号[Z].
[3]国家药品监督管理局.医疗器械注册申报资料要求和批准证明文件格式: 国家药监局公告2021年第121号[Z].
[4]国家药品监督管理局.医疗器械注册自检管理规定:国家药监局公告2021年第126号[Z].
[5]国家食品药品监督管理局.医疗器械说明书和标签管理规定:国家食品药品监督管理总局令第6号[Z].
[6]国家食品药品监督管理局.医疗器械通用名称命名规则:国家食品药品监督管理总局令第19号[Z].
[7]国家药品监督管理局.医用成像器械通用名称命名指导原则:国家药监局通告2020年第41号[Z].
[8]国家食品药品监督管理局.医疗器械注册单元划分指导原则:总局通告2017年第187号[Z].
[9]国家食品药品监督管理局.医疗器械分类目录:国家食品药品监督管理总局公告2017年第104号[Z].
[10]国家药品监督管理局.医疗器械安全和性能基本原则:国家药监局通告2020年第18号[Z].
[11]国家药品监督管理局.医疗器械产品技术要求编写指导原则:国家药监局公告2022年第8号[Z].
[12]国家药品监督管理局医疗器械审评中心.医疗器械软件注册审查指导原则(2022年修订版):国家药监局器审中心通告2022年第9号[Z].
[13]国家药品监督管理局医疗器械审评中心.医疗器械网络安全注册审查指导原则(2022年修订版):国家药监局器审中心通告2022年第7号[Z].
[14]国家药品监督管理局.免于临床评价医疗器械目录:国家药监局通告2021年第71号[Z].
[15]国家药品监督管理局.医疗器械临床评价技术指导原则等5项技术指导原则:国家药监局通告2021年第73号[Z].
[16]GB 9706.1,医用电气设备 第1部分:基本安全和基本性能的通用要求[S].
[17]GB 9706.9,医用电气设备 第2-37部分:超声诊断和监护设备安全专用要求[S].
[18]GB 9706.237,医用电气设备 第2-37部分:超声诊断和监护设备的基本安全和基本性能专用要求[S].
[19]YY 0505,医用电气设备 第1-2部分:安全通用要求并列标准:电磁兼容 要求和试验[S].
[20]YY 9706.102,医用电气设备 第1-2部分:基本安全和基本性能的通用要求 并列标准:电磁兼容 要求和试验[S].
[21]YY∕T 1476,超声膀胱扫描仪通用技术条件[S].
[22]YY/T 0466.1,医疗器械 用于医疗器械标签、标记和提供信息的符号 第1部分:通用要求[S].
[23]GB/T 42062,医疗器械 风险管理对医疗器械的应用[S].
注:以上标准适用最新版本。
附件
膀胱超声扫描仪产品风险要素





站点声明
本网站所提供的信息仅供参考之用,并不代表本网赞同其观点,也不代表本网对其真实性负责。图片版权归原作者所有,如有侵权请联系我们,我们立刻删除。如有关于作品内容、版权或其它问题请于作品发表后的30日内与本站联系,本网将迅速给您回应并做相关处理。
郑州思途医疗科技有限公司专注于医疗器械产品政策与法规规事务服务,提供产品注册备案申报代理、临床试验、体系建立辅导、分类界定、申请创新办理服务。
行业资讯
知识分享






豫公网安备 41010202003160号