医用分子筛制氧机注册审查指导原则(2023年第22号)
来源:医疗器械注册代办 发布日期:2023-07-07 阅读量:次
附件:医用分子筛制氧机注册审查指导原则(2023年第22号).doc
医用分子筛制氧机注册审查指导原则
本指导原则旨在指导注册申请人对医用分子筛制氧机产品注册申报资料的准备及撰写,同时也为技术审评部门提供参考。
本指导原则是对医用分子筛制氧机的一般要求,申请人应依据产品的具体特性确定其中内容是否适用。若不适用,需具体阐述理由及相应的科学依据,并依据产品的具体特性对注册申报资料的内容进行充实和细化。
本指导原则是供注册申请人和技术审评人员使用的指导性文件,但不包括审评审批所涉及的行政事项,亦不作为法规强制执行,应在遵循相关法规的前提下使用本指导原则。如果有能够满足相关法规要求的其他方法,也可以采用,但是需要提供详细的研究资料和验证资料。
本指导原则是在现行法规和标准体系以及当前认知水平下制定,随着法规和标准的不断完善,以及科学技术的不断发展,相关内容也将适时进行调整。
一、适用范围
本指导原则适用于采用变压吸附法(PSA)制取富氧空气(93%氧)的医用分子筛制氧机产品(08-04-02)。在《医疗器械分类目录》中,管理类别为第Ⅱ类。
医用分子筛制氧机通常由单个患者使用。
本指导原则不适用于采用分子筛制取99.5%氧的医用制氧机产品,不适用于易燃麻醉气体和/或清洗剂条件下使用的医用制氧机产品。
二、注册审查要点
(一)监管信息
1.产品名称
产品名称应符合《医疗器械通用名称命名规则》《呼吸、麻醉和急救器械通用名称命名指导原则》的要求,建议使用医疗器械分类目录和国家标准、行业标准上的通用名称。
产品名称示例:医用分子筛制氧机、小型分子筛制氧机。
2.注册单元划分的原则和实例
应按照《医疗器械注册与备案管理办法》《医疗器械注册单元划分指导原则》的要求,以产品的技术原理、结构组成、性能指标和适用范围等为划分依据。
(二)综述资料
1.结构组成
产品结构组成应根据产品的具体类型、具体情况进行描述。
医用分子筛制氧机通常由空气压缩机、分子筛吸附塔、储氧罐、控制系统、报警系统、流量计、附件等组成。附件可包含湿化器、鼻氧管、吸氧面罩等。
申请人应对医用分子筛制氧机产品总体构造进行详细描述(建议采用结构示意框图及文字释义),包括所有组成部分,给出部件的说明(如图表、照片和图纸),关键部件/组件的说明和标识,其中包括充分的解释来方便理解这些图示。对于存在多种型号规格的产品,需明确各型号规格的区别。需采用对比表及带有说明性文字的图片、图表,对各种型号、规格的结构组成、功能、产品特征、性能指标等方面加以描述。
2.产品工作原理
工作原理应根据产品的具体情况进行描述。
通常描述为:利用分子筛变压吸附原理,通过吸附空气中的氮气和其他气体组分来获取90%~96%(V/V)的氧气。
设备工作时,向一个装有分子筛的密闭吸附塔内注入压缩空气致使吸附塔内的压力随之升高,其中的分子筛随着吸附塔内压力的升高大量吸附压缩空气中的氮气,而压缩空气中的氧气则仍然以气体形式存在,并经一定的管道被收集起来。这个过程通常被称为“吸附”过程。当容器内的分子筛吸附氮气达到吸附饱和临界状态时,对吸附塔进行吹气减压,随着吸附塔内压力的降低,分子筛吸附氮气的能力下降,氮气自分子筛内部被释回气相,作为废气排出。这个过程通常被称为“解吸”。为保证氧气持续稳定的产出,制氧机多采用两个分子筛吸附塔,通过控制阀控制,使一个吸附塔处于吸附过程的同时,另一个吸附塔处于解吸过程,二者交替工作完成连续制氧过程。
3.产品的适用范围/预期用途、禁忌证
3.1适用范围
适用范围应根据产品的具体类型进行描述。
通常描述为:以空气为原料,利用分子筛变压吸附工艺生产富氧空气(93%氧),按其临床适用范围向患者供氧。
3.2禁忌证
氧中毒、氧过敏患者禁用。
4.产品的不良事件历史记录
申请人应关注申报产品注册周期内的不良事件历史记录。
如适用,应当以列表形式对申报产品上市后发生的不良事件的发生时间以及每一种情况下申请人采取的处理和解决方案,包括主动控制产品风险的措施,向医疗器械不良事件监测技术机构报告的情况,相关部门的调查处理情况等进行描述。
可以检索公开发布的不良事件信息如下:
4.1国家药品不良反应监测中心发布的“医疗器械不良事件信息通报”及“医疗器械警戒快讯”。
4.2美国不良事件查询数据库MAUDE、召回查询数据库Recall及按年份查询警告信(warning letter)。
4.3英国医疗器械警报(MHRA)。
4.4加拿大召回与警戒(Search recalls and safety alerts)。
4.5澳大利亚TGA不良事件(Database of Adverse Event Notifications - medical devices)、召回(System for Australian Recall Actions)及警戒(All alerts)。
4.6日本PMDA。
4.7德国BfArM。
(三)非临床资料
1.产品风险管理资料
申请人应参照GB/T 42062的规定,并结合产品特点对产品风险进行全生命周期的管理。风险管理活动要贯穿产品设计、生产、上市后使用及产品处理的整个生命周期。风险管理报告可包含风险分析、风险评价、风险控制、风险监测,应符合《医疗器械风险管理对医疗器械的应用》(GB/T 42062)的有关要求,审查要点包括:
1.1是否正确识别与产品安全有关的特征。
1.2是否系统识别正常和故障两种条件下的可预见危险(源)。
1.3是否利用风险管理计划中规定的可接受准则,对风险进行评价并进行风险控制,也包括综合剩余风险的可接受性评价及生产和生产后监视相关方法。
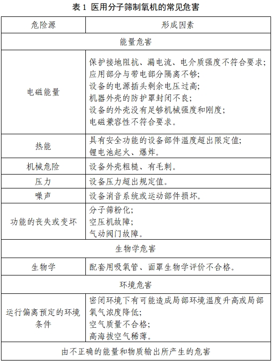
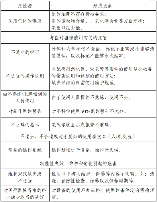
以下依据《医疗器械风险管理对医疗器械的应用》(GB/T 42062)从各方面列举了医用分子筛制氧机可能存在的初始危害因素。附件表1所列为医用分子筛制氧机的常见危害。由于不同产品的工作原理、结构组成、性能指标存在差异,所以这些危害并不是全部,申请人应根据产品特点确定产品风险并进行有效控制。
2.医疗器械安全和性能基本原则清单
说明产品符合《医疗器械安全和性能基本原则清单》各项适用要求所采用的方法,以及证明其符合性的文件。对于不适用的各项要求,应当说明理由。
3.产品技术要求
产品技术要求应按照《医疗器械产品技术要求编写指导原则》的规定编制。技术要求中应明确工作条件:电源、大气压力、环境温度、环境湿度。
不同的产品其结构根据设计要求会有所区别。本指导原则列出此类产品可能涉及的重要性能参数,注册申请人可根据自身产品的技术特点制定性能指标的具体要求。
3.1产品型号规格及其划分说明
应明确各规格型号划分依据及说明。
若有多个型号,应提供型号间主要差异对比表。
若含有软件,应按照《医疗器械软件注册审查指导原则》的要求,明确软件名称、型号规格、发布版本、版本命名规则等。
3.2性能指标
3.2.1一般指标
3.2.1.1产氧量和氧浓度:产品开机15min,其氧产量宜达到设计要求,氧浓度应≥90%(mL/mL)。
3.2.1.2气密性:所有气路连接件应牢靠,不得漏气。
3.2.1.3噪声:噪声不大于60dB。(A计权声压级)
3.2.1.4采用电池供电的产品应明确续航时间或剩余容量等。
3.2.1.5若产品集成了节氧装置,触发流量的准确性应符合ISO 80601-2-67中201.12.1.101的要求。
3.2.1.6若产品可用于高海拔环境,应明确可适用的最高海拔,且在声称的海拔范围内,性能指标应符合要求。
3.2.1.7出口压力。
3.2.2制备的富氧空气(93%氧)的理化指标
3.2.2.1氧浓度:≥90%(mL/mL)。
3.2.2.2水分含量:应符合制造商的规定。
3.2.2.3二氧化碳含量:≤0.01%(V/V)。
3.2.2.4一氧化碳含量:≤0.0005%(mL/mL)。
3.2.2.5酸碱度:符合WS1-XG-008-2012的规定。
3.2.2.6臭氧及其他气态氧化物:符合GB/T 8982中表1的规定。
3.2.2.7固体物质粒径:≤100μm。
3.2.2.8固体物质含量:≤1mg/m3。
3.2.2.9氧气应无色无臭无味。
3.2.3报警功能
医用分子筛制氧机的报警系统应符合YY 9706.108的要求。
3.2.4软件功能
应符合《医疗器械软件注册审查指导原则》的要求,明确软件的功能(核心功能(含安全功能)纲要)、使用限制、接口(如适用)、访问控制(如适用)、运行环境(如适用)、性能效率(如适用)。
3.2.5医用分子筛制氧机的附件要求
若医用分子筛制氧机中含湿化器、鼻氧管等附件,应制定相应要求。应符合相应的产品标准和注册审查指导原则的要求,如YY/T 1610、YY/T 1543、《鼻氧管注册技术审查指导原则》等。
若配合已获批的附件使用,则应在综述资料的联合使用资料中明确该配合使用产品的注册证信息。
3.2.6安全性能
电气安全应符合GB 9706.1的要求。
电磁兼容应符合YY 9706.102的要求。
医用分子筛制氧机应符合YY 9706.269的要求,若可家用,还应符合YY 9706.111的要求。
3.2.7其他功能
产品若具有其他特殊功能,应结合产品实际情况并参考相关标准和指导原则制定相应要求。
产品若含有压力容器部件,应符合GB/T 150系列标准及压力容器相关法规的要求。
4.产品检验报告
注册申请人应按照产品技术要求进行检验,并提交检验报告。应说明检验用型号规格的典型性。
典型型号产品原则上应是同一注册单元内能够代表本单元内其他产品安全性和有效性的产品,应考虑功能最齐全、结构组成最复杂、风险最高的产品。
注册单元内各型号的性能指标不能被典型型号全部涵盖时,则可同时考虑对其他型号进行差异项检验。
5.研究资料
5.1产品性能研究
应当提供产品性能研究资料以及产品技术要求的研究和编制说明,包括功能性、安全性指标(如电气安全与电磁兼容)以及与质量控制相关的其他指标的确定依据,所采用的标准或方法、采用的原因及理论基础。如适用的国家标准、行业标准中有不适用的条款,也应将不适用的条款及理由予以说明。
建议医用分子筛制氧机产品的氧浓度、酸碱度、一氧化碳参照WS1-XG-008 -2012的要求进行制定,考虑富氧空气(93%氧)质量控制的要求等,二氧化碳含量、臭氧及气体气态氧化物含量、固体物质粒径、固体物质含量参照GB/T 8982的要求进行制定。
申请人应结合产品的具体设计,说明吸附塔的结构、尺寸、数量,吸附剂的类型、填装量等,说明空气压缩机类型、性能等,提供相应的验证资料。产品制氧能力、氧气质量与工作环境密切相关,如大气压力、工作电压、温度湿度等,应对申请人声称的不同工作条件下的性能进行验证。说明对气体中杂质的控制措施,明确安装过滤器的位置,过滤器性能。说明是否具有水分过滤设计,采用的方式。
若具有节氧装置,应提供触发流量准确性的研究资料,包括触发流量、喷氧时间、喷氧延迟等指标的确定依据。
5.2生物相容性评价研究
医用分子筛制氧机中若包含鼻氧管等附件,产品使用过程中鼻氧管会与患者的鼻腔粘膜接触。按照GB/T 16886.1的要求,至少应提供细胞毒性、迟发型超敏反应和鼻腔粘膜刺激的相关验证资料。
应按照YY/T 1778.1对呼吸气体通路进行生物学研究。鼓励有条件的企业根据ISO 18562系列标准评价气体通路生物相容性。
5.3灭菌/消毒工艺研究
医用分子筛制氧机中可被体液或呼出气污染的气体回路、外壳、进气过滤网等应允许清洁,可能需要拆卸。鼻氧管、湿化瓶、吸氧面罩等附件应根据其国家标准、行业标准、指导原则等提供灭菌/消毒工艺研究资料。
家庭护理环境使用的医用分子筛制氧机,还应进行适用于无经验操作者清洗、消毒过程的可用性工程过程研究。
5.4稳定性研究
医用分子筛制氧机若有附件,应提供附件货架有效期和包装研究资料,证明在货架有效期内,在生产企业规定的运输贮存条件下,产品可保持性能、功能(包括无菌性能)满足使用要求。
参照《有源医疗器械使用期限技术审查指导原则》的相关要求,提供使用期限研究资料。提供产品的使用稳定性、可靠性研究资料,证明在规定的使用期限内,在正常使用、维护和校准(如适用)情况下,产品的性能、功能可以满足临床使用要求。
提供产品的运输稳定性和包装研究资料,证明在规定的运输条件下,运输过程中的环境条件(例如:震动、振动、温度和湿度的波动)不会对产品的特性和性能,造成不利影响。
可以参照GB/ T 14710标准的要求及产品使用(温度、湿度、气压、电源)、运输、储存条件开展环境试验研究。
5.5软件研究
医用分子筛制氧机产品软件安全级别通常为中等级别。申请人应按照《医疗器械软件注册审查指导原则》的相关要求提供一份软件研究报告,内容包括基本信息、实现过程、核心功能、结论等内容。同时,应当出具关于软件版本命名规则的声明,并明确软件完整版本的全部字段及字段含义,确定软件的完整版本和软件发布版本。如涉及网络安全(例如远程控制、电子数据交换、用户访问功能),应按照《医疗器械网络安全注册审查指导原则》相关要求提供网络安全研究资料。
5.6燃爆风险研究
医用分子筛制氧机中所有与压缩空气、富氧空气(93%氧)接触的组件、润滑剂(如有)等,应提供与氧气兼容性的研究资料。
同时提供产品燃爆风险控制的研究资料。应考虑制取氧气出口接头、附件出口接头防火、应用部分气流阻断、洗涤液/油脂种类等方面。
申请人应在风险分析中体现富氧防火的相关内容。
5.7高海拔影响研究
医用分子筛制氧机若可用于高海拔环境下,申请人应提交相应的研究资料,明确可使用的最高海拔,明确高海拔对氧流量、氧浓度的影响及控制措施。电气绝缘性能也应考虑高海拔的影响。目前医疗器械检验机构尚无法模拟高原环境试验,高海拔下的性能测试可能需要进行现场试验。
6.其他资料
医用分子筛制氧机属于列入《免于临床评价医疗器械目录》中的产品,申请人需按照《列入免于临床评价医疗器械目录产品对比说明技术指导原则》,从基本原理、结构组成、性能、安全性、适用范围等方面,证明产品的安全有效性。申报产品与对比产品存在差异的,还应提交差异部分对安全有效性影响的分析研究资料。
(四)临床评价资料
该产品列入《免于临床评价医疗器械目录》,申请人无需提交临床评价资料。若无法证明申报产品与《免于临床评价医疗器械目录》所述的产品具有等同性,则应按照《医疗器械临床评价技术指导原则》提交临床评价资料。
(五)产品说明书和标签样稿
说明书和标签应当符合《医疗器械说明书和标签管理规定》有关要求,并参照相应国家标准、行业标准的要求进行编写。说明书应重点关注以下内容:
1.应提供软件的功能、使用限制、输入输出数据类型、必备软硬件、最大并发数、接口、访问控制、运行环境(若适用)、性能效率(若适用)等信息,明确软件发布版本。
2.应提供网络安全说明和使用指导,明确用户访问控制机制、电子接口(含网络接口、电子数据交换接口)及其数据类型和技术特征、网络安全特征配置、数据备份与灾难恢复、运行环境(含硬件配置、外部软件环境、网络环境,若适用)、安全软件兼容性列表(若适用)、外部软件环境与安全软件更新(若适用)、现成软件清单(SBOM,若适用)等要求。
3.应有使用时远离火源、易燃物品等警示性说明。
4.应有关于氧浓度监控、报警或警示的说明。
5.应对产品使用方法、主要组件的寿命(分子筛更换周期等)等情况做出说明。
6.提示耗材(如过滤器滤芯)更换周期及更换方法。
7.应有禁忌证的说明。
8.不应含有误导使用者进行吸氧的语句。
9.应有过滤网等的清洗方法。
10.使用时宜遵从专业医生的指导。
11.内部电源供电的医用分子筛制氧机应提供电池的使用寿命、容量及在使用寿命末期,充满电以后可以运行的时间。
12.预期需要联合一次性组件使用的,应提示勿重复使用。
13.提供额定流量范围内对应的氧气浓度及出口最大限定压力。
此外其产品说明书还应符合YY 9706.269中201.7.9、201.9.6.2.1.101、201.102.2等、YY 9706.111(如适用)中4.2.2、7.3.2、7.4、7.5、8.4、8.5等的要求。
产品说明书的内容均应有明确的来源,与综述资料、研究资料及产品技术要求等注册申报资料的内容保持一致。说明书中涉及技术内容且产品技术要求中未包含的,应提交相应验证资料。
(六)质量管理体系文件
1.应当明确产品生产工艺过程
工艺过程可采用流程图的形式,并说明其每道工序的操作说明及接收和放行标准,同时对过程控制要点进行详细说明。
2.生产场地
应详细说明产品生产场地地址、生产工艺布局、生产环境要求及周边情况。有多个研制、生产场地,应当概述每个研制、生产场地的实际情况。
三、参考文献
[1]中华人民共和国国务院.医疗器械监督管理条例:中华人民共和国国务院令第739号[Z].
[2]国家市场监督管理总局.医疗器械注册与备案管理办法:国家市场监督管理总局令第47号[Z].
[3]国家食品药品监督管理局.医疗器械说明书和标签管理规定:国家食品药品监督管理总局令第6号[Z].
[4]国家食品药品监督管理局.医疗器械分类规则:国家食品药品监督管理总局令第15号[Z].
[5]国家食品药品监督管理局.医疗器械通用名称命名规则:国家食品药品监督管理总局令第19号[Z].
[6]国家食品药品监督管理局.医疗器械分类目录:国家食品药品监督管理总局公告2017年第104号[Z].
[7]国家药品监督管理局.呼吸、麻醉和急救器械通用名称命名指导原则:国家药监局通告2021年第48号[Z].
[8]国家药品监督管理局.医疗器械注册申报资料要求及说明:国家药监局公告2021年第121号[Z].
[9]国家食品药品监督管理局.医疗器械注册单元划分指导原则:总局通告2017年第187号[Z].
[10]国家药品监督管理局.有源医疗器械使用期限注册技术审查指导原则:国家药品监督管理局通告2019年第23号[Z].
[11]国家药品监督管理局医疗器械审评中心.医疗器械软件注册审查指导原则(2022年修订版):国家药监局器审中心通告2022年第9号[Z].
[12]国家药品监督管理局.列入免于临床评价医疗器械目录产品对比说明技术指导原则:国家药监局通告2021年第73号[Z].
[13]国家药品监督管理局.免于临床评价医疗器械目录:国家药监局通告2021年第71号[Z].
[14]国家药品监督管理局.医疗器械产品技术要求编写指导原则:国家药监局公告2022年第8号[Z].
[15]国家药品监督管理局医疗器械审评中心.医疗器械网络安全注册审查指导原则:国家药监局器审中心通告2022年第7号[Z].
[16]GB/T 16886.1,医疗器械生物学评价第1部分:风险管理过程中的评价与试验[S].
[17]GB/T 42062,医疗器械风险管理对医疗器械的应用[S].
[18]YY/T 0466.1,医疗器械用于医疗器械标签、标记和提供信息的符号第1部分:通用要求[S].
[19]GB/T 9969,工业产品使用说明书总则[S].
[20]GB/T 14710,医用电器环境要求及试验方法[S].
[21]YY/T 1610,麻醉和呼吸设备 医用氧气湿化器[S].
[22]YY/T 1543,鼻氧管[S].
[23]GB/T 8982,医用及航空呼吸用氧[S].
[24]WS1 -XG-008,富氧空气[S].
[25]YY 9706.269,医用电气设备 第2-69部分:氧气浓缩器的基本安全和基本性能专用要求[S].
[26]GB 9706.1,医用电气设备 第1部分:基本安全和基本性能的通用要求[S].
[27]YY 9706.108,医用电气设备 第1-8部分:基本安全和基本性能的通用要求 并列标准:通用要求,医用电气设备和医用电气系统中报警系统的测试和指南[S].
[28]YY 9706.111,医用电气设备 第1-11部分:基本安全和基本性能的通用要求 并列标准:在家庭护理环境中使用的医用电气设备和医用电气系统的要求[S].
[29]YY 9706.102,医用电气设备 第1-2部分:基本安全和基本性能的通用要求 并列标准:电磁兼容 要求和试验[S].
[30]GB/T 150系列标准,压力容器[S].
[31]GB/T 42062,医疗器械 风险管理对医疗器械的应用[S].
[32]YY/T 1778.1,医疗应用中呼吸气体通路生物相容性评价 第1部分:风险管理过程中的评价与试验[S].
[33]ISO 18562系列,医疗应用中呼吸气体通路生物相容性评价[S].
[34]国家药品监督管理局.医疗器械临床评价技术指导原则:国家药监局通告2021年第73号[Z].
附件



站点声明
本网站所提供的信息仅供参考之用,并不代表本网赞同其观点,也不代表本网对其真实性负责。图片版权归原作者所有,如有侵权请联系我们,我们立刻删除。如有关于作品内容、版权或其它问题请于作品发表后的30日内与本站联系,本网将迅速给您回应并做相关处理。
郑州思途医疗科技有限公司专注于医疗器械产品政策与法规规事务服务,提供产品注册备案申报代理、临床试验、体系建立辅导、分类界定、申请创新办理服务。
行业资讯
知识分享






豫公网安备 41010202003160号