血管内球囊扩张导管用球囊充压装置注册技术审查指导原则(2017年第198号)
来源:医疗器械注册代办 发布日期:2017-12-12 阅读量:次
附件:血管内球囊扩张导管用球囊充压装置注册技术审查指导原则(2017年第198号)
血管内球囊扩张导管用球囊充压装置
注册技术审查指导原则
本指导原则旨在帮助和指导申请人对血管内球囊扩张导管用球囊充压装置产品注册申报资料进行准备,以满足技术审评的基本要求。同时有助于审评机构对该类产品进行科学规范的审评,提高审评工作的质量和效率。
本指导原则是对血管内球囊扩张导管用球囊充压装置产品注册申报资料的一般要求,申请人应依据具体产品的特性对注册申报资料的内容进行充实和细化。申请人还应依据具体产品的特性确定其中的具体内容是否适用,若不适用,需具体阐述其理由及相应的科学依据。
本指导原则是对申请人和审查人员的指导性文件,但不包括注册审批所涉及的行政事项,亦不作为法规强制执行,如果有能够满足相关法规要求的其他方法,也可以采用,但是需要提供详细的研究资料和验证资料。应在遵循相关法规的前提下使用本指导原则。
本指导原则是在现行法规和标准体系以及当前认知水平下制定的,随着法规和标准的不断完善,以及科学技术的不断发展,本指导原则相关内容也将进行适时地调整。
一、适用范围
本指导原则适用于血管内球囊扩张导管用球囊充压装置(以下简称球囊充压装置),其在介入手术中,用于向球囊扩张导管加压和卸压,使球囊扩张和回缩,从而达到扩张血管等血管介入治疗的目的。
本指导原则不包括非血管内使用的球囊充压装置(如椎体成形用充压装置等),也不包括配套使用的器具及其他材料(如导丝、造影剂等)。
二、技术审查要点
(一)产品名称要求
产品命名应符合《医疗器械通用名称命名规则》(国家食品药品监督管理总局令第19号)和国家标准、行业标准中的通用名称要求,如:血管内球囊扩张导管用球囊充压装置、数字式血管内球囊扩张导管用球囊充压装置。
(二)产品的结构和组成
球囊充压装置主要由推注系统、压力表和连接管路组成。压力表又分为指针压力表和数字压力表两种型式。产品示意图见下图。

(三)产品工作原理
在进行介入手术时,通过经皮穿刺建立血管通道,球囊扩张导管通过该通道进入血管狭窄位置,将球囊充压装置延长管前段的锁定接头与球囊导管座后的鲁尔接头连接,通过旋转或按压手柄,为球囊进行充压和卸压,从而实现球囊扩张和回缩。
(四)注册单元划分的原则和实例
球囊充压装置产品注册单元的划分以产品的技术原理、结构组成、性能指标和适用范围为划分依据,例如根据球囊充压装置产品所用压力表的不同型式,指针压力表和数字压力表式球囊充压装置应划为不同的注册单元。
(五)产品适用的相关标准



上述标准包括了产品技术要求中经常涉及到的标准。企业还应根据产品的特点引用涉及到的其他行业外的标准或特殊标准。在对产品适用及引用标准审查时,首先对引用标准的齐全性和适宜性进行审查,也就是在编写产品技术要求时是否准确参考了与产品相关的国家、行业标准。其次,应注意标准编号、标准名称是否完整规范,年代号是否有效。一般来说,产品技术要求应不低于相应的国家标准及行业标准。
如有新版强制性国家标准、行业标准发布实施,产品性能指标等要求应执行最新版本的国家标准、行业标准。
(六)产品的适用范围/预期用途、禁忌症
适用范围:球囊充压装置适用于在介入手术中向球囊扩张导管加压、卸压,使球囊扩张和回缩,监测并控制球囊的压力。
禁忌症:暂未发现。
(七)产品的研究要求
根据所申报的产品,提供适用的研究资料。
1.产品性能研究
应当提供产品性能研究资料以及产品技术要求的研究和编制说明,包括功能性、安全性指标(如电气安全与电磁兼容)以及与质量控制相关的其他指标的
2.生物相容性评价研究
球囊充压装置不应释放出任何对人体有害的物质。正常使用条件下球囊充压装置并不直接或间接与人体接触,只有当球囊扩张导管的球囊发生意外破裂的故障状态下,球囊充压装置才会与人体血液发生间接性接触。应按GB/T 16886.1《医疗器械生物学评价 第1部分:风险管理过程中的评价与试验》对球囊充压装置进行生物学评价。确定依据,应参考YY/T 0450.3《一次性使用无菌血管内导管辅件 第3部分:球囊扩张导管用球囊充压装置》、GB 9706.1《医用电气设备 第1部分:安全通用要求》等标准。
生物相容性评价研究资料应当包括:生物相容性评价的依据和方法;产品所用材料的描述及与人体接触的性质;实施或豁免生物学试验的理由和论证;对于现有数据或试验结果的评价。
3.灭菌工艺研究
提交产品灭菌方法的选择依据及验证报告。器械的灭菌应通过GB 18278、GB 18279或GB 18280确认并进行常规控制,无菌保证水平(SAL)应保证达到1×10-6。灭菌过程的选择应至少考虑以下因素:产品与灭菌过程间的适应性;包装材料与灭菌过程的适应性、灭菌对产品安全有效性的影响。
如果灭菌方法是辐射,应该确定剂量。如果用环氧乙烷灭菌,应制定环氧乙烷残留量的指标并进行检测。
4.产品包装
产品包装验证可依据有关标准进行(如GB/T 19633、YY/T 0681.1等),提交产品的包装验证报告。包装材料的选择应至少考虑以下因素:包装材料的物理化学性能;包装材料的毒理学特性;包装材料与产品的适应性;包装材料与成型和密封过程的适应性;包装材料与灭菌过程的适应性;包装材料所能提供的物理、化学和微生物屏障保护;包装材料与使用者使用时的要求(如无菌开启)的适应性;包装材料与标签系统的适应性;包装材料与贮存运输过程的适合性。
5.产品货架有效期
产品货架有效期是指产品在一定的温度、湿度、光线等条件的影响下保持其物理、化学、生物学性质的期限。有效期的研究应贯穿于产品研究与开发的全过程,在产品上市后还应继续进行有效期的研究。
货架有效期包括产品有效期和包装有效期。产品有效期验证可采用加速老化或实时老化的研究,实时老化的研究是唯一能够反映产品在规定储存条件下实际稳定性要求的方法,应遵循极限试验等原则;加速老化研究试验的具体要求可参考YY/T 0681.1。
对于包装的有效期验证,建议申请人提交在选择恰当的材料和包装结构合格后的最终成品包装的初始完整性和维持完整性的检测结果。在进行加速老化试验研究时应注意产品选择的环境条件的老化机制应与在实时正常使用环境老化条件下真实发生产品老化的机制一致。
6.其他资料
证明产品安全性、有效性的其他研究资料。
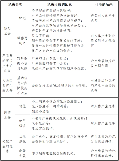
(八)产品的主要风险
球囊充压装置应按照YY/T 0316—2016《医疗器械 风险管理对医疗器械的应用》进行风险分析。企业在进行风险分析时,至少应考虑下表中的主要危害,企业还应根据自身产品特点确定其他危害。针对产品的各项风险,企业应采取应对措施,确保风险降到可接受的程度,并明确告之剩余风险。


(九)产品技术要求应包括的主要性能指标
根据《医疗器械注册管理办法》(国家食品药品监督管理总局令第4号)的要求,产品技术要求应符合国家标准、行业标准和有关法律、法规的要求。在此基础上,申请人应根据产品的特点制定保证产品安全有效、质量可控的技术要求。产品技术要求及试验方法均应经过验证。技术要求应包括但不限于以下内容:
1.外观。
2.指针压力表(包括计量单位、零点、分度、负压指示、基本误差、回差、指针偏转的平稳性、轻敲位移)。
3.数字压力表(包括计量单位、零点漂移、示值分辨率、负压指示、基本误差、重复性、回差、稳定性、示值波动、安全要求)。
4.充压装置使用性能(包括正压密封性、压力释放、负压保持性、压力衰减、释放装置的工作可靠性、旋转方向、接头、气泡观察与排除、延长管尺寸、容量刻度、容量允差)。
5.化学性能(包括可萃取金属含量、酸碱度、易氧化物、环氧乙烷残留量)。
6.无菌。
7.细菌内毒素。
(十)同一注册单元内注册检验典型产品确定原则和实例
同一注册单元中典型产品是指能够代表本注册单元内其他产品安全性和有效性的产品,其材料最多、或结构最复杂、或功能最齐全、或风险最高。
典型产品的确定可以通过比较同一注册单元内所有产品的技术结构、性能指标和预期用途等相应资料,说明能够代表本注册单元内其他产品的安全性和有效性。
必要时,应考虑同一注册单元中产品之间的差异性,进行相关差异性检测。
(十一)产品生产制造相关要求
应当明确产品生产加工工艺,注明关键工艺和特殊过程(如注塑、粘接、清洗、灭菌、初包装等),并说明其过程控制点。明确生产过程中各种加工助剂的使用情况及对杂质(如残留单体、小分子残留物等)的控制情况。
(十二)产品的临床评价细化要求
根据《关于发布第二批免于进行临床试验医疗器械目录的通告》(国家食品药品监督管理总局通告 2016年第133号),球囊加压装置为第225号产品,对列入上述目录的产品,注册申请人可不必开展临床试验,在注册申请时应当提交申报产品相关信息和对比资料,资料内容应符合《医疗器械临床评价技术指导原则》(国家食品药品监督管理总局通告2015年第14号)的要求。
(十三)产品的不良事件历史记录
暂未见相关报道。
(十四)产品说明书和标签要求
产品说明书和标签的编写内容应符合《医疗器械说明书和标签管理规定》(国家食品药品监督管理总局令第6号)和YY/T 0450.3《一次性使用无菌血管内导管辅件 第3部分:球囊扩张导管用球囊充压装置》的要求。
产品说明书中应明确以下注意事项:
1.使用前应排除推注系统内的空气,严禁将气体注入球囊扩张导管。
2.与球囊扩张导管连接时,应确认鲁尔接头已正确连接和拧紧。
3.使用前,应参阅球囊扩张导管或其他介入设备具体使用的最大爆破压的信息。
4.如适用,应说明与球囊充压装置配套使用的球囊扩张导管等的相关信息。
5.产品为一次性使用,禁止重复使用。
6.包装破损,禁止使用。
三、审查关注点
(一)产品技术要求中应明确产品的规格型号、结构组成等内容。产品技术要求应符合相关的国家标准、行业标准和有关法律、法规的规定,并按国家食品药品监督管理总局发布的《医疗器械产品技术要求编写指导原则》的要求编制。
(二)应关注产品说明书中声称的产品结构组成、尺寸和其他技术信息应与产品技术要求及注册检测报告一致。
(三)应关注注册检测产品是否能够代表本注册单元内其他产品安全性和有效性。
(四)球囊充压装置产品使用的原材料包括组件(如压力表、延长管、三通等)、注塑用原料(聚氨酯等)及粘结剂、硅油等,应列明产品生产过程中所需的原材料名称、供应商名称、符合的标准等基本信息。主要原材料应具有稳定的供货渠道以保证产品质量,需提供原材料生产厂家的资质证明及外购协议。应明确所用原材料的性能标准和验收标准。
(五)球囊充压装置产品的预期用途,从医疗器械注册申请表、产品综述资料、风险管理报告、产品使用说明书、临床评价资料等方面阐述的是否一致。
四、编写单位
北京市食品药品监督管理局医疗器械技术审评中心。

站点声明
本网站所提供的信息仅供参考之用,并不代表本网赞同其观点,也不代表本网对其真实性负责。图片版权归原作者所有,如有侵权请联系我们,我们立刻删除。如有关于作品内容、版权或其它问题请于作品发表后的30日内与本站联系,本网将迅速给您回应并做相关处理。
郑州思途医疗科技有限公司专注于医疗器械产品政策与法规规事务服务,提供产品注册备案申报代理、临床试验、体系建立辅导、分类界定、申请创新办理服务。
行业资讯
知识分享






豫公网安备 41010202003160号