电动洗胃机注册技术审查指导原则(2017年修订版)(2017年第199号)
来源:医疗器械注册代办 发布日期:2017-12-12 阅读量:次
附件:电动洗胃机注册技术审查指导原则(2017年修订版)(2017年第199号).doc
电动洗胃机注册技术审查指导原则
(2017年修订版)
本指导原则系对电动洗胃机的一般要求,注册申请人应依据具体产品的特性对注册申报资料的内容进行充实和细化。注册申请人还应依据具体产品的特性确定其中的具体内容是否适用,若不适用,需详细阐述其理由及相应的科学依据。
本指导原则是对注册申请人的指导性文件,但不包括注册审批所涉及的行政事项,亦不作为法规强制执行,如果有能够满足相关法规要求的其他方法,也可以采用,但是需要提供详细的研究资料和验证资料,还应遵循相关法规。
本指导原则是在现行法规和标准体系,以及当前认知水平下制定的,随着法规和标准的不断完善,以及科学技术的不断发展,本指导原则相关内容也将进行适时的调整。
一、适用范围
本指导原则适用于第二类电动洗胃机。电动洗胃机按压力泵分类分为水泵式和气泵式;按控制方式分类分为手控和自控;该产品应随机附带洗胃管一根。
本指导原则范围不包含蠕动泵式电动洗胃机、儿童洗胃机。
二、技术审查要点
(一)产品名称要求
产品的命名应符合《医疗器械通用名称命名规则》(国家食品药品监督管理总局令第19号)和国家标准、行业标准中的通用名称要求,如电动洗胃机、洗胃机等。产品的名称应以体现产品组成、功能和用途为基本原则,产品的名称不应使用“自动”“全自动”“智能”等定语。
(二)产品的结构和组成
电动洗胃机一般由主机、液管组成。随机附带的洗胃管若为企业自己生产,则应对其进行描述,包括结构尺寸、材料、生产工艺等;若为外购有注册证的产品,则建议不作为申请注册产品的组成部分,制造商应在说明书中明确配套使用的洗胃管的相关信息,包括其注册证信息等。某些产品还有集液瓶。
(三)产品工作原理/作用机理
1.产品工作原理
气泵式自动洗胃机工作原理如图1所示:由正负压泵、两个气控液容积控制单元、液路切换装置、气控集成阀组及传感器控制系统等组成。在正负压泵的动力作用下,通过电磁阀组根据洗胃程序控制两个气控液容积控制单元,同时从胃内和清液桶内吸液,经液路切换装置,换向控制系统由负压状态转换为正压,分别向胃内和污液桶内排液。传感器检测胃内压力,以保证洗胃全过程的安全。具体的工作流程如下:
气泵的负压在F1的控制下驱动液路切换装置使出胃液管与污水罐管路连通,同时负压经F3连接压力检测单元以及污水罐的气控接口,清水罐的气控接口通过F4与负压相连,在负压动力作用下,清水罐、污水罐分别从清水液桶和胃内进行吸液,当压力达到设定值时,系统关闭负压并将气泵的正压在F2的控制下驱动液路切换装置使排液液管与污水罐管路连通,同时正压经F3连接压力检测单元以及污水罐的气控接口,清水罐的气控接口通过F4与正压相连,在正压动力作用下,清水罐、污水罐分别向胃内和污水集液桶内进行排液,当压力达到设定值时,系统关闭正压并重新开启负压,如此循环完成洗胃。

水泵式洗胃机工作原理如图2所示:系统由水泵、水阀、两个过滤瓶等组成。在水泵的作用下通过对冲阀和吸阀的控制来完成进胃和出胃的过程。其具体工作流程如下:
出胃过程:关闭冲阀,打开吸阀使吸泵与洗胃管的管路连通,在吸泵的作用下,胃内的食物及液体经一级过滤瓶(粗网)→二级过滤瓶(细网)→吸阀→吸泵(进口、出口)→污水桶。
进胃过程:关闭吸阀,打开冲阀使冲泵与洗胃管的管路连通,在冲泵的作用下,药液由清水桶经冲泵(进口、出口)→冲阀→胃内。
通过手动控制、定时控制或其他的控制方式来完成洗胃过程。
2.作用机理
因该产品为非治疗类医疗器械,故本指导原则不包含产品作用机理的内容。
(四)注册单元划分的原则和实例
电动洗胃机的注册单元原则上以技术结构、性能指标、预期用途作为划分注册单元的依据。如:气泵式、水泵式电动洗胃机,应划分为不同的注册单元。
(五)产品适用的相关标准
目前与电动洗胃机产品相关的常用标准举例如下:

上述标准包括了产品技术要求和其他相关材料中经常涉及到的标准。有的企业还会根据产品的特点引用一些行业外的标准和一些较为特殊的标准。
(六)产品的适用范围/预期用途、禁忌症
产品适用范围:该产品供医疗单位作抢救服毒、食物中毒时用。
适用人群:临床适宜插管洗胃的成人。
预期使用环境:临床机构抢救室。
禁忌症:参考YY 1105—2008《电动洗胃机》中4.2.1a。
(七)产品的主要风险
电动洗胃机的风险管理报告应符合YY/T 0316—2016《医疗器械 风险管理对医疗器械的应用》的有关要求,判断与产品有关的危害,估计和评价相关风险,控制这些风险并监视控制的有效性。
主要的审查要点包括:
1.与产品有关的安全性特征判定可参考YY/T 0316—2016《医疗器械 风险管理对医疗器械的应用》的附录C。
2.危害、可预见的事件序列和危害处境判断可参考YY/T 0316—2016《医疗器械 风险管理对医疗器械的应用》的附录E、I。
3.风险控制的方案与实施、综合剩余风险的可接受性评价及生产和生产后监视相关方法可参考YY/T 0316—2016《医疗器械 风险管理对医疗器械的应用》的附录F、G、J。
4.产品的主要危害
4.1能量危害
电磁能:漏电流,可能共同使用的设备(移动电话、电磁炉、微波炉等)对电动洗胃机的电磁干扰,静电放电对电动洗胃机产生的干扰,电动洗胃机产生的电磁场对可能共同使用的设备的影响等引发的危害。洗胃机压力失控的风险。对患者和医务人员的危害。
坠落:坠落导致机械部件松动,显示异常。
4.2生物学和化学危害
生物学:非一次性使用管路系统(含清水管、污水管、控制阀等)的交叉感染;洗胃管原材料有毒有害对人体造成的危害。
化学:使用的清洁剂、消毒剂残留引发的危害;长时间不使用的电池未经取出,导致电池漏液引发的危害。
4.3操作危害
不正确的测量:产品的检测装置超过寿命或长时间未经校准,导致误差过大。
在制造商规定的使用环境条件外使用产品,可能造成传感器测量误差过大,对患者造成危害。
4.4信息危害
包括标记缺少或不正确,标记的位置不正确,不能被正确地识别,不能永久贴牢和清楚易认。
不符合法规及相关标准要求的说明书,包括说明书中未对限制充分告知,未对不正确的操作、与其他设备共同使用时易产生的危害进行警告,未正确标示储存条件、消毒方法、维护信息,未对因长期使用产生功能丧失而可能引发的危害进行警告,未对合理可预见的误用进行警告等引发的危害。


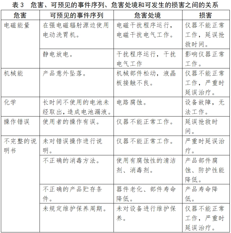
表2、表3依据YY/T 0316—2016《医疗器械 风险管理对医疗器械的应用》的附录E 提示性列举了电动洗胃机可能存在危害的初始事件和环境,示例性地给出了危害、可预见的事件序列、危害处境和可发生的损害之间的关系,给审查人员予以提示、参考。
由于电动洗胃机的原理、功能和结构的差异,本章给出的风险要素及其示例是常见的而不是全部的。上述部分只是风险管理过程的组成部分,不是风险管理的全部。生产企业应按照YY/T 0316—2016《医疗器械 风险管理对医疗器械的应用》中规定的过程和方法,在产品整个生命周期内建立、形成文件和保持一个持续的过程,用以判定与医疗器械有关的危害、估计和评价相关的风险、控制这些风险并监视上述控制的有效性,以充分保证产品的安全和有效。
(八)产品技术要求应包括的主要技术指标
1.产品的工作条件不宜列入性能指标中,如需规定试验条件,可以在试验方法中注明。
2.应在性能指标中明确产品的全部临床应用的功能,说明产品的各项工作模式。
3.国家标准/行业标准中明确的性能指标不要求在产品技术要求中重复列出。制造商制定的性能指标高于国家标准/行业标准的,应在技术要求中明确。
根据行业标准YY 1105—2008《电动洗胃机》,产品性能指标应至少包括:泵壳温升,噪声,限定压力,流量,压力变化,冲、吸转换装置,封闭性等。
4.国家标准/行业标准中要求制造商在说明书中公布产品某些性能指标的,制造商应在产品技术要求中明确这些具体的性能指标。
5.产品应符合GB/T 14710—2009《医用电器环境要求及试验方法》中的气候环境Ⅱ组和机械环境Ⅱ组的要求。
(九)同一注册单元内注册检验代表产品确定原则和实例
1.注册检验代表产品应是同一注册单元内能够代表本单元内其他产品安全性和有效性的产品。
2.应考虑功能最齐全、结构最复杂、风险最高的产品。
3.注册单元内各种产品的主要安全指标、性能指标不能被某一产品全部涵盖时,则应选择涵盖安全指标、性能指标最多的产品作为典型产品,同时还应考虑其他产品中未被典型产品所涵盖的安全指标及性能指标。
如具有强吸功能的电动洗胃机可以涵盖一般功能的电动洗胃机。
(十)产品生产制造相关要求
洗胃机产品在制造过程中,原材料(管路、电机、泵、电磁阀等)的选择和采购对产品的性能有直接影响,生产企业对合格供方的资质应重点审查,在进货检验过程中认真审查原材料是否符合采购要求。对管路连接、泵的装配的过程检验应重点对应影响产品性能的项目进行检验(如:渗漏、配合性等)。
制造商应根据申报产品的实际情况,以流程图的形式对生产工艺过程进行详细描述,并根据流程图逐一描述其中的过程控制点。工艺流程图中的关键工序和特殊工艺应以特殊图型表示。对关键工序和特殊工艺应在作用指导书中详细描述生产操作的步骤、方法、注意事项。作业指导书的描述应明确不得使生产制造人员产生歧义。关键工序和特殊工艺的检验应由经过相关培训的有一定经验的检验人员负责。
(十一)产品的临床评价细化要求
申请人应根据《免于进行临床试验医疗器械目录》(国家食品药品监督管理总局通告2014年第12号,2016年第133号,2017年第170号)及《医疗器械临床评价技术指导原则》(国家食品药品监督管理总局通告2015年第14号)的相关要求提交电动洗胃机的临床评价资料。
(十二)产品的不良事件历史记录
暂未见相关报道。申请人在风险分析时应关注同品种产品的不良事件历史记录。
(十三)产品说明书和标签要求
说明书和标签的编写应符合《医疗器械说明书和标签管理规定》(国家食品药品监督管理总局令第6号)及相关标准的要求。
说明书应当包括以下内容:
1.产品尺寸、重量、储存条件(温度、湿度)、正常工作条件(温度、湿度、大气压力、电源要求)、限定压力、流量、压力变化。
2.以实物照片/示意图加文字的形式对申报产品的整体结构进行描述。重点对用户界面的整体情况和各功能窗口涉及的操作功能进行介绍。各管路的接口的功能应明确标识。
3.以实物照片/示意图加文字的形式详细介绍安装和使用方法,重点介绍进液、出液、胃管的安装方法。结合图示按照临床洗胃的操作步骤详细介绍产品的使用方法。
4.洗胃机的维护和保养一般包括使用后维护和日常维护。应在说明书上明确维护保养措施,使用后维护包括:非一次性使用管路的清洗、消毒,管路的拆卸、仪器的清洁等。该产品为抢救设备,保障设备正常使用至关重要。说明书中应明确日常维护的周期及维护方法(如:检查管路是否通畅,开关机等)。
5.以列表方式对申报产品正常使用过程中可能出现的可由使用者自行排除的故障进行详细描述,应当至少写明故障的表现、可能原因、建议的处理方式。
6.说明与设备配套使用的洗胃管的规格型号信息,以及洗胃机内部管路的更换周期及方法。
产品说明书的内容均应有明确的来源,与综述资料、研究资料等注册申报资料的内容保持一致。
(十四)产品的研究要求
1.产品性能研究
制造商应说明产品的主要功能性能、安全要求(限定压力、封闭性、单一故障安全等)、使用期限内的可靠性等内容。
1.1说明产品的各项技术参数,包括控制参数、监测参数、报警参数等参数的调节或监测(包括显示)范围及其误差要求。
1.2说明产品的各项工作模式,给出相应的定义,说明产品各项工作模式下各参数的默认值。
1.3提供产品的验证总结报告,总结内容包括所有保证产品安全有效性的验证,包括但不限于功能性能、EMC、清洗消毒、可靠性、生物相容性、临床评价等。
1.4如适用的国家标准、行业标准中有不采纳的条款,应将不采纳的条款及其理由予以阐明。
2.生物相容性评价研究
制造商应说明产品预期与气体、液体接触的部位,提交与气体、液体接触的材料清单;说明使用的材料的基本信息,如材料的组成、成分信息、化学摘要号(CAS号)、材料的物理和化学属性等,并应保证使用的材料的安全性。
电动洗胃机产品的生物学评价应根据产品与人体接触部位、接触方式及接触时间,按GB/T 16886.1标准的要求进行评价。
3.消毒方法研究
电动洗胃机及其附件和部件应有适当的消毒水平。
电动洗胃机及其附件的外表面应设计成支持表面清洁和消毒的,以期将下一个患者交叉感染的风险降低到合理可接受的水平。
应提供清洗与消毒的工艺(方法和参数),并有推荐使用的试剂,应说明所推荐消毒方法确定的依据,应说明部件可清洗与消毒的次数。
4.产品使用期限和包装研究
应当提供产品使用期限的验证报告,报告中应对申报产品中包含的易耗、易损、需定期更换(如气泵皮碗等)或者具有固定使用寿命的主要元器件的情况进行详细描述,详述确定产品使用期限或者失效期的具体理由。
5.软件研究
电动洗胃机的软件属于软件组件。电动洗胃机软件一般用来控制产品的运行,包括各项参数的控制、监测和报警,其软件安全性级别至少应归为B级。
制造商应依照《医疗器械软件注册技术审查指导原则》(国家食品药品监督管理总局通告2015年第50号)的要求,提供单独的医疗器械软件描述文档。
应在产品技术要求中明确软件发布版本和软件完整版本的命名规则。
三、编写单位
天津市医疗器械技术审评中心。

站点声明
本网站所提供的信息仅供参考之用,并不代表本网赞同其观点,也不代表本网对其真实性负责。图片版权归原作者所有,如有侵权请联系我们,我们立刻删除。如有关于作品内容、版权或其它问题请于作品发表后的30日内与本站联系,本网将迅速给您回应并做相关处理。
郑州思途医疗科技有限公司专注于医疗器械产品政策与法规规事务服务,提供产品注册备案申报代理、临床试验、体系建立辅导、分类界定、申请创新办理服务。
行业资讯
知识分享






豫公网安备 41010202003160号