小型分子筛制氧机注册技术审查指导原则(2017年修订版)(2017年第180号)
来源:医疗器械注册代办 发布日期:2017-11-15 阅读量:次
附件:小型分子筛制氧机注册技术审查指导原则(2017年修订版)(2017年第180号).doc
小型分子筛制氧机注册技术审查指导原则
(2017年修订版)
本指导原则旨在指导注册申请人对小型分子筛制氧机的产品注册申报资料的准备及撰写,同时也为技术审评部门审评注册申报资料提供参考。
本指导原则是对小型分子筛制氧机的一般要求,申请人应依据产品的具体特性确定其中内容是否适用,若不适用,需具体阐述理由及相应的科学依据,并依据产品的具体特性对注册申报资料的内容进行充实和细化。
本指导原则是供申请人和审查人员使用的指导文件,不涉及注册审批等行政事项,亦不作为法规强制执行,如有能够满足法规要求的其他方法,也可以采用,但应提供详细的研究资料和验证资料。应在遵循相关法规的前提下使用本指导原则。
本指导原则是在现行法规、标准体系及当前认知水平下制定的,随着法规、标准体系的不断完善和科学技术的不断发展,本指导原则相关内容也将适时进行调整。
一、适用范围
本指导原则适用于制取富氧空气(93%氧)或医用氧的小型分子筛制氧机(以下简称制氧机),作为二类医疗器械管理。
本指导原则不适用于车载式医用制氧机。
本指导原则不适用于易燃麻醉气体和/或清洗剂条件下使用的医用制氧机。
本指导原则不适用于通过带管道的医用气体装置向若干个患者供气的医用制氧机。
二、技术审查要点
(一)产品名称要求
产品的名称应为通用名称,并符合《医疗器械通用名称命名规则》(国家食品药品监督管理总局令第19号)和国家标准、行业标准上的通用名称要求,如小型分子筛制氧机、医用分子筛制氧机、家用分子筛制氧机、便携式制氧机等。建议参照《免于进行临床试验的第二类医疗器械目录》(国家食品药品监督管理总局通告2014年第12号),命名为小型分子筛制氧机。
(二)产品的结构和组成
制氧机一般由制氧主机、流量计、湿化器和氧浓度状态指示器等组成。
小型分子筛制氧机举例如图1所示。

不同生产企业的产品,可能不完全符合图2所示的产品结构。
1.空气压缩机
提供吸附时所必须的气体压力及用于分离氧气的原料(空气)。
2.空气预处理系统
主要包括气体降温、除水、过滤等功能。
3.控制阀
控制经过空气预处理系统处理的压缩空气进入分子筛吸附塔,进行周期性的吸附和解吸。
4.分子筛吸附塔
紧密填充分子筛的密闭容器。利用分子筛在加压状态下对气体的选择性吸附特性,分离出空气中的氧气。
5.控制及报警系统
按照预先设定的工作程序,进行自动控制及故障报警。
注意:应提供氧浓度指示器,在制造商推荐的最大流量下,当氧浓度低于82%(V/V)时,发出报警。
6.产出气处理系统
主要指对制氧机产生的氧气进行收集、过滤、调压、湿化等处理的部分。
(三)产品工作原理/作用机理
制氧机是指利用分子筛变压吸附原理,通过吸附氮气和其他气体组分来提高氧气浓度的设备。
设备工作时,向一个装有分子筛的密闭吸附塔内注入压缩空气致使吸附塔内的压力随之升高,其中的分子筛随着环境压力的升高大量吸附压缩空气中的氮气,而压缩空气中的氧气则仍然以气体形式存在,并经一定的管道被收集起来。这个过程通常被称为“吸附”过程。当容器内的分子筛吸附氮气达到吸附饱和临界状态时,对吸附塔进行吹气减压,随着环境压力的减小,分子筛吸附氮气的能力下降,氮气自分子筛内部被释回气相,作为废气排出。这个过程通常被称为“解吸”。为保证氧气持续稳定的产出,制氧机多采用两个(或多个)分子筛吸附塔,通过旋转分离阀控制,使一个吸附塔处于吸附过程的同时,另一个吸附塔处于解吸过程,二者交替工作完成连续制氧过程。
(四)注册单元划分的原则和实例
1.医疗器械注册或者备案单元原则上以产品的技术原理、结构组成、性能指标和适用范围为划分依据。
2.原则上以结构作为划分注册单元的依据,若结构、原理、性能指标等完全一致,仅氧产量不同,可视为同一注册单元。
举例:氧产量为1L/min的制氧机和氧产量为5L/min的制氧机为同一注册单元。
(五)产品适用的相关标准
目前与制氧机相关的国际标准、国家标准及行业标准列举如下:

上述标准包括了产品技术要求中经常涉及到的部件标准和方法标准。有的企业还会根据产品的特点引用一些行业外的标准。
产品适用及引用标准的审查可以分两步来进行。首先对引用标准的齐全性和适宜性进行审查,也就是在编写产品技术要求时与产品相关的国家标准、行业标准是否进行了引用,以及引用是否准确。可以通过对企业提交的符合性声明判断是否引用了相关标准,以及所引用的标准是否适宜。此时,应注意标准编号、标准名称是否完整规范,年代号是否有效。其次对引用标准的采纳情况进行审查。即所引用的标准中的条款要求,是否在产品技术要求中进行了实质性的条款引用。这种引用通常采用两种方式,文字表述繁多、内容复杂的可以直接引用标准及条文号。比较简单的也可以直接引述具体要求。
如有新版强制性国家标准、行业标准发布实施,产品性能指标等要求应执行最新版本的国家标准、行业标准。
(六)产品的适用范围/预期用途、禁忌症
以空气为原料,利用分子筛变压吸附工艺生产富氧空气,氧浓度范围为90%~96%(V/V),供氧疗或缓解因缺氧导致的不适。
禁忌症:氧中毒、氧过敏患者禁用。
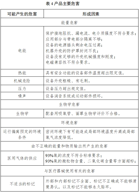
(七)产品的主要风险
制氧机的风险管理报告应符合YY/T 0316—2016《医疗器械风险管理对医疗器械的应用》的有关要求,审查要点包括:
1.产品定性定量分析是否准确。
2.危害分析是否全面。
3.风险可接受准则,降低风险的措施及采取措施后风险的可接受程度,是否有新的风险产生。
以下依据YY/T 0316—2016,从各方面列举了产品的危害因素,提示审查人员从表2中以下方面考虑。


(八)产品技术要求应包括的主要性能指标
对产品的主要性能指标的审查,可以通过对检验报告内容的审查来评价是否达到了要求,检验报告的内容是否齐全又可以通过对产品技术要求的内容是否齐全来进行审查。因此产品技术要求的审查是产品主要技术性能指标审查中最重要的环节之一。
技术要求中规定的要求部分是否齐全,可以通过对是否具有以下主要内容来进行审评:
1.工作条件
是否有温度、相对湿度、大气压力的要求以及电源电压、频率、功率等方面的要求(GB 9706.1—2007)。
2.设备制备的富氧空气的理化指标:
(1)氧浓度:≥90%(V/V)。
(2)水分含量:符合制造商的规定。
(3)二氧化碳含量:≤0.01%(V/V)。
(4)一氧化碳含量:符合GB 8982—2009中表1的规定。
(5)气态酸和碱含量:符合GB 8982—2009中表1的规定。
(6)臭氧及其他气态氧化物含量:符合GB 8982—2009中表1的规定。
(7)应无气味。
(8)固体物质粒径:≤10μm。
(9)固体物质含量:≤0.5mg/m3。
3.气密性
所有气路连接件应牢靠,不得漏气。
4.噪声
制氧机的噪声不大于60dB。
5.氧气浓度
制氧机开机30min,其氧产量应达到设计要求,氧浓度应≥90%。
6.吸氧面罩、吸氧管(如有)
(1)如为自制产品,考虑已有的产品技术审查指导原则,如《鼻氧管注册技术审查指导原则》(国家食品药品监督管理总局通告2013年第8号),应
a)有材料的要求。
b)有相应物理、化学的要求。
c)按照GB/T 16886.1-2011标准进行生物学评价。
(2)如为外购产品,应明确该产品应具有医疗器械产品注册证。
7.安全性能
应符合GB 9706.1—2007、YY 0732—2009的要求。
8.电磁兼容
应符合YY 0505—2012的要求。
注意:制氧机在实施GB 9706.1—2007标准全项检测时,应对电磁兼容性能按照电磁兼容标准要求实施检测,生产企业应确保实施GB 9706.1—2007标准和电磁兼容标准检测的产品一致,医疗器械检测机构对涉及电磁兼容性能的检测出具相应格式要求的检测报告。
9.环境试验
应符合GB/T 14710—2009的要求。
10.报警或提示功能
设备带有报警功能的,应符合YY0709—2009的要求。带有提示功能的,实际操作验证,应符合制造商的规定。
应逐项审查上述要求和检验结果是否符合规定。
(九)同一注册单元内注册检验代表产品确定原则和实例
典型产品应是同一注册单元内能够代表本单元内其他产品安全性和有效性的产品,应考虑功能最齐全、结构最复杂、风险最高的产品。
对于安全结构相同或相近的,一般情况下,较为复杂的可以替代简单的。注册单元内各种产品的主要安全指标、性能指标不能被某一产品全部涵盖时,则应选择涵盖安全指标、性能指标最多的产品作为典型产品,同时还应考虑其他产品中未被典型产品所涵盖的安全指标及性能指标。
举例:
A型产品有流量计、故障指示功能。
B型产品有流量计、故障指示、定时、雾化功能;B型产品可视为典型产品。
系列产品中氧产量不同时,应选取氧产量最大的为典型产品。
(十)产品生产制造相关要求
应当明确产品生产工艺过程,可采用流程图的形式,并说明其过程控制点。
生产工艺应已通过验证,能够生产出质量稳定、安全有效的产品,在注册质量管理体系核查中,对此项内容进行核查。关键工序、特殊过程应编制并执行工艺规程或作业指导书。
(十一)产品的临床评价细化要求
1.属于《免于进行临床试验的第二类医疗器械目录》(国家食品药品监督管理总局通告2014年第12号)(以下简称目录)豁免范围内的小型分子筛制氧机,注册申请时可根据《医疗器械临床评价技术指导原则》(国家食品药品监督管理总局通告2015年第14号)提交下列临床评价资料:
(1)提交申报产品相关信息与《目录》所述内容的对比资料;
(2)提交申报产品与《目录》中已获准境内注册医疗器械的对比说明,对比说明应当包括《申报产品与目录中已获准境内注册医疗器械对比表》和相应支持性资料。
提交的上述资料应能证明申报产品与《目录》所述的产品具有等同性。若无法证明申报产品与《目录》产品具有等同性,则应按照本指导原则其他要求开展相应工作。
2.不被《目录》覆盖范围的产品,应按照《医疗器械注册管理办法》(国家食品药品监督管理总局令第4号)、《医疗器械临床评价技术指导原则》(国家食品药品监督管理总局通告2015年第14号)等相关规定开展临床试验或临床评价。开展临床试验的,申请人应当按照《医疗器械临床试验质量管理规范》(国家食品药品监督管理总局和中华人民共和国国家卫生和计划生育委员会令第25号)要求,提交临床试验协议、伦理委员会批件、临床试验方案和临床试验报告等资料。
(十二)产品的不良事件历史记录
目前,全国尚未收到涉及小型分子筛制氧机可疑不良事件的人体伤害事件。可疑不良事件包括机器有异响、噪音大、空压机工作耗电增加等,通常的处置方法有返厂维修、更换部件或者更换新机。
(十三)产品说明书和标签要求
产品说明书一般包括使用说明书和技术说明书,两者可合并。说明书和标签应符合《医疗器械说明书和标签管理规定》(国家食品药品监督管理总局令第6号)的要求,并参照GB9706.1—2007《医用电气设备第一部分:安全通用要求》等标准的要求进行编写。至少还应关注以下内容:
1.产品性能、主要技术参数。
2.个人、家庭使用93%氧时应遵从专业医生指导的说明。
3.应有使用时远离火源、易燃物品等警示性说明。
4.应有关于氧浓度监控、报警或警示的说明。
5.应对产品使用方法、主要组件的寿命(分子筛更换周期)等情况做出说明。
6.不应含有误导使用者进行吸氧的语句。
7.严重肺部疾病的患者选择何种吸氧量应咨询专业医师。
8.应有禁忌症的说明。氧中毒、氧过敏患者禁用。
9.该产品需在医师指导下使用。
(十四)产品研究要求
应至少以下方面开展研究。
1.产品性能研究
应当提供产品性能研究资料以及产品技术要求的研究和编制说明,包括功能性、安全性指标(如电气安全与电磁兼容)以及与质量控制相关的其他指标的确定依据,所采用的标准或方法、采用的原因及理论基础。
2.生物相容性评价研究
制氧机主要为患者提供氧气,使用过程中与患者接触的是吸氧管,吸氧管作为制氧机的附件,与患者的鼻腔粘膜接触。应按照GB/T16886.1—2011《医疗器械生物学评价第1部分:风险管理过程中的评价与试验》至少提供细胞毒性、皮肤致敏和鼻腔粘膜刺激的相关研究。
3.灭菌/消毒工艺研究
制氧机为体外使用设备,为非无菌产品;使用者仅需要按照说明书的要求对设备定期进行清洁。与患者直接接触的吸氧管使用前需经消毒或灭菌处理,并满足以下要求。
3.1生产企业灭菌:应明确灭菌工艺(方法和参数)和无菌保证水平(SAL),并提供灭菌确认报告。
3.2终端用户灭菌:应当明确推荐的灭菌工艺(方法和参数)及所推荐的灭菌方法确定的依据。
3.3终端用户消毒:应当明确推荐的消毒工艺(方法和参数)以及所推荐消毒方法确定的依据。
4.产品有效期和包装研究
各生产企业采用的原材料不同,同时考虑到使用频次的不同及一些不可预期的因素,产品的实际有效期不同。到期后经制造商维护并确认后,如更换分子筛后可以按照确定的期限延期使用。
制氧机包装要防水、防潮,生产企业应经环境试验和模拟运输试验验证,产品的包装应符合运输和贮存的要求。
5.软件研究
参见《医疗器械软件注册技术审查指导原则》(国家食品药品监督管理总局通告2015年第50号)的相关要求。
6.其他资料
证明产品安全性、有效性的其他研究资料。
三、审查关注点
(一)本指导原则仅适用于个人使用的小型分子筛制氧机。
(二)产品应适用的相关标准中给出了现行有效的国家标准、行业标准(包括产品标准、基础标准)。
(三)产品的主要风险中,参照YY/T 0316,逐项考虑产品自身使用时可能的危害,以及技术审查时的要点。对于存在的危害,企业应在设计、验证、检测和改进的过程中根据风险采取有效的控制措施。
(四)产品的主要性能指标中给出了产品需要考虑的各个方面,有些需参照相关的国家标准、行业标准,有些则需要依据企业的技术能力。
(五)将原指导原则中的产品名称由“医用分子筛制氧设备”更改为“小型分子筛制氧机”。
四、编写单位
山东省食品药品监督管理局审评认证中心。

站点声明
本网站所提供的信息仅供参考之用,并不代表本网赞同其观点,也不代表本网对其真实性负责。图片版权归原作者所有,如有侵权请联系我们,我们立刻删除。如有关于作品内容、版权或其它问题请于作品发表后的30日内与本站联系,本网将迅速给您回应并做相关处理。
郑州思途医疗科技有限公司专注于医疗器械产品政策与法规规事务服务,提供产品注册备案申报代理、临床试验、体系建立辅导、分类界定、申请创新办理服务。
行业资讯
知识分享






豫公网安备 41010202003160号