医用吸引设备注册技术审查指导原则(2017年修订版)(2017年第180号)
来源:医疗器械注册代办 发布日期:2017-11-15 阅读量:次
附件:医用吸引设备注册技术审查指导原则(2017年修订版)(2017年第180号).doc
医用吸引设备注册技术审查指导原则
(2017年修订版)
本指导原则旨在指导申请人对医用吸引设备注册申报资料的准备及撰写,同时也为技术审评部门审评注册申报资料提供参考。
本指导原则是对医用吸引设备的一般要求,申请人应依据产品的具体特性确定其中内容是否适用,若不适用,需具体阐述理由及相应的科学依据,并依据产品的具体特性对注册申报资料的内容进行充实和细化。
本指导原则是供申请人和审查人员使用的指导文件,不涉及注册审批等行政事项,亦不作为法规强制执行,如有能够满足法规要求的其他方法,也可以采用,但应提供详细的研究资料和验证资料。应在遵循相关法规的前提下使用本指导原则。
本指导原则是在现行法规、标准体系及当前认知水平下制定的,随着法规、标准体系的不断完善和科学技术的不断发展,本指导原则相关内容也将适时进行调整。
一、适用范围
本指导原则适用于第二类医用负压吸引装置中符合YY 0636系列标准规定的电动吸引设备、人工驱动吸引设备、以负压源为动力的吸引设备等。本指导原则不包括终端件(吸引管和吸引头)。
二、技术审查要点
(一)产品名称要求
产品名称应符合《医疗器械通用名称命名规则》(国家食品药品监督管理总局令第19号)和国家标准、行业标准上的通用名称要求,或以产品结构、应用范围或压力、流量特征为依据命名。
示例1:按产品结构命名
手提式电动吸引器、便携式电动吸引器、台式电动吸引器、膜式电动吸引器等、壁式负压吸引器、手动吸引器、脚踏吸引器。
示例2:按产品适用范围命名
电动手术吸引器、急救吸引器、电动吸痰器、妇科吸引器、电动流产吸引器、羊水吸引器、小儿吸痰器。
示例3:按产品的压力、流量特征命名
高负压吸引器、低负压吸引器、低压高流量吸引器。
注:高负压(负压值大于或等于60kPa)、中负压(负压值大于20kPa小于60kPa)、低负压(负压值小于或等于20kPa);高流量(吸引产生的自由气流流量大于或等于20L/min)、低流量(吸引产生的自由气流流量小于20L/min)。
(二)产品的结构和组成
医用吸引设备的主要结构包括负压源(或负压接口)、负压指示器、空气过滤器、收集容器组件(收集容器和带吸引接头的密封盖)、防溢流装置(浮子阀或缓冲杯等)、负压调节装置、中间管道、吸引管道。
医用吸引设备根据结构、功能的不同也可能配置单向阀、脚踏开关、自停装置、定时装置、压力释放阀、压力传感器、控制电路、软件、报警提示装置等。
常见医用吸引设备如图1所示。


(三)产品工作原理/作用机理
负压吸引设备由负压源产生负压,通过负压调节器的调节在收集容器和吸引管道内产生所需要的负压,吸引部位与管道内的压力差带动液体/固体流动进入收集容器。收集容器或管路中安装有防溢流装置,防止被吸引的液体/固体溢出进入负压源中。在吸引容器和负压泵之间安装有空气过滤器用于阻挡杂质进入负压源中。负压吸引的流量与负压值、设备和管路的流阻及被吸引物体的粘度有关。
通过负压抽出人体中的气体、液体和/或固体。例如:吸取人体呼吸道中的分泌物;吸引胃中的气体、液体;以负压吸引的方法,吸出宫腔内早期妊娠产物;负压吸引胸腔中的气体、液体;吸引伤口的渗出液。
申请人应详细说明产品的工作原理和作用机理,可提供产品的工作原理图,并结合原理图阐述产品吸引功能及临床应用的实现方式。
(四)注册单元划分的原则和实例
注册单元的划分主需要关注以下因素:
负压源的类型。
负压泵的技术结构(如:滑片泵、膜片泵等)。
临床预期用途。
使用环境(如:医疗机构、野外/运输、家用)。
例:均使用膜式电动泵,预期用于供医疗机构吸脓、血、痰的电动吸引器可作为同一注册单元。
(五)产品适用的相关标准
目前与医用吸引设备产品相关的标准如下:

上述标准包括了产品技术要求中经常涉及到的标准,根据产品的特点,申请人可增加引用一些行业外的标准和一些较为特殊的标准。
产品适用及引用标准的审查可以分两步来进行。首先对引用标准的齐全性和适宜性进行审查,也就是在编写产品技术要求时是否引用了与产品相关的国家标准、行业标准,以及引用是否准确。可以通过对产品技术要求是否引用了相关标准,以及所引用的标准是否适宜来进行审查。此时,应注意标准编号、标准名称是否完整规范,年代号是否有效。其次对引用标准的采纳情况进行审查。即,所引用的标准中的条款要求,是否在产品技术要求中进行了实质性的条款引用。这种引用通常采用两种方式,文字表述繁多内容复杂的可以直接引用标准及条文号,比较简单的也可以直接引述具体要求。
如有新版强制性国家标准、行业标准发布实施,产品性能指标等要求应执行最新版本的国家标准、行业标准。
(六)产品的适用范围/预期用途、禁忌症
产品供医疗机构作负压吸引用。
针对具体产品其预期用途的描述应根据产品的特征、性能参数和临床使用情况作描述,如:
供医疗机构作吸脓、血、痰及其他情况下的负压吸引用。
供医疗机构对早期妊娠的孕妇施行人工流产手术用。
供医疗机构作呼吸道、食道、手术等临床医疗中产生的废液的负压吸引,不适用于流产和胸腔负压吸引。
供医疗机构用于对患者进行术后连续引流用。
具有特殊使用环境的设备,如产品适用于家庭,野外/运输中,应在预期用途中明确描述。
禁忌症:暂不明确。
(七)产品的主要风险及研究要求
医用吸引设备的风险管理报告应符合YY/T 0316—2016《医疗器械风险管理对医疗器械的应用》中的相关要求,判断与产品有关的危害估计和评价相关风险,控制这些风险并监视风险控制的有效性。
1.危害估计和评价
(1)与产品有关的安全性特征判断可参考YY/T 0316—2016《医疗器械风险管理对医疗器械的应用》的附录C。
(2)危害、可预见的事件序列和危害处境可参考YY/T 0316—2016《医疗器械风险管理对医疗器械的应用》附录E、I。
(3)风险控制的方案与实施、综合剩余风险的可接受性评价及生产和生产后监视相关方法可参考YY/T 0316—2016《医疗器械风险管理对医疗器械的应用》附录F、G、J。
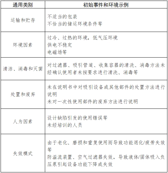
2.产品的危害示例
(1)能量危害
电磁能:包括网电源的波动对设备产生的影响(使用网电源供电时),可能共同使用的设备对医用吸引设备的电磁干扰,静电放电对医用吸引设备产生干扰,医用吸引设备产生的电磁场对可能共同使用的设备的影响等。
漏电流:可触及金属部分、外壳、应用部分与带电部分隔离/保护不够(特别是使用网电源供电时),导致使用者、患者造成电击伤害。
热能:电动部件的温度过高造成电气危险。
机械能:长时间过高的负压输出;过低的负压输出;正压输出。
声能:噪声危害。
坠落:坠落导致机械部件松动、导致测量错误、失效。
(2)生物学和化学危害
生物学:提供的消毒方法不正确,设备的结构不利于彻底消毒。
化学:使用的清洁剂和消毒剂造成过滤器的失效,收集容器、吸引管路的性能劣化。
(3)操作危害
使用错误:未经培训的人员使用负压吸引设备,错误地设定负压值,导致负压过高或过低。长时间的负压吸引,及不正确的放置吸引部位引起组织,粘膜损伤。
设备拆卸后未能正确组装,如空气过滤器、吸引管道的错误连接,及未在使用前进行功能测试。
溢流防护装置的受阻或失效。
在申请人规定的使用环境条件外使用产品。
未实施规定的保养。
(4)信息危害
标记缺少或不正确,标记的位置不正确,不能被正确地识别,不能永久贴牢和清楚易认等。
不完整的说明书。







3.产品性能研究
应当提供产品性能研究资料以及产品技术要求的研究和编制说明,包括功能性、安全性指标(如电气安全与电磁兼容、辐射安全)以及与质量控制相关的其他指标的确定依据,所采用的标准或方法、采用的原因及理论基础。
4.生物相容性研究
无特殊要求
5.灭菌/微生物控制工艺研究
无特殊要求
6.有效期和包装研究
(1)有效期的确定:应当提供产品有效期的验证报告(预期用于野外运输中医用的吸引器需考虑环境要求)。
(2)包装及包装完整性:在宣称的有效期内以及运输储存条件下,保持包装完整性的依据。
7.软件研究
软件研究参见《医疗器械软件注册技术审查指导原则》(国家食品药品监督管理总局通告2015年第50号)相关要求。应当提供一份单独的医疗器械软件描述文档,内容包括基本信息、实现过程和核心算法,详尽程度取决于软件的安全性级别和复杂程度。同时,应当出具关于软件版本命名规则的声明,明确软件版本的全部字段及字段含义,确定软件的完整版本和发行所用的表示版本。
(八)产品技术要求应包括的主要性能指标
本部分给出需要考虑的产品主要技术指标。具有附加功能(如气密性、压力控制、定时性能等)的产品,企业应参考相应的国家标准、行业标准,具体可结合企业自身的技术能力,制定相应的要求和试验方法。
1.主要性能要求
(1)极限负压值。
(2)负压调节范围。
(3)自由气流流量(适用于电动吸引设备和以负压源为动力的吸引设备)、自由气流流量峰值(适用于人工驱动吸引设备)。
(4)工作噪声。
(5)申报单位宣称的产品其他功能。
2.安全要求
医用吸引设备的安全要求应符合GB 9706.1—2007《医用电气设备第1部分:安全通用标准》和YY 0636.1—2008《医用吸引设备第1部分:电动吸引设备安全要求》、YY 0636.2—2008《医用吸引设备第2部分:人工驱动吸引设备》、YY 0636.3—2008《医用吸引设备第3部分:以负压或压力源为动力的吸引设备》中的相关规定。电磁兼容要求应符合YY 0505—2012《医用电气设备第1—2部分安全通用要求并列标准电磁兼容要求和试验》中的相关规定。具有报警功能的电动吸引器应符合YY 0709—2009《医用电气设备第1—8部分安全通用要求并列标准:通用要求医用电气设备和医用电气系统中报警系统的测试和指南》中的相关规定。
3.环境要求
电动医用吸引器的环境试验应符合GB/T 14710—2009《医用电器环境要求及试验方法》要求。预期用于野外运输中医用的吸引器应符合YY0636系列标准中的环境要求(YY 0636.1—2008《医用吸引设备第1部分:电动吸引设备安全要求》中15.2条、YY 0636.2—2008《医用吸引设备第2部分:人工驱动吸引设备》中9条、YY 0636.3—2008《医用吸引设备第3部分:以负压或压力源为动力的吸引设备》中11条)。
(九)同一注册单元中典型产品的确定原则和实例
典型产品应是同一注册单元内能够代表本单元内其他产品安全性和有效性的产品,应考虑功能最齐全、结构最复杂、风险最高的产品。
注册单元内各种产品的主要安全指标、性能指标不能被某一产品全部涵盖时,则应选择多个型号产品作为典型产品进行检测。
例:具有交直流供电方式的电动吸引器能够代表仅使用交流电供电或仅使用电池供电的电动吸引器。
例:同时具有连续吸引和间歇吸引的设备可以代表仅具有连续吸引的设备。
当没有充足证据能够证明同一注册单元内不同型号规格产品之间电磁兼容性能可以覆盖时,应选取每一型号规格产品进行电磁兼容项目检测。
(十)产品的生产制造相关要求
1.应当明确产品生产工艺过程(生产加工工艺:外购/外协件→部件组装→总装配→老化调试→检测→包装→入库),可采用流程图的形式,并说明其过程控制点。
关键工艺及控制:企业的实际情况各有不同,企业应根据生产的具体情况,提交相关的控制点的资料(如:负压泵装配,需测试泵的负压和流量)。
2.产品生产若有多个研制场地,应当概述每个研制场地的实际情况。
3.提供产品主要元器件清单,清单中包括所用主要元器件(如:变压器,负压泵,电线组件,熔丝座,熔丝管,电源插座)等信息(如:规格型号、制造商等)。
(十一)产品的临床评价细化要求
1.脚踏吸引器、医用负压吸引器已列入《关于发布免于进行临床试验的第二类医疗器械目录的通告》(国家食品药品监督管理总局通告2014年第12号),申请人应按照《医疗器械临床评价技术指导原则》(国家食品药品监督管理总局通告2015年第14号)第五条的要求提交临床评价资料。申请人应能证明申报产品的功能原理、吸引参数等与所对比已上市同类产品具有等同性,如存在差异且不能证明此种差异所带来的风险可控,则不可视为申报产品属于免于进行临床试验目录的产品,申请人应重新选择对比产品或按照《医疗器械临床评价技术指导原则》中其他方式开展临床评价。
2.对于未被列入《关于发布免于进行临床试验的第二类医疗器械目录的通告》的产品,申请人应按照《医疗器械临床评价技术指导原则》中第六条的要求提交临床评价资料,确定一个或多个已上市的同品种医疗器械并将申报产品与其进行对比,如能够证明二者具有等同性,则可通过对同品种医疗器械的临床数据进行收集分析的方式完成评价。如不能找到已上市的同品种医疗器械,或无法证明二者具有等同性,则应通过临床试验的方式完成评价。
(十二)产品的不良事件历史记录
暂未见相关报道。
(十三)产品说明书和标签要求
产品说明书和标签的编写要求应符合《医疗器械说明书和标签管理规定》(国家食品药品监督管理总局令第6号)和YY/T 0466.1—2009《医疗器械用于医疗器械标签、标记和提供信息的符号第1部分:通用要求》中的相关要求。说明书、标签的内容应当真实、完整、科学,并与产品特性相一致,文字内容必须使用中文,可以附加其他语种。说明书、标签、包装标识中的文字、符号、图形、表格、数据等应相互一致,并符合相关标准和规范要求。至少包括但不限于以下要求。
1.说明书的内容
使用说明书应包含下列主要内容:
(1)产品名称、型号、规格。
(2)申请人名称、住所、生产地址、联系方式。
(3)境内产品应写明生产许可证编号,境外产品应写明代理人及售后服务单位的名称、住所、联系方式。
(4)注册证编号、产品技术要求编号。
(5)产品的性能、主要结构、适用范围。
(6)禁忌症、注意事项以及其他警示、提示的内容:
应注意过高负压可能对人体造成的伤害。
同时,说明书中还应对YY 0636系列标准规定的内容予以说明。
(7)对医疗器械标签所用的图形、符号、缩写等内容的解释,如:所有的电击防护分类、警告性说明和警告性符号的解释(如适用)。
(8)安装和使用说明。
(9)产品维护和保养方法,特殊储存条件、方法。
(10)产品的使用期限。
(11)相关标准中规定的应当在说明书中标明的其他内容。
(12)熔断器和其他部件的更换(如适用)。
(13)电路图、元器件清单等(如适用)。
(14)运输和贮存限制条件。
技术说明书内容:
一般包括概述、组成、原理、技术参数、规格型号、图示标记说明、系统配置、外形图、结构图、控制面板图,必要的电气原理图及表(如适用)等。
2.标签的内容
至少应包括以下信息:
(1)对于电动吸引设备
申请人的名称和/或商标。
设备的批号或系列号、生产日期、使用期限。只要合理可行,设备及其可拆卸部件应能够根据批次进行识别。
应标明吸引的文字标记(如“高负压/高流量”“高负压/低流量”,并注明由申请人确定的可达到的负压值。
负压值不能由用户调节的低负压设备,应当标明可以达到的负压值,或者标明“低负压”字样。
间歇吸引设备应当标注“间歇吸引”字样,可同时提供连续吸引和间歇吸引的设备应清晰标明控制方法。
如果只有一个排气孔道,应用文字标明排气口。
用于胸腔引流的设备应予以标明。
除非有设计上的特征可防止错误连接,接至收集容器的入口连接应予以识别。
如果吸引设备将用于野外和/或运输中,且不符合YY0636.1—2008中53.1的要求,应在其外箱上标明“不适宜XX℃以下或XX℃以上使用”,并标明适当的温度限定值。如无外箱,则应在设备上标明。
吸引设备如装有可由用户自行清洗或更换的过滤器,应在设备或过滤器上用文字清洗地标明。
收集容器的容量。
如负压值可无级调节,则增大负压值得调节方向应作明显和永久性标记。
(2)对于人工驱动的吸引设备
申请人的名称和/或商标。
设备的型号和其他识别标志。
设备的批号或系列号、生产日期、使用期限。
对于非野外和/或运输中使用的设备,应标有“高负压”“中负压”“咽部吸引”等文字或者标示可以产生的最大负压值和流量。
如果提供单一的排气孔道,在排气孔上要有“排气”字样。
与收集容器相连接的进气口应予以标明,除非设计特点已预防连接错误。
(3)负压源为动力的吸引设备
申请人的名称和/或商标。设备的型号和其他识别标志。
设备的批号或系列号、生产日期、使用期限。
如果提供单一的排气孔道,在排气孔上要有“排气”字样。
用于伤口引流或胸腔引流的吸引设备,应相应地标有“伤口引流”或“胸腔引流”字样。
与收集容器相连接的进气口应予以标明,除非设计特点已预防连接错误。
涉及携带箱时下列标记应永久性标记在携带箱上,如没有携带箱应标记在吸引设备上:性能类型,或病人使用的负压和流量范围;如果吸引设备持续运行不能超过20min,应标有“注意:限时运行”字样;如适用,标明“CF兼容型”字样。
三、审查关注点
(一)产品技术要求的编制要求
该产品的安全、性能要求可分别由几项国家标准、行业标准规定,因此建议申请人按照申报产品的特性编写产品技术要求,应明确产品的型号、组成结构。产品技术要求应符合相关的强制性国家标准、行业标准和有关法律、法规的规定,并按《医疗器械产品技术要求编写指导原则》(国家食品药品监督管理总局通告2014年第9号)的要求编制。
(二)产品的安全性的要求
产品的安全性应符合安全通用要求和安全专用要求。
(三)产品的主要性能指标的要求
对于这些指标应要求企业具备自测能力。
(四)与患者接触的部件要求
本指导原则不包括终端件。如产品组成中包括终端件,则标准中应给出其参数。终端件应引用相关的国家标准、行业标准或根据产品具体特性给出要求和试验方法。
产品说明书中应提及终端件的消毒方法或一次性使用的说明。
(五)产品的环境试验要求
产品应执行GB/T 14710—2009《医用电器环境要求及试验方法》的相关要求。特别要关注具有特殊使用环境的设备(如用于野外/运输中的产品),应引用YY0636系列标准中的工作和贮存试验要求(YY 0636.1—2008《医用吸引设备第1部分:电动吸引设备安全要求》中15.2条、YY 0636.2—2008《医用吸引设备第2部分:人工驱动吸引设备》中9条、YY 0636.2—2008《医用吸引设备第3部分:以负压或压力源为动力的吸引设备》中11条)。如电动吸引设备不能满足YY 0636.1—2008《医用吸引设备第1部分:电动吸引设备安全要求》中15.2中高温和低温运转的要求,应注意在文件、产品外箱或设备上给出能够符合性能要求的运行温度范围。
(六)说明书中必须告知用户的信息是否完整
(七)产品包含软件时应明确软件的功能与版本号
(八)应特别关注产品的压力、流量与临床预期用途之间的关系
四、编写单位
上海市食品药品监督管理局认证审评中心。

站点声明
本网站所提供的信息仅供参考之用,并不代表本网赞同其观点,也不代表本网对其真实性负责。图片版权归原作者所有,如有侵权请联系我们,我们立刻删除。如有关于作品内容、版权或其它问题请于作品发表后的30日内与本站联系,本网将迅速给您回应并做相关处理。
郑州思途医疗科技有限公司专注于医疗器械产品政策与法规规事务服务,提供产品注册备案申报代理、临床试验、体系建立辅导、分类界定、申请创新办理服务。
行业资讯
知识分享






豫公网安备 41010202003160号