红外乳腺检查仪注册技术审查指导原则(2017年修订版)(2017年第146号)
来源:医疗器械注册代办 发布日期:2017-09-14 阅读量:次
附件:红外乳腺检查仪注册技术审查指导原则(2017年修订版)(2017年第146号).doc
红外乳腺检查仪注册技术审查指导原则
(2017年修订版)
本指导原则旨在指导注册申请人对红外乳腺检查仪注册申报资料的准备及撰写,同时也为技术审评部门审评注册申报资料提供参考。
本指导原则是对红外乳腺检查仪的一般要求,申请人应依据产品的具体特性确定其中内容是否适用,若不适用,需具体阐述理由及相应的科学依据,并依据产品的具体特性对注册申报资料的内容进行充实和细化。
本指导原则是供申请人和审查人员使用的指导文件,不涉及注册审批等行政事项,亦不作为法规强制执行,如有能够满足法规要求的其他方法,也可以采用,但应提供详细的研究资料和验证资料。应在遵循相关法规的前提下使用本指导原则。
本指导原则是在现行法规、标准体系及当前认知水平下制定的,随着法规、标准体系的不断完善和科学技术的不断发展,本指导原则相关内容也将适时进行调整。
一、适用范围
本指导原则适用于以红外透照法检查乳腺的仪器,依据《医疗器械分类目录》,其类别代号为二类6821医用电子仪器设备。
二、技术审查要点
(一)产品名称要求
产品的名称应为通用名称,并符合《医疗器械命名规则》《医疗器械分类目录》、标准等相关法规、规范性文件的要求。产品名称建议为“红外乳腺检查仪”。
(二)产品的结构和组成
红外乳腺检查仪的结构型式可为便携式、台车式,主要由探头、摄像机、主机(含或不含软件)、显示器和附件(如显示副屏、打印机、摄像机支架等)组成。探头主要由光源(卤素灯泡、发光二极管、激光管等类型)、探头导光光纤、控制按键、连接器、线缆等组成。探头的调节方式可分为数字分段式和模拟连续式。摄像机可采用红外摄像机或低照度黑白摄像机。摄像机的视频输出可分为数字式和模拟式。含有计算机系统的主机一般包含图像处理软件。
产品图示举例:
探头图示举例:
增强卤素灯型探头的透照探头和光源为分体式,二者通过软光纤相连。使用大功率卤素灯和红光滤光片以增强有效光谱波长范围内红外光能量。
(三)产品工作原理/作用机理
产品工作原理:
波长在0.78μm以上的光线为红外光,医学常用的检查性红外光波长范围一般在0.8μm—1.5μm。红外乳腺检查仪是依据人体软组织对红外光辐射有选择性吸收的特性,由红外光源探头对乳腺组织进行透视扫描,经红外摄影取像和计算机处理的组织图像显示在屏幕上。乳腺组织经红外线透照后,其病变组织的深浅、大小、边缘形状及血管的上下走向、弯曲变形程度都能在红外影像上不同程度地反映出来。按照临床经验,不同性质的病变通过红外透照,可以表现出不同灰度的影像。
具有图像处理功能的检查仪,可对视频图像信号进行数字化处理,数字化处理后图像信号的强弱用灰阶表示。其基本原理是:采用视频图像数字处理芯片对模拟视频图像信号进行高速A/D采样,并对量化后的数字图像信号进行插值、滤波、增强、伪彩色化等数字化处理,最后将数字化处理后的图像通过显示器显示出来。这种处理可增强人的视觉对于图像细节的分辨能力。
产品作用机理:
因该仪器为非治疗类医疗器械,故本指导原则不包含仪器作用机理的内容。
(四)注册单元划分的原则和实例
注册单元原则上以产品的技术原理、结构组成、性能指标和适用范围为划分依据。红外乳腺检查仪可按设备结构组成的不同、性能指标的不同、适用范围的不同,归入不同的注册单元。
如果适用范围不同,则相应产品应归入不同的注册单元。
若产品的性能指标不同,例如具有B型应用部分的Ⅰ类设备和具有BF型应用部分的Ⅱ类设备,应归入不同的注册单元。
若产品的结构组成不同,例如配有LED探头的仪器与配有卤素灯探头的仪器,应归入不同的注册单元。若同一台仪器配有不同探头,则可以按照同一单元注册。
常见的探头类型有:
1.窄波段(激光、LED)探头;
2.宽波段(卤素灯)探头。
(五)产品适用的相关标准
目前与红外乳腺检查仪相关的常用标准列举如下:
上述标准包括了产品技术要求中经常涉及到的标准。有的企业还会根据产品的特点引用一些行业外的标准和一些较为特殊的标准。
首先应对产品技术要求中是否引用了相关标准,以及所引用的标准是否适宜进行审查。应注意标准编号、标准名称是否完整规范,年代号是否有效。
其次应对适用标准的条款在产品技术要求中是否进行了实质性的引用进行审查。这种引用通常采用两种方式,文字表述繁多内容复杂的可以直接引用标准及条款号,比较简单的也可以直接引述具体要求。
如有新版国家标准、行业标准发布实施,产品性能指标等要求应执行最新版本的国家标准、行业标准。
(六)产品的适用范围/预期用途、禁忌症
产品具体适用范围应与申报产品性能指标、结构与组成等一致,必要时应有相应的临床试验资料支持。
常见的适用范围如下:
适用于以红外透照法检查乳腺纤维瘤、增生、乳头状瘤、乳腺炎症疾病。
应明示产品的禁忌症,如没有,应明确说明产品没有禁忌症或禁忌症不明。
(七)产品的主要风险及研究要求
1.产品的主要风险
红外乳腺检查仪的风险管理报告应符合YY/T 0316—2016《医疗器械风险管理对医疗器械的应用》的有关要求,判断与产品有关的危害,估计和评价相关风险,控制这些风险并监视控制的有效性。主要的审查要点包括:
(1)与产品有关的安全性特征判定。可参考YY/T 0316—2016的附录C。附录C的清单是不详尽的,确定产品安全性特征应具有合理的可预见性,应当仔细考虑“会在什么时候、在哪儿、出现什么问题”。
(2)危害、可预见的事件序列和危害处境判断。可参考YY/T 0316—2016附录E、I。
(3)风险控制的方案与实施、综合剩余风险的可接受性评价及生产和生产后监视相关方法。可参考YY/T 0316—2016附录F、G、J。
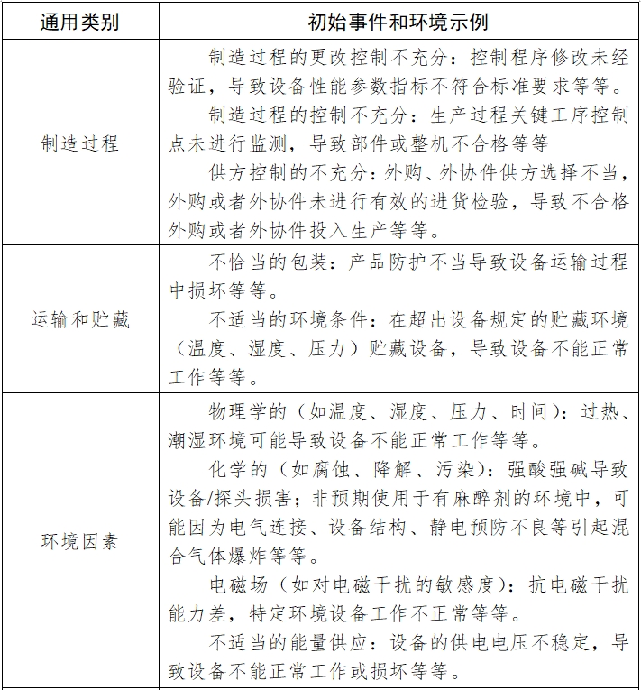
红外乳腺检查仪的初始可预见性危害主要存在于产品设计、生产和使用环节。如产品设计方面的初始可预见危害主要有:红外光能量不恰当输出、电能危害、热能危害(探头表面温度)、生物不相容性(如探头材料等)等等。生产方面的初始可预见危害主要有:不合格材料或部件的非预期使用(采购或供方控制不充分),部件焊接、粘合和连接的不完整(制造过程控制不充分)等等。使用的初始可预见危害有:未限制非预期的使用,未限制使用环境及人员,未告知正确使用、维护、保养仪器的方法等导致仪器不能正常使用等。
以下依据YY/T 0316—2016的附录E(表E.2)从九个方面提示性列举了红外乳腺检查仪可能存在的初始危害因素,提示审查人员从以下方面考虑:
2.研究要求
(1)产品性能研究
应当提供产品性能研究资料以及产品技术要求的研究和编制说明,包括功能性、安全性指标(如电气安全与电磁兼容、辐射安全)以及与质量控制相关的其他指标的确定依据,所采用的标准或方法、采用的原因及理论基础。
必要时,提供红外光探头内部详细的电路原理图、装配图、关键重要件清单以及设计说明。
(2)生物相容性的评价研究
依据GB/T 16886.1—2011《医疗器械生物学评价第1部分风险管理过程中的评价与试验》标准中的方法,对探头进行生物相容性评价。
按照GB/T 16886.1—2011中5医疗器械分类的规定,探头与病人接触,每次接触时间较短,属于仅与皮肤表面短期接触的器械。依据GB/T 16886.1—2011附录A《生物学评价试验》中表A.1要考虑的评价试验,探头需要做的生物相容性评价试验为细胞毒性、迟发型超敏反应、刺激或皮内反应。
可根据《关于印发医疗器械生物学评价和审查指南的通知》(国食药监械〔2007〕345号)进行生物学评价。
生物学评价主要对以下内容进行评价:
①医疗器械材料的定性与定量的说明或分析。
②医疗器械/材料与市售产品的等同性比较:比较材料和产品的用途是否等同;比较两者的生产过程(加工过程、灭菌过程、包装等)是否相同。
生物性能试验要求主要分为以下内容:
①细胞毒性试验:按照GB/T 16886.5中规定的方法进行检验,应≤1级。
②刺激或皮内反应试验:按照GB/T 16886.10中规定的方法进行检验,皮内反应记分应不大于1。
③迟发型超敏反应试验:按照GB/T 16886.10中规定的方法进行检验,应无迟发型超敏反应。
(3)消毒工艺研究
应明确推荐的消毒工艺(方法和参数)以及所推荐消毒方法确定的依据。
(4)产品使用寿命和包装研究
使用寿命(或使用期限)的确认应当提供产品使用寿命的验证报告。
对于包装及包装完整性:应提供在宣称的使用期限内以及运输储存条件下保持包装完整性的依据。若制造商通过试验验证运输储存条件下的包装完整性,应提供试验方案、试验过程图片、试验报告等详细资料。
(5)软件研究
软件研究参见《医疗器械软件注册技术审查指导原则》的相关要求。
对于红外乳腺检查仪控制软件,应当提供一份单独的医疗器械软件描述文档,内容包括基本信息、实现过程和核心算法,详尽程度取决于软件的安全性级别和复杂程度。同时,应当出具关于软件版本命名规则的声明,明确软件版本的全部字段及字段含义,确定软件的完整版本和发布版本。应明确软件正常运行所需的计算机硬件配置和系统软件条件。
(八)产品技术要求应包括的主要性能指标
红外乳腺检查仪主要性能指标可以分解为功能性指标、安全性指标和质量控制相关指标。其中有些技术性能要求和安全要求又是相关联的。
技术要求中规定的部分是否齐全,可以通过对是否具有以下主要内容进行审评:
1.安全要求
安全要求应符合GB 9706.1—2007标准规定。构成医用电气系统的则还应符合GB 9706.15—2008的要求。若探头光源为激光探头,则应符合GB 7247.1—2012的要求。
2.环境试验要求
仪器的环境试验应按GB/T 14710—2009的规定,明确所属气候环境分组和机械环境分组,应按GB/T 14710—2009中表A.1的规定确定仪器的环境试验要求和检验项目。
对于组成系统的仪器,应明确是整机还是系统中的部分仪器进行环境试验。
对于含有信息技术产品零组件的仪器来说,由于探头、计算机、显示器的工作环境温度、贮存温度往往不一致,因此组成整机后仪器的工作环境温度、贮存温度应按企业在产品说明书中规定的环境条件进行限制,以保证仪器的可靠运行。
3.整机性能指标
(1)探头要求
探头光功率输出可调。最大输出不小于0.2W,但不得超过1W。
探头有效光谱波长范围为780nm—1500nm。若探头光源为单一波长,制造商应给出峰值波长的标称值,其实测值与标称值的偏差为±10nm。
检查仪探头在200nm—400nm光谱范围内的最大照度时的积分光谱辐照度不应超过0.5W/m2。
探头接触皮肤的部分在使用期间,其表面温度不得超过41℃。
正常工作时,患者眼睛所在部位应有防护措施避免接受来自光源的辐射,防护措施应充分考虑对不同年龄阶段患者眼睛的防护。
(2)系统要求
检查仪系统图像分辨率应不低于400TVL。
检查仪的摄像机应具有红外响应能力。
功能键应能正确执行检查仪所规定的功能(例如:探头工作波长选择、探头识别、电影回放、增益调节范围、图像放大倍率、焦点选择、灰阶分级、工作模式选择、边缘增强级数选择、动态范围级数、字符和标志显示、测量和计算、管理功能、图像处理或打印功能等,产品软件应明确是否涉及图像分析功能)。
4.正常工作条件
应符合制造商的规定。如未规定,应符合GB 9706.1—2007第10章的要求。
5.外观和结构要求
由制造商在性能指标中明确,如:
(1)外观应色泽均匀,表面应清洁、平整,无明显伤斑、划痕、锈蚀和涂层剥落等缺陷。
(2)文字标志等应完整、清晰。
(3)控制机构应灵活、可靠,紧固件应无松动。
6.材料
直接接触患者皮肤的应用部分材料,如检查仪探头,应按GB/T 16886.1—2011中给出的指南和原则进行评估并形成文件。
7.清洗和消毒
(1)接触患者或者操作者的部件及其附近部件,应易于清洗或消毒,并且不存在死角。
(2)由检查仪使用说明书中给出的清洗、消毒方法,不得导致部件损坏或材料变质,以及影响安全防护性能。
8.使用说明书
使用说明书满足GB 9706.1—2007的同时,还应至少包括以下内容:
(1)若成像装置的参数可由用户进行设置,则应给出参数设置的规定,例如:感光度、光圈、快门速度、白平衡等参数;
(2)设备使用或维护过程中不应直视光源的警告;
(3)对于由光源老化或环境条件的影响,导致采集结果可能发生的变化,使用说明书中应给出相应的分析说明;
(4)使用说明书应给出有关光源寿命、光源特征(种类、功率、电压)的相关说明,光源更换的步骤、操作方法以及避免烫伤的警告和建议。
9.电磁兼容性要求
应符合YY 0505—2012的要求。
(九)同一注册单元内注册检验代表产品确定原则和实例
同一注册单元应按产品风险与性能指标的覆盖性来选择典型产品。典型产品应是同一注册单元内能够代表本单元内其他产品安全性和有效性的产品,应优先考虑结构最复杂、功能最全、风险最高、性能指标最全的型号。同一注册单元中,如果结构与组成不同,若主要性能指标不能互相覆盖,则典型产品应为多个型号。例如:
同一注册单元内,若仪器配置了多个类型的红外探头,则配置探头(含选配探头)类型最多的仪器为典型型号。
同一注册单元内,与不具有自动/电动调焦摄像系统的仪器相比,含有自动/电动调焦摄像系统的仪器为典型型号。
(十)产品生产制造相关要求
1.应当明确产品生产工艺过程,可采用流程图的形式,并说明其过程控制点。
通常,一般的生产工艺流程为:
外购件采购/外协件加工——进货检验——半成品(部件)加工——半成品(部件)检验——整机装配(含过程检验)——整机调试(含过程检验)——整机老化——整机检验——包装及检验——入库——发货。
2.特别地,应识别产品生产制造和检验中的关键过程和特殊过程,并在工艺流程图中明确。对于特殊过程,应进行特殊过程确认,必要时提供特殊过程确认报告。
若把红外发光器件的采购控制作为关键过程,则应明确具体的检验要求,并描述其合理性。
3.有多个研制、生产场地,应当分别明确每个研制、生产场地的生产制造和检验等具体情况。
(十一)产品的临床评价细化要求
依据《关于发布免于进行临床试验的第二类医疗器械目录的通告》(国家食品药品监督管理总局通告2014年第12号,以下简称《目录》),属于《目录》范围内的产品,可豁免临床试验,审评时应要求注册申请人提交临床评价资料,具体如下:
1.提交申报产品相关信息与《目录》所述内容的比对资料;
2.提交申报产品与《目录》中已获境内注册医疗器械的对比说明,对比说明应当包括《申报产品与目录中已获准境内注册医疗器械对比表》和相应支持性资料。
提交的上述资料应能证明申报产品与《目录》所述的产品具有等同性。
若申请注册的产品在结构组成、性能要求、制造材料、适用范围等方面与对比产品有一定的差异,则申请人应详细说明这些差异,并提交证明资料说明这些差异不影响等同性,同时说明差异是否会形成新的产品安全性和有效性的风险,若这种差异可能形成新的影响产品安全性和有效性的风险,则申请人应视风险严重程度补充临床评价资料或临床试验资料。
(十二)产品的不良事件历史记录
根据江苏省医疗器械不良反应监测数据,红外乳腺检查仪的不良事件报告主要表现为:造成患者伤害,如探头烫伤皮肤、漏电引起皮肤发麻。
(十三)产品说明书和标签要求
产品说明书一般包括使用说明书和技术说明书,两者可合并。
使用说明书一般应包括产品名称、型号、规格、主要结构及性能、适用范围、安装和调试、工作条件、使用方法、警示、注意事项、保养和维护、储存、故障排除、标签所用图形、符号、缩写等内容的解释、生产日期、使用期限/寿命、生产许可证号、注册证号、产品技术要求编号、生产企业名称、住所、生产地址和联系方式、售后服务单位等。
技术说明书一般应包括概述、组成、原理、技术参数、规格型号、图示标记说明、系统配置、外形图、结构图、控制面板图,电磁发射和电磁抗扰度的声明、必要的电气原理图及元器件表等。
标签一般应包括产品名称、型号、规格、生产企业名称、住所、生产地址、联系方式、生产日期、使用期限/寿命、电源、输入功率、注册证书编号、产品技术要求编号,以及依据产品特性应当标注的图形、符号以及其他相关内容。
说明书和标签的内容应当真实、完整,并与产品特性相一致。标签的内容应当与说明书有关内容相符合。说明书和标签应符合《医疗器械说明书和标签管理规定》及相关标准(特别是GB 9706.1、GB 9706.15和YY 0505)的规定。
说明书和标签的文字内容必须使用中文,可以附加其他文种。中文的使用应当符合通用的语言文字规范。说明书和标签的文字、符号、图形、表格、数字、照片、图片以及识别颜色等应当准确、规范。
说明书的内容还应符合下列要求:
1.产品名称、型号、规格、主要性能、结构与组成应与产品技术要求内容一致;产品的适用范围应与注册申请表、临床试验资料(若有)一致。随机文件中原则上不应附带完整的红外乳腺图谱,但可以推荐合法出版,获得临床专家认可的红外乳腺图谱。若因举例说明等需要,需附红外乳腺图谱时,应注明图谱来源,且注册产品应与获取红外乳腺图谱仪器的主要技术特性相一致。
2.生产企业名称、注册地址、生产地址、联系方式及售后服务单位应真实并与《企业法人营业执照》一致;《医疗器械生产企业许可证》编号、医疗器械注册证书编号、产品技术要求编号位置应预留。
3.对仪器主机和与之配套的每一个探头(含选配探头)必须给出下列参数:
探头发射光的光谱波长范围(单位μm);
探头光输出的峰值波长(单位μm);
探头的最大光功率输出值及范围(单位mW);
探头的通光孔径(单位mm)。
4.对于与仪器主机配套的摄像机必须明确:
摄像机光谱响应曲线相关参数。
5.有关注意事项、警示以及提示性内容主要应包括:
(1)提醒注意由于电气安装不合适而造成的危险。
(2)多台仪器互连时引起漏电流累积而可能造成的危险,必要时列出可与仪器相连并安全使用的仪器的要求。
(3)患者环境内非医用电气设备的警示。
(4)可靠工作所必须的程序。
(5)若有附加电源,且其不能自动地保持在安全可用的状态,应提出警告,规定应对该附加电源的电池进行定期检查和更换。应说明电池规格和正常工作的小时数;电池长期不用应取出的说明;可充电电池的安全使用和保养说明。
(6)应提醒用户探头光源寿命以及更换周期。
(7)与患者接触的探头正确使用、消毒和防护的详细方法;预防性检查和保养的方法与周期。必要时规定合适的消毒剂,并列出这些仪器部件可承受的温度、压力、湿度和时间的限值。正常使用或性能评估时,对探头部件可浸入水中或其他液体中部位的说明。
(8)使用激光探头的警示性说明,以及激光探头的警示标识。
(9)对仪器所用的图形、符号、缩写等内容的解释,如:所有的电击防护分类、警告性说明和警告性符号的解释,标记有静电放电敏感性符号免予进行空气放电试验的连接器的说明。
(10)该仪器与其他装置之间的潜在的电磁干扰或其他干扰资料,以及有关避免这些干扰的建议,包括根据电磁发射和电磁抗扰度的声明信息进行安装和使用的说明。例如不应与其他仪器接近或叠放使用的说明等。
(11)如果使用别的部件或材料会降低仪器的基本安全,应在使用说明书中对被认可的附件、可更换的部件和材料加以说明,包括符合电磁兼容性能要求的电缆、电缆的最大长度(若适用)、电源适配器及其他附件。除制造商作为备件出售的部件和电缆外,应警示使用规定外的附件、电源适配器、电缆可能导致仪器的发射增加或抗扰度的降低。
(12)指明有关废弃物、残渣等以及仪器和附件在其使用寿命末期时的处理的任何风险,并提供把这些风险降低至最小的建议。
(13)熔断器和其他部件的更换的警示。
(14)应警示“探头禁止照射眼部”。
(15)应提示“哺乳期由于乳房充满乳汁,红外光成像易造成假象”;“月经前、月经期或妊娠期由于乳房充血,血管丰富、扩张,容易造成假象”;“隆胸患者容易造成假象”。
(16)应警示:“请注意参考图谱的适用性”。
三、编写单位
江苏省食品药品监督管理局认证审评中心。

站点声明
本网站所提供的信息仅供参考之用,并不代表本网赞同其观点,也不代表本网对其真实性负责。图片版权归原作者所有,如有侵权请联系我们,我们立刻删除。如有关于作品内容、版权或其它问题请于作品发表后的30日内与本站联系,本网将迅速给您回应并做相关处理。
郑州思途医疗科技有限公司专注于医疗器械产品政策与法规规事务服务,提供产品注册备案申报代理、临床试验、体系建立辅导、分类界定、申请创新办理服务。
行业资讯
知识分享






豫公网安备 41010202003160号