牙科种植机注册技术审查指导原则(2017年第124号)
来源:医疗器械注册代办 发布日期:2017-08-10 阅读量:次
附件:牙科种植机注册技术审查指导原则(2017年第124号).doc
牙科种植机注册技术审查指导原则
本指导原则旨在指导申请人提交牙科种植机的注册申报资料,同时规范牙科种植机的技术审评要求。
本指导原则是对牙科种植机的一般性要求,申请人应根据牙科种植机的特性提交注册申报资料,判断指导原则中的具体内容是否适用,不适用内容详述理由。申请人也可采用其他满足法规要求的替代方法,但应提供详尽的研究资料和验证资料。
本指导原则是在现行法规和标准体系以及当前认知水平下、并参考了国外法规与指南、国际标准与技术报告制定的。随着法规和标准的不断完善,以及认知水平和技术能力的不断提高,相关内容也将适时进行修订。
本指导原则是对申请人和审查人员的指导性文件,不包括审评审批所涉及的行政事项,亦不作为法规强制执行,应在遵循相关法规的前提下使用本指导原则。
一、适用范围
牙科种植机的管理类别为II类,分类编码为6855(口腔科设备及器具),属于口腔科手术设备。
本指导原则适用于电力驱动式的牙科种植机。牙科种植机是一种提供种植手术用器械所需的驱动力,用于实施牙科种植手术的医用电气设备。
二、技术审查要点
(一)产品名称的要求
应使用“牙科种植机”作为产品名称。
(二)产品适用范围的要求
产品适用于牙科种植治疗。
(三)产品综述资料
牙科种植机根据不同的结构,分为内置式、网电源供电和内部电源供电三种。
申请人应提交器械的完整描述,包括所有型号、规格及配置。
1.说明牙科种植机的结构,提供原理(组成)框图及实物图。内容应足够详尽,便于评估器械的性质和操作。
(1)例如内置式牙科种植机可描述如下:
该结构的产品作为模块安装在牙科治疗机内,由牙科治疗机供电,并通过牙科治疗机的控制台面板和脚踏开关预设或调节与种植手术操作步骤相对应的功能。
该结构的产品由功能控制电路、马达线缆、马达、手机、脚踏开关等组成。框图如下:

(2)例如网电源供电的牙科种植机可描述如下:
该结构的产品作为独立设备由网电源供电,通过主机和脚踏开关预设或调节与种植手术操作步骤相对应的功能,将电能和信号通过马达线缆传递给马达,马达驱动手机,手机驱动种植手术用器械实施手术。
该结构的产品由主机、蠕动泵、马达线缆、马达、手机、脚踏开关等组成。框图如下:

(3)例如内部电源供电的牙科种植机可描述如下:
该结构的产品作为独立设备由电池供电,通过主机的控制单元直接控制电机输出机械力驱动种植手术用器械实施手术。
该结构的产品由主机、电池、充电座、手机等组成。框图如下:

2.提供产品的技术规格(技术指标);当器械与相关标准有差异时,应着重说明。
3.申请人应明确各组成单元。
(1)主机
由网电源(AC220V)直接供电,或由电池供电,为手机提供机械动力能和/或电能。通过操作控制台面板和脚踏开关,预设或调节与种植手术操作步骤相对应的功能。一般情况下,转速、手机的齿轮速比选择、扭矩控制、正反转功能、冷却水流量的调节及状态均在控制台面板上操作及显示。
(2)马达线缆
用于在控制台与马达之间实现电能传输。
(3)马达
马达通过马达线缆与控制台完成电气相连并由后者供电,用于提供旋转种植手术用器械的驱动力。
(4)手机
由操作者握持,其驱动所夹持的种植手术用器械来实现手术目的的部件。在临床上需根据转速及扭矩需求配备不同齿轮速比的手机。
(5)脚踏开关
接入主机或牙科治疗机后,用于控制种植手术操作步骤相对应的功能选择和启停切换。
(6)蠕动泵
由牙科治疗机或主机控制,用于在种植手术过程中提供工作区域的水冷却、冲洗的动力,包括冷却液的流量调整。
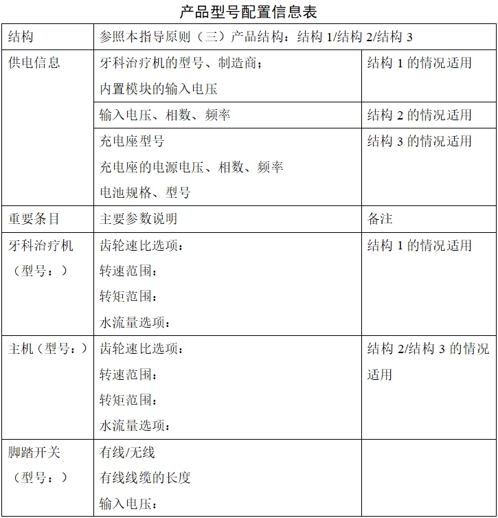
4.申请人应说明整机配置。
整机配置应覆盖所有组合情况。同一型号的整机应考虑根据主机、马达、脚踏开关、手机等主要部件的不同组合方式划分为不同的配置。
例如某一型号AAA的牙科种植机含主机(型号X)、马达(型号Y1、型号Y2)、手机(型号Z)、脚踏开关(无线型号W1、有线型号W2),则AAA型号的配置应至多包括X+Y1+Z+W1、X+Y1+Z+W2、X+Y2+Z+W1、X+Y2+Z+W2等4种配置,并以实际申报组合情况确定最终配置。
(四)研究资料
1.生物相容性研究资料
牙科种植机产品组成中若包括手机部分,本章节适用。
手机看作机头与机身的组合构造。考虑临床使用中机头部分在口内操作,会与口腔内生理组织接触,因此应评价手机机头部分的生物学风险。申请人应描述机头部分的材料,以及在使用过程中与口腔黏膜组织接触的性质和时间,参照GB/T 16886.1—2011《医疗器械生物学评价 第1部分:风险管理过程中的评价与试验》或者YY/T 0268—2008《牙科学 口腔医疗器械生物学评价 第1单元:评价与试验》的要求对手机机头部分进行生物相容性评价。
2.灭菌工艺研究资料
(1)手机
手机应可耐受灭菌处理,并参照YY 1045.2《牙科手机 第2部分 直手机和弯手机》的要求能够承受一定次数的灭菌循环,而无损坏现象。灭菌方式宜采用压力蒸汽灭菌。如采用其他灭菌方式,应提供该灭菌方法及其确定的依据。提供推荐的灭菌方法耐受性的研究资料。
(2)马达及马达线缆
若适用,马达及马达线缆可耐受灭菌处理,应参照YY 0836—2011《牙科手机 牙科低压电动马达》的要求能够承受一定次数的灭菌循环,而无损坏现象。灭菌方式宜采用压力蒸汽灭菌。如采用其他灭菌方式,应提供该灭菌方法及其确定的依据。提供推荐的灭菌方法耐受性的研究资料。
(五)注册单元划分
1.内置式牙科种植机、网电源供电的牙科种植机、内部电源供电的牙科种植机应划分为不同的注册单元。
2.供水管路、种植手术用器械均不应划入牙科种植机的注册单元。
3.若牙科种植用手机的接口为符合YY 1012—2004《牙科手机联轴节尺寸》的通配接口,建议将手机作为独立的注册单元进行申报,手机应符合本指导原则附录3的要求;若马达、手机为专配,可将马达、手机划入牙科种植机的注册单元。
(六)检测单元划分
检测样机的选取应考虑产品功能、性能、预期用途、安全指标、主要部件、结构及其组合方式等,应以不同配置(见综述资料“整机配置说明”)而非不同型号的结果作为划分检测单元的依据。以“整机配置说明”涉及内容为例,应考虑:
1.由于主机、马达、手机、脚踏开关等主要部件在整机中起的作用较大,其不同的配置影响到了整机的安全和性能要求,因此应考虑4种配置下的安全和性能检测报告。
2.电磁兼容安全要求须覆盖全部4种配置。
3.医用电气设备在实施GB 9706.1—2007《医用电气设备 第1部分:安全通用要求》标准全项检测时,应对电磁兼容性能按照电磁兼容标准要求实施检测。安规检测报告和EMC检测报告应具有关联性。
(七)产品适用的标准
如下表格列出牙科种植机主要涉及的现行有效的国家/行业标准;如有标准发布或更新,应考虑新版标准的适用性。国家/行业标准中不适用条款应在产品性能研究资料中说明合理原因。



(八)产品技术要求及检测应注意的问题
1.内置式牙科种植机,应和配合使用的牙科治疗机在连接或结合状态下符合GB 9706.1—2007《医用电气设备 第1部分:安全通用要求》、YY 0505—2012《医用电气设备 第1-2部分:安全通用要求并列标准:电磁兼容要求》的要求。
2.内部电源供电的牙科种植机,其组成中若含有充电座,则:
若充电座在患者环境下使用,充电座应符合GB 9706.1—2007《医用电气设备 第1部分:安全通用要求》的要求;
若充电座在非患者环境下使用,充电座应符合相应电气安全的标准要求,且包括充电座在内的牙科种植机应符合GB 9706.15—2008《医用电气设备 第1-1部分:通用安全要求 并列标准:医用电气系统安全要求》、YY 0505—2012《医用电气设备 第1-2部分:安全通用要求并列标准:电磁兼容要求》的标准要求。
3.本指导原则以网电源供电的牙科种植机为实例,提供了产品技术要求书写模板,见本指导原则的附录1。
(九)产品说明书
牙科种植机的产品说明书应符合《医疗器械说明书和标签管理规定》(国家食品药品监督管理总局令第6号)和相关标准中的要求,并包括:
1.工作环境(至少包括湿度和温度);
2.种植机马达的转速和转矩,或和手机配合使用后的转速和转矩;
3.种植机马达、马达线缆是否可灭菌的说明;
4.若适用,悬挂装置的最大允许负载;
5.牙科种植机的清洁及消毒说明;
6.推荐的冷却液的种类和使用方法;
7.若适用,推荐光源;
8.若可和其他制造商生产的附件配合使用,在牙科种植机的说明书中应规定这些附件的特性;
9.若适用,明确灭菌周期的重要参数,例如时间、温度和压力;
10.热伤害的警示;
11.润滑剂伤害的警示;
12.说明牙科种植机用水所要求的质量,包括水的硬度范围。
(十)临床评价资料
牙科种植机列入《免于进行临床试验的第二类医疗器械目录》(国家食品药品监督管理总局通告2016年第133号,以下简称《目录》),对应的序号为190。申请牙科种植机的注册,可免于进行临床试验。注册申请人参照《医疗器械临床评价技术指导原则》的要求,提交相应的临床评价资料。
列入《目录》的产品,注册申请人需提交申报产品相关信息与《目录》所述内容的对比资料和申报产品与已获准境内注册的《目录》中医疗器械的对比说明,如相应对比说明能够证明产品是《目录》中的产品,则企业无需进行临床试验。若无法证明申报产品与《目录》产品具有等同性,则应按照《医疗器械临床评价技术审查指导原则》其他要求开展相应工作。
(十一)其他资料
1.风险管理报告应符合YY/T 0316—2016《医疗器械 风险管理对医疗器械的应用》的有关要求,具体编写可参考附录2 风险管理资料的要求。
2.软件资料应符合《医疗器械软件注册技术审查指导原则》的要求。
三、参考文献
(一)《医疗器械临床评价技术指导原则》(国家食品药品监督管理总局通告2015年第14号)
(二)《医疗器械软件注册技术审查指导原则》(国家食品药品监督管理总局通告2015年第50号)
(三)《医疗机构口腔诊疗器械消毒技术操作规范》(国家卫生和计划生育委员会,卫医发﹝2005﹞73号)
(四)GB/T 9937.3—2008 口腔词汇 第3部分:口腔器械
(五)YY/T 0752—2016 电动骨组织手术设备
(六)FDA Document-Guidance for Industry and FDA Staff: Dental Handpieces - Premarket Notification [510(k)] Submissions.
(七)FDA Document-Dental Handpiece Sterilization.
(八)ISO 14457-2012: Dentistry-Handpieces and Motors.
四、编制内容说明
本指导原则包括适用范围、技术审查要点、附录等三部分内容,主要规定了以下内容:
第一,明确了本指导原则的适用范围和牙科种植机的三种结构形式;
第二,明确了申报产品综述资料、研究资料的要求;
第三,明确了产品适用的标准、划分注册单元、划分检测单元的要求、产品技术要求和检测报告应注意的问题、并附产品技术要求模板;
第四,明确了产品说明书与标签相关要求;
第五,明确了独立申报牙科种植用手机的注册要求。
五、起草单位
国家食品药品监督管理总局医疗器械技术审评中心
附录:1.产品技术要求模板
2.风险管理资料
3.牙科种植用手机技术审查要点
附录1
产品技术要求模板
1.产品型号/规格及其划分说明
1.1产品型号规格及划分说明
1.2提供产品型号配置表(详见下表,如含多种配置,应增加表格内容)


1.3软件发布版本
1.4版本命名规则
明确软件完整版本的全部字段及字段含义。
2.性能指标
2.1应符合YY/T 1485—2016的要求。
2.2手机符合YY 1045.2—2010的要求。
2.3脚踏开关的功能要求
脚踏开关应具备制造商在随机文件或使用说明书中规定的各项功能。
2.4安全要求
应符合GB 9706.1—2007、YY 0505—2012的要求。产品安全特征详见附录。
2.5环境试验要求
应符合GB/T 14710—2009的要求。
2.6软件功能要求。
3.试验方法
3.1按照YY/T 1485—2016的要求进行试验,结果应符合2.1的要求。
3.2按照YY 1045.2—2010的要求进行试验,结果应符合2.2的要求。
3.3按照使用说明书的规定,对主要功能进行逐项检查,核实其能否正常工作。
3.4安全要求
按照GB 9706.1—2007、YY 0505—2012的要求进行试验,结果应符合2.4的要求。
3.5产品的环境试验应按照GB/T 14710—2009的规定的方法及程序执行。
3.6软件功能。
附录
产品安全特征(11项)、电气绝缘图、电气绝缘表格
附录2
风险管理资料
本文件识别出了与牙科种植机产品相关的主要风险,并给出了缓解(降低或减轻)这些风险的建议方法。申请人若使用替代方法来缓解本文件中指出的特定风险,或者确定了除了本文件中以外的其他风险,申请人应该提供足够的细节信息来支持所用的方法。
1.产品的风险管理报告应符合YY/T 0316《医疗器械 风险管理对医疗器械的应用》的有关要求,判断与产品有关的危害,估计和评价相关风险,控制这些风险并监视控制的有效性。申请人提供注册产品的风险管理报告应扼要说明:
(1)在产品的研制阶段,已对其有关可能的危害及产生的风险进行了估计和评价,并有针对性地实施了降低风险的技术和管理方面的措施;
(2)在产品性能测试中部分验证了这些措施的有效性,达到了通用和相应专用标准的要求;
(3)对所有剩余风险进行了评价;
(4)全部达到可接受的水平;
(5)注册申请人对产品的安全性的承诺。
2.风险管理报告的内容至少包括:
(1)产品的风险管理组织;
(2)产品的组成及预期用途;
(3)风险报告编制的依据;
(4)产品与安全性有关的特征的判定。
申请人应按照YY/T 0316《医疗器械 风险管理对医疗器械的应用》附录C的34条提示,对照产品的实际情况作出针对性的简明描述。
注意:产品如存在34条提示以外的可能影响安全性的特征,也应作出说明。
(5)对产品的可能危害、可预见事件序列和危害处境的判定。
申报方应根据自身产品特点,根据YY/T 0316《医疗器械 风险管理对医疗器械的应用》附录E、I的提示,对危害、可预见事件序列、危害处境及可导致的损害作出判定。
(6)风险可接收准则:降低风险的措施及采取措施后风险的可接收程度,是否有新的风险产生。
(7)风险控制的方案与实施、综合剩余风险的可接受性评价及生产和生产后监视的相关方法,可参考YY/T 0316《医疗器械 风险管理对医疗器械的应用》的附录F、G、J。









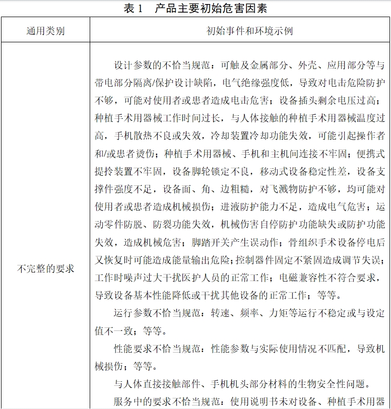
表1、表2依据YY/T 0316《医疗器械 风险管理对医疗器械的应用》的附录E 提示性列举了牙科种植机可能存在危害的初始事件和环境,示例性地给出了危害、可预见的事件序列、危害处境和可发生的损害之间的关系,给审查人员予以提示、参考。
由于牙科种植机的原理、功能和结构的差异,本章给出的风险要素及其示例是常见的而不是全部的。上述部分只是风险管理过程的组成部分,不是风险管理的全部。注册申请人应按照YY/T 0316《医疗器械 风险管理对医疗器械的应用》中规定的过程和方法,在产品整个生命周期内建立、形成文件和保持一个持续的过程,用以判定与医疗器械有关的危害、估计和评价相关的风险、控制这些风险并监视上述控制的有效性,以充分保证产品的安全和有效。
附录3
牙科种植用手机技术审查要点
一、适用范围
本部分内容仅适用于牙科种植治疗时使用的牙科手机(以下简称为手机)。
手机的管理类别为Ⅱ类,分类编码为6855(口腔科设备及器具)。
二、技术审查要点
(一)产品名称的要求
若手机中包含牙科弯手机和牙科直手机,应使用“牙科手机”作为注册产品名称;若手机仅为单独的牙科弯手机或牙科直手机,应使用“牙科弯手机”或“牙科直手机”作为注册产品名称。
(二)产品的适用范围
产品适用于牙科种植治疗。
(三)术语解释
1.牙科手机:用于向牙科工具或器具传递(带转换或不带转换)工作所需能量的手持工具。
2.弯手机:主轴与被夹工具或器具呈角度的牙科手机,其输入轴与输出轴之间具有角度。牙科手机的一种结构方式。
3.直手机:用来向器具传递和/或转换旋转运动的手机,其轴与手机主轴相重合。牙科手机的一种结构方式。
4.照明方式分为带照明装置式、导光式、无照明式三种方式。
(1)带照明装置式:牙科手机结构中含照明光源。
(2)导光式:牙科手机结构不含照明光源,但结构中含有导光装置。照明光源通过可弯曲的导光纤维束(玻璃或石英)传导外部照明光源提供的光照。该导光装置可射出光束,直接导向所需区域。
(3)无照明式:牙科手机结构既不含照明光源,又不带导光装置。
(四)研究资料
1.生物相容性评价资料
申请者应参照本文中牙科种植机的手机部分的生物相容性评价资料要求,提供手机机头部分的生物相容性评价资料。
2.灭菌工艺研究资料
手机须耐受灭菌。申请者应参照本文中牙科种植机的手机部分的灭菌/消毒工艺研究资料要求,提供手机的灭菌工艺研究资料。
(五)注册单元划分的原则
带照明装置式的手机与无照明式的手机应划分为不同的注册单元;导光式与无照明式的手机可放在同一注册单元。
(六)检测单元划分的原则
1.增速手机和减速手机应划分为不同的检测单元。增速手机应选取齿轮传送比最小的产品作为检测的典型产品,减速手机中应选取齿轮传送比最大的产品作为检测的典型产品。
2.夹头形式不同的手机应划分为不同的检测单元。
3.本身不带独立照明装置需由导光装置传导外部照明光源提供的光照的手机和无照明功能的手机可选取前者作为检测的典型产品。
(七)产品适用的相关标准
如下表格列出手机主要涉及的现行有效的国家/行业标准;如有标准发布或更新,应考虑新版标准的适用性。

(八)产品技术要求
1.应列表明确产品型号、结构形式(直手机/弯手机)、夹头形式(YY 1045.2—2010条款5.2规定)、是否提供水冷却和/或气冷却、照明方式(带照明装置式/导光式/无照明式)、灭菌方式、齿轮速比、手机材质。
2.性能指标
(1)产品应符合YY 1045.2—2010的条款5、8、9的要求。
(2)产品应符合GB 9706.1—2007、YY 0505-2012的要求。(照明方式为带照明装置式的手机适用)
(3)环境试验要求
产品的环境试验应按照GB/T 14710—2009的规定的方法及程序执行。(照明方式为带照明装置式的手机适用)
3.试验方法
(1)按照YY 1045.2—2010的条款7的试验方法进行检测,结果应符合2.(1)的要求。
(2)按照GB 9706.1—2007、YY 0505—2012的试验方法进行试验,结果应符合2.(2)的要求。
(3)环境试验
产品的环境试验应按照GB/T 14710—2009的规定的方法及程序执行。
(九)产品说明书
除符合《医疗器械说明书和标签管理规定》(国家食品药品监督管理总局令第6号)和相关标准中的要求之外,手机的说明书还应至少明确以下信息:
1.明确手机(含易损件如轴承、水路等)的灭菌、维护、保养说明;明确灭菌周期的重要参数,例如时间、温度;明确干燥说明。
2.明确夹持的手术器械类型、规格、尺寸;
3.若带水冷却,明确水冷却方式(外给水/内给水),水源的压力及基本要求;
4.在驱动马达的最大转速下,手机的空载转速;
5.明确手机夹头形式、联轴节类型。
(十)临床评价资料
牙科种植机列入《免于进行临床试验的第二类医疗器械目录》(国家食品药品监督管理总局通告2016年第133号,以下简称《目录》),对应的序号为190。牙科种植机用手机为牙科种植机组成的一部分,且二者适用范围一致。申请牙科种植机用手机的注册,可免于进行临床试验。注册申请人参照《医疗器械临床评价技术指导原则》的要求,提交相应的临床评价资料。
列入《目录》的产品,注册申请人需提交申报产品相关信息与《目录》所述内容的对比资料和申报产品与已获准境内注册的《目录》中医疗器械的对比说明,如相应对比说明能够证明产品是《目录》中的产品,则申请人无需进行临床试验。若无法证明申报产品与《目录》产品具有等同性,则应按照《医疗器械临床评价技术审查指导原则》其他要求开展相应工作。

站点声明
本网站所提供的信息仅供参考之用,并不代表本网赞同其观点,也不代表本网对其真实性负责。图片版权归原作者所有,如有侵权请联系我们,我们立刻删除。如有关于作品内容、版权或其它问题请于作品发表后的30日内与本站联系,本网将迅速给您回应并做相关处理。
郑州思途医疗科技有限公司专注于医疗器械产品政策与法规规事务服务,提供产品注册备案申报代理、临床试验、体系建立辅导、分类界定、申请创新办理服务。
行业资讯
知识分享






豫公网安备 41010202003160号