高流量呼吸治疗设备注册审查指导原则(2023年第26号)
来源:医疗器械注册代办 发布日期:2023-07-20 阅读量:次
附件:高流量呼吸治疗设备注册审查指导原则(2023年第26号).doc
高流量呼吸治疗设备注册审查指导原则
本指导原则旨在指导注册申请人对高流量呼吸治疗设备注册申报资料的准备及撰写,同时也为技术审评部门审查注册申报资料提供参考。
本指导原则是对高流量呼吸治疗设备的一般要求,申请人应依据产品的具体特性确定其中内容是否适用。若不适用,需具体阐述理由及相应的科学依据,并依据产品的具体特性对注册申报资料的内容进行充实和细化。
本指导原则是供注册申请人和技术审评人员使用的指导性文件,但不包括审评审批所涉及的行政事项,亦不作为法规强制执行,应在遵循相关法规的前提下使用本指导原则。如果有能够满足相关法规要求的其他方法,也可以采用,但是需要提供详细的研究资料和验证资料。
本指导原则是在现行法规和标准体系以及当前认知水平下制定,随着法规和标准的不断完善,以及科学技术的不断发展,相关内容也将适时进行调整。
一、适用范围
高流量呼吸治疗设备,是指为具有自主呼吸的患者提供超过患者吸气峰流速的连续加热和加湿气流的设备。
早期的高流量呼吸治疗设备由流量计、空氧混合器、湿化器、呼吸管路或鼻氧管等多种医疗器械连接而成。目前,高流量呼吸治疗设备存在多种技术原理,许多呼吸机也具备高流量呼吸治疗功能,本指导原则适用于这些具有高流量呼吸治疗功能的设备。
二、注册审查要点
(一) 监管信息
1.产品名称
该产品通过输出稳定的流量,有效加温和加湿的呼吸气体,达到呼吸治疗的目的。建议使用通用名称:高流量呼吸湿化治疗仪。
2.管理类别和分类编码
产品按第二类医疗器械管理,分类编码为08-01。
3.注册单元划分
注册单元划分应符合《医疗器械注册单元划分指导原则》的要求,原则上以产品的技术原理、结构组成、性能指标和适用范围为划分依据。
产品的气路设计有不同的实现方式,包括采用涡轮风机提供高流量的气体输出,或依靠高压气源和气动元件实现高流量气流的模式,后者常作为一种模式合并在呼吸机的多种治疗模式之中。
对于采用风机提高流量的产品,可以在风机前进行空气和氧气的混合,也可以在风机后进行空气和氧气的混合。这两种气路设计的产品,划分为不同的注册单元。
常见的高流量呼吸治疗设备通常包含集成的湿化器,而具备高流量呼吸治疗功能的呼吸机通常需要配备一个独立湿化器(独立注册证)。具备高流量呼吸湿化治疗功能的呼吸机与单纯高流量呼吸湿化治疗仪划分为不同注册单元。
有些产品仅能接入低压氧源,有的产品可以接入低压氧源或者高压氧源。对于气源部分不同,下游气路设计相同的高流量呼吸治疗仪,可以划分为同一个注册单元。
(二) 综述资料
1.概述
描述申报产品的通用名称及其确定依据,描述产品的管理类别、分类编码。
如适用,描述有关申报产品的背景信息概述或特别细节,如:申报产品的历史概述、历次提交的信息,与其他经批准上市产品的关系等。
2.产品描述
(1)描述产品的结构组成。提供产品主机、附件的实物图、图示和连接示意图,结合实物图、图示和连接示意图,对产品的结构组成进行详尽描述。描述的内容包括主机和附件的结构、尺寸、材料、重量等。
(2)结合用户界面,对产品的功能、性能和临床使用流程进行描述。
(3)提供产品的气路原理图,气路原理图应能体现各个关键部件,包括风机(如有)、加热湿化模块、阀和传感器等。结合气路原理图,详细说明流量、温度、湿度、氧浓度(如有)的控制、监测和报警(如有)原理。
3.适用范围和禁忌证
产品提供一定流量、加温加湿的呼吸气体,用于具有自主呼吸患者的呼吸治疗。这些患者包括需要湿化治疗、氧气治疗、气管插管或气管切开的患者。该产品不能用于生命支持。
根据产品设计,视情况可用于家庭护理环境或专业医疗机构。
产品的禁忌证或使用限制包括:
(1)心跳呼吸骤停,需紧急气管插管有创机械通气。
(2)自主呼吸微弱、昏迷。
(3)极重度I型呼吸衰竭(PaO2/FiO2<60mmHg)。
(4)通气功能障碍(pH<7.25)。
(三) 风险管理资料
1.风险管理
产品的风险管理资料应符合GB/T 42062的有关要求,产品主要风险点见附表1。
2.常见患者伤害和不良反应
(1)少数患者可能会出现鼻出血、气流过冲、黏膜干燥、耳鸣等不适。
(2)在儿科应用中,因为高流量呼吸治疗设备使用中无法精确调节气道压力,可能造成患儿腹胀、气胸等不良反应,其在麻醉领域中的应用有一定的局限性。
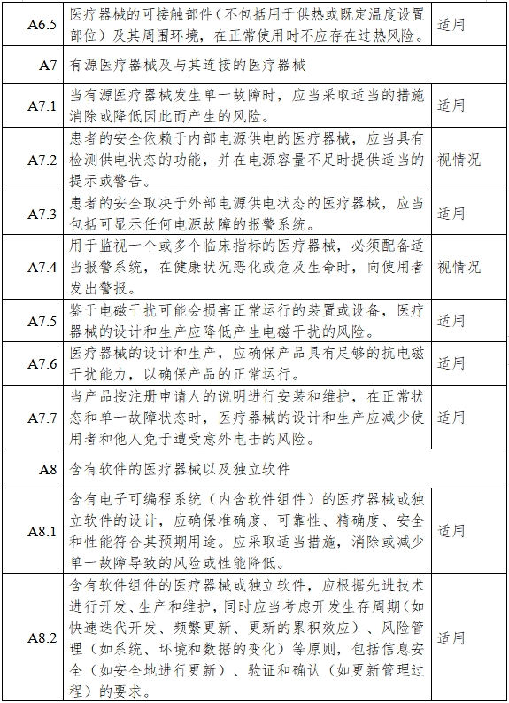
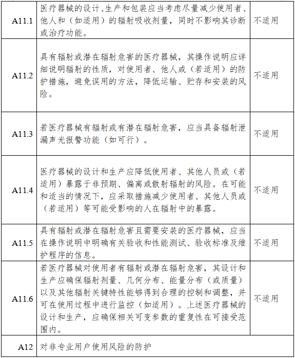
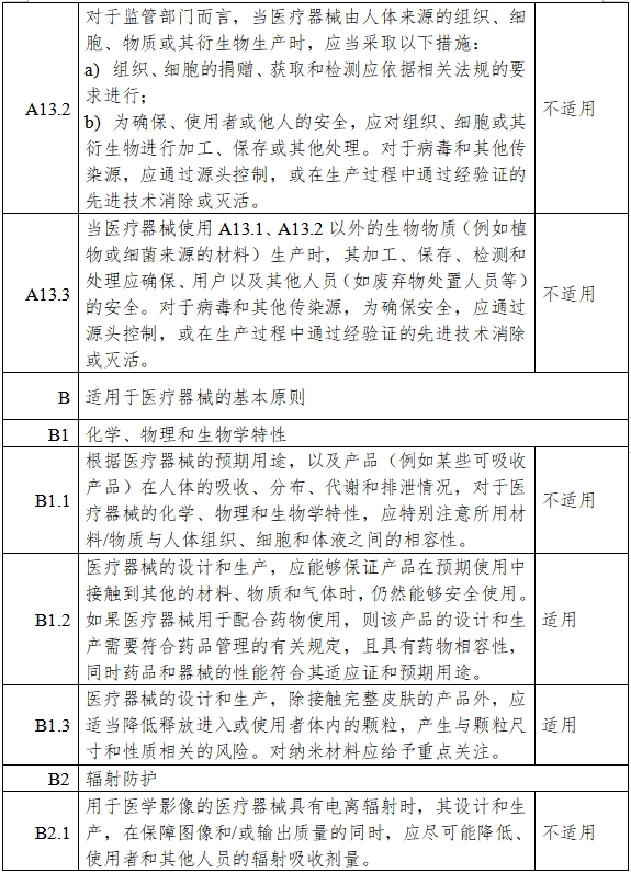
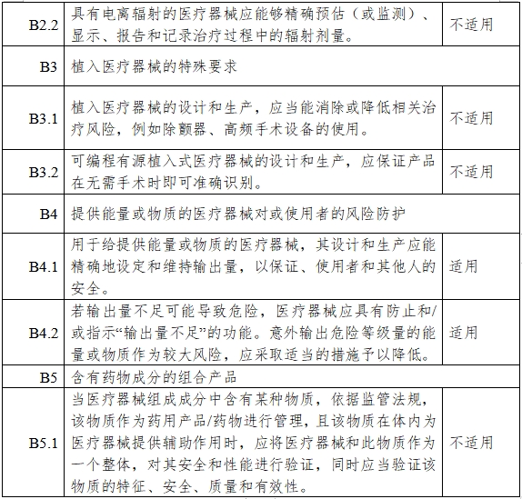
(四) 医疗器械安全和性能基本原则清单
见附表2。
(五) 产品技术要求
按照《医疗器械产品技术要求编写指导原则》编制产品技术要求。
产品的工作条件不列入性能指标中,如是试验条件,在试验方法中注明。
在性能指标中明确产品的全部临床应用的功能,列明产品的各种工作模式。以下列出可能的产品功能、性能,示例是一种举例,申请人根据产品的实际情况进一步完善产品的功能、性能。
产品性能指标可能包括但不限于:
3.控制参数
流量、氧浓度、温度、湿度等。
控制参数性能指标至少包括调节范围、调节步长、控制误差。不同患者人群的调节范围、调节步长、控制误差如有不同,分开表达并分开检验。全部可调节范围都应声称控制误差并得到检验。
控制参数应有最小非零值,控制误差应有临床意义。
示例:
(1)流量性能
儿童模式:2~30 L/min,步长1 L/min;
成人模式:10~60 L/min步长:在10~30 L/min范围内:1 L/min,在30~60 L/min范围内:5 L/min;
误差: 设定值的±1L/min或±10%,取大值。
(2)氧浓度(体积百分比)
设置范围:21%~100%;步长:1%;
误差: 设定值±3%的体积百分比或设定值的10%。
(3)温度
儿童模式:34℃;
成人模式:31~37℃;
步长:1℃;
误差:设定值的±2℃。
(4)湿化输出
37℃:2~60L/min流量范围内>33mg/L,其他流量范围>10 mg/L。
其他温度:>10 mg/L。
4.监测参数
流量、温度、氧浓度等。
监测参数的性能指标应具体描述在哪个范围内能达到这样的误差水平。
氧浓度监测的性能要求见GB 9706.255。
示例:
(1)流量
监测范围:0~100 L/min;误差:实际读数的±1L/min或±10%,取大值。
氧浓度(体积百分比)
监测范围:21 %~100%;
误差:±(2.5%的体积百分比+气体浓度的2.5%)。
(2)温度
范围:25℃~45℃;
误差:实际读数的±2℃。
5.加热呼吸管路
产品组成如有呼吸管路,可参照YY 0461、YY 9706.274制定相应物理性能、电气性能,同时规定相应的化学性能等。
6.其他要求
(1)更换过滤器提示功能。
(2)网电源缺失情况下,内部电源工作时间(如有)。
(3)报警,包括报警限值、报警功能
报警限值如,流量、氧浓度、脉搏氧饱和度的报警限值等。
报警功能如,设备失效(无流量输出)报警、管路脱落报警、加热湿化器失效报警、带加热丝管路损坏报警、鼻塞堵塞报警、进气口堵塞报警、关闭氧气报警(未输出流量而接通氧源报警)等。
(4)产品软件的功能、使用限制、接口、访问控制。
7.相关标准要求
产品应符合GB 9706.1、GB 9706.290标准的要求。
对于预期在家庭环境或其他非专业医疗环境下使用的设备,应符合YY 9706.111标准的要求。
建议预期在医疗机构使用的产品具备报警功能,其应符合YY 9706.108标准的要求。
产品的电磁兼容性能应符合YY 9706.102标准的要求。
(六) 检验报告
检验用产品应该能够代表申请注册产品的安全性和有效性。优先考虑结构最复杂、功能最全、风险最高、技术指标最全的型号。同一注册单元中,如果配置不同,功能、性能不同,主要技术指标没有代表性的,检验用产品可以是多个型号。
(七) 研究资料
根据申报产品适用范围和技术特征,提供非临床研究综述,逐项描述所开展的研究,概述研究方法和研究结论。根据非临床研究综述,提供相应的研究资料,各项研究可通过文献研究、实验室研究、模型研究等方式开展,一般应当包含研究方案、研究报告。采用建模研究的,应当提供产品建模研究资料。
1.化学和物理性能研究
产品涉及的相关标准见附表3。
建议申请人结合GB 9706.290标准开展以下相关研究,提交相应研究资料,包括研究方案和研究报告。研究方案应包括研究目的、可接受标准、试验过程等。
(1)流量性能研究
设备的流量范围和控制误差是重要指标。申请人应对输出流量范围和误差加以说明。对于适用儿童模式的,需要对流量上限的限制措施加以说明。
申请人应针对整个流量调节区间和误差进行验证,尤其要验证区间的两端值及临床常用的典型值。
根据临床需求确定气体流量的上限值和下限值。较高的流量上限值可能导致设备无法有效地加热和加湿输送的气体,这将影响治疗的效果,甚至带来安全性问题。
(2)气体湿化能力研究
申请人应说明设备在最不利条件下的湿化能力,给出气体湿化的最差指标。同时说明采取了哪些措施保障湿化充分的同时,气体通路中不会因为冷凝水造成不可接受的风险。
对于配备集成湿化器的高流量呼吸治疗仪,湿化性能应当进行整机验证。对于配备独立湿化器的高流量呼吸治疗设备,湿化性能应当进行系统级别的验证。产品的湿化能力,参考ISO80601-2-74:2021的建议开展。
(3)加热能力研究
温度控制和湿化能力是互相作用的。输出气体温度是设备的重要指标,热量通常来自湿化器的加热装置,也可能来自带加热丝的呼吸管路。超温会带来热量方面不可接受的风险。申请人应针对输出气体的温度范围和误差制定量化指标,同时说明如何在单一故障状态下保障气体温度在安全范围之内。
(4)氧浓度控制、监测研究
氧浓度控制的精度和响应时间是产品的两个重要指标,主要取决于氧浓度的测量和调节。氧浓度测量的精度和响应时间与传感器类型及接入方式有关。
具备低压进氧口的设备,通常无法自动调节氧浓度,需要外接流量计和显示氧浓度共同完成氧浓度调节。氧浓度测量的精度、响应时间以及操作者调节外接氧流量计的精度、响应时间共同决定了氧浓度调节的精度和响应时间。
具备高压进氧口的设备一般内置比例阀,可以自动调节氧气流量,氧浓度测量的精度、响应时间以及控制阀的精度、响应时间共同决定了产品氧浓度调节的精度和响应时间。
申请人应针对产品的氧浓度控制、监测能力、响应时间开展研究,提交相应的研究资料,包括验证方法和验证报告。
(5)脉搏氧饱和度功能
如果产品具备脉搏氧饱和度测量功能,参照《脉搏氧饱和度测量仪注册技术审查指导原则》提交相应研究资料。
(6)爆燃风险研究(富氧防火)
设备工作时,氧气和空气在设备内部混合形成富氧气体,风机将富氧气体输送给患者。如果产品内部气路密封失效,产品内部便处于富氧环境中。如果风机停止工作,产品内部气路有可能会富集氧气。此外,在设备工作在高流量模式时,室内环境中氧浓度可能会超过25%。
申请人应通过失效模式与效应分析(FMEA)识别潜在着火点,并限制潜在着火点的电能或提高潜在着火点处材料的防火等级。应采取措施保证产品气路的气密性以防止设备内部出现氧气泄漏并富集,也可以安装自限装置,让电路处于密闭空间,以达到封闭燃烧的目的,进而防止对患者、操作者或环境造成危害。产品的材料应符合GB 9706.1第11.3条对防火外壳、绝缘电线和其他电气相关的绝缘材料提出的阻燃要求。
申请人应在风险分析中体现富氧防火的相关内容。
(7)海拔补偿
产品可能的应用环境复杂多样,包括不同海拔地区的应用。申请人应针对海拔补偿功能开展研究,提交相应的研究资料。
(8)进气口过滤器的过滤性能
产品进气口过滤器的过滤性能影响输送气体的洁净度,可能对患者气道健康状况有影响。过滤器可能包括粗过滤器和细过滤器等。申请人应对进气口过滤器的过滤性能开展研究,考察过滤器对细颗粒物等物质的过滤效果,评估过滤器的使用期限和更换要求。
2.软件研究
产品软件通常是软件组件,按《医疗器械软件注册审查指导原则》中关于软件组件的相关要求提供相关软件研究资料。
根据GB 9706.290的201.14.1建议的要求,产品软件中的流速控制软件组件安全性级别归为严重,除非在流速控制软件组件外部实施了独立的风险控制措施。产品软件组件安全性级别等于或高于流速控制软件组件。
按照《医疗器械网络安全注册审查指导原则》的要求,提供网络安全相关研究资料。
3.生物学特性研究
申请人应说明产品预期与气体接触的部位,提交与气体接触的材料清单;说明使用的材料的基本信息,如材料的组成、成份信息、材料的物理和化学属性等,并应保证使用的材料的安全性。
建议参照YY/T 1778.1等系列标准,提交产品气体通路生物相容性研究资料。
4.清洁、消毒研究
产品外表面和内部气体通路有可能被体液或呼出气体中的微生物污染,提供产品的清洁和消毒研究资料。
5.稳定性研究
对于附件等耗材,提供货架有效期和包装研究资料,证明在货架有效期内,在生产企业规定的运输贮存条件下,产品可保持性能功能满足使用要求,具有微生物限度要求的产品还应当符合微生物限度要求,以无菌状态交付的产品还应保持无菌状态。
提供设备的使用稳定性、可靠性研究资料,证明在规定的使用期限内,在正常使用、维护和校准(如适用)情况下,产品的性能功能可以满足临床使用要求。参考《有源医疗器械使用期限技术审查指导原则》的要求开展研究。
提供设备的运输稳定性和包装研究资料,证明在规定的运输条件下,运输过程中的环境条件(例如:震动、振动、温度和湿度的波动)不会对产品的特性和性能,包括完整性和清洁度,造成不利影响。
可以参照GB/ T 14710标准的要求开展环境试验研究,产品的工作、运输、贮存条件按产品说明书中规定的条件开展研究,研究的项目应包括前述产品技术要求性能指标中建议的控制参数和监测、报警性能等。
6.其他研究
对于一次性使用的附件,提供证明其不可重复使用的支持性资料。
(八) 临床评价要求
产品不属于免于进行临床评价目录中的产品,申请人按相关临床评价指导原则开展临床评价。
(九) 产品说明书和标签
产品的说明书、标签应当符合《医疗器械说明书和标签管理规定》及其他适用标准中有关说明书和标签的要求的规定。一次性使用附件应明确货架有效期。参照GB 9706.290的适用条款,包括201.7条款,编写说明书。
包含以下内容:
1.明确产品的适应证、禁忌证和使用限制,明确适用人群。
2.明确配合使用的加热湿化器型号信息。
3.气源要求:医用气体管道系统、气瓶、制氧机和环境空气等,气源压力。
4.在产品上清晰标记警告:不要阻塞进气口。
5.如果产品预期用于家庭环境,应为非专业人员和专业医护人员各提供一本说明书,后者应包含前者所有内容。
6.警告信息:GB9706.290的201.7.9.2.2.101的适用内容。
三、参考文献
[1] 国家市场监管总局.医疗器械注册与备案管理办法:国家市场监管总局令第47号[Z].
[2] 国家药品监督管理局.关于公布医疗器械注册申报资料要求和批准证明文件格式的公告:国家药品监督管理局公告2021年第121号[Z].
[3] 原国家食品药品监督管理总局.医疗器械说明书和标签管理规定: 原国家食品药品监督管理总局令第6号[Z].
[4] 原国家食品药品监督管理总局.关于发布医疗器械注册单元划分指导原则的通告: 原国家食品药品监督管理总局2017年第187号[Z].
[5] GB/T 42062-2022, 医疗器械 风险管理对医疗器械的应用[S].
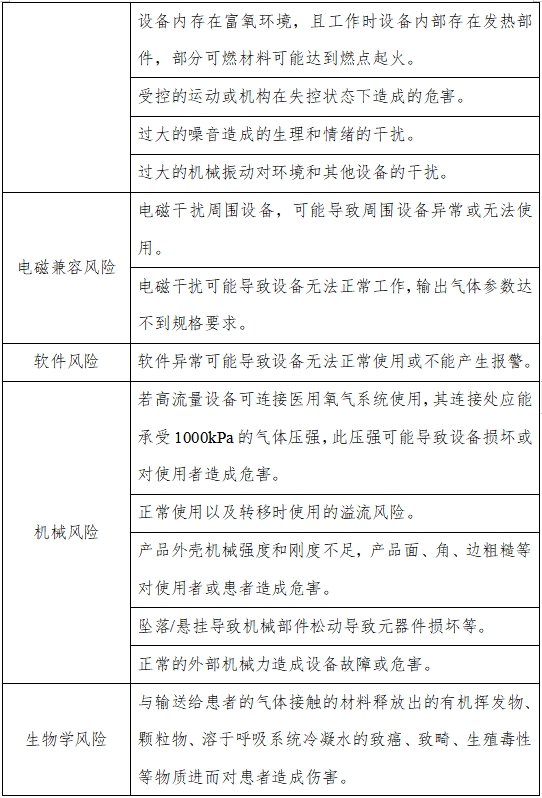
附表1
高流量呼吸治疗设备主要风险点




上表所列出的风险点、危害仅为与产品密切相关的部分,并不能代表设备的全部风险。申请人应依据自身的质量管理体系要求,结合产品特点评估相关风险,并建立起科学全面的风险分析与管理制度,进而避免较大程度的风险及危害的发生。
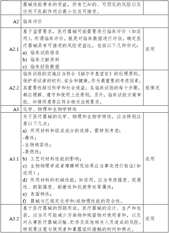
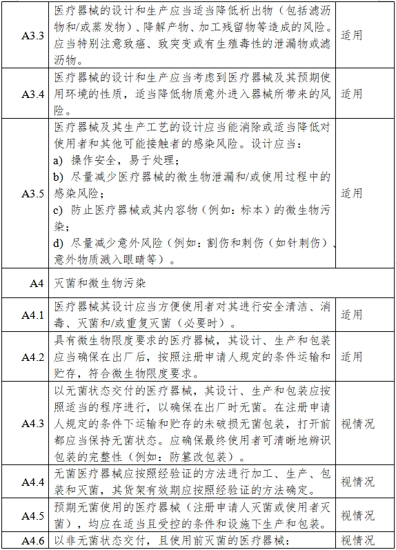
附表2
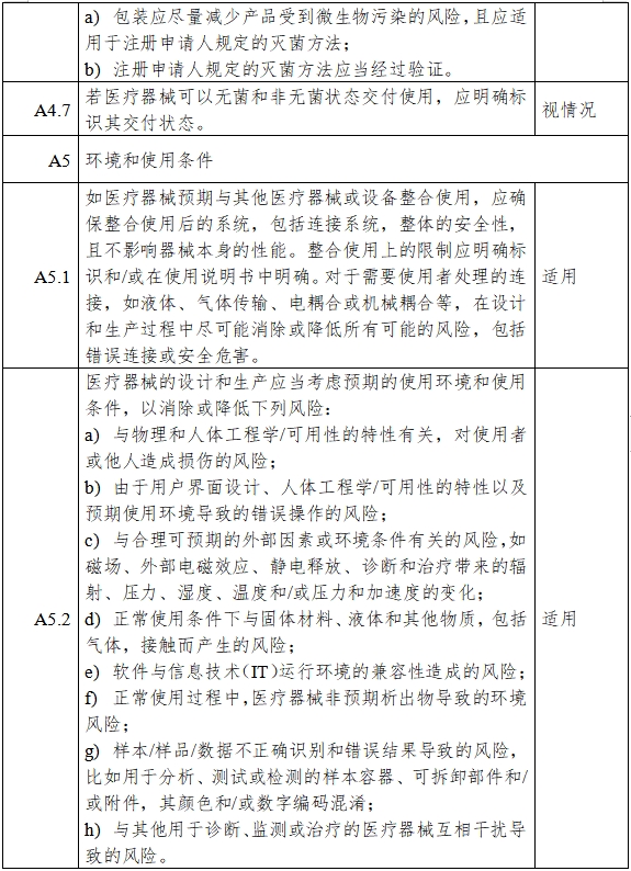
医疗器械安全和性能基本原则清单












附表3
高流量呼吸治疗设备适用标准情况
下表列出了产品所适用的常见标准。如有标准修订或新标准实施,应按照当下现行有效的标准执行。


站点声明
本网站所提供的信息仅供参考之用,并不代表本网赞同其观点,也不代表本网对其真实性负责。图片版权归原作者所有,如有侵权请联系我们,我们立刻删除。如有关于作品内容、版权或其它问题请于作品发表后的30日内与本站联系,本网将迅速给您回应并做相关处理。
郑州思途医疗科技有限公司专注于医疗器械产品政策与法规规事务服务,提供产品注册备案申报代理、临床试验、体系建立辅导、分类界定、申请创新办理服务。
行业资讯
知识分享






豫公网安备 41010202003160号