胰岛素泵注册审查指导原则(2023年第26号)
来源:医疗器械注册代办 发布日期:2023-07-20 阅读量:次
附件:胰岛素泵注册审查指导原则(2023年第26号).doc
胰岛素泵注册审查指导原则
本指导原则旨在指导注册申请人对胰岛素泵注册申报资料的准备及撰写,同时也为技术审评部门审查注册申报资料提供参考。
本指导原则是对胰岛素泵的一般要求,申请人应依据产品的具体特性确定其中内容是否适用。若不适用,需具体阐述理由及相应的科学依据,并依据产品的具体特性对注册申报资料的内容进行充实和细化。
本指导原则是供注册申请人和技术审评人员使用的指导性文件,但不包括审评审批所涉及的行政事项,亦不作为法规强制执行,应在遵循相关法规的前提下使用本指导原则。如果有能够满足相关法规要求的其他方法,也可以采用,但是需要提供详细的研究资料和验证资料。
本指导原则是在现行法规和标准体系以及当前认知水平下制定,随着法规和标准的不断完善,以及科学技术的不断发展,相关内容也将适时进行调整。
一、适用范围
本指导原则所述的胰岛素泵,是指用于糖尿病患者皮下持续输注胰岛素的医疗器械。具备持续葡萄糖监测功能的产品,持续葡萄糖监测功能的申报要求见《持续葡萄糖监测系统注册审查指导原则》。
二、注册审查要点
(一)监管信息
1.产品名称
产品名称建议使用通用名称:胰岛素泵。
结构组成包含持续葡萄糖监测模块的产品,监测的葡萄糖值不用于闭环控制的,也可以规范为胰岛素泵;监测的葡萄糖值用于闭环控制的,根据产品的闭环功能的实现方式规范产品名称,如闭环胰岛素输注系统、混合闭环胰岛素输注系统等。
2.管理类别和分类编码
产品按第三类医疗器械管理,分类编码为14-03-02。
3.注册单元划分
注册单元划分应符合《医疗器械注册单元划分指导原则》的要求,原则上以产品的技术原理、结构组成、性能指标和适用范围为划分依据。
当前,胰岛素泵有几种不同的设计,包括
(1)常规胰岛素泵:类似传呼机佩戴方式的胰岛素泵,通过一段输液管路传输胰岛素。
(2)贴敷式胰岛素泵:通过胶布直接贴在皮肤上的胰岛素泵,输液管路通常不可见,需要配有无线控制器或控制软件。
(3)具有葡萄糖监测功能的胰岛素泵,产品组成包含持续葡萄糖监测模块,测得的葡萄糖值可通过胰岛素泵的用户界面进行显示、报警等。
(4)闭环胰岛素泵:根据持续葡萄糖监测值进行闭环控制的胰岛素泵。闭环控制可以包括闭环和半闭环(混合闭环),两者最大的差别可以体现在是否需要对大剂量进行手动设置。
前述这些胰岛素泵一般划分为不同的注册单元。闭环控制功能技术原理差别较大的胰岛素泵,如闭环和半闭环胰岛素泵,划分为不同的注册单元。
胰岛素泵和持续葡萄糖监测系统可以是不同的申请人生产的,也可以是同一个申请人生产的。依申请人申请,两者可以划分为一个注册单元,也可以划分为不同的注册单元。如果划分为不同的注册单元,产品注册证需要载明配合使用的持续葡萄糖监测系统的信息,如型号规格和注册人等内容。无论两者是否是同一个注册单元,申请人提供的申请资料均应能证明闭环系统的安全性和有效性。
一般情况下,胰岛素泵与配合其使用的储药器、管路划分为不同的注册单元。某些贴敷式胰岛素泵的储药器、管路与泵体是一体式的,它们可以划分为一个注册单元。
(二)综述资料
1.概述
描述申报产品的通用名称及其确定依据,描述产品的管理类别、分类编码。
如适用,描述有关申报产品的背景信息概述或特别细节,如:申报产品的历史概述、历次提交的信息,与其他经批准上市产品的关系等。
2.产品描述
(1)胰岛素泵一般由壳体、电源电路、电机驱动电路、减速电机组件、主辅单片机、显示单元、存储单元、按键组件、提示和报警组件组成。
申请人可以结合产品的结构组成对产品进行描述,提供产品主机实物图片,对这些图片进行详尽注释。注释的内容包括结构、尺寸、重量、与人体接触的材料等。同时需要提供内部组件的拆解图或爆炸图。
提供配合胰岛素泵使用的一次性泵用储药器、一次性泵用输液器的具体信息,包括生产企业、规格型号信息,提供相应的实物图。
(2)结合胰岛素泵的用户界面,对产品的功能、性能和临床使用流程进行描述。
列出产品具有的临床功能和各项性能,包括具体的性能指标。列出产品各项参数的默认值,包括基础率、大剂量等。
当前的产品一般还配有单向或双向数据传输功能。
(3)提供产品的驱动原理图,驱动原理图应能体现产品的关键部件,如电机、传动模块、传感器等。结合驱动原理图,详细说明基础率(包括最小基础率)、大剂量等的控制、监测,以及各种报警原理。
(4)如适用,单独提供文档,详细说明闭环控制功能的技术原理。描述算法功能组件,包括所有计算步骤;详细描述调整胰岛素剂量的控制算法;说明患者或医务人员无法修改的所有参数(固定参数)及其相应参数值;说明患者或医务人员可调整的所有参数;说明可能存在的输入、输出和干扰;说明算法的最小和最大胰岛素输送剂量的建议值和速度限值;描述系统采取了哪些安全措施,确保胰岛素泵已输送正确剂量;描述通信功能。
3.适用范围和禁忌证
胰岛素泵原则上适用于所有需要应用胰岛素治疗的糖尿病患者。用于1型糖尿病患者,或者2型糖尿病患者,也用于成人、青少年、儿童患者。申请人应根据产品的临床评价资料确定产品的适用范围。
适用范围示例:
该产品与储药器和输注管路配合使用,用于糖尿病患者的皮下胰岛素输注。
产品的禁忌证或使用限制包括:
(1)不需要胰岛素治疗的糖尿病患者。
(2)糖尿病酮症酸中毒急性期、高渗性昏迷急性期。
(3)伴有严重循环障碍的高血糖患者。
(4)对皮下输液管或胶布过敏的糖尿病患者。
(5)不愿长期皮下埋置输液管或长期佩戴泵,心理上不接受胰岛素泵治疗的患者。
(6)患者及其家属缺乏相关知识,接受培训后仍无法正确掌握使用者。
(7)有严重的心理障碍或精神异常的糖尿病患者。
(8)生活无法自理,且无监护人的年幼或年长的糖尿病患者。
(9)没有自我血糖监测条件或不接受家庭自我血糖监测的糖尿病患者。
(三)风险管理资料
1.风险管理
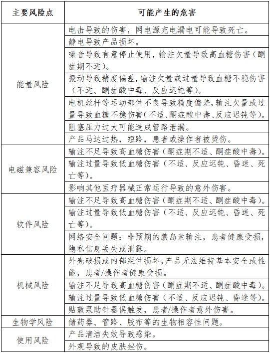
产品的风险管理资料应符合GB/T 42062的有关要求,产品主要风险点见附表1。
2.可能的患者伤害和不良反应
(1)死亡。
(2)严重高血糖危害:酮症酸中毒。
(3)轻微高血糖危害:酮症期不适。
(4)低血糖危害:如大量出汗、颤抖等,可自主发现并纠正。低血糖危害:如早晨头痛、反应迟钝、判断力减退等。
(5)严重低血糖危害:如嗜睡、意识不清、昏迷等,无法自主恢复,需他人或医疗干预。
(6)输注部位皮下不良反应(皮下结节、化脓感染等)和胶布粘贴部位皮肤红肿、瘙痒等皮肤不良反应。
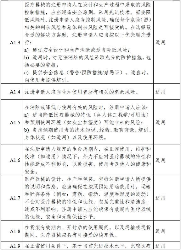
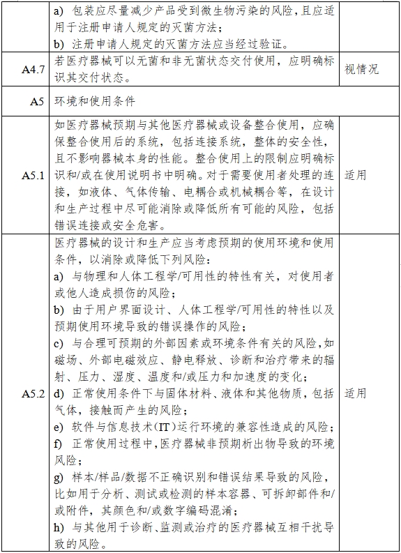
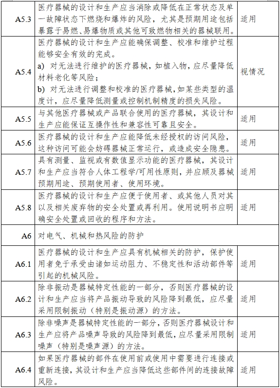
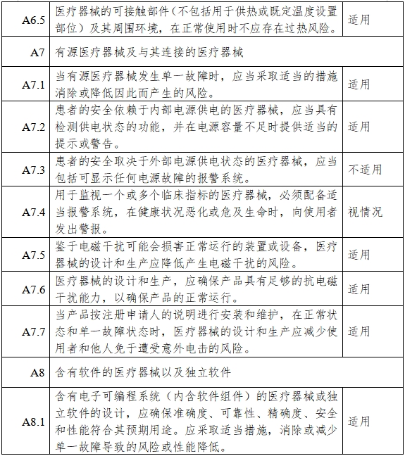
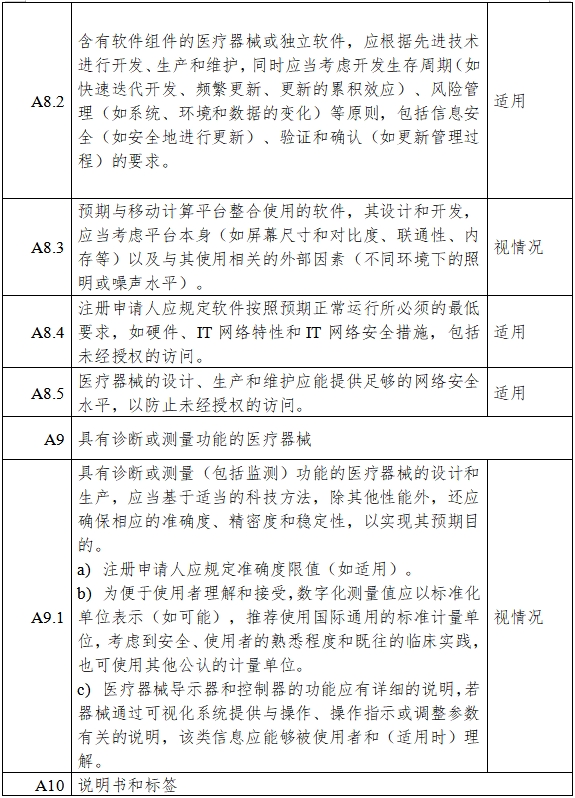
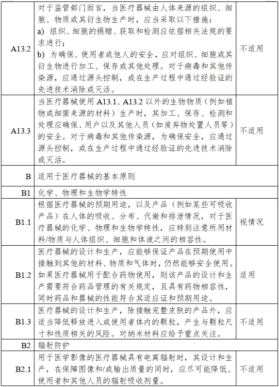
(四)医疗器械安全和性能基本原则清单
见附表2。
(五)产品技术要求
由于输注管路的特性会影响到胰岛素泵的基本安全和基本性能,胰岛素泵配合使用附件的变化建议按变更注册来管理。在产品技术要求中载明可与胰岛素泵配合使用的一次性泵用储药器、一次性泵用输液器等输注管路的信息。
产品的工作条件不列入性能指标中,在试验方法中明确试验条件。
在性能指标中明确产品的全部临床应用的功能,列明产品的各种工作模式。
产品性能指标可能包括但不限于:
1.控制参数
(1)基础率输注准确性,大剂量输注准确性。
(2)最大输液压力。
(3)产品在中速达到最小和最大可选阻塞报警阈值时,产生的非预期的丸剂量。
(4)产品在最小速度、中速和最小可选择速度以及最小和最大可选阻塞报警阈值时,触发报警的最长时间(考虑环境温度、输注管路长度的影响)。
(5)电池满电情况下,产品在中速状态下的典型运行时间。
(6)单一故障状态下可能传输的最大容量。
(7)如适用,失去控制器时,确保泵正常运行或触发报警等性能。
(8)输注准确性性能指标至少包括调节范围、调节步长、控制误差,明确中速值。全部可调节范围都应明确控制误差并得到检验,检验方法应采用GB 9706.224推荐的方法,产品最小可选择速度可由申请人自定义合理可行的检验方法。
产品最小可选择速度和控制误差应有临床意义。
1.监测、报警性能
(1)电池相关性能,如低电量、电池耗尽等。
(2)阻塞报警性能。
(3)其他报警清单和报警性能。
2.其他要求
(1)分布式胰岛素泵(泵与控制器分体式)的配对性能。
(2)主要软件功能。
(3)历史存储信息说明。
3.相关标准
产品应符合GB 9706.1、GB 9706.224标准的要求。
对于预期在家庭环境或其他非专业医疗环境下使用的产品,应符合YY 9706.111标准的要求。
产品的报警性能应符合YY 9706.108标准的要求。产品提供震动作为报警的方式,也是合适的。
产品的电磁兼容性能应符合YY 9706.102标准的要求。
(六)检验报告
检验用产品应该能够代表申请注册产品的安全性和有效性。优先考虑结构最复杂、功能最全、风险最高、技术指标最全的型号。同一注册单元中,如果配置不同,功能、性能不同,主要技术指标没有代表性的,检验用产品应该是多个型号。
(七)研究资料
根据产品的适用范围和技术特征,提供非临床研究综述,逐项描述所开展的研究,概述研究方法和研究结论。根据非临床研究综述,提供相应的研究资料,各项研究可通过文献研究、实验室研究、模型研究等方式开展,一般应当包含研究方案、研究报告。采用建模研究的,提供产品建模研究资料。
1.化学和物理性能研究
提供产品性能研究资料以及产品技术要求的研究和编制说明,包括功能性、安全性指标(如电气安全与电磁兼容、辐射安全)的确定依据,所采用的标准或方法、采用的原因及理论基础。指标的确定依据应明确、具体,并应描述其所考虑的实际临床应用出发点,以及相关指标和临床使用的关联性。产品涉及的相关标准见附表3。
建议申请人结合GB 9706.224标准开展以下相关研究,提交相应研究资料,包括研究方案和研究报告。研究方案应包括研究目的、可接受标准、试验过程等。
由于输注管路的特性会影响到胰岛素泵的基本安全和基本性能,因此要明确可与胰岛素泵配合使用的一次性泵用储药器、一次性泵用输液器,并对所有可能的组合开展性能研究。
(1)输注准确性性能研究
产品的输注准确性是临床应用的重要指标。申请人应说明包括基础率、大剂量在内的输注调节范围和误差等输注参数。
申请人应针对整个输注调节范围和误差进行验证,除了验证中速,还要验证调节范围的两端值。
(2)最大输液压力的研究。
(3)产品输注过程中对欠流防止的研究,包括阻塞防止的研究。
(4)产品阻塞报警阈值及其所需的最长时间。
(5)产品在中速达到最小和最大阻塞报警阈值时,产生的非预期的丸剂量。
(6)产品在阻塞缓解前控制非预期的丸剂的研究。
(7)电池满电情况下,产品在中速状态下的典型运行时间。
(8)在某些情况下,产品可能无法维持规定的精确度,如何避免这些情况,并保证临床所需精确度的研究。
(9)单一故障状态下可能传输的最大容量。
(10)如适用,失去控制器时,确保泵正常运行或触发报警等情况的研究。
(11)如配置可充电电池,提交充电模块的研究资料,包括充电效率、充电安全性能研究。
(12)过流防止的研究。
(13)报警清单、报警性能和提供退出报警措施的研究。
报警清单可能包括输液结束前报警(如低药量报警)、输液结束时报警、阻塞报警、电池报警(电池低电量、电池耗尽等)、泵未运行或故障等。
(14)防进液性能研究
可以结合GB/T 4208《外壳防护等级(IP代码)》标准开展相关研究,包括泵运行时的防进液性能,提交相关风险分析和研究资料。
(15)闭环控制功能研究(如适用)
申请人应针对闭环控制功能进行充分验证,验证该功能的安全性、有效性。提供综述资料中闭环控制功能的研究资料,闭环性能可能包括高血糖和低血糖报警,低血糖阈值暂停,低血糖阈值前暂停,葡萄糖值快速上升报警,退出闭环报警等。
1.软件研究
产品软件通常是软件组件,按《医疗器械软件注册审查指导原则》中关于软件组件的相关要求提供相关软件研究资料。产品软件失效可能对患者产生严重的伤害甚至死亡,软件组件安全性级别归为严重。
如有闭环控制功能,对闭环控制算法进行描述,提交相关验证资料,包括验证方法和验证报告等。
按照《医疗器械网络安全注册审查指导原则》的要求,提供网络安全相关研究资料。
2.生物学特性研究
胰岛素泵需要开展生物相容性研究。对于贴敷式胰岛素泵,其与皮肤直接接触的胶布等组成部分需要开展生物学评价。
3.清洁、消毒、灭菌研究
产品的外表面、储药器腔等有可能被体液、药物或其他物品污染,提供产品的清洁和消毒研究资料。
4.动物试验研究
对于不具有闭环控制功能的胰岛素泵,一般不需要开展动物试验研究。
对于具备闭环控制的胰岛素泵,可利用已有的同类产品动物试验数据或通过与市售同类产品进行临床前风险评估,也可采用可行的仿真方法进行验证。
申请人可参考《医疗器械动物试验研究注册审查指导原则第一部分:决策原则》的图1决策开展动物试验的流程图,做出是否开展动物试验的决策。
5.稳定性研究
提供产品的使用稳定性、可靠性研究资料,证明在规定的使用期限内,在正常使用、维护和校准(如适用)情况下,产品的性能功能可以满足临床使用要求。参考《有源医疗器械使用期限技术审查指导原则》的要求开展研究。
提供产品的运输稳定性和包装研究资料,证明在规定的运输条件下,运输过程中的环境条件(例如:震动、振动、温度和湿度的波动)不会对产品的特性和性能,包括完整性和清洁度,造成不利影响。
可以参照GB/ T 14710标准的要求开展环境试验研究,产品的工作、运输、贮存条件按产品说明书中规定的条件开展研究,研究的项目应包括前述产品技术要求性能指标中建议的控制参数和监测、报警性能等。
(八)临床评价要求
产品不属于免于进行临床评价目录中的产品,申请人按相关临床评价指导原则开展临床评价。
(九)产品说明书和标签样稿
产品的说明书、标签应当符合《医疗器械说明书和标签管理规定》及其他适用标准中有关说明书和标签的要求的规定。一次性使用附件应明确货架有效期。
包含以下内容:
1.预期用途,包括环境条件。
2.使用不合适的储药器和管路可能造成的后果警告。
3.更换储药器、管路的说明。可以明确推荐用户仔细阅读储药器和管路的说明书。
4.可能产生的最大输液压力。
5.阻塞报警阈值。
6.产品在最小速度、中速和最小可选择速度以及最小和最大可选阻塞报警阈值时,触发报警的最长时间(考虑环境温度、输注管路长度的影响)。
7.产品在中速达到最小和最大阻塞报警阈值时,产生的非预期的丸剂量。
8.提供阻塞缓解前控制非预期的丸剂的方法说明。
9.使用满电电池时,产品在中速状态下的典型运行时间。
10.各种报警的清单、运行环境的说明及报警处理措施。
11.如适用,在某些情况下可能无法维持规定的精度的警告以及这些情况的具体说明。
12.注速率调节范围及步长。
13.操作者检查正确的报警功能和胰岛素泵的操作安全性试验的指导。
14.根据GB 9706.224表201.102所给出的速度,按照201.12.1.102至201.12.1.107的试验方法得出的数据并向操作者解释该数据的说明。
15.单一故障状态下可能传输的最大容量。
16.可配合胰岛素泵一起使用的储药器和管路的清单,以及符合GB9706.224的201.12.1测试方法的精确度。
17.输注速度范围及精确度的工作条件,如环境温度。
18.适用,描述在与无线控制器失去通信的情况下,胰岛素泵是如何运行的,如何保障患者安全。
19.如适用,电池充电模块的说明。
20.当胰岛素泵出错,或输注管路阻塞等导致药液过流或欠流时,提供防止患者受伤害的方法。
(十)其他
如果产品具有《移动医疗器械注册技术审查指导原则》定义的“移动计算终端”,申请人应当考虑该指导原则中适用的要求。
三、参考文献
[1]GB/T 42062-2022,医疗器械 风险管理对医疗器械的应用[S].
[2]国家市场监管总局.医疗器械注册与备案管理办法:国家市场监管总局令第47号[Z].
[3]国家药品监督管理局.关于公布医疗器械注册申报资料要求和批准证明文件格式的公告:国家药品监督管理局公告2021年第121号[Z].
[4]原国家食品药品监督管理总局.关于发布医疗器械注册单元划分指导原则的通告: 原国家食品药品监督管理总局2017年第187号[Z].
[5]原国家食品药品监督管理总局.医疗器械说明书和标签管理规定: 原国家食品药品监督管理总局令第6号[Z].
附表1
胰岛素泵主要风险点


上表所列出的风险点、危害仅为与产品密切相关的部分,并不能代表设备的全部风险。申请人应依据自身的质量管理体系要求,结合产品特点评估相关风险,并建立起科学全面的风险分析与管理制度,进而避免较大程度的风险及危害的发生。
附表2
医疗器械安全和性能基本原则清单












附表3
胰岛素泵适用标准情况
下表列出了产品可能适用的常见标准。如有标准修订或新标准实施,应按照当下现行有效的标准执行。


站点声明
本网站所提供的信息仅供参考之用,并不代表本网赞同其观点,也不代表本网对其真实性负责。图片版权归原作者所有,如有侵权请联系我们,我们立刻删除。如有关于作品内容、版权或其它问题请于作品发表后的30日内与本站联系,本网将迅速给您回应并做相关处理。
郑州思途医疗科技有限公司专注于医疗器械产品政策与法规规事务服务,提供产品注册备案申报代理、临床试验、体系建立辅导、分类界定、申请创新办理服务。
行业资讯
知识分享






豫公网安备 41010202003160号