体外膜肺氧合(ECMO)温度控制设备注册审查指导原则(2023年第26号)
来源:医疗器械注册代办 发布日期:2023-07-20 阅读量:次
附件:体外膜肺氧合(ECMO)温度控制设备注册审查指导原则(2023年第26号).doc
体外膜肺氧合(ECMO)温度控制设备
注册审查指导原则
本指导原则旨在指导注册申请人规范体外膜肺氧合(extracorporeal membrane oxygenation,ECMO)(以下简称ECMO)温度控制设备研制过程和准备相关医疗器械注册申报资料,同时也为技术审评部门提供参考。
本指导原则是对ECMO温度控制设备的一般要求,注册申请人应依据产品的具体特性确定其中内容是否适用。若不适用,需具体阐述理由及相应的科学依据,并依据产品的具体特性对注册申报资料的内容进行充实和细化。
本指导原则是供注册申请人和技术审评人员使用的指导性文件,但不包括审评审批所涉及的行政事项,亦不作为法规强制执行,应在遵循相关法规的前提下使用本指导原则。如果有能够满足相关法规要求的其他方法,也可以采用,但是需要提供详细的研究资料和验证资料。
本指导原则是在现行法规和标准体系以及当前认知水平下制定,随着法规和标准的不断完善,以及科学技术的不断发展,相关内容也将适时进行调整。
一、适用范围
本指导原则适用于体外膜肺氧合(ECMO)温度控制设备,属于体外膜肺氧合医疗器械系列指导原则之一。根据产品功能和预期用途,ECMO温度控制设备主要用于调节和维持体外循环回路中的液体温度,配合实现长时间心肺功能支持。
预期用于体外心肺转流手术的热交换设备参照此指导原则执行。
产品适用范围相似的其他医疗器械,亦可参考本指导原则。
二、注册审查要点
(一)监管信息
1.分类编码和管理类别
参照《医疗器械分类目录》,本指导原则包括一级产品类别“10-05-心肺转流设备”中的两个二级产品类别:
1.1热交换设备(分类编码 10-05-03)
此类产品通常由水循环系统、制冷系统、加温系统等组成,与人工心肺机联合用于体外循环手术中,使用液体循环对氧合器、控温毯或停跳灌注装置中的血液进行控制性冷却或加热。此类产品可以为体外循环血液热交换系统中的热交换器提供加温水、降温水和原水,供医疗单位施行体外循环时调节温度用,按照第二类医疗器械进行管理。
1.2体外心肺支持用升温设备(分类编码 10-05-05)
此类产品通常由水槽、加热器、泵、控制装置及连接管道组成(若为其他加热模式,可不包含水槽、泵等组件),预期为氧合器提供热量,调节和维持患者体温,按照第二类医疗器械进行管理。
2.注册单元划分
若申报产品存在多个型号规格或配置,建议依据产品适用范围、技术原理、结构组成、性能指标等关键要素进行注册单元划分。
2.1技术原理
产品技术原理存在较大差异的情况,需划分为不同的注册单元。
例如:兼具升温和降温功能的产品,与仅具有升温或降温功能的产品,且两者的温度控制原理差异较大,需划分为不同的注册单元。
2.2性能指标
产品主要性能指标存在较大差异,难以合理选择典型性产品型号,需划分为不同的注册单元。
例如:流量、升降温速率、温度控制范围、温度测量精度等关键指标存在重大差异。
2.3结构组成
产品结构组成存在较大差异,需划分为不同的注册单元。
例如:驱动泵的类型不同,且泵的数量差异较大,以及单通道液路输出与多通道液路输出等。
2.4预期用途
产品预期用途不同,需划分为不同的注册单元。
例如:仅用于心肺转流手术的产品,与仅用于ECMO治疗的产品。同时可用于心肺转流手术和ECMO治疗的产品可以作为一个注册单元。
2.5其他
水箱容积不同的产品,一般可以纳入同一注册单元进行申报。
(二)综述资料
1.概述
注册申请人(以下简称申请人)需描述申报产品的通用名称及其确定依据、管理类别信息、产品适用范围。若适用,申请人需要提供申报产品的背景信息概述。
2.产品描述
2.1工作原理
申请人需结合临床应用,描述产品工作原理和技术类型,可以从加热/制冷方式、循环方式、独立液路数量等重要方面进行分析说明,包括不限于加热/制冷原理(例如:半导体加热、电加热/制冷、制冷剂制冷、磁制冷等)、回路连接情况(氧合器的热交换器、控温毯等)、供电方式、控制和监测原理等。
2.2结构组成
2.2.1产品整体描述
申请人需提供产品整体描述资料。温控设备一般由水箱、温度控制系统(加热/制冷系统)、水箱循环系统(泵)、监测模块(温度、流量、液位、压力等)、控制面板、推车、附件等组成。
申请人需提供产品布置图(工程图示和真实照片等),描述临床场景中温控设备的实际布置情况,图中需要标识产品结构组成的主要部件。
申请人需提供产品系统框图,在图中对控制与监测模块(电路部分)、水箱循环系统(液路部分)进行标识和注释。
关于液路部分,建议提供水箱填充的传热介质的必要说明和要求,例如:无菌过滤水。申请人需详细描述独立液路的信息,典型液路包括:
2.2.1.1患者液路
患者液路用于调节和维持患者体温。申报产品可能具有多条患者液路,例如:连接氧合器的热交换器,或者连接控温毯等直接接触患者的产品附件。
2.2.1.2心脏停搏液路
心脏停搏液路通常连接心脏停搏热交换器,可以调节和维持心脏停搏液的温度。
2.2.2产品部件
申请人可以结合产品系统框图,逐项描述产品部件的关键信息,包括部件的型号规格、材料、工艺、部件之间的相互关系等。
2.2.2.1系统控制模块
系统控制模块可以为水箱提供工作电源,并具有调节温度、流量、液位、压力等控制功能。
申请人需说明温度、流量、液位、压力等关键指标的调节范围和误差要求。
2.2.2.2监测模块
监测模块一般由温度传感器、流量传感器、液位传感器、压力传感器等组成,可以监测产品运行状态,包括水箱温度监测、循环回路温度监测、流量监测、液位监测、压力监测、控温毯表面温度监测等。
例如:利用温度监测模块,实时监测水箱内液体温度,可以避免导致进入患者体内的血液温度过高或过低。
申请人需描述传感器型号、数量、安装和测量位置、工作原理(超声、红外等)、监测模块供电模块等部件的连接设计、防止错误连接的措施等。
2.2.2.3供液模块
申请人需描述输入液体的要求,例如:水硬度、处理方法的要求。
2.2.2.4软件组件
申请人可以结合用户界面,简要描述软件组件,列表说明重要的软件功能模块。
2.2.2.5显示系统
申请人需说明人机交互相关的显示功能,相关用户界面设计,包括温度、流量、系统状态等必要的用户界面显示信息、异常提示或报警信息等。
2.2.2.6系统电源模块
申请人需说明申报产品在所有预期使用环境中的供电配置和特殊要求,例如:手术环境、医院环境、转运环境等。
2.2.2.7内部电源
如适用,建议申请人说明电池类型、电气指标、续航能力等,以及配套充电器具的性能指标和使用要求。
2.2.2.8附件
申请人需描述产品附件的信息,例如:支架、固定装置、管路接口套件等。
2.2.3产品功能
申请人需描述产品功能(升温/降温)和工作模式,明确产品是否可以连接控温毯等附件,以及产品在各个应用场景下的预期持续工作时长。申请人需提供产品工作流程图,说明操作流程,例如:准备、开机自检、水管预充/排气等。
2.2.3.1功能分类
按照功能划分,温控设备可以分为三类:
2.2.3.1.1仅具有升温功能的设备。
2.2.3.1.2仅具有降温功能的设备。
2.2.3.1.3兼具升温和降温功能的设备。
升温功能一般是通过物理升温方式:①在体外循环过程中与氧合器的热交换器联合使用,将氧合器中的血液维持在预期温度;②通过对体外循环回路液体的升温,可以避免患者出现体温过低。申请人应提供升温系统的加热原理、实现方式、加热功率等必要说明。
降温功能利用低体温对人体细胞代谢的抑制作用,通过对体外循环回路液体实施降温,用于辅助开展体外循环手术。申请人应提供冷却系统的冷却原理、实现方式、冷却功率(初始/连续)等必要说明。
温控设备连接控温毯等附件,可以通过床垫与患者皮肤的接触,来调节和维持患者体温。
2.2.3.2工作模式
申报产品一般可以设定输出液温,并将其维持在一定范围内。某些产品还具有循环回路温度监测及反馈控制功能。申请人需描述产品工作模式的具体信息,并说明各个模式的持续工作时长。
2.2.3.2.1恒定液温输出模式
该模式下,可以将输出液体的温度维持在预设值范围内,并符合允差的要求。
2.2.3.2.2温差控制模式(自动反馈控制模式)
该模式下,可以设置最大允许温差阈值,通过计算出口液温与外部监测点温度之间的温差,对设备的加热/冷却参数进行反馈控制,避免患者由于突然的加热或冷却而受到刺激或伤害。温差控制模式应有必要的安全措施,输出液温自动调节不应超过规定的限值。典型的监测温差包括:患者液路和心脏停搏液路的温差;患者液路和静脉血液回路(静脉管路、静脉贮血器等)的温差。
若产品不具有或未连接外部温度传感器,应禁止启动温差控制模式。
2.2.3.3特殊应用场景(若适用)
若适用,建议结合温控设备可能涉及的特殊应用场景(床旁、转运、紧急救治等),对申报产品功能进行全面评价。
2.2.3.4数据记录功能
申报产品一般具有运行数据记录功能,需说明记录的数据类型、数据最长记录和保存时间等。
2.2.3.5产品报警功能
申报产品通过本地/远程报警,可以实时、有效地监控产品工作状态,在产品运行异常或操作错误时(例如:温度超过高温/低温限值),需要及时报警。
2.2.4产品外部接口
2.2.4.1接口信息
申请人需说明产品外部接口信息,包括:
2.2.4.1.1接口类型。例如:标准/专用接口、电气/机械接口、液路接口、无线通讯接口等。
2.2.4.1.2接口功能。例如:信号控制、数据交换、是否为联合使用设备提供电源等。
2.2.4.1.3接口数量和连接方式。
2.2.4.2联合使用器械
申请人需提供预期配合使用的产品信息,如配合使用的ECMO产品、控温毯、配套管路等。若配合使用器械已在中国批准上市,可以提供其在国家药监局网站能够公开查询的相关上市信息,器械联用的集成测试报告等支持性资料。
若申报产品预期在不同环境中使用,需详述产品环境相关的特殊配置信息。例如:手术室、重症监护病房、车辆、船舶、飞机等。
2.3包装说明
申请人需描述注册单元内所有产品组成的包装情况,说明包装清单和包装方式,提供包装图示。
2.4研发历程、与同类和/或前代产品的参考和比较
若存在可以参考的同类产品/前代产品,建议列表比较说明申报产品与同类产品/前代产品在工作原理、结构组成、制造材料、性能指标、作用方式、适用范围等方面的异同,并重点说明申报产品的新功能、新应用、新特征。
3.适用范围和禁忌证
3.1产品适用范围
需明确产品使用场景、预期用途等,例如:
3.1.1该产品适用于体外心肺支持辅助过程中调节和维持体外循环回路中的液体温度。
3.1.2该产品适用于心肺转流手术中调节和维持体外循环回路中的液体温度。
3.1.3该产品与控温毯连接使用,通过控制设备内循环液体的温度,用于对人体进行体外物理升温和/或降温。
申请人需说明产品对于操作者的要求,明确目标用户,以及操作产品应具备的技能、知识、培训等。
3.2预期使用环境
申请人需详述产品使用环境条件及保管环境条件,包括:
3.2.1提供产品的储存运输、使用环境要求(温度范围、相对湿度范围、气压范围等)。
3.2.2说明产品可以安全、有效地使用的环境、场景和范围(例如:医院、救护车、院内及院间转运等)。
4.申报产品上市历史
若适用,申请人需要提供以下相关资料:
4.1上市情况。申报产品在各国家或地区的上市批准时间、销售情况。
4.2不良事件和召回。
4.3销售、不良事件及召回率。
5.其他需说明的内容
若适用,申请人可以提供设备需要重点关注的其他内容和支持性资料。
(三)非临床资料
1.产品风险管理资料
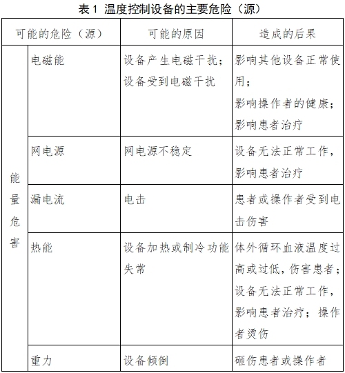
产品风险管理资料应符合GB/T 42062《医疗器械风险管理对医疗器械的应用》。申请人需识别和判定与产品有关的危险(源),估计和评价相关风险,控制风险并监测风险控制的安全性、有效性。本指导原则提供了温控水箱设备的可能危险(源)示例的不完全清单(附件1),帮助申请人判定与产品有关的危险(源)。申请人可以根据产品特征确定其他可能危险(源),采取相应控制措施,确保产品风险降至可接受的程度。
2.医疗器械安全和性能基本原则清单
申请人需提供《医疗器械安全和性能基本原则清单》,并说明产品为了符合适用的各项要求所采用的方法,以及证明其符合性的文件。对于不适用的各项要求,应说明理由。
3.产品技术要求及检验报告
3.1申报产品适用标准情况
申请人需列表说明申报产品应符合的国家标准和行业标准,可以参考表2示例。

上述标准均宜执行适用的国家标准、行业标准的现行有效版本,建议申请人主动跟踪相关标准的更新情况。
仅用于体外心肺支持的体外循环温控设备(分类编码 10-05-05),可能不完全适用GB12263标准,建议申请人对于不适用的标准条款进行解释和说明。
3.2产品技术要求
产品技术要求需参照《医疗器械产品技术要求编写指导原则》等规范性文件进行编制。若适用,申请人可以参考本指导原则附件2的模板示例。
3.2.1产品型号/规格及其划分说明
申请人需提供产品型号/规格划分说明,多个型号/规格,建议列表的形式列出各个型号的规格参数。
申报产品需说明软件组件名称、软件发布版本、软件完整版本命名规则,明确软件完整版本的全部字段,逐项说明每字段含义、变化规律,提供每字段含义对应的软件更新的可能示例。
3.2.2性能指标
关于热交换设备(分类编码 10-05-03),产品性能指标条款可以参照GB 12263的相关要求,结合产品特征进行制定。仅用于体外心肺支持的温控设备(分类编码 10-05-05),一般只具有升温功能,建议在参考GB 12263的基础上,结合产品自身特征制定性能指标条款。
申请人需依据产品实际应用情况,在性能指标条款中列明相关参数的具体数值,例如:范围、误差等。此外,需要考虑符合以下标准要求:
电气安全:GB 9706.1。
电磁兼容:YY 9706.102。
报警系统:YY 9706.108。
其他(若适用):YY9706.112。
3.2.3检验方法
建议注明引用标准的编号、年代号及条款号。
3.2.4附录
需列明产品安全特征,提供绝缘图、绝缘路径表。
3.3产品检验报告
检验报告需注明产品型号规格或配置,样品描述应与产品技术要求的部件名称和型号等信息保持一致。
检验报告需提供软件版本界面的真实照片或列明软件版本信息。具有用户界面的软件需要体现软件发布版本和软件完整版本,无用户界面的软件需体现软件完整版本。
3.3.1同一注册单元的典型检验产品
申请人需按照注册单元进行产品检验,检验结果需要覆盖注册单元内所有产品型号规格或配置。典型检验产品需要考虑结构组成、性能指标、预期用途等,一般选取功能最齐全、结构最复杂、风险最高的产品型号规格或配置,并提供检验典型性说明。
3.3.2产品EMC检验
申请人需提供EMC检验中产品运行模式的选取依据,并建议考虑产品报警功能。抗扰度试验中,根据预期使用环境,确定产品抗扰度试验等级和基本性能。
3.3.3关于检验情况的说明
申请人可以提供检验情况说明和检验报告清单,描述检验报告对应的产品型号规格/配置和检验类型(产品性能和安规检验、EMC检验等)。
4.研究资料
4.1化学和物理性能研究、电气系统安全性研究
申请人需提供产品非临床研究综述,逐项描述所开展的研究,概述研究方法和研究结论。列表逐项说明产品性能指标条款的来源和制定依据。
申请人需说明适用的标准或方法,解释引用或采用的理由。关于适用标准中的不适用条款,需要提供必要的说明。
申请人可以结合综述资料中描述的产品功能、使用环境,提供相应的测试验证资料。例如:产品可在飞机或船舶上使用时,需验证大气压和船舶盐雾等对产品性能的影响。
4.2软件研究
申请人可以依据《医疗器械软件注册审查指导原则(2022年修订版)》,提供软件研究资料。软件研究报告需覆盖全部软件组件,并建议关联综述资料描述的产品功能。
其软件安全性级别定义为中等(B级)。
申请人需描述软件完整版本的全部字段和字段含义,逐项针对字段进行举例说明,并确定软件完整版本和发布版本。
申请人可以参照《医疗器械网络安全注册审查指导原则(2022年修订版)》提供网络安全研究资料。
若适用,按《医疗器械软件注册审查指导原则(2022年修订版)》提交互操作性研究资料,可单独提交,亦可与软件研究资料合并。
4.3生物学特性研究
一般而言,ECMO温控设备与患者不直接接触。若适用,申请人可以依据GB16886.1《医疗器械生物学评价第1部分:风险管理过程中的评价与试验》的方法,开展生物学评价研究。
4.4清洁和消毒研究
需明确推荐的消毒工艺(方法和参数、消毒频率、消毒介质)以及所推荐消毒方法确定的依据。提交清洁消毒有效性的验证确认资料。
具备水箱的产品应明确加热/制冷介质更换周期,应提供液路除垢等相关研究资料,说明推荐的除垢方法、除垢效果、除垢周期等。
5.稳定性研究
5.1使用稳定性
申请人可以依据《有源医疗器械使用期限注册技术审查指导原则》,提供产品使用期限的研究资料。申请人需考虑在正常条件和不利条件下对产品进行分析。
5.2运输稳定性
申请人需提供运输稳定性和包装研究资料,证明在规定的运输条件下,运输过程中的环境条件不会对医疗器械造成不利影响。
申请人可以参考GB/T 14710等相关标准进行研究。
6.其他资料
体外循环温控设备属于免于进行临床评价的医疗器械,申请人需按照《列入免于进行临床评价医疗器械目录产品对比说明技术指导原则》的要求提交相关资料。
(四)产品说明书和标签样稿
产品说明书和标签需符合《医疗器械说明书和标签管理规定》以及相关国家标准、行业标准的要求。
产品说明书需明确产品清洁和消毒不彻底的风险,具备水箱的产品需明确加热/制冷介质的要求(如无菌过滤水)和更换周期,液路除垢方法、除垢效果、除垢周期等。
产品说明书建议提供符合相关标准的产品技术参数,包括产品技术要求规定的性能指标。例如:水箱容量、流量、温度控制范围及允差,温度显示范围及允差,升温/降温速率等。
三、参考文献
[1] 中华人民共和国国务院.医疗器械监督管理条例:中华人民共和国国务院令第739号[Z].
[2] 国家市场监督管理总局.医疗器械注册与备案管理办法:国家市场监督管理总局令第47号[Z].
[3] 国家药品监督管理局.关于公布医疗器械注册申报资料要求和批准证明文件格式的公告:国家药品监督管理局公告2021年第121号[Z].
[4] 国家药品监督管理局.医疗器械注册自检管理规定:国家药品监督管理局公告2021年第126号[Z].
[5] 国家食品药品监督管理总局.医疗器械说明书和标签管理规定:国家食品药品监督管理总局令第6号[Z].
[6] 国家食品药品监督管理总局.医疗器械通用名称命名规则:国家食品药品监督管理总局令第19号[Z].
[7] 国家食品药品监督管理总局.医疗器械分类目录:国家食品药品监督管理总局公告2017年第104号[Z].
[8] 国家药品监督管理局.医疗器械安全和性能的基本原则:国家药品监督管理局通告2020年第18号[Z].
[9] 国家药品监督管理局.医疗器械产品技术要求编写指导原则:国家药品监督管理局通告2022年第8号[Z].
[10] 《国家药监局关于发布医疗器械临床评价技术指导原则等5项技术指导原则的通告》[Z].
[11] 国家药品监督管理局医疗器械技术审评中心.医疗器械软件注册审查指导原则(2022年修订版):国家药品监督管理局医疗器械技术审评中心通告2022年第9号[Z].
[12] 国家药品监督管理局医疗器械技术审评中心.医疗器械网络安全注册审查指导原则(2022年修订版):国家药品监督管理局医疗器械技术审评中心通告2022年第7号[Z].
[13] 国家药品监督管理局.有源医疗器械使用期限注册技术审查指导原则:国家药品监督管理局通告2019年第23号[Z].
[14] GB/T 14710,医用电器环境要求及试验方法[S].
[15] GB 9706.1-2020,医用电气设备 第1部分:基本安全和基本性能的通用要求[S].
[16] YY 9706.102-2021,医用电气设备第1-2部分:基本安全和基本性能的通用要求 并列标准:电磁兼容 要求和试验[S].
[17] YY 9706.112-2021,医用电气设备 第1-12部分:基本安全和基本性能的通用要求 并列标准:预期在紧急医疗服务环境中使用的医用电气设备和医用电气系统的要求[S].
[18] GB 12263-2017,心肺转流系统 热交换水箱[S].
[19] GB/T 14710-2009,医用电气设备环境要求及试验方法[S].
[20] GB/T 42062-2022,医疗器械 风险管理对医疗器械的应用[S].
[21] GB/T 16886.1-2011,医疗器械生物学评价 第1部分:风险管理过程中的评价与试验[S].
附件1
产品风险管理资料关注点
针对ECMO温度控制设备产品的安全特征,从能量危险(源)、生物学和化学危险(源)、操作危险(源)、信息危险(源)等方面,对产品风险进行全面分析并阐述相应的防范措施。ECMO温度控制设备产品危险(源)示例如下:



附件2
产品技术要求模板
该模板为水箱类产品技术要求的一个推荐性示例。
该模板中所有的数值、条款等具体内容,均为可能的常见情况举例,切勿视为强制性要求执行,仅供申请人在编制产品技术要求时进行参考
医疗器械产品技术要求编号:(宋体小四号,加粗)
体外膜肺氧合温度控制设备(宋体小二号,加粗)
1. 产品型号/规格及其划分说明(宋体小四号,加粗)
1.1 产品型号:(宋体小四号)
1.2 产品型号/规格划分说明

1.3 软件信息
1.3.1. 软件名称:XXXXXX
1.3.2. 软件规格型号:XXXXXX
1.3.3. 软件发布版本:X.Y
1.3.4. 软件完整版本命名规则:X.Y.Z.D
X:字段含义。例如:示例1;示例2;示例3 … … 。
(其他字段同上要求。申请人应描述软件完整版本的全部字段及字段含义和示例)
2. 性能指标(宋体小四号,加粗)
2.1 外观与结构(宋体小四号)
应符合GB 12263-xxxx的4.2的要求。
2.2 连接牢固性
应符合GB 12263-xxxx的4.3的要求。
2.3 容量
水箱最大容量为xxx L,允差: 。
应符合GB 12263-xxxx的4.4的要求。
2.4 流量
水箱空载最大流量应不小于xxx L/min。
应符合GB 12263-xxxx的4.5的要求。
2.5 温度控制
水箱的温度控制范围: ,允差: 。
应符合GB 12263-xxxx的4.6的要求。
2.6 温度显示
水箱温度显示范围: ,允差: 。
应符合GB 12263-xxxx的4.7的要求。
2.7 超温提示
符合GB12263-xxxx的 4.8要求。
2.8 升温/降温速率
水箱加热速率: 。
水箱冷却速率: 。
2.9 噪声
水箱的噪声应不大于62 dB(A计权)。
2.10 提示声响
水箱的提示声响应不小于65 dB(A计权)。
(关于阈值的具体数值,应符合临床需要和YY0709的要求)。
2.11 管路压力
水箱应设计有压力过压保护措施,且水路管路的最大输出压力不应超过 xxx mmHg。
2.12 渗漏
水箱不应有渗漏现象。
2.13 安全要求
应符合GB 9706.1-xxxx、YY 0709-xxxx、YY9706.112-xxxx的要求。
2.14 电磁兼容
应符合YY 0505-xxxx的要求。
2.15 网络安全(如适用)
2.15.1 数据接口(注:建议说明数据接口应符合的标准和通讯协议类型)
(1)传输协议: USB x.x 。
2.15.2 用户访问控制(注:建议列表描述)
(1)用户身份鉴别方法:无需用户登录认证即可操作设备。
(2)用户类型和权限:无需用户登录认证即可操作设备。
2.16 软件功能(若适用,例如:应用模式等)
2.16.1 应用模式
2.16.2 用户界面
2.17 用户设置和出厂设置

… …
3. 检验方法(宋体小四号,加粗;申请人应按小节2性能指标的具体条款,逐项制定检验方法)
制造商应规定产品的工作条件/环境条件:
环境温度:
相对湿度:
大气压力:
3.1 外观
按照GB 12263-xxxx的4.2的方法进行检验,应符合2.1的要求。
... ...
3.15 软件功能
3.15.1 应用模式
按说明书操作,应符合2.15.1要求。
3.15.2 用户界面
按说明书操作,应符合2.15.2要求。
… …
(分页)
附录A
产品安全特征(宋体小四号,加粗)
一、按防电击类型分类:
二、按防电击的程度分类:
三、按对进液的防护程度分类:
四、按在与空气混合的易燃麻醉气或与氧或氧化亚氮混合的易燃麻醉气情况下使用时的安全程度分类:
五、按运行模式分类:
六、设备的额定电压和频率:
网电源:
内部电源:
七、设备的输入功率:
八、设备是否具有对除颤放电效应防护的应用部分:
九、设备是否具有信号输出或输入部分:
十、永久性安装设备或非永久性安装设备:
十一、电气绝缘图
… …
(分页)

站点声明
本网站所提供的信息仅供参考之用,并不代表本网赞同其观点,也不代表本网对其真实性负责。图片版权归原作者所有,如有侵权请联系我们,我们立刻删除。如有关于作品内容、版权或其它问题请于作品发表后的30日内与本站联系,本网将迅速给您回应并做相关处理。
郑州思途医疗科技有限公司专注于医疗器械产品政策与法规规事务服务,提供产品注册备案申报代理、临床试验、体系建立辅导、分类界定、申请创新办理服务。
行业资讯
知识分享






豫公网安备 41010202003160号